Highlight:
吸入皮质类固醇(ICS)广泛用于治疗慢性阻塞性肺疾病(COPD),但治疗反应因人而异。迫切需要确定可以提高我们对疾病机制的理解并帮助预测ICS反应性的生物标志物。细胞外囊泡(EV)是细胞间通讯的关键介质,可以提供新的见解并作为潜在的生物标志物来源。
参与的34名COPD患者接受ICS(500 μg氟替卡松± 50 μg沙美特罗)治疗6个月。在基线和6个月时评估肺功能(预测的FEV1%、预测的 FEV1/FVC%和RV/TLC%)。使用无标记定量蛋白质组学在两个时间点分析来自 BALF衍生的EV的蛋白质。应用加权基因共表达网络分析来鉴定基线时与肺功能相关的EV蛋白模块n= 24)。基线EV蛋白水平与ICS治疗后肺功能的变化进一步相关。鉴定出13个EV蛋白共表达模块。每个模块都分配了一个基于颜色的标签。红色模块与基线肺功能显示显着相关:分别预测FEV1% (r = − 0.46, p = 0.02)和FEV1/FVC%(r = 0.43,p = 0.04)。此外,来自红色的25种蛋白质和鲑鱼模块的11种蛋白质与ICS治疗后的肺功能改善显着相关。胱抑素 (CST) 超家族的成员,尤其是 CST1,与预测的 ΔFEV1% (r = 0.61, p = 0.003) 和 ΔFEV1/FVC% (r = 0.46, p = 0.035) 表现出很强的相关性。这些蛋白质还表现出 ICS 反应者和无反应者之间的对比表达模式,表明在治疗敏感性中具有潜在作用以及与2型炎症的联系。
总的来说,本研究结果强调了BALF衍生的EV作为预测COPD中ICS反应性的生物标志物来源的潜力。CST家族,尤其是CST1,可能作为识别更有可能从ICS治疗中受益的患者的重要指标。
背景
慢性阻塞性肺疾病(chronic obstructive pulmonary disease, COPD)是全球第四大死因。它是一种异质性疾病,其特征是不可逆的气流阻塞和持续的肺部炎症,主要是由长期暴露于有害颗粒或气体引起的。慢性阻塞性肺病的病理生理学很复杂,涉及支气管炎和肺气肿。迄今为止,药物不能完全逆转疾病,但可以减少其恶化并控制症状。
2025年全球慢性阻塞性肺病倡议(Global Initiative for Chronic Obstructive Lung Disease, GOLD)推荐吸入皮质类固醇(inhaled corticosteroid, ICS)与长效毒蕈碱拮抗剂/支气管扩张剂(long-acting muscarinic antagonist/bronchodilatator, LAMA/LABA)相辅相成,用于频繁发作且血液嗜酸性粒细胞计数≥300个细胞/μL的COPD患者。然而,个体间对ICS治疗的反应性各不相同。例如,在IMPACT试验中,只有42%接受三联疗法(吸入糖皮质激素、LAMA和LABA)的患者在健康相关生活质量方面取得了具有临床意义的改善(> 4 个单位)。单纯ICS/LABA治疗有反应的患者比例甚至更低,为34%。为了了解ICS的有效性,研究已经确定了皮质类固醇不敏感和皮质类固醇敏感机制在COPD中。皮质类固醇不敏感机制与革兰氏阴性菌引发的肺泡巨噬细胞炎症反应有关,其特征是白细胞介素8升高,也与中性粒细胞募集有关。相比之下,皮质类固醇敏感机制主要与COPD中的T2气道炎症和肥大细胞活性有关。T2炎症通常由白细胞介素4、白细胞介素5和白细胞介素13等细胞因子介导,通常伴有嗜酸性粒细胞计数升高,这会导致气道炎症,并作为部分COPD患者ICS反应性的潜在生物标志物。然而,基线血嗜酸性粒细胞计数并不总是能可靠地预测ICS的有效性,目前的大部分知识来自用香烟烟雾、白细胞介素-1β、脂多糖等药物刺激的离体巨噬细胞模型,或来自与哮喘的比较,哮喘是一种已知对ICS反应良好的疾病。这些方法忽视了细胞间通讯的复杂性,并且不容易转化为临床环境,因为检测不稳定的细胞因子在技术上具有挑战性,并且受到细菌感染和吸烟行为等外部因素的高度影响。 因此,需要使用临床相关样本(例如支气管肺泡灌洗液(BALF))更好地了解ICS反应性,这有助于转化为临床实践。
在慢性阻塞性肺病中,BALF 样本反映了肺部微环境,这在捕获与慢性阻塞性肺病进展和治疗反应相关的肺部特异性分子模式方面具有独特的优势。来自 BALF 的细胞外囊泡(EV)特别有趣,因为它们能够介导肺微环境中的细胞串扰。EV是纳米级颗粒(30-150 nm),由几乎所有真核细胞分泌,已被公认为癌症、神经退行性疾病和传染病治疗诊断前景的潜在生物标志物。它们携带生物活性货物,包括蛋白质、脂质、核酸和代谢物,这些物质反映了生理或病理状态。
在我们之前的研究中,我们证明,与健康对照相比,COPD中的EV蛋白谱发生了改变,并且与炎症过程有关。鉴于ICS主要是抗炎的,我们假设EV蛋白货物的个体间差异可能反映了不同的炎症或免疫状态,这可能会影响对ICS治疗的反应。
在这项研究中,我们表征了基线蛋白质组学特征,以确定与COPD严重程度相关的生物标志物(基于肺功能),这些生物标志物也可以预测基线时的ICS治疗反应。这可以帮助识别更有可能从ICS中受益的患者并支持治疗决策。
研究结果
EV蛋白质组的数据可用性工作流程和质量控制
图1a提供了主要EV标志物的列表,以及它们在COPD患者的43个BALF 样本中的检测强度。成功检测到大多数已知的EV相关蛋白表明BALF中EV有效富集。透射电子显微镜(TEM)进一步证实了分离的EV的结构完整性,如图所示。1b. NTA表现出高丰度的EV(6.75 × 10¹⁰ ± 3.81 × 10⁹/mL),模型尺寸为146.1 ± 12.6 nm(图。1c)。为了探索BALF中EV的潜在来源和靶细胞,分析了这些囊泡上存在的受体和配体。如图所示。1d,来自慢性阻塞性肺病受试者的EV主要起源于免疫细胞,如中性粒细胞(45.5%)、B细胞(36.4%)、树突状细胞(36.4%)和单核细胞(34.5%)。这些囊泡主要针对其他免疫细胞,包括中性粒细胞 (35.2%)、树突状细胞 (21.2%) 和单核细胞 (18.7%)。此外,嗜酸性粒细胞和肥大细胞也出现在靶细胞群中(图1e)。
肺功能相关蛋白的WGCNA分析
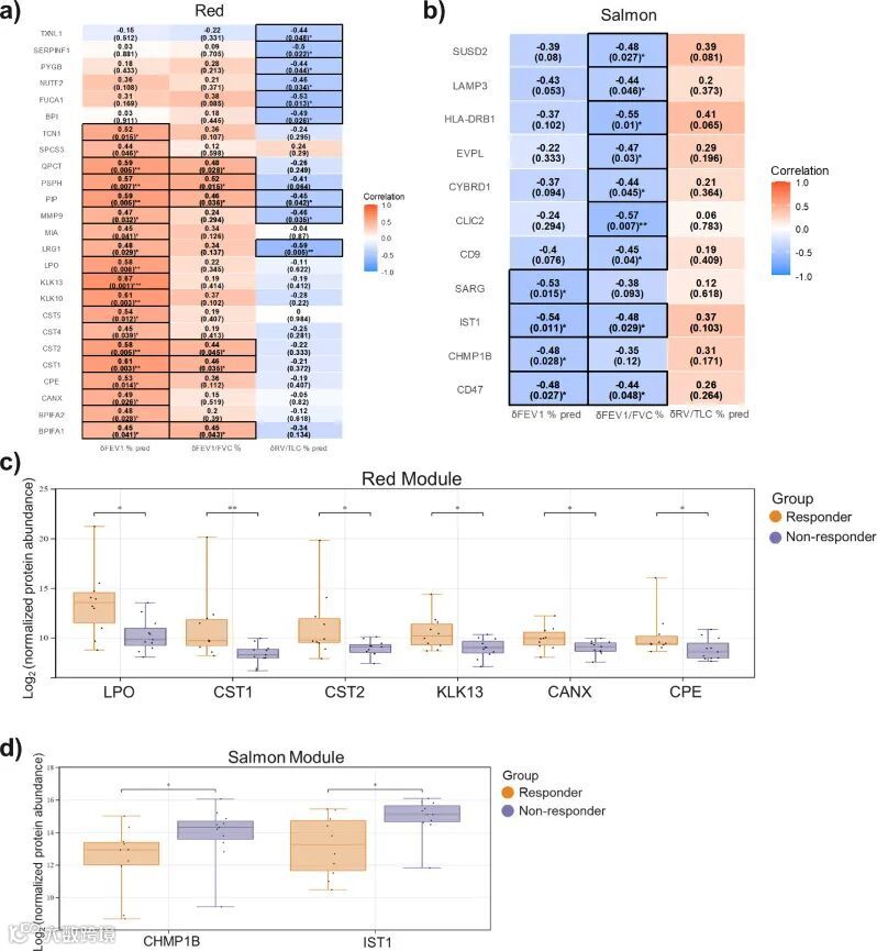
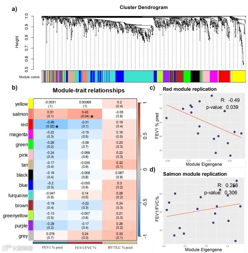
使用WGCNA构建蛋白质相关网络,以在COPD受试者开始ICS治疗之前识别与肺功能相关的生物学相关蛋白质模块。该分析揭示了13个不同的模块,每个模块在水平条中由独特的颜色表示(图 2a),我们进一步研究了这些模块与气流阻塞和过度充气严重程度之间的相关性,反映为:FEV1% pred、FEV1/FVC% 和 RV/TLC% pred。两个模块与不同肺功能参数的测量显着相关。红色模块特征值与通过 FEV1% pred 评估的严重气流阻塞相关(r = − 0.46, p = 0.02),salmon模块特征值与FEV1/FVC%相关(r = 0.43, p = 0.04)(图.2b)。
为了进一步验证结果,我们在另一个独立队列中重复了该分析,该队列还包括来自COPD患者的BALF EVs蛋白质组学。如图所示。2c,红色模块特征值与 FEV1% pred 显示出更强的相关性(r = − 0.49, p = 0.039)。salmon模块与FEV1/FVC%显示出一致的正相关,但统计学上不太显着,这可能是由于样本量(图2d)。
红色和salmon模块的功能富集分析
为了进一步深入了解已鉴定的蛋白质模块所反映的潜在生物学,我们使用基因本体(GO)分析检查了它们的功能作用。分析揭示了红鱼和鲑鱼模块在慢性阻塞性肺病病理学中不同但互补的作用。这两个模块都显示出与细胞成分类别中囊泡膜和分泌颗粒相关的蛋白质的显着富集,强调了它们与EV的结构相关性(图。3a-b)。红色模块蛋白主要富集免疫相关蛋白和抗微生物蛋白,包括含BPI折叠家族(BPIFB2/A1/A2)、乳转铁蛋白(LTF)和乳过氧化物酶(LPO)以及中性粒细胞弹性蛋白酶(ELANE)等中性粒细胞衍生蛋白。它还包括钙卫蛋白 (S100A8/A9) 等蛋白质,它们是已知的炎症调节剂(图 100A8/A9)(图3c)。此外,红色模块富含参与蛋白酶-抗蛋白酶平衡的蛋白质,包括胱抑素(2型,包括CST1/2/3/4/5)、SERPIN家族和基质金属蛋白酶9(MMP-9)(图3e)。相比之下,salmon模块富含神经三肽(NTM)、细胞间粘附分子1(ICAM1)和HLA II类组织相容性抗原(HLA-DRA/HLA-DRB1)等蛋白质,表明其在细胞粘附和稳态中起关键作用(图3d)。主要组织相容性复合物(MHC)成分和T细胞受体结合蛋白的存在突出了该模块参与T细胞介导的免疫和抗原呈递(图3f)。
预测基线ICS 反应性的潜在蛋白质
红色模块中73种蛋白质中的25种和salmon模块中36种蛋白质中的11种与三个评估的肺功能指标中的至少一种显着相关(P < 0.05)。这些蛋白质还表现出大于0.4的相关系数,表明存在潜在的有意义的生物学关系(图4a-b)。
相比之下,salmon模块中的蛋白质与ΔFEV1/FVC%和ΔFEV1%pred在很大程度上表现出负相关。值得注意的是,CLIC2(r = − 0.57, p = 0.007)和 HLA-DRB1(r = − 0.55, p = 0.01)均与ΔFEV1/FVC% 相关,而IST1同源物 (IST1)与ΔFEV1/FVC%(r = − 0.54)和ΔFEV1% pred(r = − 0.48)显着相关(图4b)。
此外,我们比较了ICS反应者和无反应者之间的蛋白质丰度,以确定与治疗结果相关的基线差异。来自红色模块的几种蛋白质,包括 CST1、CST2、LPO、KLK13、钙连接蛋白(CANX)和羧肽酶 E(CPE),在反应者中显着升高,而与鲑鱼模块相关的带电多囊泡体蛋白1(CHMP1)和IST1在反应者中显着减少,如图4c-d所示。
ICS对BALF EV蛋白丰度的影响
在反应者中,CST5和CST4均呈下降趋势,而在无反应者中,这些相同的蛋白质表现出显着增加,平均log2倍变化分别为4.34和4.26(图5a)。
硫氧还蛋白样蛋白 1 (TXNL1) 在反应者中上调,但在无反应者中下调(图5a)。相反,ICS 治疗后无反应者的组织 α-L-岩藻糖苷酶 (FUCA1) 水平降低(平均 log2FC = − 2.2)。
CST家族的进一步验证
在我们独特的 COPD 队列中,进行了 6 个月的随访,我们的目标是确定能够预测 ICS 治疗反应的生物标志物。在确定的候选药物中,胱抑素 (CST) 家族因其双重相关性而脱颖而出:它在基线时区分反应者和无反应者的能力,以及它在 ICS 治疗后的变化。

