大家好!今天小编和大家分析一篇23年3月发表在Scientific Reports(IF:4.6)杂志的文章《Bioinformatics analysis of rheumatoid arthritis tissues identifies genes and potential drugs that are expressed specifically》。
研究涉及骨科相关疾病的坏死性凋亡机制,因为坏死性凋亡是一种独特的调节性细胞死亡模式。然而,坏死性凋亡相关基因在类风湿性关节炎(RA)中的作用尚未得到很好的描述。作者分别从基因表达综合(GEO)、京都基因和基因组百科全书(KEGG)数据库和基因组富集分析(GSEA)下载了RA相关数据信息和坏死性凋亡相关基因。鉴定了113个与RA相关坏死性凋亡相关的基因,这些基因与细胞因子介导的信号通路、坏死性凋亡和程序性坏死密切相关。随后,通过LASSO、RF和SVM-RFE三种机器学习算法,在48个坏死性凋亡相关差异基因中鉴定出FAS、MAPK8和TNFSF10为关键基因,这些关键基因对区分RA患者和健康对照具有良好的诊断能力。根据功能富集分析,这些基因可能调节多种途径,如B细胞受体信号传导、T细胞受体信号通路、趋化因子信号通路和细胞因子-细胞因子受体相互作用,并在RA中发挥相应作用。此外,预测了48种针对关键基因的靶向药物和31种化学结构式。在ceRNA网络中,关键基因与复杂的调控关系相关。根据CIBERSORT分析,FAS、MAPK8和TNFSF10可能与RA患者免疫微环境的改变有关。研究发展了诊断有效性,并为RA的机制提供了见解。在临床应用之前,需要进一步的研究来测试其对RA的诊断价值。
背景
慢性自身免疫性疾病类风湿关节炎(RA)可引起肢体畸形和肢体残疾,但其在疾病和疾病进展方面存在个体差异。成年人群中RA患病率约为1%,主要影响中年至老年妇女。RA除了是世界上导致残疾的主要原因外,还对公共卫生和经济产生重大影响。RA的临床特征以滑膜细胞浸润和存活为特征,导致关节软骨损伤、滑膜增厚、骨侵蚀和局部炎症细胞浸润,导致慢性炎症。RA的发病机制涉及肿瘤坏死因子α、白细胞介素6和细胞间基质等炎性细胞因子激活破骨细胞,导致RA患者和软骨的破坏。针对RA发病机制的临床治疗主要有生物制剂、非甾体类抗炎药和糖皮质激素以及手术治疗,但对于RA滑膜仍缺乏有效的治疗靶点。因此,寻找RA的潜在治疗靶点是至关重要的。
坏死性凋亡是一种受调控的细胞死亡的新模式,发现于1985年,并于2005年命名。许多因素会引发坏死性凋亡,包括:肿瘤坏死因子(TNF)家族成员和其他致病微生物。半胱氨酸蛋白酶8 (caspase 8)的活性抑制减少细胞凋亡但激活坏死性凋亡。RIP1和RIP3结合形成一种称为“坏死体”的复合体可诱导RIP3自磷酸化。导致细胞膜破裂并最终破坏细胞。最近的研究表明,坏死性凋亡机制在骨科相关疾病(包括骨关节炎)的发病机制中起着重要作用。在骨关节炎软骨中,坏死性凋亡标志物RIPK1和RIPK3的表达在肿瘤坏死因子ɑ等炎症因子刺激后上调,并抑制坏死性凋亡,显著减少关节软骨破坏,延缓骨关节炎进展,有效证实坏死凋亡在骨关节炎进展中起重要作用。关于RA和坏死性凋亡的报道很少,其作用机制仍不清楚。为了从坏死性凋亡的角度进一步了解RA的发病机制,发现潜在的靶点很重要。
本研究利用基因表达综合数据库(Gene Expression Omnibus, GEO)对免疫浸润进行系统分析。因此,评估坏死性凋亡在RA发展中的作用。同时,研究坏死性凋亡在RA中的潜在功能机制,关键基因与浸润免疫细胞的关系,以更好地了解RA进展中潜在的分子免疫过程。
方法:
数据下载和整理:为了开展这项研究,使用关键词“类风湿关节炎”从Gene Expression Omnibus (GEO, http://www.ncbi.nlms.nih.gov/geo)检索RA数据。GEO为该研究提供了所有数据,因此不需要知情同意和伦理批准。
差异表达分析:对坏死性凋亡相关基因进行差异分析。
功能富集分析:通过研究基因本体(GO)富集分析和KEGG富集分析,了解NRDEGs在RA中的生物学功能和意义。
确定诊断RA的最佳关键基因:NRDEG使用三种机器学习算法(LASSO,SVM-RFE和RF)求和。使用最小绝对收缩和选择算子(LASSO)和支持向量机(SVM)对RA的诊断标志物进行分类。
基因组富集分析:对关键基因进行GSEA分析。
免疫细胞浸润分析
关键基因药物预测与ceRNA网络的构建:筛选关键基因相关靶向药物;进行mRNA-miRNA-lncRNA的ceRNA网络构建。
关键基因的验证。
研究结果
坏死性凋亡相关差异基因的鉴定
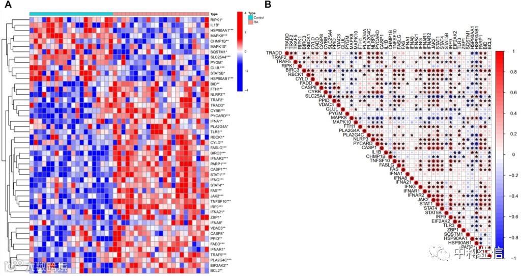
在实验数据集(GSE55235和GSE55457)中,包括23例RA患者滑膜组织和20例健康对照滑膜组织。差异分析结果显示,113个坏死性凋亡相关基因中,共有48个发现RA滑膜组织样本与健康对照样本之间存在差异,其中36个基因上调,12个基因下调。聚类热图显示了坏死性凋亡差异基因(NRDEGs)在RA样本和健康对照样本中的表达模式(图1A),NRDEG之间的相关性如图所示(图1B)。FAS与MAPK8、BIRC、JAK2和STAT1呈正相关,MAPK8与PYCARD、CASP1和TNFSF10呈负相关。IFNA1和IFNA8仅与FAD和PLA2G4C呈正相关。

NRDEG的富集分析
富集了RA分化基因和NRDEGs(包括GO富集分析和KEGG分析),以了解NRDEGs在RA中的生物学功能和相关途径。GO富集分析结果显示,类风湿性关节炎中T细胞活化、质膜外侧和酰胺结合均显著富集,NRDEG与细胞因子介导的信号通路、膜筏和细胞因子受体结合密切相关。其中,“膜筏”的分子功能普遍富集(图A,C)。此外,KEGG结果显示,“EB病毒感染”和“人T细胞白血病病毒1感染”在RA中显著富集,而NRDEGs与“坏死性凋亡”和“NOD样受体信号通路”等通路密切相关(图B,D)。综上所述,富集分析证据表明,NRDEGs可能通过调节“细胞因子介导的信号通路”、“膜筏”、“坏死性凋亡”和“NOD样受体信号通路”在RA的发展中发挥重要作用。

NRDEG中的3个基因被确定为RA的关键基因
鉴于RA患者和健康个体之间的明显差异,评估了NRDEG的诊断潜力。通过三种机器学习算法(LASSO、SVM-RFE和RF)筛选训练数据集中有意义的关键基因,以区分RA患者。在LASSO算法中,从48个NRDEG中选择了12个基因(图3A,B)。同时,在SVM-RFE算法中,识别了19个NRDEG(最大精度= 0.935,最小RMSE = 0.065)(图3C,D)。RF算法用于确定NRDEG的基因重要性,鉴定了8个重要性大于0.9位的基因(图3E-F)。最后,结合了三种机器学习算法的结果,其中三个基因被确定为关键基因(FAS,MAPK8和TNFSF10)。为了研究三个关键基因是否可用于区分RA样本和健康对照,绘制了ROC曲线。如图3H所示,关键基因的AUC均大于0.85。此外,还绘制了验证数据集的ROC曲线,以进一步验证关键基因的诊断潜力。结果表明,验证数据集中3个关键基因的AUC值均大于0.8,表明这3个关键基因在区分RA样本和正常对照样本方面具有一定的准确性和特异性(图3)上述证据表明,关键基因在区分RA患者与健康对照样本方面具有较高的准确性和特异性。

关键基因的GSEA分析
由于不知道RA中关键基因的潜在功能,因此进行了GSEA分析以了解它们在RA中的作用和意义。与关键基因富集相关的前六种途径如图4所示。综合分析表明,关键基因主要参与免疫应答(B细胞受体信号通路、T细胞受体信号通路、趋化因子信号通路和细胞因子-细胞因子受体相互作用)和多种疾病通路(病毒性心肌炎、张力性关节炎、扩张型心肌病和肥厚型心肌病)。

免疫细胞浸润分析
除了发病机制复杂外,RA还受免疫系统的影响很大。为了研究RA患者和健康对照之间免疫微环境的差异,采用了CIBERSORT算法。如图5A所示RA样本中浆细胞、T细胞CD8、T细胞滤泡辅助细胞和巨噬细胞M1的比例高于健康对照样本,而T细胞CD4记忆静息、NK细胞活化、单核细胞和肥大细胞活化在健康对照样本中表达更多。此外,还分析了特征基因高低表达与免疫微环境的关系。FAS和MAPK8与它们呈显著正相关,而TNFSF10在免疫细胞T细胞滤泡辅助细胞、浆细胞、CD8T细胞、CD4记忆激活T细胞和γδ细胞中与它们呈负相关。FAS和MAPK8之间存在显着的负相关,并且在TNFSF10和树突状细胞休息时发现了显着的正相关(图5B-D)。基于这些证据,FAS,MAPK8和TNFSF10可能强烈影响RA患者的免疫微环境。

关键基因靶向药物预测与ceRNA网络构建
DGIdb数据库可能靶向药物的发现,Cytoscape软件在图6中显示了结果。靶向签名基因的药物48种,其中FAS靶向19种,靶向MAPK8的39种,TNFSF10未发现相关靶向药物。值得注意的是,在预测的靶向药物中,TANZISERTIB,CC-401和BENTAMAPIMOD是已知的MAPK8抑制剂。此外,通过DrugBank数据库检索了相关靶标药物的结构式,如图7所示。在预测的48种靶向药物中共检索到31个化学结构式。下一步是使用starBase和Miranda数据库构建ceRNA网络。如图8所示网络由238个节点(3个关键基因、87个microRNA和148个lncRNA)和264个边缘组成。调节FAS的lncRNA的数量包括59个lncRNA,它们竞争结合has-miR-650,has-miR-625-5p,has-miR-766-3p和has-miR-338-3p。在ceRNA网络中,20个lncRNA可以与has-miR-93-3p,has-miR-1238-3p和has-miR-214-3p结合,以调节关键基因MAPK8。has-miR-1238-3p和has-miR-214-3p调节关键基因MAPK8。关于TNFSF10,共有26个miRNA参与调控。



验证浓缩特征基因的表达
GSE77298数据集用于验证RA样品中关键基因的表达。实验数据与3个关键基因(FAS、MAPK8和TNFSF10)表达趋势的比较是一致的。其中,RA患者MAPK8(p=0.0018)的表达低于健康对照样本,而FAS(p=0.0096)和TNFSF10(p=0.0018)在RA样本中的表达量更高(图9)。


