多组学联合分析揭示胃癌微环境中“间充质干细胞”与“中性粒细胞”的致命勾结
众所周知,癌症的强大不仅在于癌细胞本身,更在于它能够“腐蚀”周围的正常细胞,构建一个助纣为虐的“肿瘤微环境”。在这个复杂的生态系统中,哪些是关键的“帮凶”?它们又是如何作恶的?
近日,发表于《Stem Cell Research & Therapy》的一项研究为我们提供了新的答案。该研究通过整合单细胞测序与孟德尔随机化等多种前沿技术,深入揭示了胃癌微环境中两个此前未被重视的“幕后推手”——EIF1和RPS12基因。
这项研究有哪些不容错过的亮点?让我们一探究竟。
亮点一:单细胞视角下的“犯罪现场”重建;
研究者首先利用单细胞RNA测序技术,像用“超高分辨率显微镜”一样,仔细观察了胃癌组织中的细胞构成。他们成功识别出12种不同的细胞类型,包括自然杀伤细胞、巨噬细胞、成纤维细胞等。通过进一步分析,研究团队将目光锁定在胃癌相关的间充质干细胞 上。他们发现,在胃癌患者中,与这些干细胞相关的中性粒细胞胞外诱捕网评分显著升高。NETs本是捕杀细菌的“天网”,但在肿瘤环境中,这张网却会促进癌细胞侵袭、转移和免疫逃逸,是名副其实的“帮凶”。
亮点二:“遗传证据”锁定因果关联的关键基因;
仅仅发现关联还不够,如何证明这些基因是导致胃癌的“原因”而非“结果”?
研究团队运用了孟德尔随机化这一强大的遗传学工具。该方法利用与生俱来的基因变异作为工具变量,能够有效推断暴露因素与疾病之间的因果关系,规避传统研究中的混杂因素。分析结果明确指出,EIF1 和 RPS12 这两个基因的表达水平与胃癌风险存在因果关联。它们是连接GC-MSCs与NETs形成、进而驱动胃癌发展的关键分子。
亮点三:从“数据”到“实验”,功能验证夯实靶点价值;
生物信息学的发现是否经得起实践的检验?研究团队在胃癌细胞系中进行了功能验证。当使用siRNA技术“敲低”EIF1或RPS12的表达后,胃癌细胞的增殖能力和迁移能力均显著下降。这一结果在分子(mRNA和蛋白水平)和功能(克隆形成和Transwell实验)两个层面均得到证实,有力地支持了EIF1和RPS12是驱动胃癌进展的功能性癌基因。
亮点四:揭秘基因的“作案手法”与“人际网络”;
这两个关键基因是如何发挥作用的?深入研究揭示了它们的“作案手法”:
核心通路:GSEA富集分析发现,EIF1和RPS12显著富集于核糖体生物合成 和氧化磷酸化 等通路。这意味着它们通过增强细胞的蛋白质合成能力和能量代谢,为癌细胞的快速增殖和适应应激环境提供“动力源”。它们还与免疫细胞浸润密切相关,能影响细胞毒性T细胞、辅助性T细胞、巨噬细胞等多种免疫细胞的功能,从而重塑免疫微环境,帮助肿瘤实现免疫逃逸。
Highlight:
1、siRNA技术分析
2、RNAm6A水平的定量检测
3、MR分析
4、scRNA-seq分析
5、GSEA
背景介绍:
胃癌是一种起源于胃黏膜上皮的恶性肿瘤,以其高侵袭性、易转移和预后差而著称。它的发生与多种因素密切相关,包括幽门螺杆菌感染、吸烟、不良饮食习惯、遗传因素等。传统上,胃癌的研究和治疗大多聚焦于癌细胞本身。然而,近年来,科学家们逐渐认识到,癌细胞所处的“土壤”——肿瘤微环境,在肿瘤的发生、发展、免疫逃逸和治疗抵抗中扮演着至关重要的角色。肿瘤微环境是一个复杂的生态系统,其中不仅包括癌细胞,还充斥着各式各样的“帮凶”细胞,例如:癌症相关成纤维细胞、免疫细胞(如T细胞、B细胞、巨噬细胞、中性粒细胞)、间充质干细胞、血管内皮细胞等;在这些细胞中,胃癌症相关间充质干细胞(GC-MSCs)作为一种多能干细胞,受到了越来越多的关注。它们被招募到肿瘤区域后,并非“救死扶伤”,反而会被“策反”,通过分泌各种细胞因子,为癌细胞的生长、血管生成和免疫逃逸 提供支持,甚至直接促进癌细胞的侵袭和转移。另一方面,作为人体免疫“先锋”的中性粒细胞,也被发现在肿瘤微环境中“叛变”。它们会释放一种名为中性粒细胞胞外诱捕网(NETs)的特殊武器。NETs本是中性粒细胞用来捕杀大型病原体的“天罗地网”,由DNA、组蛋白和多种杀菌蛋白构成。更有研究发现,GC-MSCs能够主动招募中性粒细胞,并诱导其形成NETs,从而共同构建一个有利于肿瘤进展的微环境。
尽管这些现象已被观察到,但GC-MSCs与NETs之间相互作用的核心分子桥梁是什么?哪些关键基因在其中起到了因果性的驱动作用? 这些问题仍有待深入阐明。
在此背景下,该研究团队整合了单细胞RNA测序、孟德尔随机化分析和多组学数据,旨在从单个细胞的精度和遗传因果的维度,系统揭示GC-MSCs与NETs在胃癌中的相互作用网络,以期发现驱动胃癌进展的真正关键基因,为未来的精准治疗提供新的靶点和理论依据。
主要研究结果:
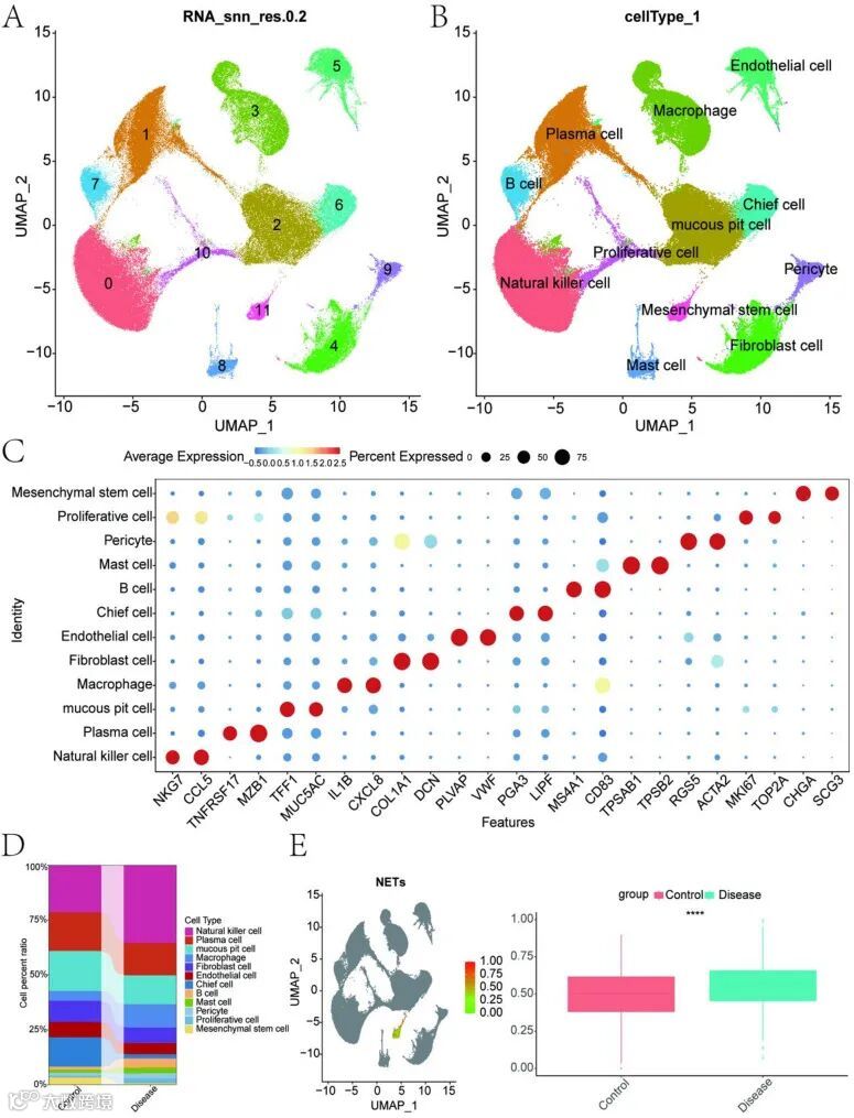
1. 单细胞测序揭示胃癌微环境细胞异质性,并发现疾病组中与间质干细胞相关的NETs评分显著升高
对胃癌单细胞RNA测序数据进行分析,鉴定出12种不同的细胞簇(图1.A)。通过细胞注释,将这些细胞簇确定为12种细胞类型,包括自然杀伤细胞、浆细胞、巨噬细胞、成纤维细胞、内皮细胞、主细胞、B细胞、肥大细胞、周细胞、增殖细胞和间质干细胞(图1.B)。细胞比例分析显示,这些细胞类型在疾病组和对照组中的分布存在差异(图1.D)。关键的是,在单细胞水平利用ssGSEA方法评估NETs评分发现,疾病组中间质干细胞相关的NETs评分显著高于对照组(图1.E)。
2. GO与KEGG富集分析揭示NETs相关标志基因集中于翻译与代谢通路
对高、低NETs评分组进行差异分析,共鉴定出269个差异表达基因(图2.A)。
对间质干细胞相关的NETs标志基因进行功能富集分析。GO分析表明,这些基因主要富集在细胞质翻译、核糖体生物合成、氧化磷酸化等通路中(图2.B)。KEGG分析进一步证实,这些基因在核糖体、氧化磷酸化和热生成等通路上显著富集(图2.C)。
3. 孟德尔随机化分析鉴定出EIF1和RPS12是与胃癌存在因果关系的两个关键基因
为识别受间质干细胞相关NETs影响的关键胃癌基因,进行了孟德尔随机化分析。MR分析确定了两个基因——EIF1(OR: 1.404; 95% CI: 1.069–1.844; p = 0.015)和 RPS12(OR: 1.177; 95% CI: 1.016–1.363; p = 0.030),它们与胃癌风险存在显著的正向因果关系(图3.A,图3.B)。留一法敏感性分析表明,剔除任何一个SNP都不会显著改变整体结果,证实了因果关系的稳健性(图3.C,图3.D)。异质性检验也验证了这两个基因结果的可靠性。
4. 免疫浸润分析表明关键基因与肿瘤免疫微环境密切相关
我们分析了关键基因与免疫浸润的关系。结果显示,胃癌患者中22种免疫细胞的比例各不相同,且存在复杂的相互作用(图4.A,图4.B)。其中,初始B细胞、静息树突状细胞、M0/M1/M2型巨噬细胞、活化/静息肥大细胞、单核细胞、静息NK细胞、浆细胞、活化CD4记忆T细胞、静息CD4记忆T细胞和调节性T细胞等在疾病组与对照组间存在显著差异(图4.C)。进一步分析发现,RPS12与活化CD4记忆T细胞、CD8 T细胞和滤泡辅助性T细胞呈正相关,与静息CD4记忆T细胞、M2型巨噬细胞和静息肥大细胞呈负相关。而EIF1与活化肥大细胞呈正相关(图4.D)。此外,从TISIDB数据库获得的数据表明,EIF1和RPS12与免疫抑制因子、免疫刺激因子、趋化因子及其受体、MHC分子等多种免疫因子均存在显著相关性(图5)。
5. GSEA与GSVA通路富集分析阐明关键基因参与的生物学通路
我们通过GSEA和GSVA分析了关键基因参与的信号通路。GSEA结果显示,EIF1在高表达组中显著富集于核糖体、Hedgehog信号通路和氧化磷酸化通路(图6.C);而RPS12在高表达组中显著富集于轴突导向、粘着斑和氧化磷酸化通路(图6.D)。GSVA数据库分析同样揭示了EIF1和RPS12所参与的KEGG信号通路及调控这些通路的相关基因(图6.A,图6.B)。
6. 转录调控分析与疾病关联揭示关键基因的上游调控及其临床意义
我们对关键基因进行了转录调控分析。结果显示,EIF1和RPS12受到多个转录因子的共同调控(图7.A)。 motif富集分析发现,motif cisbp_M1721具有最高的归一化富集分数(NES: 8.61)(图7.B)。通过GeneCards数据库筛选出胃癌疾病相关基因,并发现关键基因与这些疾病基因(如CDH1, MUTYH, TP53等)的表达存在显著差异且密切相关,例如EIF1与MLH1呈正相关(cor = 0.264),而RPS12与MLH1呈负相关(cor = -0.18)(图7.C)。
7. 单细胞数据展示关键基因在细胞亚型中的表达分布
单细胞数据表达分析显示,EIF1和RPS12在包括间质干细胞、增殖细胞、周细胞、肥大细胞、B细胞、主细胞、内皮细胞、成纤维细胞、巨噬细胞、粘液颈细胞、浆细胞和自然杀伤细胞在内的所有12种细胞类型中均有表达(图8.A,图8.B)。
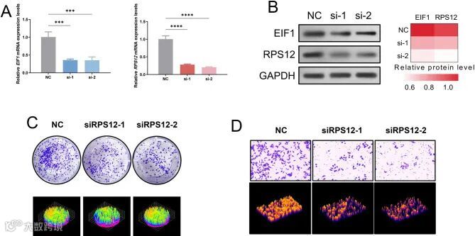
8. 体外实验验证敲低关键基因可抑制胃癌细胞的增殖与迁移能力
为验证EIF1和RPS12的功能,我们在胃癌细胞系MKN45中进行了体外实验。分别使用两种独立的siRNA敲低EIF1和RPS12后,qRT-PCR和蛋白质印迹实验均证实其mRNA和蛋白表达水平均显著降低(图9.A,图9.B)。平板克隆形成实验表明,敲低EIF1或RPS12能显著减少胃癌细胞形成的克隆数量和大小(图9.C)。Transwell迁移实验进一步证明,敲低EIF1或RPS12能显著减少穿膜的细胞数量,抑制胃癌细胞的迁移能力(图9.D)。

