大家上午好!今天小编和大家分享一篇23年2月发表在Journal of Translational Medicine (IF:7.026)杂志的文章《Abnormal signal pathways and tumor heterogeneity in osteosarcoma》。作者通过综合生物信息学分析结果确定并验证了成骨不全的过程、潜在的新驱动基因、异常信号通路、转录组异质性和骨肉瘤靶向治疗剂,为骨肉瘤评估和选择最佳疗法提供参考。
背景:
骨肉瘤 (OS) 是青少年中最常见和最具侵袭性的原发性恶性肉瘤,几十年来化疗没有实质性进展。迫切需要对OS开发和治疗策略有新的见解。
方法:
1.使用R统计软件(v. 4.1.2)、Seurat v4.0工具包和MPLAB Harmony v1.0处理单细胞测序数据。
2.Monocle3工具包(v.2.14.0)构建了单细胞伪时间和轨迹分析。
3.R中的WGCNA包用来识别共表达模块。
4.应用Cox回归和Kaplan-Meier曲线来估计总生存期。
5.使用Limma或Deseq2包分析差异基因。
6.GSEA,GO,KEGG和GSVA用来进行富集分析。
研究结果:
1.骨肉瘤起源于发育过程中的成骨不全症
整合了GSE143753,GSE196678和GSE162454,以确定发育障碍是否与OS相关。经过质量控制和批次校正,我们获得了60553个细胞用于下游分析。降维后,基于UMAP的细胞簇鉴定出髓细胞、淋巴细胞、内皮细胞、肌源性和骨相关细胞簇。骨间充质干细胞(BMC)、正常骨细胞和OS癌细胞映射在一起,表明由于发育障碍,癌细胞可能来源于BMSCs。我们确定了349 个DEG。结果发现上调的DEGs和致密骨厚度减少、小梁骨体积减少、长骨长度缩短和成骨不全相关。

2.IFITM5是潜在的新驱动基因
部分BMSC处于发育轨迹的开始阶段。这表明BMSC可以发展成OS。结果发现IFITM5从BMSC到OS显着增加,而MT2A没有拟时序依赖性IFITM5基因随着细胞沿癌细胞轨迹的进展而改变。IFITM5的各种突变类别中错义突变是最普遍的类型。

3.骨肉瘤归因于发育过程中异常信号通路的复杂调节
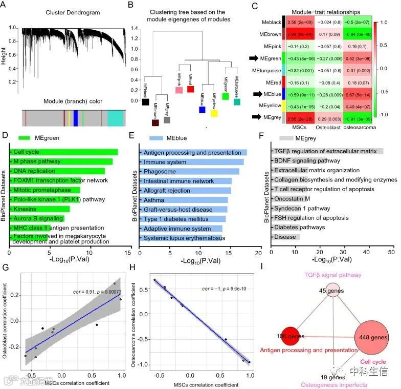
使用WGCNA建立了相关网络并确定了共表达模块。基于MEgreen,MEblue和MEgery模块中的共表达基因分析了BioPlanet途径。结果发现每个模块中三个最重要的途径,即细胞周期、抗原加工和呈递以及TGF - β对细胞外基质的调节。也就是说OS归因于细胞周期和抗原加工和呈递途径的组成性激活,以及细胞外基质信号的TGF-β调节不足。

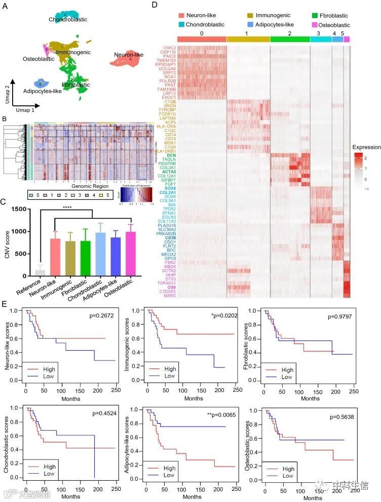
4. OS中癌细胞的转录组异质性
我们通过对OS中的骨相关细胞进行重新聚类来分析OS癌细胞的转录组异质性,并发现了六个不同的转录组学亚簇。来自scRNA-seq的CNV显示,与参比细胞相比,所有亚簇都发生了许多变化。6个亚群被UMAP注释和可视化为神经元样、免疫原性、成纤维细胞、软骨细胞、脂肪细胞样和成骨细胞癌细胞。Kaplan-Meier估计较高的免疫原性和脂肪细胞样评分与更长的无进展生存期相关,而预后不利,其他亚型无显著预后价值。IFITM5的表达与脂肪细胞样和成软骨细胞亚型具有很强的显著正相关关系,与免疫原性和成纤维细胞亚型具有显著的负相关。

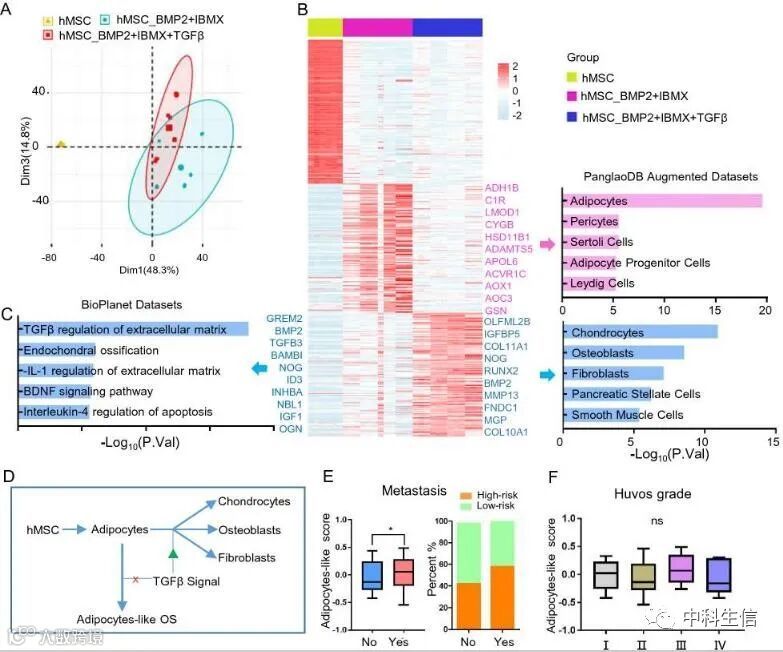
5. TGF-β信号传导不足导致发育过程中出现脂肪细胞样OS亚型
鉴定了469个上调转录本,BioPlanet途径证实hMSC_BMP2 + IBMX + TGFβ组激活了细胞外基质的TGF-β调节。此外TGF-β信号在OS发育过程中存在缺陷,这阻碍了脂肪细胞的发育,导致了OS的脂肪细胞样亚型。在临床中,有转移的患者更可能有高风险评分。脂肪细胞样亚型对新辅助化疗具有耐药性。

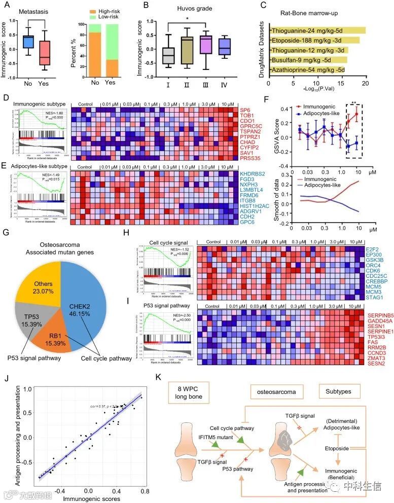
6.依托泊苷通过影响OS亚型和纠正异常途径来发挥有效的缓解作用
OS患者和免疫原性亚型风险评分较高的患者比风险评分较低的患者发生转移的可能性更小。将免疫原性亚型基因标记应用于药物矩阵数据集,发现硫鸟嘌呤和依托泊苷引起的转录变化丰富。随着剂量的增加,具有免疫原性亚型特征的前10个基因逐渐增加。我们发现高危基因检查点激酶2 和视网膜母细胞瘤转录辅抑制因子1分别占OS驱动基因的46.15%和15.39%,在细胞周期通路中发挥关键作用。重要抑癌基因肿瘤蛋白53在OS中的突变率也为15.39%。依托泊苷可以抑制细胞周期通路,激活P53信号通路。免疫原性OS亚型起源于MSCs。



