大数跨境

4+SLE相关AMI的潜在分子机制和诊断标志物

4+SLE相关AMI的潜在分子机制和诊断标志物 中科生信
2023-09-08
3
导读:大家好!今天小编和大家分析一篇23年7月发表在Journal of Inflammation Resrarc

大家好!今天小编和大家分析一篇237月发表在Journal of Inflammation ResrarchIF4.5)杂志的文章《Screening of Potential Circulating Diagnostic Biomarkers and Molecular Mechanisms of Systemic Lupus Erythematosus-Related Myocardial Infarction by Integrative Analysis作者从GEO数据库获得数据集,并将其分为预测集和验证集。为了鉴定与SLE相关的AM的关键基因,分别对预测集和验证集进行了WGCNADEGs分析。通过GO/KEGG富集分析鉴定相关信号通路。收集AMI患者外周血单个核细胞(PBMC)进行转录组测序,以验证AMI患者关键基因的表达。再采用最小绝对收缩和选择算子(LASSO)回归分析筛选诊断生物标志物,通过ROC分析验证生物标志物的诊断效果,并利用CIBERSORTx平台分析AMISLE中免疫细胞的组成。最终得出结论,中性粒细胞脱粒和NETs的形成在SLE相关性AMI中发挥重要作用,DYSFLRG1CSF3R被确定为SLE相关AMI发生发展的重要诊断指标,具有重要的临床价值。

背景
急性心肌梗死(AMI)是一种严重的心血管疾病,主要由急性冠状动脉闭塞导致心肌缺血引起。AMI主要发生在冠状动脉疾病(CAD)患者身上,如果治疗不及时,可能导致心力衰竭、心脏骤停和死亡。与AMI相关的经典危险因素包括遗传、高血压、血脂异常、糖尿病、吸烟和肥胖此外,免疫系统疾病也会增加急性心肌梗死的发病率和死亡率。
系统性红斑狼疮(SLE)的特征是自身抗体的过量产生和免疫复合物沉积,可影响多个器官,包括心脏、血管、脑、肺等。研究表明,大约50%SLE患者可合并心血管疾病,包括心肌梗死(MI)、心内膜炎、瓣膜病、心包炎和心肌炎。心血管疾病是系统性红斑狼疮患者过早死亡的主要原因,其中缺血性心脏病是主要原因SLE患者发生AMI的风险比性别和年龄匹配的对照组高2倍至5倍,并且该数字在年轻年龄组中更高。并发AMISLE患者难以达到临床缓解,死亡率高。目前关于SLE合并心肌梗死的研究较少,加强早期识别和有效治疗具有重要的临床意义。对SLE患者AMI的发生进行预测、评估和干预具有重要意义。
随着生物信息学工具的发展,基因芯片技术和测序技术可以快速检测疾病中数万个基因的表达模式,有助于从基因水平上理解疾病的致病性。先前的研究发现,通过测序技术和生物信息学,系统性红斑狼疮和AMI的循环外周血单核细胞(PBMCs)具有诊断标志物。
然后,从公共数据库中获取AMISLE样本的全基因组微阵列数据集,鉴定SLE相关AMI的枢纽基因,是筛选与疾病和信号通路密切相关的基因的有效方法。我们在本文中采用了这种分析方法,并用我们自己的测序数据验证了获得的结果,这使我们的分析结果更加可信。这对于揭示与系统性红斑狼疮相关的AMI诊断标志物具有重要意义。

方法
1.GEO数据库中筛选与与AMISLE相关的测序数据集,GSE60993GSE81622作为发现集;GSE62646GSE50772作为验证集。
2.WGCNA分析发现集GSE60993GSE81622中与AMISLE高度相关的模块。
3.GSE60993中与AMI相关联的模块基因与GSE81622中与SLE相关联的模块基因取交集,定义为发现基因集(DGS)。
4.DGS进行GOKEGG富集分析。
5.利用GEO2R在线工具计算验证集GSE62646GSE50772中差异表达基因DEGs|log2 (Fold Change) | >0.5 and p < 0.05
6.GSE62646DEGsGSE50772DEGs取交集,定义为验证基因集(VGS)。
7.VGS进行GOKEGG富集分析。
8.收集AMI患者的PBMC进行测序分析。
9.通过“limma”包分析AMI患者和对照组之间的DEGs,具有|log2(Fold Change) |>0.5p <0.05作为DEGs
10.在测序结果中检测VGSDGS交叉基因的表达,以火山图和热图展示。
11.LASSO回归进一步筛选与SLEAMI相关的枢纽基因。
12.ROC分析。
13.免疫浸润分析。
14.miRNA-mRNA网络的构建。

结果

1、发现集:与SLEAMI相关的关键模块基因
为了找出可能在SLEAMI中起重要作用的关键基因,我们对发现进行了WGCNA分析。对于GSE60993,我们选择了适当的软阈值幂(β = 14)并创建了TOM矩阵(图1AB)。然后,根据TOM矩阵检测与临床特征相关的基因模块。四个模块绿松石色红色粉红色洋红色AMI密切相关(图2A)。绿松石模块与AMI呈显著正相关,与对照呈显著负相关;品红色模块与AMI呈显著正相关,与UA呈显著负相关。在对GSE81622进行分析时,选择了软阈值功率β = 18来创建TOM矩阵(图1CD)。在GSE81622中,三个模块(黄色洋红色黄绿色)与SLE高度相关,而蓝色模块与SLE显著负相关(图2B)。在与SLEAMI呈正相关的模块中,共发现了108个交叉基因,这些基因被定义为DGS(图3A)。

1A-D

2A-B 

3A

2DGS的功能富集分析
为了探索与DGS相关的信号通路和潜在的生物学功能,我们使用Metascape数据库进行了GO/KEGG富集分析。如图3B,最显著富集的信号通路是中性粒细胞脱颗粒,表明该通路在AMISLE中均起重要作用。此外,炎症反应中性粒细胞细胞外陷阱(NET)形成和其他免疫反应相关信号通路(免疫系统中的细胞因子信号传导白细胞活化中性粒细胞活化调节显著富集。

3B

3验证的差异基因分析
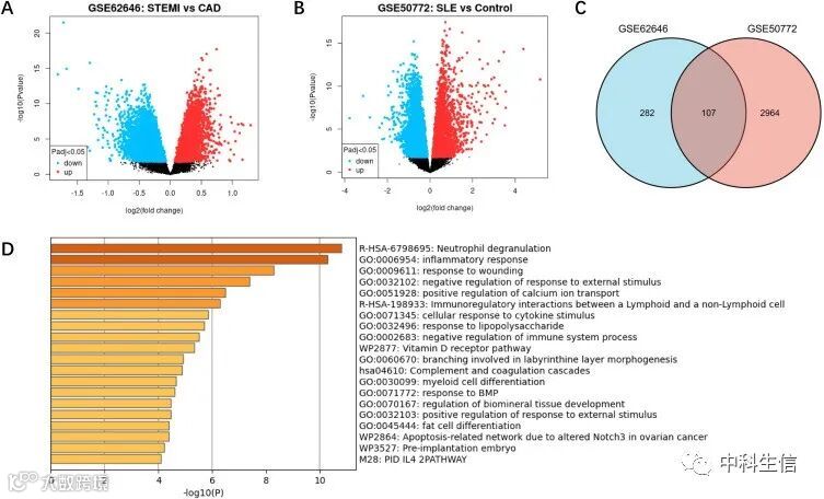
在验证中,DEG筛选用于鉴定与AMISLE相关的基因,并验证发现中的结果。DEGs的分析结果使用火山图进行可视化(图4UMAPSTEMICAD样本分别分布在左右两侧,说明两组之间存在较大差异(5A)。基于GSE62646数据集中STEMI组的基因表达,从CAD样本中共鉴定出499DEGs4A)。对于GSE50772UMP分析表明SLE和对照样品之间存在显著差异(图5B)。根据对照组,从SLE样本中鉴定出3071DEGs(图4B)在这些DEGs中,在GSE62646GSE50772中都发现了107个重叠基因,定义为VGS(图4C)。功能富集分析结果与DGS高度一致,中性粒细胞脱颗粒炎症反应途径显著富集(图4D)。VGSDGS的交叉基因被鉴定为枢纽基因。

4 

5

4、基线临床特征
CAG检测无AMI患者被纳入对照组(n = 10),AMI患者被纳入AMI组(n = 10)。对照组和斑块破裂组的平均±SD年龄分别为70±3.98岁和60.70±10.37岁。患者的基线人口统计学和临床特征汇总于6AMI患者血浆血糖、BNPhsCRPHB水平均高于对照组(P < 0.05)

6

5通过对AMI患者的PBMCs样本进行测序来验证枢纽基因
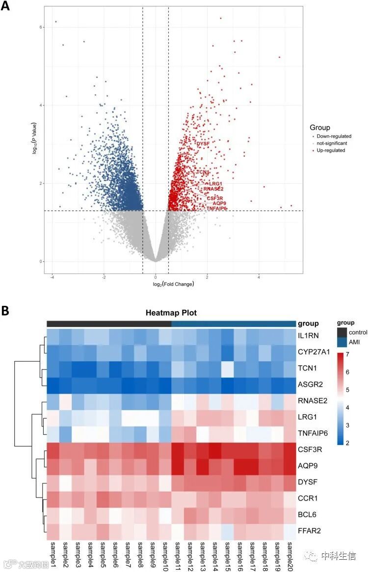
为了验证筛选的基因在AMI患者的外周血中是否具有显著差异表达,我们从AMI患者和健康对照中提取血浆PBMCs的总RNA进行测序。进行DEGs分析,火山图分析结果可视化(图7A)结果表明,共筛选出4483个差异表达基因,其中上调基因1099个,下调基因3379个。在这些枢纽基因中,如火山图所示,共有7个基因(TNFAIP6LRG1DYSFRNASE2AQP9TCN1CSF3R)在AMI患者PBMCs中表达上调87B中的热图显示了AMI和对照组患者中枢纽基因的表达情况。

7

8

6ROC分析验证了枢纽基因的判断能力
为了验证枢纽基因对AMI患者的鉴别力,我们选择了具有大样本量的数据集GSE62646,用于ROC分析。结果显示,LRG1AUC = 0.908)和CSF3RAUC = 0.946)对AMI具有良好的鉴别能力。此外DYSFAUC = 0.855)、RNASE2AUC = 0.849)、AQP9AUC = 0.855)和TNFAIP6AUC = 0.712)也表现出较强的诊断能力(图9A)。此外,我们还验证了这些基因GSE50772对于鉴别SLE患者,结果显示TNFAIP6AUC = 0.948)、DYSFAUC = 0.946)和LRG1AUC = 0.923)三个基因对SLE患者表现出优异的判别力AQP9AUC = 0.886)、RNASE22AUC = 0.885)、CSF3RAUC = 0.725)和TCN1AUC = 0.729)也表现出较强的诊断能力(图9B)。接下来,进行LASSO回归分析,以筛选GSE62646数据集(图9CE)和GSE50772数据集(图9DF)中AMISLE的诊断生物标志物最终DYSFLRG1CSF3R被确定为SLEAMI的诊断标志物。ROC分析显示三个基因组合对AMIAUC = 0.954)(图9G)和SLEAUC = 0.986)(9H的诊断能力分析了SLEAMI患者中3种诊断生物标志物的表达水平,结果显示这些基因AMISLE样本中的表达水平明显高于对照组(P < 0.05)(9IJ)。 

9

7AMISLE中的免疫细胞浸润模式
对于AMISLE相关信号通路的分析,大多数筛选的术语与免疫细胞有关。在发现和验证中,最显著的富集途径中性粒细胞脱颗粒也与免疫细胞显著相关。为了更好地了解AMICAD组之间的免疫细胞亚型富集差异,我们数据集GSE62646导入在线分析工具CIBERSORTx。与对照相比,AMI样品中单核细胞、中性粒细胞、Tregs和肥大细胞静息的比例显著增加,而NK细胞静息、T细胞CD4记忆静息、T细胞CD8T细胞CD4幼稚和巨噬细胞M2的比例显著降低(10A)。
为了分析SLE和对照组中免疫细胞的分布,对GSE81622数据集进行了CIBERSORTx算法。结果表明,SLE样本中单核细胞、浆细胞(效应B细胞)、巨噬细胞M0Tregs的比例增加,NK细胞静息、T细胞CD4记忆静息、T细胞CD4记忆活化和肥大细胞静息的比例降低。在SLE样本中,CD4幼稚T细胞比例增加,但无显著差异(10B)。与CAD组相比,SLE/对照样本中未观察到中性粒细胞变化,而AMI样本中中性粒细胞的比例显着增加(10)。
 

10

8免疫细胞与诊断生物标志物的相关性
接下来,我们在GSE81622GSE62646探索免疫细胞与三种诊断生物标志物之间的关系。如11A-C所示,GSE62646中性粒细胞与DYSFr = 0.65p < 0.001),LRG1r = 0.53p < 0.001)和CSF3Rr = 0.67p < 0.001)具有显著的正相关关系11D-F,中性粒细胞与DYSFr = 0.53p = 0.012),LRG1r = 0.58p < 0.001)和CSF3Rr = 0.51p = 0.0019)显示出显著的正相关。结合信号通路富集结果,推测3种诊断生物标志物和中性粒细胞的变化可能是SLE患者AMI发生的重要调控机制之一。

11

9、系统性红斑狼疮相关AMI中的miRNA-靶基因网络
根据HMDD,如图12A,共鉴定出64SLE相关miRNA22AMI相关miRNA,包括7个重叠的miRNAhas-mir-145-5phas-mir-155-5phas-mir-181a-5phas-mir-19b-3phas-mir-21-5phas-mir-221-3phas-mir-380-3p)。在7个重叠miRNA的靶基因中发现了枢纽基因中的TNFAIP6AQP9,并在Cytoscape软件中构建了miRNA-RNA调控网络(图12B)。如图12B中性粒细胞脱颗粒途径受HAS-MIR-19B-3PHAS-MIR-181A-5PHAS-MIR-155-5P通过TNFAIP6调控。has-mir-9-155phas-mir-5-380pAQP9的调控可能在NETs形成途径中发挥重要作用。

12



【声明】内容源于网络
0
0
中科生信
中科生信是一家专业从事生物技术服务的公司,提供生物医学领域的定制化数据分析服务。公司业务有:二代测序平台、数据库搭建技术、测序个性化分析平台、以及生信分析定制化服务!致力于为客户提供“一站式”科研服务。
内容 580
粉丝 0
中科生信 中科生信是一家专业从事生物技术服务的公司,提供生物医学领域的定制化数据分析服务。公司业务有:二代测序平台、数据库搭建技术、测序个性化分析平台、以及生信分析定制化服务!致力于为客户提供“一站式”科研服务。
总阅读989
粉丝0
内容580