大数跨境

与m5C 相关的长非编码 RNA 的结直肠癌新型预后模型的鉴定和验证

与m5C 相关的长非编码 RNA 的结直肠癌新型预后模型的鉴定和验证 中科生信
2023-09-11
2
导读:早!今天小编和大家分享一篇23年9月发表在Cancer Cell International杂志的文章《Id

早!今天小编和大家分享一篇239月发表在Cancer Cell International杂志的文章《Identification and validation of a novel prognosis model based on m5C-related long non-coding RNAs in colorectal cancer》。CRC的治疗现状并不乐观,与许多癌症的发生与进展有关的lncRNA以及m5CCRC的影响尚不明确。


背景
根据2020年全球癌症统计,结直肠癌(colorectal cancerCRC)的发病率位居全球第3位,死亡率位居第2位。目前主要治疗手段有手术、内镜下切除、辅助化疗、放疗、靶向治疗等。尽可能杀死肿瘤细胞,减少肿瘤细胞数量是肿瘤治疗的最终目标,从而达到提高患者生存率,改善患者预后的目的。然而,目前CRC的治疗现状并不乐观,具有高转移率、高复发率、高耐药率的特点。5-羟甲基胞嘧啶(5-methylcytosinem5C)是mRNA修饰的一种,在多种mRNA中都有发生,会影响RNA的稳定和翻译。有研究表明,m5C会影响癌症的进展。
而长链非编码RNAlong non-coding RNAlncRNA)是一种广泛分布于人类基因中的非编码RNA,参与形成复杂的基因表达调控网络,调控各种生物过程。许多研究证据表明,与m5c相关的基因对lncRNA甲基化水平的调控,会影响肿瘤的发生和发展。
以往的生物信息学研究侧重于RNA的改变,而作者则是对CRC中的m5C调控因子进行全面研究。在这项研究中,作者使用了TGCA数据集中m5C相关lncRNAs表达数据,筛选具有预后意义的m5C相关lncRNA,建立了m5C相关lncRNA的预后模型,并进一步研究了免疫细胞浸润与m5C相关lncRNA之间的关联。这篇文章的目的是探索CRCm5C相关lncRNA的甲基化的免疫微环境、对肿瘤的影响和预后价值,从而为CRC的管理提供指导。

方法
1,TCGA数据库中下载CRCmRNAlncRNA数据以及相关信息。
2,从以往研究和TCGA数据库中下载甲基化调节因子和表达矩阵。
3,分析在CRC中差异表达的甲基化调节因子。
4,相关性分析,得到与甲基化调控因子相关的lncRNA
5,对与甲基化调控因子相关的lncRNA进行单因素coxLASSO分析,并构建风险模型。
6,分析高低风险组的生存差异、不同临床特征中的差异,以及甲基化调控因子相关的lncRNACRC生存期的影响。
7,预后分析与列线图的构建。
8,富集分析。
9,免疫浸润分析。
10,突变分析。
11,细胞实验验证。

结果
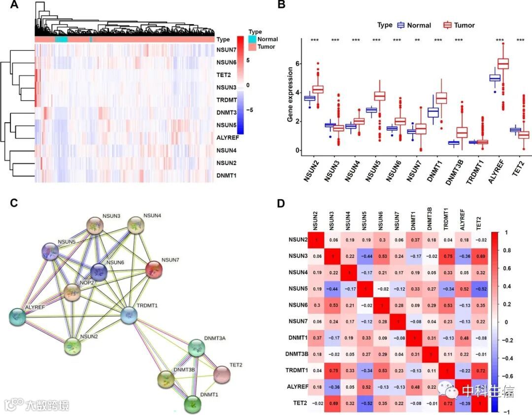
1.总共从TCGA获取CRC样本548个,癌旁样本44个纳入研究,使用GENCODE网站对lncRNA进行注释,得到13142lncRNA。从已发表文献中获得与m5C相关的12个调节因子,构建这12个调节因子的PPI网络如图所示。随后,对11个比对到TCGA数据的调节因子进行差异分析发现NSUN2NSUN5NSUN4NSUN7NSUN6DNMT3BDNMT1ALYREFCRC中显著上调,而NSUN3TET2显著下调,暗示着m5C调节因子与CRC的潜在相关性。


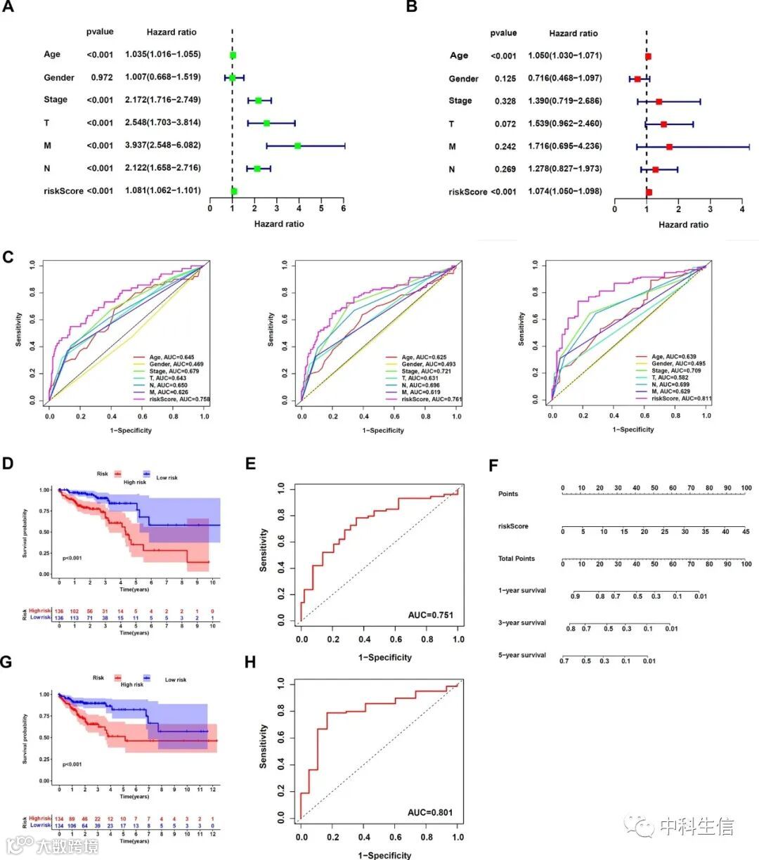
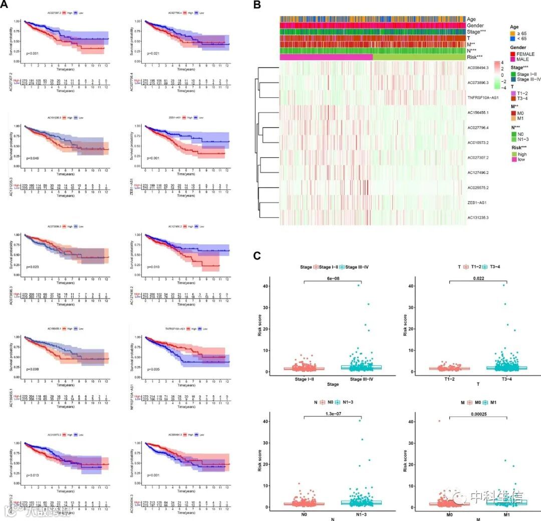
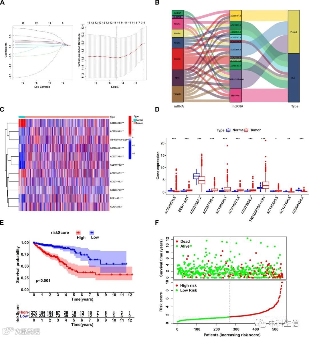
2.m5C调节因子和lncRNA的相关性分析中,筛选出574个与m5C调节因子显著相关的lncRNA用于后续分析(筛选条件:p<0.001|相关性系数|>0.3)。随后对这些lncRNA进行单因素cox回归分析,选出13个与预后显著相关的lncRNAp<0.05),其中大多数是CRC的危险因素(HR>1),而AC073896.3AC008494.3TNFRSF10A-AS1是保护因素(HR<1)。使用LASSO对这13lncRNA进行进一步筛选,得到11lncRNA并构建风险模型。这些lncRNAm5C调节因子以及CRC的关系如图所示,并且在TCGAGEO的相应数据集中都有显著表达差异。基于风险评分的中位值,将所有CRC样本分为高、低风险组,KM生存分析发现组间存在显著生存差异,风险评分越高,死亡率越高。


3.进一步分析用于构建风险模型的11个lncRNA的表达对CRC的生存期的影响,发现8个lncRNA是CRC的危险因素,高表达的个体具有较短的生存时间;2个lncRNA是CRC的保护因素,高表达的个体具有更长的生存时间。在这11个lncRNA中,TNFRSF10A-AS1作为自噬相关的长非编码RNA在结直肠癌患者中被分析报道。研究表明,MPZL1是TNFRSF10A-AS1的直接下游效应子,是其致癌作用所必需的。TNFRSF10A-AS1通过miR-3121-3P/HUR轴促进CRC的发生和发展,因此TNFRSF10A-AS1有可能成为治疗该病的新靶点。而其余的lncRNAs很少被报道。风险评分在不同的肿瘤stage分期,TNM分期中具有显著差异。


4.结合临床信息与风险评分的单、多因素cox回归分析结果说明了风险模型可以作为独立的预后因子,并且135年的ROC分析结果显示了风险模型相较于其他临床信息的优越性。随即将TCGA数据分成A组和B组,高风险组的生存期在两组中都较差。除此之外,基于风险分数还构建了一个列线图,更适用于日常的临床工作。


5.PCA结果也说明了与m5C相关的lncRNA的可以将CRC患者分成两类。GSEA结果发现高风险个体富集于苯丙氨酸代谢、Notch信号传导和花生四烯酸代谢的通路,而低风险个体则富集于CRCP53信号通路。GSVA富集分析显示,m5C相关lncRNA与肿瘤进展相关通路显着相关,如KRAS信号通路、PI3K-AKT-mTOR信号通路、MYC靶点和TGF-BETA信号通路等GSEA分析指出了未来研究的几个途径苯丙氨酸代谢在癌症研究中越来越受到关注本研究结果表明,苯丙氨酸水平具有重要的潜在病因学和诊断意义CRC发病和进展的初始阶段,代谢组和微生物组发生了改变。p53信号通路中的肿瘤抑制蛋白p53被称为基因组的守护者。p53参与多种生物反应的激活,主要包括细胞周期阻滞、DNA修复和凋亡。p53的激活是由多种应激信号介导的,包括缺氧、DNA损伤和强增殖信号。在大约90%的癌症中可以检测到p53功能的失调,包括TP53突变或其他上游因子的异常激活。


6.如图所示,作者对免疫细胞以及免疫评分之间的相关性进行了分析,cibersort算法显示了28种不同的免疫细胞在不同样本中的分布,部分免疫细胞在不同分组种有显著差异,高危组NK细胞明显上调。虽然已有报道发现CD8+T细胞、M1M2 TAMsCRC的发生发展中起重要作用,但由于NK细胞在肿瘤微环境中的高密度浸润对抑制CRC、肺癌等实体瘤的生长和转移也很重要,其在免疫治疗中的作用也逐渐被认识。免疫细胞于风险评分的相关性分析结果显示,嗜酸性粒细胞和T细胞与风险评分高度负相关,而风险评分与B细胞记忆强烈正相关。从TIDE数据库获取的MSI评分显示了高、低风险组的显著差异,暗示着低风险组对免疫治疗的反应较好。上述结果提示M5C调控的相关lncRNAs可能参与了肿瘤微环境中的免疫调节过程。此外还从ImmPort数据库中获得了高、低风险组中具有差异的6个免疫相关途径。


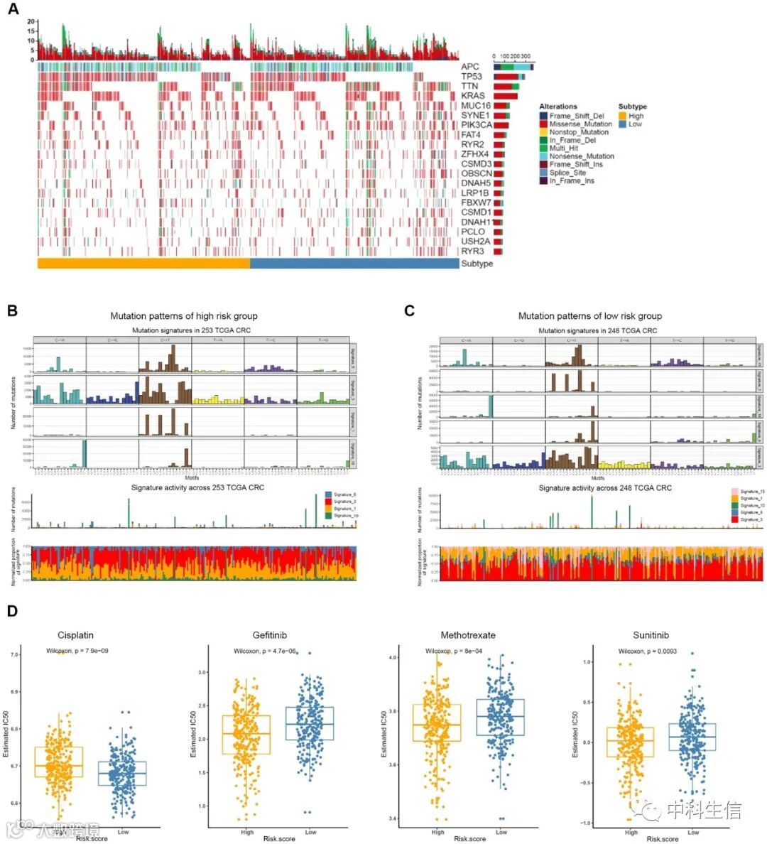
7.本研究分析了CRC样本和SMG突变谱,以探索免疫细胞浸润与突变模式之间的联系。结果显示TP53TTNKRAS等突变比例显著。肿瘤抑制基因TP53是肿瘤中最常见的突变基因。TP53的突变调节了P53促进细胞凋亡和铁蛋白体的能力,并参与了包括CRC在内的多种肿瘤的进展。KRAS基因的突变与CRC的发生、发展、预后以及药物治疗和放射治疗有着千丝万缕的联系。至于TTN,在结直肠癌的研究中还很少有人研究。结果表明,低危组具有信号的独立性。这些结果提示低危组的突变模式与缺陷的DNA错配修复有关。此外,通过应用Prrophetic R包对两组化疗反应进行了预测性分析。低危组患者对顺铂药物的敏感性较高。高危组患者对吉非替尼、甲氨蝶呤、舒尼替尼的敏感性较高。而顺铂作为临床常用的化疗药物,与氟尿嘧啶(5-FU)、奥沙利铂一起,是治疗结直肠癌最有效的化疗药物。


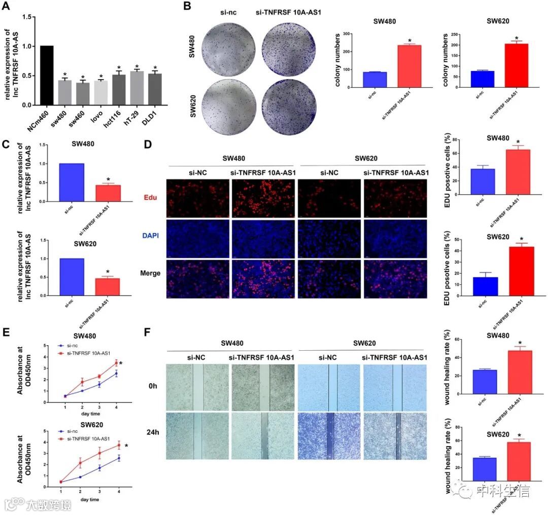
8.选择TNFRSF10A-AS1m5c调控lncRNA进行体外验证,探讨m5c调控lncRNA在结直肠癌细胞中的作用。使用Procell提供人类正常细胞系NCM460CRC细胞系SW620HCT116SW480DLD1LovoHT29SW480SW620结直肠癌细胞分为靶向TNFRSF10A-AS1siRNAsi-TNFRSF10A-AS1)和阴性对照(si-NC)两组。Q-PCR结果显示,TNFRSF10A-AS1在人正常结直肠细胞株NCM460中的表达水平高于在CRC细胞株SW480SW620DLD1HCT116HT29Lovo中的表达水平。创面愈合试验、CCK-8试验、克隆形成试验和Edu试验结果显示,TNFRSF10A-AS1显著降低了CRC细胞的增殖能力。24h创面愈合试验显示,TNFRSF10A-AS1CRC细胞中的降低降低了细胞的迁移能力TNFRSF10A-AS1CRC细胞的增殖、迁移和侵袭有显著影响



【声明】内容源于网络
0
0
中科生信
中科生信是一家专业从事生物技术服务的公司,提供生物医学领域的定制化数据分析服务。公司业务有:二代测序平台、数据库搭建技术、测序个性化分析平台、以及生信分析定制化服务!致力于为客户提供“一站式”科研服务。
内容 580
粉丝 0
中科生信 中科生信是一家专业从事生物技术服务的公司,提供生物医学领域的定制化数据分析服务。公司业务有:二代测序平台、数据库搭建技术、测序个性化分析平台、以及生信分析定制化服务!致力于为客户提供“一站式”科研服务。
总阅读1.5k
粉丝0
内容580