大家好!今天小编和大家分享一篇发表在Front Oncol杂志上的题目为《A five-collagen-based risk model in lung adenocarcinoma: prognostic significance and immune landscape》的文章。
背景:
作为肿瘤微环境(TME)的一部分,胶原蛋白在癌纤维化形成中发挥着重要作用。非小细胞肺癌 (NSCLC) 占全球肺癌发病率的 80-85%,是最常见的恶性肿瘤类型。然而,人们对肺腺癌(LUAD)中胶原蛋白家族的表达和临床特征知之甚少。
方法:
1.数据来自TCGA和GEO数据库
2.胶原蛋白基因的鉴定及风险模型的构建
3.胶原风险模型的生存分析和独立预后价值
4.胶原风险模型相关基因的KEGG和GO富集分析
5.GSEA分析
6.胶原蛋白风险模型的免疫特征
7.胶原蛋白特征的肿瘤突变状态
8.基于生成胶原蛋白特征的预后特征
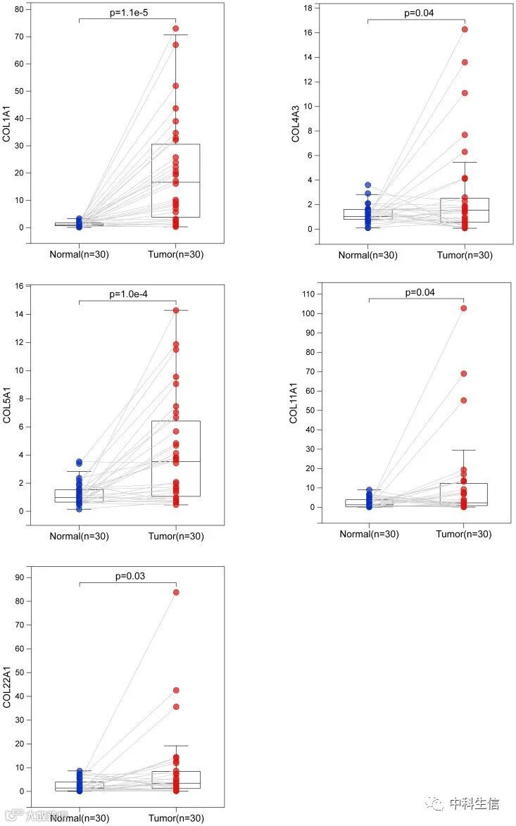
9.PCR实验
结果:
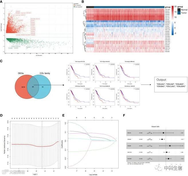
1.TCGA-LUAD 转录组数据中登记了 44 个胶原蛋白家族蛋白。根据筛选标准,共有5542个基因,包括26个胶原蛋白家族成员,在LUAD患者中存在显着差异表达。单变量 Cox 回归分析,胶原蛋白家族的 26 个 DEG 中有 6 个与 OS 显着相关。通过lasso分析找出了 5 个最重要的基因:COL1A1、COL4A3、COL5A1、COL11A1 和 COL22A1。多变量Cox分析结果显示COL4A3和COL22A1是独立的预后风险变量。最终的风险模型为:胶原蛋白风险评分 = 0.036913204*COL1A1−0.094058955*COL4A3 + 0.005018018*COL5A1 + 0.011288384*COL11A1 + 0.08146509*COL22A1。Fig1

2.根据风险评分中值,所有 LUAD 患者被分为高风险组和低风险组。散点图用于显示风险评分的分布以及风险评分与生存状态之间的关系,并显示高风险组的死亡率较高。高危组患者的预后较差,LUAD分为早期和晚期,其中I、II期为早期,III、IV期为晚期,在早期阶段,我们发现胶原蛋白风险评分是 OS 的可靠指标,并且高风险组患者的预后明显比低风险组差。Fig2

3.不同临床特征(包括性别、病理分期和TNM分期)患者的胶原风险评分分布。我们发现,N 分期和病理分期较高的患者风险评分较高(N 1 与 N 0,p < 0.05;N 2-3 与 N 0,p < 0.05;II 期与 I 期,p < 0.01;III/IV 期与 I 期,p < 0.01)。五个 GEO 队列作为外部验证集来评估胶原蛋白风险评分在预测 OS 方面的性能。在 TCGA 和 GEO 数据集中,胶原风险评分对于预测 LUAD 患者的 OS 有相当大的价值。Fig3

4.使用单变量和多变量 Cox 回归分析研究胶原风险模型对预后的预测能力。通过单变量和多变量Cox回归分析分析了不同数据集中包含的临床特征的预后价值。在TCGA数据集的测试集中,年龄、N分期和风险评分被发现是预后的独立因素。在验证数据集中,在单变量和多变量分析中,年龄和风险评分始终被确定为预后的独立预测因子。单变量和多变量 Cox 回归分析表明,胶原蛋白风险评分是 RFS 的独立预后因素。验证集评估胶原蛋白风险评分是影响两个 GEO 队列中 RFS 的风险因素。列线图的校准曲线显示,预测生存率与 1 年、3 年和 5 年的实际生存率密切相关。Fig4

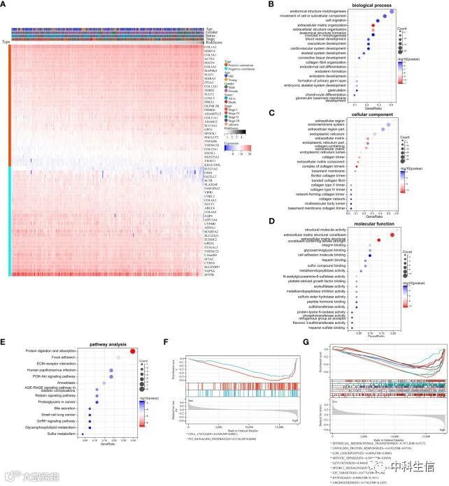
5.胶原蛋白特征相关基因主要富集在细胞外基质组织、骨骼和心血管系统发育、心血管系统发育,ECM-受体相互作用、癌症通路、PI3K-Akts和AGE-RAGE信号通路等通路中。GSEA的KEGG分析显示CELL_CYCLE和p53_SIGNALING_PATHWAY在高危组中富集。Fig5

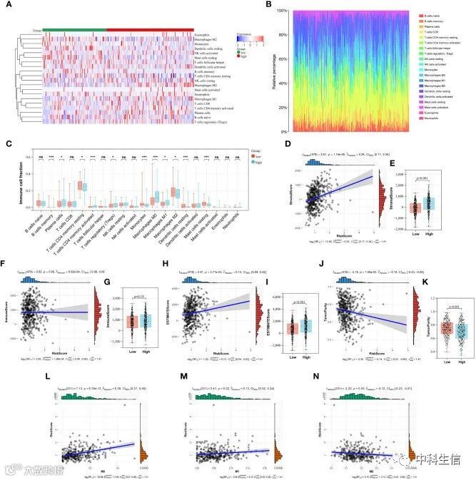
6.B细胞记忆、浆细胞、T细胞CD4记忆静息、T细胞CD4记忆激活、T细胞调节性T细胞(Tregs)、单核细胞、巨噬细胞(M0)、巨噬细胞(M1)、巨噬细胞(M2)、树突状细胞静息和肥大细胞静息在低风险组和高风险组之间存在显着差异。基质评分、估计评分和胶原风险评分之间呈正相关,高危组免疫评分和基质评分较高,而肿瘤纯度较低。高危组和低危组巨噬细胞通透性水平存在明显差异。胶原蛋白特征可能对巨噬细胞浸润和分型具有预测价值。Fig6

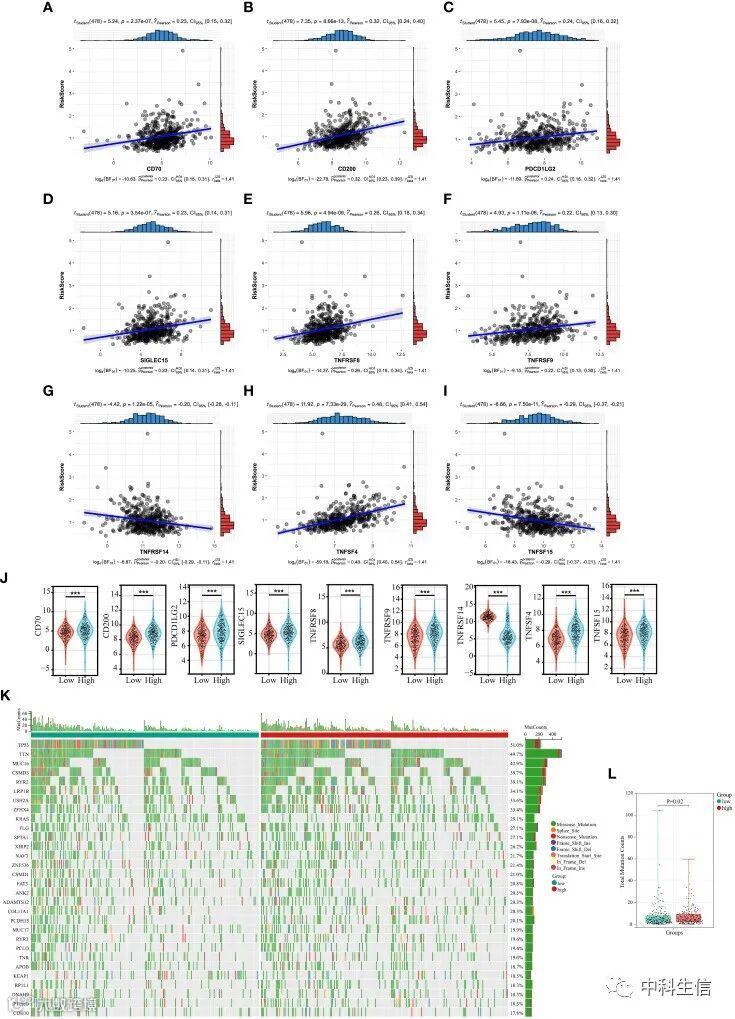
7.免疫检查点分析胶原风险评分与 CD70、CD200、PDCD1LG2、SIGLEC15、TNFRSF8、TNFRSF9 和 TNFSF4 呈强正相关,与 TNFRSF14 和 TNFSF15 呈强负相关。9个免疫检查点在低危组和高危组之间存在显着差异。检查每位 LUAD 患者的突变谱。整个基因组中前 30 个最显着改变的基因包括 TP53、TTN、MUC16、CSMD3、RYR2、LRP1B、USH2A、ZFHX4、KRAS、FLG、SPTA1、XIRP2、NAV3、ZNF536、CSMD1、FAT3、ANK2、DAMTS12、COL11A1、PCDH15、MUC17、RYR3、PCLO、TNR、 APOB、KEAP1、RR1L1、DNAH9、PTPRD、CDH10。之后,我们计算了每个样本的TMB,发现高风险评分组的TMB要高得多。Fig7

8.为了验证这些结果,我们检查了人类 LUAD 样本中五种胶原蛋白家族蛋白的转录水平。我们总共收集了正常组织和 LUAD 组织各 30 例。结果表明,五种胶原蛋白家族蛋白在大多数肿瘤中的表达量远高于正常组织。Fig8



