早!今天小编和大家分析一篇23年7月发表在Scientific Reports(IF:4.996)杂志的文章《Important roles of Hif1a in maternal or adult BPA exposure induced pancreatic injuries》。作者从GEO数据库中下载了关于双酚A(BPA)暴露与胰腺异常的2个数据集GSE82175和GSE126297,采用生物信息学方法,比较母亲暴露于双酚a后的新生儿胰腺和直接暴露于双酚a后的成人胰腺差异。结果表明,双酚a对子代和成人胰腺的正常功能均有影响,子代对双酚a的敏感性高于成人。在BPA组中鉴定出17个胰岛素分泌相关的DEGs、15个调节DEGs,在对照组和双酚a组中发现了表达趋势相反和相似的调节基因Cerkl。Hif1α可能是双酚a暴露引起胰腺癌的重要分子靶点,而怀孕是双酚a暴露易感性的关键窗口。
背景
双酚A (BPA)是生产聚碳酸酯塑料的单体,主要用于塑料袋、水瓶、奶瓶、食品、饮料罐、热敏纸、牙科材料和医疗器械。作为食品容器和包装的组成部分,BPA会渗透到食品中,尤其是加热后。对大多数人来说,BPA暴露的主要来源是消化系统,消化系统占BPA总量的90%以上。此外,垂直传播和呼吸及皮肤系统也可能是暴露的来源。Calafat等人报道称,在儿童和成人尿液中检测到的BPA范围为0.4 - 149ng /ml。多项研究报道BPA可在母体血清(< 0.2-153.5 ng/ml)、脐带血清(< 0.05-52.26 ng/ml)和母乳(≤0.22-10.8 ng/ml)中检测到。特别是母胎血清和母乳中游离BPA的存在,可能导致胎儿和新生儿长期暴露于BPA中,从而对胎儿和新生儿产生有害影响。
BPA是一种众所周知的内分泌干扰化学物质(EDC),它影响激素的合成、代谢和功能。1936年,Dowds和Lawson首次发现BPA的雌激素特性,它可以结合并激活经典的雌激素受体(ERα和ERβ),从而影响体重和肿瘤的发生。越来越多的证据表明BPA具有抗雄激素作用。BPA进入体内后,可与5α-二氢睾酮(DHT)竞争,与雄激素受体(ARs)结合,从而破坏雄激素的正常功能,导致生殖发育功能障碍。流行病学研究也报道BPA暴露与代谢紊乱有关,如肥胖和2型糖尿病。动物研究表明,BPA既可以直接作用于胰腺细胞,损害胰岛素和胰高血糖素的分泌,也可以作用于脂肪细胞、肌肉和肝脏功能,引发胰岛素抵抗状态。此外,越来越多的证据表明,孕期和围产期低水平的BPA (40 μg/kg/d或50 μg/kg/d)暴露可通过表观遗传改变或母体代谢功能障碍影响后代和母亲的糖耐量。成人疾病的胎儿起源假说(FOAD)表明,环境相关的胎儿应激可增加成人疾病的风险。Garcia-Arévalo等人发现怀孕期间暴露于BPA通过启动胎儿的雌激素信号机制影响了小鼠后代的β细胞数量,这可能导致成年期葡萄糖耐量受损。越来越多的动物研究表明,妊娠期间暴露于内分泌干扰物可能通过干扰胚胎发育的表观基因组对胎儿和胎盘健康产生负面影响,从而建立疾病进入成年期的途径。
胰腺是位于腹部的附属器官,被胃、肝、小肠和其他器官包围。它产生有助于消化的外分泌酶和有助于调节血糖的内分泌激素。急性胰腺炎、慢性胰腺炎、囊性纤维化、胰腺癌和糖尿病是常见的胰腺疾病。全球估计每年每 10 万人急性胰腺炎、慢性胰腺炎和胰腺癌的发病率分别约为33.74、9.62 和 8.14 例。急性胰腺炎是一种常见的急性胃肠道疾病,以局部和全身炎症反应为特征。急性胰腺炎的长期影响是相当大的,患者发生急性胰腺炎的反复发作,发展为慢性胰腺炎,并发展为内分泌和外分泌不足。慢性胰腺炎被定义为一种对胰腺造成不可逆损害的病理性纤维炎症,可由毒性因素、代谢异常、梗阻性机制、遗传学和自身免疫反应引起。
为了探讨母体因素对母体暴露或直接暴露于BPA后对子代胰腺癌风险的可能影响,采用生物信息学方法,通过比较子代和成人胰腺基因表达谱,鉴定差异表达基因(DEGs)。此外,还确定了可能的关键生物标志物。
方法:
1.在GEO数据库下载BPA暴露和胰腺异常的数据集
2.使用limma包进行差异分析,分别计算两个对照组和两个BPA组之间的DEGs
3.对对照组和BPA组进行GSEA富集分析
4.热图和火山图可视化DEGs
5.对对照组和BPA组中的所有DEGs、对照组或BPA组中的DEGs以及交叉组的DEG进行GO分析
6.筛选与肽调控胰岛素分泌途径相关的基因
7.关键基因和调节基因的PPI网络构建
8.基于CTD数据库预测每个基因最相关的疾病,使用GEPIA数据库预测肿瘤和正常人群中每个基因的基因表达和无病生存曲线
研究结果
GSEA集富集分析
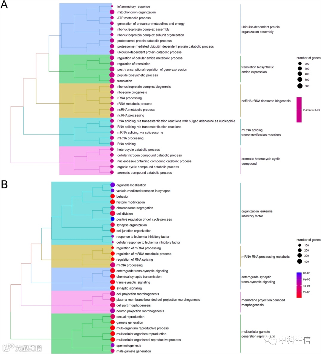
将对照组和BPA组分为三对(母源性与直接性、母体暴露与直接暴露、GSEABPA与GSEACon)进行GSEA富集分析。结果表明GSEACon主要富集在泛素依赖的蛋白质组织组装、翻译生物合成酰胺表达、ncRNA rRNA核糖体生物发生、mRNA剪接酯交换反应和芳香杂环化合物(图1A)。GSEABPA主要是与组织白血病抑制因子、mRNA RNA过程代谢、顺行突触跨突触信号、膜投射边界形态发生和多细胞配子产生繁殖相关的生物学过程有关(图1B)。有趣的是,两组都包括核糖体rna相关的代谢过程或蛋白质生物合成过程,其中大部分被激活。这表明,与直接暴露组和对照组相比,母体暴露增强了细胞活性。然而,具体的活化过程需要进一步探索。

对照组和BPA组中的DEGs鉴定
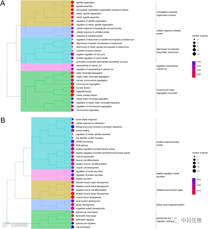
如图2和图3所示,对照组和BPA组中分别有99个(77个上调,22个下调)和354个(234个上调,120个下调)DEGs。接下来对不同组的DEGs进行了GO富集。如图4A,对照组中细胞骨架组装、蛋白质、着丝粒、钙离子和染色体姐妹分离相关通路在后代中比成人更活跃。在BPA组中(图4B),发现后代对激酶活性、骨骼肌和肾脏发育过程以及中性粒细胞迁移的反应更敏感。重要的是,肽反应胰岛素分泌增加,这强烈暗示BPA干扰了胰腺的正常功能,后代比成人对BPA表现出更高的敏感性。



关键DEG的鉴定
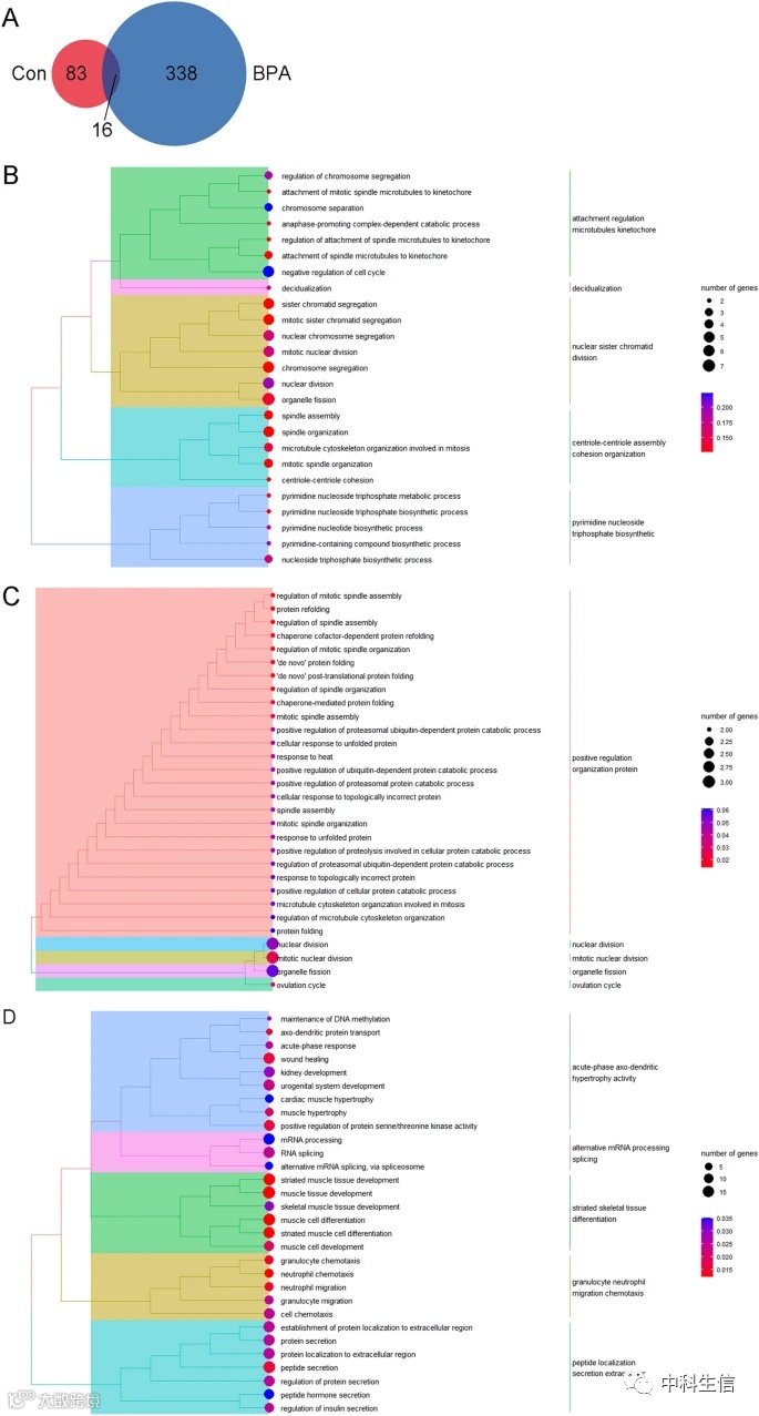
接下来筛选了对照组中与BPA组的一些共享DEG(图5)。结果表明,交集共有16个基因,除Cerkl外,对照组和BPA组均表现出相反的表达趋势。此外,GO富集分析发现,交集DEG主要富集于组织蛋白的正向调控,可能参与了肽定位分泌胞外的调控。BPA 组中的过程得到了丰富。因此,交集基因可以参与蛋白质分泌。结果,在BPA组中区分了17种胰岛素分泌相关的DEG,以及15种调节因子DEG。然后,进行相互作用网络构建(图6),统计各基因的交互节点数。


DEGs相关疾病及其在肿瘤和正常人群中的表达
将交互节点不少于5个的基因上传到 CTD 数据库(9个DEG),汇总了每个关键和调节DEG相关的前5个疾病。进一步检测了肿瘤和正常人群中的基因表达。如图7所示,与正常人群相比,肿瘤人群中的CLOCK,EGR1,HIF1A,HSPA1A和HSPA1B显著上调,而其他保持不变。

此外,还探索了每个DEG的无病生存曲线(图8)。结果显示,高表达的Hif1α降低了生存预期。BPA长期以来被证实与各种癌症有关。因此,推测Hif1α可能是BPA增强胰腺癌风险的重要生物标志物。



