大数跨境

预测肝炎病毒相关肝细胞癌对免疫疗法和靶向药物的反应

预测肝炎病毒相关肝细胞癌对免疫疗法和靶向药物的反应 中科生信
2023-09-22
3
导读:Establishment of nucleic acid sensing pathways‐based m

Establishment of nucleic acid sensing pathways‐based model in predicting response to immunotherapy and targeted drug in hepatitis virus‐related hepatocellular carcinoma(建立基于核酸传感通路的模型,预测肝炎病毒相关肝细胞癌对免疫疗法和靶向药物的反应)

 

摘要
肝细胞癌(Hepatocellular carcinoma, HCC)占肝癌的80%,而70%-80%的HCC是由慢性肝病引起的,乙型肝炎病毒(HBV)和丙型肝炎病毒(HCV)感染是主要病因。免疫疗法正成为治疗HCC的支柱疗法,但显著的免疫介导反应仅限于少数患者。核酸感应(Nucleic acid sensing,NAS)通路是先天性免疫系统和病毒感染抗病毒免疫反应的核心通路,但其在肝炎病毒相关HCC中的作用仍不确定。本研究中,我们基于从多个公共数据集收集的肝炎病毒相关HCC组织的转录组数据进行了全面的生物信息学分析。根据病毒相关HCC患者的NAS相关基因验证了两个亚组,并根据NAS相关基因的表达将其定义为NAS激活亚组和NAS抑制亚组。在此基础上,建立了NAS相关风险评分(NASRS)预测模型用于肝炎病毒相关HCC(TCGA-LIHC和ICGC数据集)的风险分层和预后预测。在多个数据集中也验证了NASRS对预后和免疫疗法的预测价值。还建立了一个列线图以促进NASRS的临床应用,并通过不同方法证明其有效性。此外,我们还通过分子对接预测了与NAS特征核心靶点相结合的六种潜在药物。随后,我们在体外和体内评估了潜在药物的细胞毒性。基于这些结果,我们得出结论:NASRS模型可作为有力的预后生物标志物预测对免疫疗法的反应,这对肝炎病毒相关HCC患者的临床决策具有重要意义。
 
结果详解
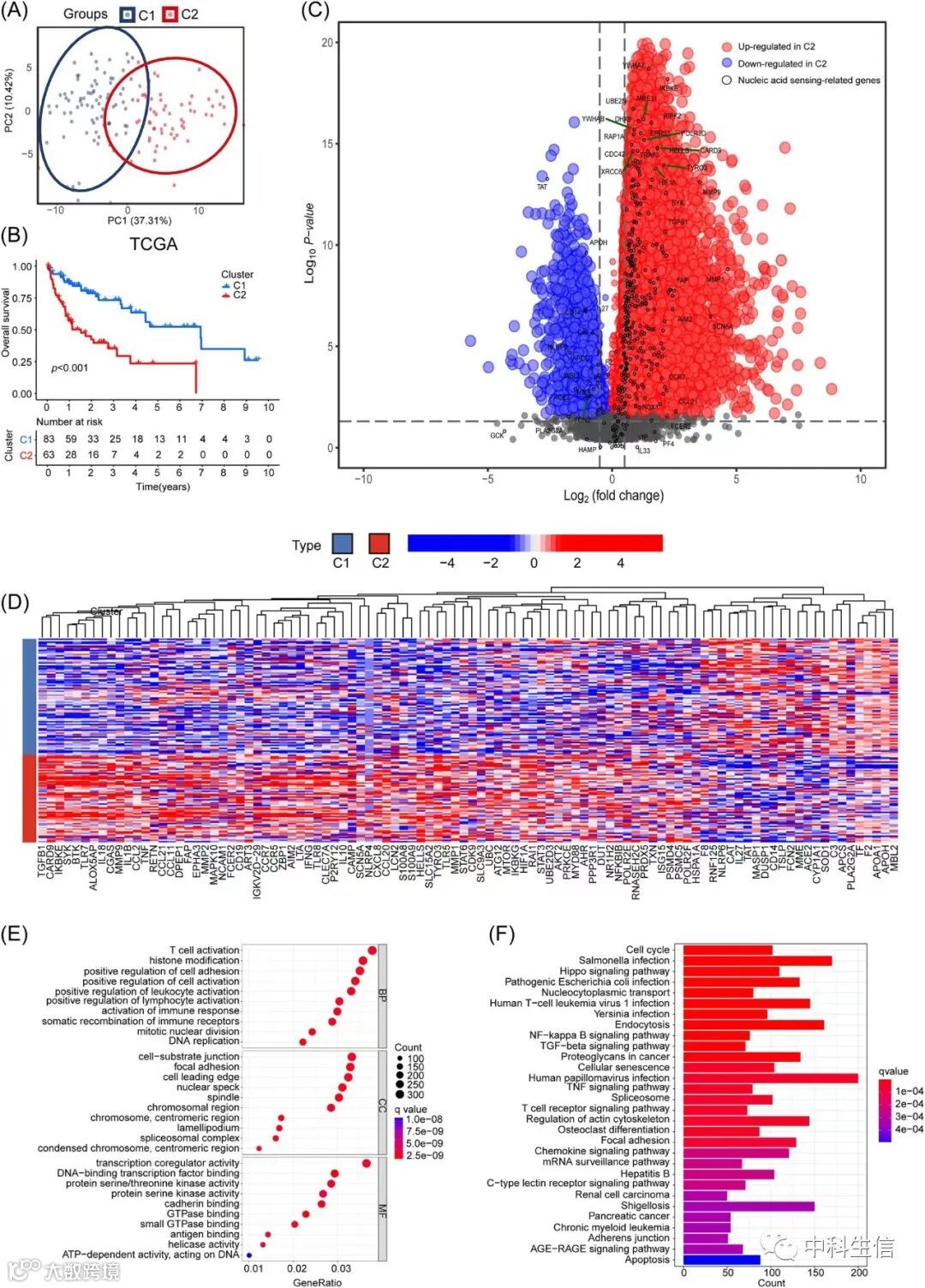
一、肝炎病毒相关HCC中与NAS相关基因相关的免疫亚型的建立。
(A)从TCGA-LIHC数据集中对肝炎病毒感染的HCC患者的NAS亚型进行PCA分析。
(B)通过Kaplan-Meier分析比较TCGA-LIHC数据集中C1亚型和C2亚型患者的OS时间
(C)两种HCC亚型中NAS差异表达基因的火山图,红点表示C2亚型比C1亚型上调的基因;蓝点表示C2亚型比C1亚型下调的基因。
(D)前50个表达改变的NAS基因热图。蓝条代表C1亚型,红条代表C2亚型。
(E)肝炎病毒感染的HCC患者两种亚型中DEGs的GO分析。
(F)肝炎病毒感染的HCC患者两种亚型中DEGs的KEGG分析。
缩写:HCC,肝细胞癌;NAS,核酸感应;PCA,主成分分析;C1,Cluster 1;C2,Cluster 2;OS,总生存率;DEG,差异表达基因。
 
二、预后核酸感应相关风险评分(NASRS)的构建与验证。
(A)LASSO回归模型在10倍交叉验证中显示的部分似然离差。
(B)NASRG的LASSO系数曲线。
(C)森林图展示模型基因的危险比和P值。
(D~H) Kaplan-Meier生存图分别展示5个模型基因的预后价值。
(I)NASRS模型中5个模型基因各自的系数。
(J、K) 来自TCGA-LIHC训练集和ICGC验证集的高NASRS组和低NASRS组的风险评分分布和生存状况。
(L)Sankey图显示了NAS亚型、NASRS组和生存状况的变化。
缩写:NAS,核酸感应;NASRG,核酸感应相关基因。
 
三、5个候选基因在单细胞测序和HCC细胞系中的表达水平验证。
(A)肿瘤组织和癌旁组织中5个预后NASRGs的表达差异。
(B)单细胞水平上每种细胞类型在HCC中的百分比。
(C)NASRGs在HCC中各细胞类型中的表达分布。
(D)利用qRT-PCR技术检测NASRGs在L-02细胞、LM-3细胞、Huh-7细胞、HepG2细胞和PLC/PRF/5细胞中的表达。
缩写:HCC,肝细胞癌;NASRG,核酸感应相关基因。
备注:*** P < 0.001;** P < 0.01;* P < 0.05;NS,无显著性。
 
四、NASRS在HCC患者免疫治疗、靶向治疗和化疗中预测价值的验证。
(A~D) 分别展示了IMvigor210、GSE165252、Nathanson-2017和GSE115821中高NASRS组和低NASRS组对免疫疗法的治疗响应。
(E)在高NASRS组和低NASRS组中预测对8种常见化疗和靶向治疗药物的反应。
缩写:HCC,肝细胞癌;NASRS,核酸感应相关风险评分。
 
五、通过整合临床特征优化NASRS模型。
(A、B) Kaplan-Meier生存曲线显示TCGA和ICGC数据集中高NASRS组和低NASRS组之间的OS。
(B、D)森林图显示了临床特征和NASRS对OS的单变量和多变量分析结果。
(E) 列线图预测感染肝炎病毒的HCC患者1年、3年和5年的总生存概率。
(F) 根据提名图、NASSRS、年龄、性别、TNM分期和T分期分别预测1年OS的时间依赖性ROC曲线。
缩写:HCC,肝细胞癌;NASRS,核酸感应相关风险评分;OS,总生存
 
六、NASRGs模型核心基因-HSP90AA1的鉴定与验证。
(A)维恩图获得NAS亚型DEGs以及病毒相关HCC与癌旁组织DEGs的重叠基因。
(B)重叠基因的PPI网络。
(C)通过MNC和Degree方法筛选出的前20个NAS基因。
(C~E) HPA数据集中的免疫组化图片,HSP90AA1在肝癌组织中显著升高(抗体CAB002058)。
(F) TCGA和ICGC数据集中HSP90AA1在原发性肝癌和癌旁组织中的表达。
(G) Kaplan-Meier生存曲线分别显示了TCGA和ICGC数据集中HSP90AA1的预后价值。
(H、I)Ergocryptine和CGP‐57380的三维图。
缩写:DEG,差异表达基因;HCC,肝细胞癌;NAS,核酸感应;NASRG,核酸感应相关基因;PPI,蛋白质-蛋白质相互作用。
备注:*** P < 0.001.
 
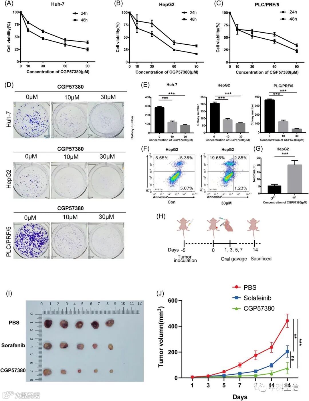
七、候选小分子药物(CGP-57380)的抗肿瘤效果检测。
(A~C)使用CCK-8检测法评估治疗后24小时和48小时的细胞活力,并计算IC50值。
(D、E) 通过菌落形成试验评估细胞增殖能力。
(E~G)坏死细胞Annexin-V和PI染色分析,随后用流式细胞术评估。
(H) 小鼠给药流程图;
(I) 离体肿瘤数码照片;
(J) 肿瘤体积曲线。
备注:所有数据均以均数±标准差表示(n = 3)。采用单因素方差分析和多重比较检验计算统计数据:* P < 0.05; ** P < 0.01; *** P < 0.001。




【声明】内容源于网络
0
0
中科生信
中科生信是一家专业从事生物技术服务的公司,提供生物医学领域的定制化数据分析服务。公司业务有:二代测序平台、数据库搭建技术、测序个性化分析平台、以及生信分析定制化服务!致力于为客户提供“一站式”科研服务。
内容 580
粉丝 0
中科生信 中科生信是一家专业从事生物技术服务的公司,提供生物医学领域的定制化数据分析服务。公司业务有:二代测序平台、数据库搭建技术、测序个性化分析平台、以及生信分析定制化服务!致力于为客户提供“一站式”科研服务。
总阅读1.1k
粉丝0
内容580