搜索
首页
大数快讯
大数活动
服务超市
文章专题
出海平台
流量密码
出海蓝图
产业赛道
物流仓储
跨境支付
选品策略
实操手册
报告
跨企查
百科
导航
知识体系
工具箱
更多
找货源
跨境招聘
DeepSeek
首页
>
通过生物信息学鉴定与多囊卵巢综合征和卵巢癌相关的关键基因
>
通过生物信息学鉴定与多囊卵巢综合征和卵巢癌相关的关键基因
中科生信
2024-01-12
3
导读:多囊卵巢综合征是一种生殖系统的多系统生殖代谢疾病,其特征是非成熟和闭锁卵泡的病理积累、卵巢和基质异常增生、高雄激素血症(HA)、高胰岛素血症、胰岛素抵抗(IR)、代谢异常、黄体生成素(LH)与卵泡刺激
背景
多囊卵巢综合征(PCOS)是一种生殖系统的多系统生殖代谢疾病,其特征是非成熟和闭锁卵泡的病理积累、卵巢和基质异常增生、
高雄
激素血症(HA)、高胰岛素血症、胰岛素抵抗(IR)、代谢异常、黄体生成素(LH)与卵泡刺激素(FSH)比例失衡和多囊卵巢。PCOS患者的mRNA和microRNA谱与卵巢癌(OC)患者极为相似,表明OC和PCOS患者可能涉及相同的分子机制。
在PCOS进展过程中,HA是促进排卵功能障碍[4]、增加LH和GnRH脉冲分泌频率和幅度、诱导脂质代谢紊乱、介导高胰岛素血症和胰岛素抵抗[7]以及失调LH与FSH比例的重要因素。
对于PCOS患者的临床管理,抗雄激素治疗是诊断为PCOS患者的一线治疗[9]。近年来,PCOS与OC进展之间的关系一直是这些研究的热门话题,因为AR信号轴和代谢紊乱与OC的高风险相关[3,10,11]。 OC 和 PCOS 都是多因素疾病,具有遗传、内源性、内分泌失调、代谢紊乱和环境因素。因此,迫切需要更好地了解调控这些复杂分子效应的生理病理机制,以促进新药的研发,改善这些患者的预后。
随着生物信息学分析和公共数据库的发展,如癌症基因组图谱(TCGA)和基因表达综合数据库(GEO),了解目前可用的PCOS和OC治疗方法的分子机制提供了一种强调有效治疗靶点的方法。例如,S
url
een Kaur发现,在PCOS组织中,某些差异表达的基因与代谢紊乱和氧化应激相关,并与癌症表现出潜在的关系[14]。HSA2和CBLN1均在PCOS数据集中鉴定。另一项研究确定了36个高度改变的基因,其中10个是子宫内膜癌(EC)、OC和乳腺癌(BC)的常见基因,可促进细胞增殖、激素反应和内源性刺激。采用一系列生物信息学
工具
对OC中代谢相关基因(MRGs)进行综合分析和检测。例如,我们发现ENPP1、FH、CYP2E1、HPGDS、ADCY9、NDUFA5、ADH1B和PYGB与OC进展中代谢重编程的潜在机制相关。Yang等人发现CCNB2、TYMS、KIF11、KIF4A、BIRC5、BUB1B、FOXM1和CDC20可能代表OC患者的潜在治疗靶点。然而,这些枢纽基因是否独特地参与个体疾病进展仍不清楚。
为了确定PCOS和OC之间的潜在分子机制,我们整合了两个数据集,即PCOS和OC。 利用多种生物信息学和实验分析,我们试图验证感兴趣的枢纽基因和通路,并在PCOS和OC中寻找潜在的治疗药物或靶点。
研究结果
1.PCOS和OC中128个常见显著差异表达基因(DEGs)的鉴定
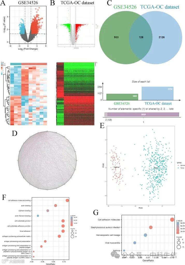
首先,我们发现 PCOS 患者与正常女性相比有 1061 个 DEGs,基于 GEO 数据库的 GSE34526 数据集,与基于 TCGA 数据库的 OC 数据集的正常卵巢样本相比,OC 患者样本中有 2254 个 DEG(图 1A,B)。此外,我们在PCOS和OC进展中发现了128个常见的DEGs(图1 C)。我们还构建了一个蛋白质-蛋白质相互作用(PPI)网络,以识别PCOS和OC数据集中的所有120个基因。使用GeneMANIA数据库对这些网络进行可视化(图1 D),这表明这些基因具有密切的相互作用。PCA发现,这些DEGs的表达可以很好地区分卵巢癌(蓝色)和正常(红色)组织(图1 E)我们基于DAVID数据库提取了这些基因的GO和KEGG通路数据。关于GO富集方面,这些基因富集于细胞粘附分子结合、肌动蛋白结合、钙粘蛋白结合、肌动蛋白丝结合、细胞-底物连接、细胞-底物粘附连接、黏着斑、含胶原的细胞外基质以及抗原加工和呈递(图1 F)。关于KEGG富集方面,这些基因富集于细胞粘附分子、金黄色葡萄球菌感染、造血细胞谱系、病毒性心肌炎和哮喘中(图1G)。综上所述,这些结果表明,常见的DEGs突出了细胞粘附在PCOS和OC之间关系中的重要作用。
2.基于 128 个常见 DEG 的 OC 临床结果评估
采用单因素Cox法,采用128个常用DEGs分析OC患者的预后。共有12个关键基因与OC患者预后密切相关:RNF144B、LPAR3、CRISPLD2、JCHAIN、OR7E14P、IL27RA、PTPRD、STAT1、NR4A1、OGN、GALNT6和CXCL11(图2A)。然后,我们利用这些表达谱来构建预后模型。开发了以下风险评分公式:风险评分 = RNF144B*(-0.1441) + LPAR3*(-0.0187) + CRISPLD2*0.0701 + IL27RA*0.2226 + PTPRD*0.0055 + STAT1*(-0.0988) + NR4A1*0.0369 + OGN*0.0590 + GALNT6*(-0.0718) + CXCL11*(-0.0886)。接下来,我们将这些OC患者分为高风险组和低风险组,并根据风险评分公式计算中位风险评分(图2B)。
基于TCGA数据库OC数据集的训练队列中两组的生存得分和状态如图3A,B所示。这 12 个关键基因表达谱显示在热图中(图 3C)。此外,我们使用GSE140082数据集作为测试队列来验证风险评分公式,高风险组和低风险组的生存评分和状态如图 3D,E所示。GSE140082数据集中的这些关键基因表达也通过热图可视化(图3F).
在训练队列中,随着风险评分的增加,生存
时间
和比率显着降低(图4A)。在ROC曲线下,1、2和3年的AUC分别为0.571、0.607和0.554,表明中等潜伏期可作为生存监测中12个关键基因表达谱的预后标志物(图4B)。然而,t-SNE分析显示,基于TCGA数据库,不同风险组的OC患者在两组中没有分布(图4C)。为了验证从TCGA-OC队列构建的预后模型的有效性,我们使用训练队列的中位数将GSE140082队列中的OC患者分为高风险组和低风险组。与训练队列的结果相似,与低风险组中的其他OC患者相比,高风险OC患者的预后较差(图4D). 试验队列中 1、2 和 3 年的 AUC 值分别为 0.617、0.682 和 0.651(图 4E)。此外,t-SNE分析结果与训练队列的结果相似(图4F),提示 12 个基因特征不能作为 OC 患者的诊断标志物。
3.OC患者12基因特征的异位表达及预后意义
接下来,我们使用箱线图可视化OC样本中12基因特征的mRNA水平,表明OC患者LPAR3、JCHAIN、IL27RA、GALNT6、CXCL11、RNF144B、STAT1和OR7E14P显著升高,但OC患者CRISPLD2、PTPRD、OGN和NR4A1明显降低(图5A)。我们还从TCGA数据库中确认了OC患者中12个基因特征的总生存率。结果显示,OGN与OC患者预后呈显著负相关,而JCHAIN、GALNT6、CXCL11和STAT1与OC患者预后呈显著正相关(图5B)。这些结果表明,JCHAIN、GALNT6、CXCL11、STAT1和OGN可能在OC患者进展中起关键作用。
4.OC进展中5个关键基因的DNA改变和免疫浸润
在图中。1F,我们发现这些常见的DEGs与PCOS和OC相关,并且与抗原加工和呈递、肽抗原的抗原加工和呈递、通过MHC II类的抗原加工和呈递以及通过MHC II类的抗原加工和呈递肽抗原显著相关。这些发现表明免疫浸润与OC进展密切相关。我们发现这5个基因都存在错义突变、扩增和深度缺失等遗传改变(图6A)。JCHAIN的拷贝数变异(CNVs)与CD8+T细胞、中性粒细胞和树突状细胞显著相关。CXCL11 CNVs与CD8+T细胞、CD4+T细胞、中性粒细胞和树突状细胞密切相关。OGN的CNV水平与巨噬细胞显著相关。STAT1 CNV水平与CD8+T细胞和树突状细胞密切相关。GALNT6的CNV与B细胞、CD8 + T细胞和CD4 + T细胞显著相关(图6B)。此外,我们发现GALNT6 mRNA表达与任何免疫细胞类型的免疫浸润都没有明显相关性。JCHAIN水平与纯度、CD8 + T细胞、CD4 + T细胞、中性粒细胞和树突状细胞密切相关。CXCL11的表达与纯度、B细胞、CD8+T细胞、CD4+T细胞、中性粒细胞和树突状细胞的浸润相关。OGN水平与纯度显著相关。STAT1 mRNA 水平与纯度、CD8 + T 细胞、中性粒细胞和树突状细胞密切相关 (图6C)。综上所述,这5个关键基因的表达和改变参与了OC的免疫浸润进程。
5.枢纽基因的药敏分析
我们进一步使用药物敏感性分析来确认这 5 个关键基因。结果表明,基于GSCALite数据库的OGN与化疗耐药性密切相关。因此,OGN可能是治疗OC或PCOS患者的潜在靶点。
6.OGN在OC和PCOS中的特征
为了阐明OGN的表达、功能和结构,我们利用PDB数据库确认了OGN的结构,如图7A所示。OGN 具有LRR_8结构域和多个磷酸化、乙酰化和 N-连接糖基化位点。与正常卵巢样本相比,OC组织样本中的OGN蛋白表达显著降低(图7B、C)。我们进一步利用GSVA和GSEA来预测OGN的潜在功能,如图7D、E所示。OGN可能参与类固醇激素的生物合成和类固醇激素反应。此外,我们发现 OGN 水平与 OC 中 FSHR 水平显著呈正相关(图 7F)。我们在KGN和SKOV3细胞系中过表达OGN(图7G),并通过IF证实了OGN对FSHR表达的影响(图7H)。在之前的一项研究中,FSHR抑制剂通过抑制FSHR的表达水平来抑制OC癌变,FSHR具有明确的致癌潜力,是肿瘤发生的可能候选者。然而,FSHR抑制剂可引发PCOS样状态。这些结果表明,OGN/FSHR轴可能在OC或PCOS的进展中发挥双重作用。
7.OGN 水平与 OC 中铁死亡和 m6A 甲基化的调节因子相关
铁死亡和 m6A 甲基化参与 OC 的发生和发展。我们首先使用TCGA数据库来分析OGN水平是否与铁死亡相关。基于TCGA和GTEx数据库,对OC和卵巢组织样本中OGN表达与25个铁死亡基因的相关性分析(图8A)。结果显示,OC与正常卵巢之间25个铁死亡基因的表达差异有统计学意义。此外,我们还证实了OC样本中铁死亡基因与OGN的相关性。我们发现OGN水平与MT1G、HSPB1、GPX4、FDFT1和ATP5MC3呈正相关,与CDKN1A、HSPA5、SLC1A5、NCOA4、LPCAT3、DPP4、ALOX15、ACSL4和ATL1呈负相关(图8B)。然后,基于TCGA和GTEx数据库提取OC和正常卵巢样本中20个m6A甲基化基因的表达谱(图8C)。结果表明,这些m6A甲基化调节因子在OC进展中起关键作用。我们进一步进行了这些m6A调节因子与OGN表达之间的相关性分析。结果显示,METTL14、WTAP、VIRMA、RBM15、RBM15B、ZC3H13、YTHDC1、YTHDC2、YTHDF3、YTHDF1、IGF2BP2、HNRNPA2B1、FTO和ALKBH5与OC患者OGN表达呈显著正相关(图8D)。综上所述,这些结果表明OGN可能在OC铁死亡和m6A甲基化修饰中具有另一个重要功能。
【声明】内容源于网络
0
0
中科生信
中科生信是一家专业从事生物技术服务的公司,提供生物医学领域的定制化数据分析服务。公司业务有:二代测序平台、数据库搭建技术、测序个性化分析平台、以及生信分析定制化服务!致力于为客户提供“一站式”科研服务。
内容
580
粉丝
0
关注
在线咨询
中科生信
中科生信是一家专业从事生物技术服务的公司,提供生物医学领域的定制化数据分析服务。公司业务有:二代测序平台、数据库搭建技术、测序个性化分析平台、以及生信分析定制化服务!致力于为客户提供“一站式”科研服务。
总阅读
1.1k
粉丝
0
内容
580
在线咨询
关注