大数跨境

7+!诊断模型+实验验证

7+!诊断模型+实验验证 中科生信
2023-09-05
2
导读:大家好!今天小编和大家分享一篇23年发表在J Transl Med(IF:7.4)杂志的文章《Identif

大家好!今天小编和大家分享一篇23年发表在J Transl Med(IF:7.4)杂志的文章《Identification of mitochondrial related signature associated with immune microenvironment in Alzheimer’s disease》。作者通过GEO数据库探索潜在的分子机制,分析线粒体相关基因在AD发生中的作用及其与免疫浸润的关系,有助于更好地理解AD发生中的免疫代谢。


背景
阿尔茨海默病(AD)是一种进行性神经退行性疾病,是痴呆的主要病因,占痴呆患者的60-80%AD主要表现为记忆丧失和认知障碍,患者独立进行日常活动的能力下降。老年(65岁以上)和携带载脂蛋白ε4 (APOE ε4)等位基因是AD的最大危险因素。新的生物标志物,包括PET扫描和血浆测量淀粉样蛋白β (Aβ)和磷酸化tau (p-tau),对AD的诊断有很大帮助。除了生化淀粉样蛋白和tau蛋白病理是AD的核心特征外,小胶质细胞反应、血管系统、血脑屏障、外周免疫系统、淋巴和其他清除系统,以及潜在的胃肠道微生物组也影响疾病的临床进展。目前对AD的治疗包括认知改善疗法、神经精神症状治疗和疾病修饰疗法。但有些药物仍在研究中,并不是很有效。因此,在AD的诊断和治疗方面取得新的进展仍然是一项紧迫的任务。
已有大量证据表明先天免疫和适应性免疫反应参与了AD的发生或进展。最近研究发现,T细胞浸润增加可促进T细胞与小胶质细胞之间的串扰,从而进一步加速神经炎症。同样,外周B淋巴细胞可以进入AD患者的中枢神经系统,突破血脑屏障,通过与脑细胞相互作用,促进免疫反应的激活。AD不同阶段循环中性粒细胞的表型变化影响全身慢性炎症和认知能力下降的速度。自然杀伤细胞、外周树突状细胞和肥大细胞都与AD损伤风险增加有关。这些发现强调了免疫细胞在AD中的关键作用。
线粒体是维持细胞能量代谢不可缺少的细胞器,也是维持细胞生物学功能不可缺少的信号细胞器。降低氧化应激水平、调节线粒体代谢、增强线粒体生物发生的化合物可能是通过恢复线粒体稳态来延缓衰老和治疗神经退行性疾病的潜在方法。Auwerx等人的研究表明,增加线粒体蛋白质停滞可以降低淀粉样蛋白蛋白毒性。此外,Fang等人发现,线粒体自噬损伤通过增加氧化损伤和线粒体能量缺陷影响Tau积累,从而导致认知缺陷。同时,线粒体miRNA也被证明影响ATP的产生、氧化应激、线粒体动力学,从而调节AD的进展。通过改善线粒体功能来预防AD的药物已被广泛研究,如线粒体裂变蛋白抑制剂、促进融合的药物以及抗氧化剂,包括MitoQ、维生素E和姜黄素。线粒体看门蛋白VDAC1已被证明是一种有希望的AD候选药物。然而,线粒体基因与免疫微环境之间的串扰在AD中的研究很少。
基于线粒体在AD发生发展中的重要作用,我们将进一步了解线粒体相关基因在调节线粒体功能和免疫进展中的作用,从而为AD的发病机制和诊断提供一定的参考价值。我们通过检索GEO数据库探索潜在的分子机制,分析线粒体相关基因在AD发生中的作用及其与免疫浸润的关系,有助于更好地理解AD发生中的免疫代谢。

研究流程

 
方法
1.差异基因分析;
2.功能富集分析;
3.GSEA富集分析;
4.PPI网络;
5.随机森林筛选关键基因;
6.LASSOSVM筛选候选基因;
7.免疫浸润分析;
8.列线图构建和验证;
9.免疫荧光染色;
10.qRT-PCR

研究结果
1. 对照(ND)和疾病(AD)样品中差异基因(DEGs)的鉴定及功能富集分析
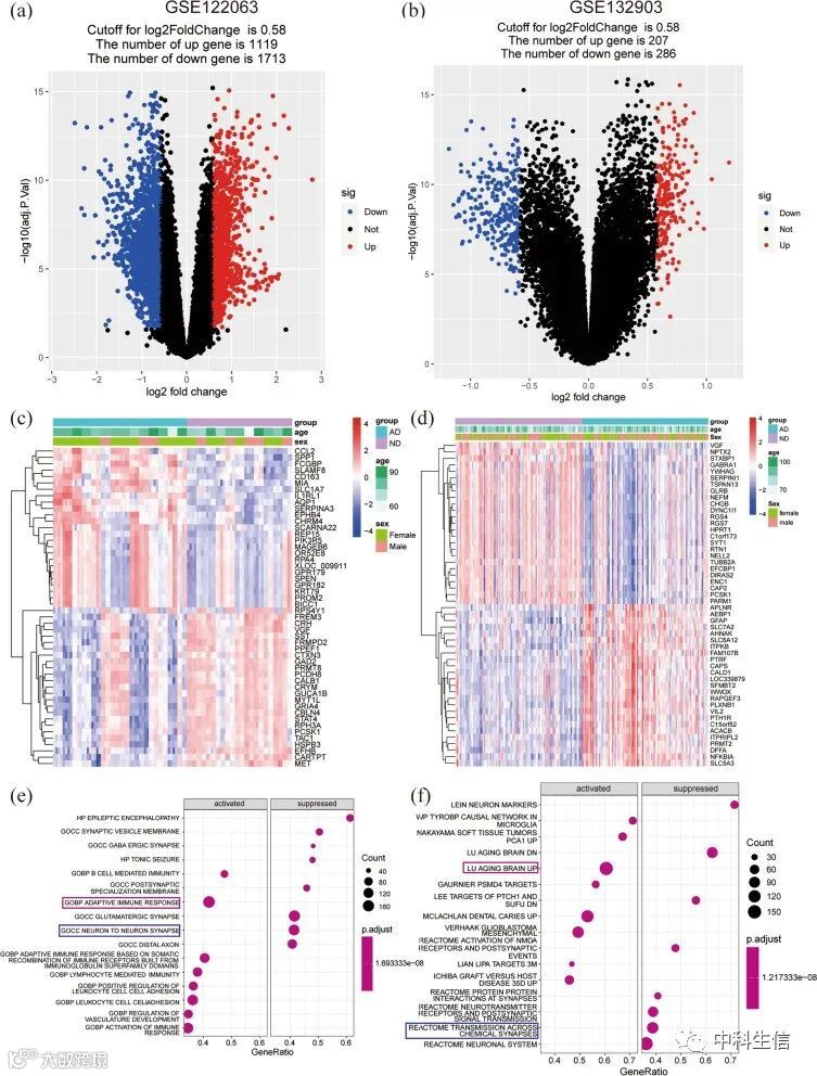
GSE122063数据集预处理后共筛选到18378个基因,通过adj.p.valLog2FC鉴定出2832DEGs,其中上调基因1119个,下调基因1713(1a)GSE132903数据集中共筛选到493DEGs,其中上调基因207个,下调基因286(1b)。用热图分别表示GSE122063GSE132903数据集中前25个上调基因和前25个下调基因(1c, d)
为了了解DEGs的潜在功能及通路,使用KEGGGODEGs进行功能富集,GO结果发现差异基因主要参与免疫应答明显被激活,神经元间突触被抑制(2e)KEGG结果发现差异基因主要与大脑衰老相关的基因被显著激活,与化学突触传递相关的基因被抑制(2f)

 
2.DEGsGSEA富集分析
GSEA结果显示,KEGG结果显示主要参与抗原加工和呈递、细胞凋亡、b细胞受体信号通路、JAK-STAT信号通路、p53信号通路、Toll样受体(TLRs)信号通路(图2a)。此外,还表明DEGs主要参与免疫应答、IL1R通路、IL18信号通路的激活,以及线粒体氧化磷酸化(OXPHOS)、线粒体脂肪酸β氧化、氧化损伤反应、线粒体通路、线粒体翻译、线粒体电子传递链- OXPHOS系统的激活(图2b-e。这些结果表明炎症反应和线粒体代谢在AD病理学中发挥重要作用。

 
3.线粒体相关差异基因鉴定
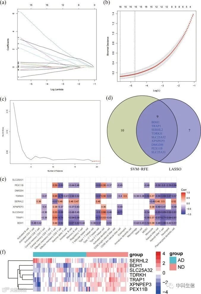
线粒体相关基因是从MitoCarta3.0数据库中获得的,这些基因与从GSE122063GSE132903数据集中筛选的DEGs取交集获得115交集基因MitoDEG(图3a)。使用 STRING 数据库和 Cytoscape 网络可视化对 115 MitoDEG 进行 PPI 分析(图3b) 使用 Cytoscape 的插件 MCODE 识别重要模块,并选择由20个节点和53个边组成的模块(图3c)。同时,使用插件 CytoHubba PPI 网络中识别出前20基因为关键模块(图3d,两个数据集组合后共获得26个基因,其中GSE12206323个基因,GSE1329036个基因(图3ef)。

 
4.关键基因筛选及与免疫细胞相关性分析
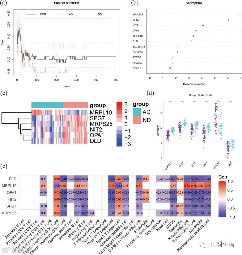
为了筛选关键基因,我们将从PPI分析中得到的23基因送入RF分类器。将显著值大于3的前6个基因作为进一步分析的候选基因(4a, b)。如热图所示,MRPL10AD组中显著高表达,而SPG7MRPS25NIT2OPA1DLDAD组中低表达(4c, d)。在6mitoDEGs中,SPG7MRPS25NIT2OPA1DLD与记忆B细胞、效应记忆CD8 T细胞、活化树突状细胞、自然杀伤T细胞、17T辅助细胞、MDSC、中性粒细胞、浆细胞样树突状细胞呈负相关。发现MRPL10与这些免疫细胞呈正相关(4e)

 
为了进一步筛选mitoDEGs,我们使用了两种不同的机器学习算法来筛选基因。我们使用LASSO方法找到了16个特征mitoDEGs(5a, b),使用SVM-RFE算法获得了19个特征基因(5c)。使用两种机器学习算法获得的基因交集用于鉴定9mitoDEGs,用于后续研究(5d)。为了进一步探讨9mitoDEGs与免疫细胞之间的潜在关系。通过Spearman方法发现SLC25A31DMGDH与免疫细胞亚群无关联(5e)。因此,我们将这两个基因排除在外,进行进一步研究,结果显示了7mitoDEGs (BDH1TRAP1SERHL2TDRKHSLC25A32XPNPEP3PEX11B)ADND样品中的表达水平。这些结果表明,这7个基因与记忆B细胞、效应记忆CD8 T细胞、活化树突状细胞、自然杀伤T细胞、17T辅助细胞、MDSC、中性粒细胞、浆细胞样树突状细胞有关。

 
5.免疫细胞浸润分析
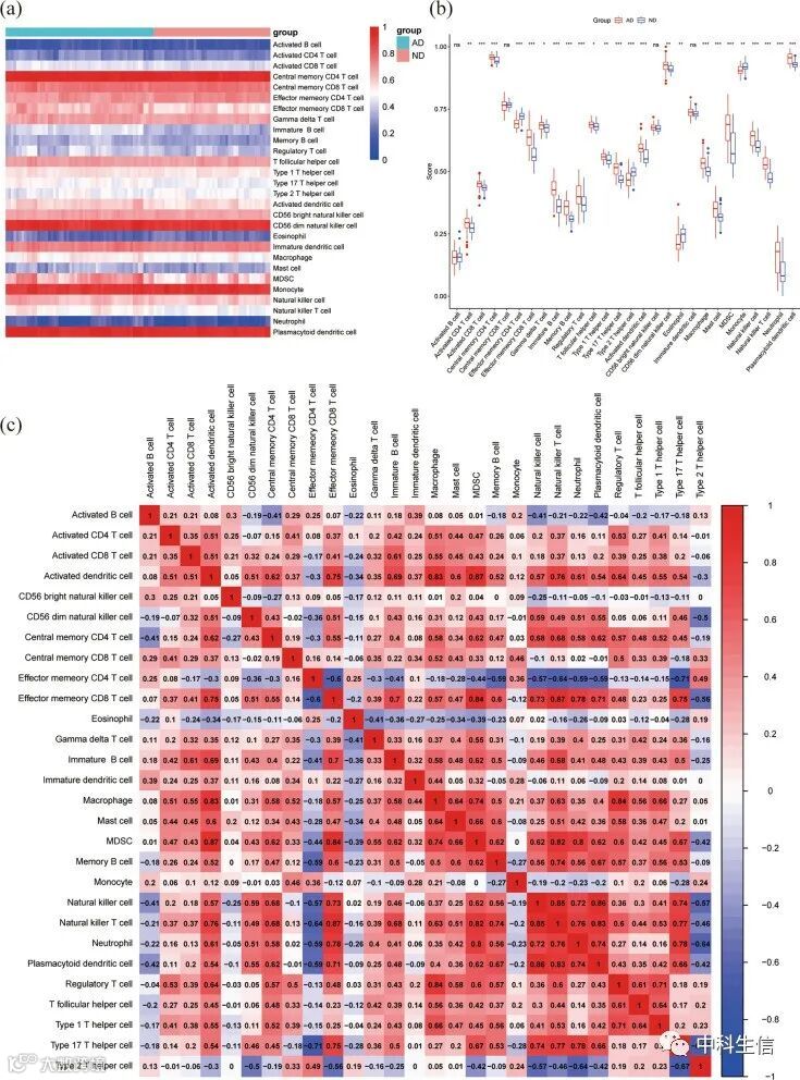
分析了28免疫细胞浸润在ADND组和24种免疫细胞子集被发现是不同的ADND(6 ab)。其中巨噬细胞CD8 T细胞CD4 T细胞效应CD8记忆T细胞记忆b细胞、自然杀伤细胞、自然杀伤T细胞类型17辅助T细胞中性粒细胞MDSC血浆树突细胞调节性T细胞树突状细胞AD中比例升高效应记忆CD4 T细胞、2T辅助细胞、单核细胞、嗜酸性粒细胞比例降低。此外,对免疫细胞浸润的进一步分析表明,细胞之间存在复杂的相关性(6c),如效应记忆CD8 T细胞/自然杀伤T细胞(0.87)、活化树突状细胞/MDSC(0.87)、自然杀伤细胞/自然杀伤T细胞(0.85)、浆细胞样树突状细胞/自然杀伤细胞(0.86)、巨噬细胞/调节性T细胞(0.84)、活化树突状细胞/巨噬细胞(0.83)

 
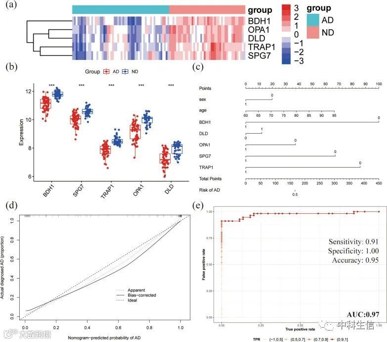
6.诊断模型构建及验证
通过发现上述关键基因的生物学功能,最终筛选出5hub mitoDEGs (BDH1TRAP1OPA1DLDSPG7)5mitoDEGs ADND样品中的表达水平如图7a, b所示。通过结合这5hub基因和临床特征(性别、年龄),建立nomogram plot来预测AD进展的风险。每个基因和临床特征对应一个评分标准(7c)nomogram校正曲线证实了我们的模型具有良好的预测性能(7d)。此外,采用ROC曲线分析来评价nomogram预测能力。该模型的总体AUC0.974,说明MitoDEGs模型具有较高的诊断价值(7e)

 
最后,使用三个独立的数据集来验证模型的准确性。使用逻辑回归算法计算模型AUC值。GSE132903数据集的AUC0.796GSE33000数据集的AUC0.898GSE44770数据集的AUC0.897,表明该模型对于AD的诊断是稳定的(8a-c)。总之,我们开发了一个5hub基因AD诊断模型。

 
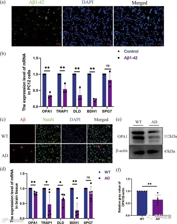
7. hub基因AD小鼠PC12细胞和脑组织中的表达
为了确定Aβ1-42是否进入神经元,用1-42处理PC12细胞12小时的免疫荧光染色显示神经元中存在Aβ1-42(9a)采用qRT-PCR检测PC12神经元中5hub基因的表达。与对照组相比,Aβ1-42BDH1TRAP1OPA1DLD mRNA表达量显著降低,而两组间SPG7表达量无显著差异(9b)。同样,AD小鼠皮层中蛋白表达的免疫荧光染色表明,蛋白在AD小鼠中高表达(9c)AD小鼠皮层中BDH1TRAP1OPA1DLD mRNA表达水平也显著降低,SPG7表达水平呈下降趋势(9d)AD小鼠皮层中OPA1蛋白水平也显著降低(9ef)。这些结果表明,5hub基因的表达水平与生物信息学结果一致。

 
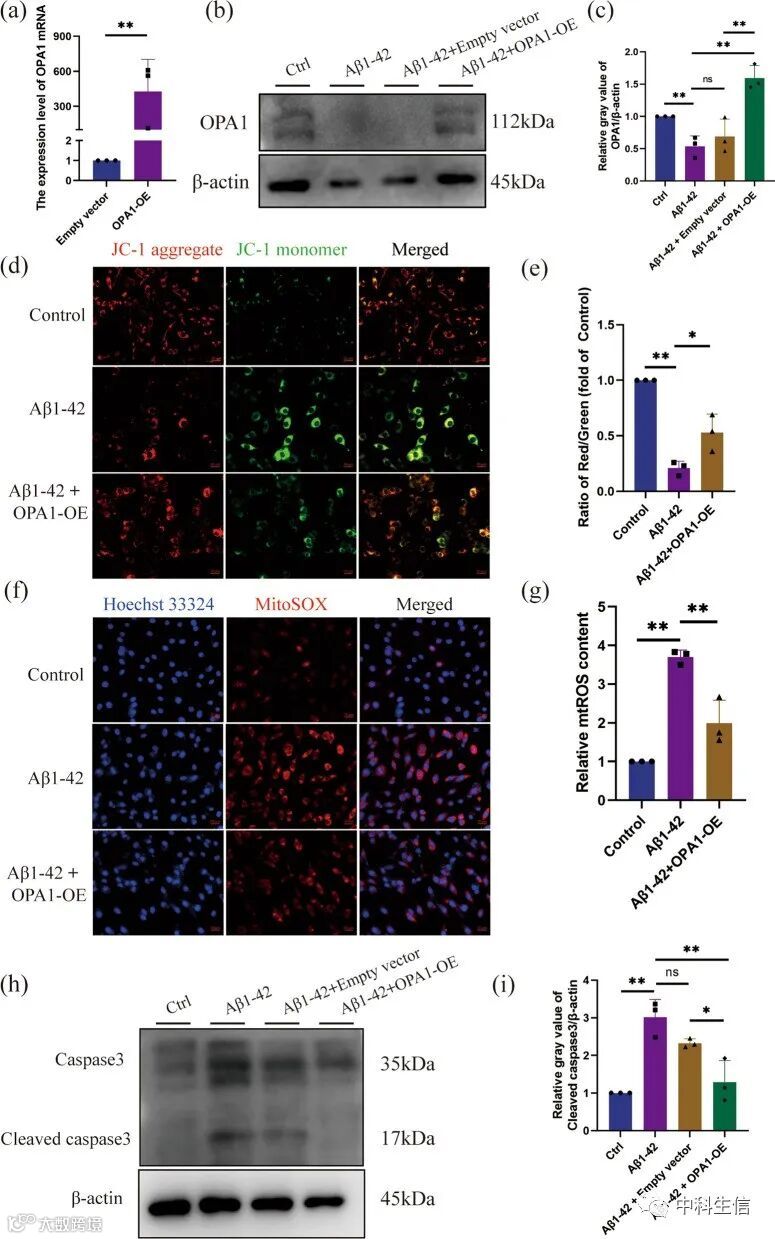
8.OPA1过表达可减轻a - β1-42引起的线粒体损伤和神经元凋亡
OPA1已被认为是研究脂肪组织、缺血性卒中朊病毒疾病等的一个有前景的基因,其过表达已被证明可以改善线粒体功能障碍。因此,我们选择研究OPA1进行验证。我们发现Aβ1-42处理后的PC12细胞中,OPA1蛋白显著降低。将过表达OPA1的质粒转染神经元,转染效率明显(10a-c)OPA1过表达减轻了Aβ1-42诱导的∆Ψm损失(10d, e)。同样,OPA1过表达抑制了Aβ1-42诱导的PC12细胞线粒体氧化应激生成(10f, g)。在Aβ1-42诱导的PC12细胞中,cleaved caspase 3水平显著升高,而过表达后cleaved caspase 3水平显著降低(10h, i)。这些结果揭示了OPA1在维持线粒体稳定和神经元凋亡中的关键作用。

 


【声明】内容源于网络
0
0
中科生信
中科生信是一家专业从事生物技术服务的公司,提供生物医学领域的定制化数据分析服务。公司业务有:二代测序平台、数据库搭建技术、测序个性化分析平台、以及生信分析定制化服务!致力于为客户提供“一站式”科研服务。
内容 580
粉丝 0
中科生信 中科生信是一家专业从事生物技术服务的公司,提供生物医学领域的定制化数据分析服务。公司业务有:二代测序平台、数据库搭建技术、测序个性化分析平台、以及生信分析定制化服务!致力于为客户提供“一站式”科研服务。
总阅读1.1k
粉丝0
内容580