大数跨境

5+绝经后骨质疏松中的生物标志物鉴定及泛癌分析

5+绝经后骨质疏松中的生物标志物鉴定及泛癌分析 中科生信
2023-12-15
3
导读:大家好!今天小编和大家分析一篇23年9月发表在Aging-us(IF:5.2)杂志的文章
大家好!今天小编和大家分析一篇239月发表在Aging-usIF:5.2)杂志的文章《Identification of ROCK1 as a novel biomarker for postmenopausal osteoporosis and pan-cancer analysis绝经后骨质疏松症(Postmenopausal osteoporosisPMOP是一种普遍存在的骨科疾病,对全球具有重大影响。老年妇女骨质疏松性骨折风险的升高给个人和社会带来了巨大负担。遗憾的是,目前缺乏可靠的诊断标志物和精确的治疗目标,这仍然是PMOP的一大挑战。该文章基于GEO公共数据库获得PMOP相关的数据集GSE7429GSE56814GSE56815GSE147287DEGs"limma"鉴定。利用WGCNA和机器学习选择与PMOP高度相关的关键模块基因。对所有DEGs和选定的关键模块基因进行了GSEADOGO KEGG富集分析。通过GeneMANIA数据库构建了PPI网络。xCell免疫浸润和单细胞分析确定了核心基因在PMOP免疫反应中的功能。泛癌症分析揭示了核心基因在癌症中的作用。

背景

骨质疏松症是全球关注的重大健康问题,其特点是骨矿物质密度低(low bone mineral densityBMD)、骨脆性增加和骨折风险增加。绝经后骨质疏松症(Postmenopausal osteoporosisPMOP)给老年妇女带来了巨大的身体和经济负担,据估计,50岁以上的妇女中有三分之一会因骨质疏松症而骨折。此外,与骨质疏松症相关的骨折主要发生在髋部、脊柱和腕部,与其他慢性疾病(包括糖尿病、心脏病和乳腺癌)相比,骨质疏松症导致45岁以上女性住院治疗的天数更多。髋部骨折后,患者的生活质量会明显下降,40%的患者无法独立行走,20-24%的患者会在第一年内去世。因此,骨质疏松症的早期诊断和治疗至关重要,尤其是对绝经后妇女而言,她们面临着骨质疏松症的高风险
目前,最广泛使用的骨质疏松症诊断方法是骨矿物质密度(BMD)检测,它采用的是双能量X射线吸收测量法(DXA)。其他诊断技术包括放射学评估和骨转换标志物(BTM)。然而,由于在发生骨折之前没有全身症状,这些方法可能无法发现PMOP的早期或非典型病例。最近,全基因组关联研究(GWAS)和多组学技术的出现,使得与PMOP易感性相关的多种基因得以确定,如 RANKLESR1。这一发现拓展了该疾病的早期诊断策略,包括特定基因检测
应根据骨质流失的严重程度和骨折风险选择治疗PMOP的方法。对于低风险妇女,建议采取非药物干预措施,如补充钙和维生素D、定期锻炼、戒烟戒酒等。对于需要药物治疗的患者,抗骨吸收药物,包括双膦酸盐、雷洛昔芬和地诺单抗,可以减少骨破坏,而同化药物,如特立帕肽,可以促进骨形成。然而,这些药物都有明显的不良反应,会给患者的健康带来相当大的风险。因此,PMOP 的最佳治疗方案仍在进一步研究中。因此,亟需探索与PMOP发病和进展密切相关的生物标志物,以提高该病治疗的精确性。
有关PMOP发病机制的传统理论认为,它主要是由衰老和雌激素缺乏引起的,从而导致骨丢失增加和骨重塑减少的表型。然而,免疫系统在原发性骨质疏松症发病过程中所起的作用引起了人们的极大关注,因此人们提出了一个新名词--免疫性骨质疏松症,以研究骨质疏松症发病过程中骨骼系统与免疫系统之间错综复杂的关系。研究表明,衰老或低雌激素水平导致免疫系统在低水平持续激活,引起免疫平衡紊乱,促进破骨细胞激活,最终导致骨质流失。全面分析PMOP中免疫细胞的活性和功能,尤其是免疫相关分子标志物的变化,有助于扩大 PMOP病因学研究的范围,从而推进该病免疫疗法的应用。癌症是一种发病率和死亡率都很高的严重疾病。衰老、激素水平紊乱和免疫渗透可能是共同的病因,这促使人们探索癌症与PMOP之间的关系。最近的研究报告指出,PMOP患者的癌症(如乳腺癌)发病率较高,而晚期癌症患者的骨骼健康受损,骨折风险增加,导致预后不良。然而,很少有研究调查这两种疾病的共同分子机制。因此,有必要进一步研究潜在的PMOP生物标志物、推测的发病机制以及PMOP与癌症之间的共同治疗靶点。
生物信息学已成为研究疾病病理生理机制的一种前景广阔的跨学科工具。加权基因共表达网络分析(WGCNA)就是这样一种工具,它可以识别具有相似表达模式的基因模块,并筛选出包含与疾病表型高度相关的关键调控基因的模块。此外,拥有强大计算和分类能力的机器学习算法也可用于筛选疾病相关基因。另一种生物信息学技术xCell可以评估疾病中免疫细胞的组成。虽然一些研究已经确定了与原发性骨质疏松症(PMOP)相关的枢纽基因,但很少有研究结合 WGCNA和机器学习来选择枢纽基因,并关注免疫浸润水平和相关生物标志物。
在本研究中(图1),我们利用基因表达总库(Gene Expression OmnibusGEO)数据库下载了PMOP患者的mRNA表达数据集GSE56815GSE7429,并确定了差异表达基因(DEGs)。通过使用WGCNA和机器学习工具,我们进一步筛选出了与DEGs共同的枢纽基因。为了阐明与PMOP相关的关键生物学功能和通路,我们使用 GOKEGG GSEA进行了功能富集分析。此外,我们还利用外部数据集GSE56814GSE147287验证了PMOP中枢纽基因的表达和诊断价值。此外,我们还评估了PMOP中的免疫浸润水平,并研究了枢纽基因与免疫细胞表达之间的相关性。我们的泛癌症分析揭示了PMOP相关基因可能参与了癌症的发生、发展和预后。这是首次应用WGCNA和机器学习相结合的方法来确定PMOP的潜在诊断和生物标志物,探索其免疫反应参与发病机制的机制,并在泛癌症水平上评估生物标志物的功能意义。我们的研究结果为未来开发针对 PMOP的新型基因或分子疗法提供了坚实的理论基础,并为PMOP与癌症之间的潜在关联提供了新的见解。
技术路线图如图1所示


研究结果
差异基因的鉴定
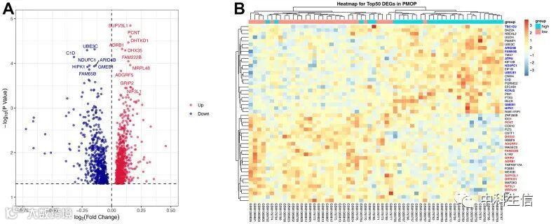
去除批次效应后,在两个GEO数据集(GSE56815GSE7429)中获得了 PMOP患者和健康对照者外周血单核细胞(PBMC)的mRNA表达水平。DEGs的筛选标准为|log2(fold change) |≥ 0和调整后p< 0.05。共鉴定出1278DEGs,其中上调基因715个,下调基因563个。按log2(fold change)排序,前10个上调基因分别是SUPV3L1PCNTDHTKD1ADRB1DHX35FAM222BMRPL48ADGRF5GRIP2NIF3、 而前10个下调基因是KCNJ2TBC1D2ATP5lUBE3CC1DARID4BNDUFC1GMEB1HIPK1FAM65B。火山图(图 2A)将结果形象化。热图(图 2B)中突出显示了前10个上调基因和下调基因。

WGCNA
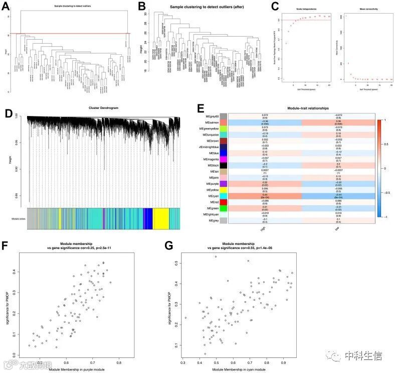
经过聚类和剔除两个异常值后,共有58个样本(30PMOP患者和28个健康对照)被纳入WGCNA,截止值=31(图3A3B)。根据规模独立性曲线,当 R2 >0.9 且平均连通性仍然较低时,软阈值设为 7(图 3C)。然后,我们探讨了模块与临床组(高BMD和低BMD)之间的关系,以找到可能与PMOP密切相关的关键模块基因。如图3E所示,salmon modulePMOP呈正相关(r=0.36p= 0.006),而purple moduler=-0.32p= 0.02)、cyan moduler=-0.44p= 6E-04)和green moduler=-0.31p= 0.02)与PMOP呈负相关。在这四个模块中,purple modulecor=0.25p=2.5e-11)和cyan modulecor=0.55p=1.4e-06)在MMGS 的散点图中与PMOP有很大的相关性(图 3F,3G)。这两个模块中共有522个基因被选中作进一步分析

功能富集分析
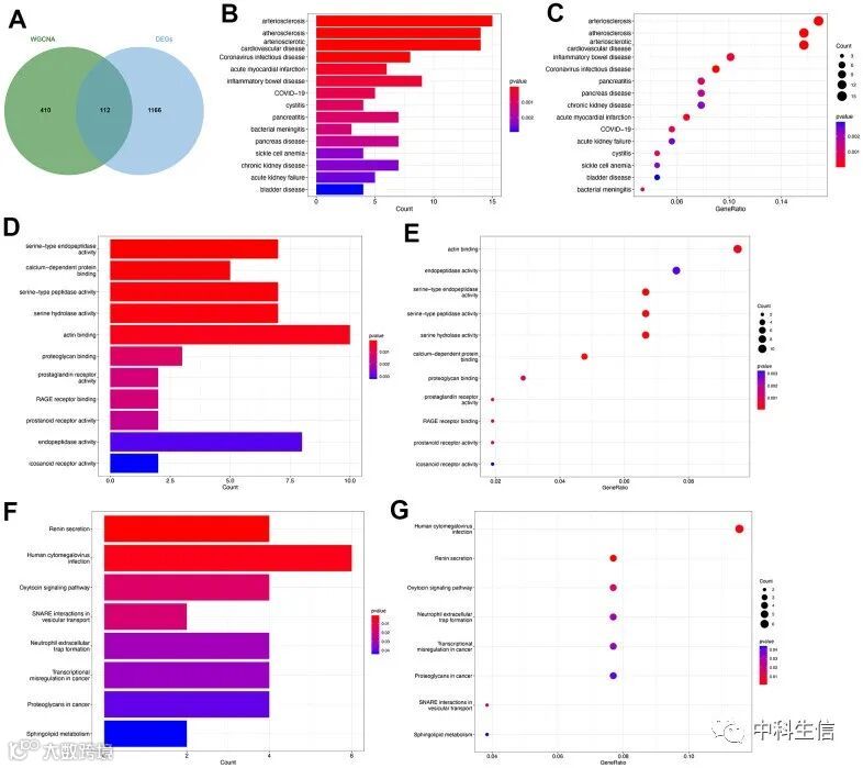
通过limmaWGCNA分析确定的基因在PMOP发病机制中具有潜在意义。随后,我们对两种方法得出的基因取交集,以确定在PMOP中表现出一致作用的关键基因,并进行进一步分析。我们从WCGNA确定的关键模块中收集了522个基因,维恩图显示522个模块基因与1278DEGs之间共有112个共同基因(图4A)。DO富集分析表明了可能的共同基因相关疾病,包括 "动脉硬化""动脉粥样硬化""动脉硬化性心血管疾病""急性心肌梗塞""炎症性肠病""COVID-19""膀胱炎""胰腺炎 ""细菌性脑膜炎"(图4B4C)。我们还进行了GOKEGG功能富集分析。排在前五位的生物过程分别是 "丝氨酸型内肽酶活性""钙依赖性蛋白结合""丝氨酸型肽酶活性""丝氨酸水解酶活性 ""肌动蛋白结合"(图4D,4E)。与112个常见基因高度相关的通路包括 "肾素分泌""人类巨细胞病毒感染""催产素信号通路""囊泡转运中的SNARE 相互作用""中性粒细胞胞外陷阱的形成""癌症中的转录失调""癌症中的蛋白聚糖""鞘脂代谢"(图 4F,4G)。

机器学习
五种机器学习算法被用来识别枢纽基因。SVM-RFE筛选出了112PMOP 相关特征基因(图 5A)。LASSO 系数谱(图 5B)和系数曲线(图 5C)显示了LASSO回归分析的结果,即选出了8个枢纽基因。图5D显示了RandomForest 算法如何将错误率与分类树的数量相关联。在选择枢纽基因时,对30个基因的相对重要性进行了排序(图 5E),确定了16个枢纽基因。GBM算法(图 5F)和xGBoost算法(图 5G)根据特征基因的重要性对112个基因进行排序,分别筛选出73个和58个枢纽基因。我们利用维恩图找到了五种机器学习方法的共同基因,并确定了三个核心基因KCNJ2HIPK2ROCK1),以便进一步研究(图 5H)。在PMOP中的核心基因相关性分析中,HIPK1KCNJ2p <0.05)和ROCK1p <0.001)呈正相关(图 5I)。

蛋白互作网络
6A显示了3核心基因与20个高度相关基因之间的相互作用。然后,我们进行了GOKEGG分析,以进一步探索这23个基因富集的GO术语和 KEGG通路。GO功能富集分析主要集中在通道活性方面,包括 "内向整流钾通道活性""电压门控钾通道活性 ""配体门控阳离子通道活性"(图 6B)。如图6C所示,"肌动蛋白细胞骨架调节""紧密连接""催产素信号通路""轴突导向"被确定为中枢基因的富集通路。

表达量验证
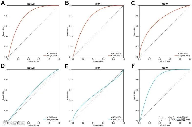
PMOP的综合训练数据集(GSE56815GSE7429)中,低BMD组(PMOP)的KCNJ2HIPK1ROCK1的表达水平显著低于高BMD组(健康对照组)(p 分别为1.5E-052.2E-041.1E-03)(图 7A)。我们进一步下载了GSE56814 作为验证数据集,对低或高BMD绝经后女性的单核细胞进行了芯片分析。与对照组相比,只有ROCK1PMOP组中的表达量有所下降(p =5.3E-04)(图 7B)。然后,我们进行了ROC分析并计算了AUC值,以确定核心基因的诊断价值。在训练数据集中,KCNJ2HIPK1ROCK1PMOP的诊断能力都很强,AUC值均大于0.7AUC分别为0.800.780.73)(图8A-8C)。然而,与表达数据的结果一样,ROCK1AUC值为 0.81,而KCNJ2HIPK1PMOP的诊断没有显著价值(图 8D-8F

GSEA
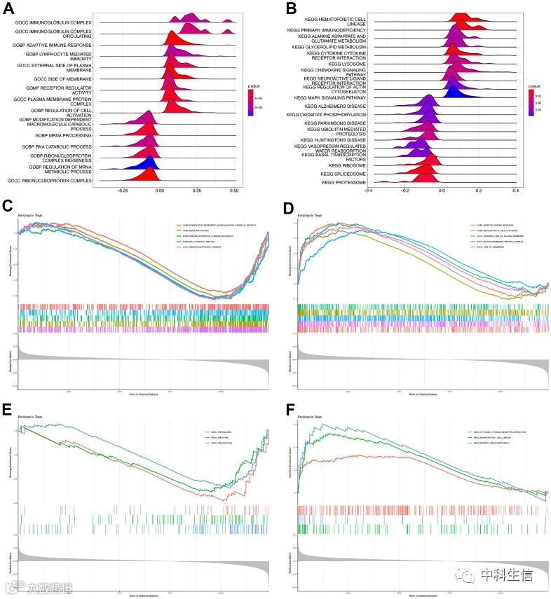
由于ROCK1PMOP中的表达量减少,诊断能力下降,我们又将训练数据集按人群中基因表达量的中位值分为两类(高ROCK1组和低ROCK1组),以进一步确定ROCK1PMOP中可能发挥的作用。我们首先对30名健康对照组和30PMOP患者的所有基因表达数据进行了GSEAGO富集分析发现,"免疫球蛋白复合物""循环免疫球蛋白复合物""适应性免疫反应 ""淋巴细胞介导的免疫"是与PMOP相关的顶级术语(图9A)。在KEGG分析中,"造血细胞系""原发性免疫缺陷""丙氨酸天门冬氨酸和谷氨酸代谢""糖脂代谢 ""细胞因子受体相互作用 "是富集程度最高的通路(图 9B)。高ROCK1组样本的基因在 "依赖修饰的大分子分解过程""mRNA处理""核糖核蛋白复合物生物发生""RNA分解过程""核糖核蛋白复合物"中富集(图 9C)。"蛋白酶体""核糖体""剪接体"KEGG分析的前三位结果(图 9E)。低ROCK1组的基因可能与PMOP有正相关,富集的生物学术语有 "适应性免疫反应""细胞活化调控""质膜外侧""质膜蛋白复合物""膜侧"(图 9D)。KEGG功能富集分析表明,"细胞因子受体相互作用""造血细胞系""原发性免疫缺陷"与低 ROCK1组样本密切相关(图 9F)。

免疫浸润
根据上述112个重叠基因、3核心基因和低ROCK1组基因的GSEA结果,GOKEGG功能富集分析均显示免疫与PMOP之间可能存在关联,如"粘膜的先天性免疫反应""适应性免疫反应""淋巴细胞介导的免疫""原发性免疫缺陷"。然后,我们利用xCell进行免疫浸润分析,找出33种免疫细胞类型对PMOP 的影响。如图10A所示,在PMOP患者中,DC(树突状细胞)、cDC(传统 DC)、iDC(未成熟 DC)和NKT(自然杀伤 T)细胞升高(p <0.05),而嗜碱性粒细胞和肥大细胞则显著下降(p <0.05 <0.001)。条形图显示了每个样本中免疫细胞的不同组成和免疫评分(图 10B)。计算了33种免疫细胞表达水平之间的相关性。DCT细胞家族,包括Th2细胞、Tgd细胞、CD4+ T细胞和CD8+ T 细胞呈负相关(图 10C)。就NKT细胞而言,它与Th2细胞成反比,但与Th1 细胞和巨噬细胞M2成正比(图 10C)。嗜碱性粒细胞和肥大细胞与单核细胞和 B细胞呈正相关,而肥大细胞与T细胞和中性粒细胞也呈正相关(图 10C)。图10D显示了三个核心基因与免疫细胞表达的相关性,ROCK1CD4+ TEM(效应记忆 T 细胞)、巨噬细胞 M2aDCcDCiDCDCNKTTh1 细胞、幼稚B细胞、前B细胞和记忆B细胞呈反相关。相反,在PMOP患者中,Tgd细胞、肥大细胞、CD4+ 记忆T细胞、CD4+ T细胞、TregsCD8+ TcmTh2细胞与ROCK1呈负相关(图 10D)。

单细胞分析
单细胞RNA测序数据来自一位67岁绝经后妇女的骨髓衍生单核细胞(BM-MNCs)。UMAP(图 11A)显示了经过维度和聚类后的13个全细胞群。然后,我们使用"SingleR "软件包将这13个聚类注释为生物细胞类型,这13个聚类分别是B细胞、BM(骨髓)、红细胞、GMPGanulocyte-Monocyte Progenitor)、巨噬细胞、单核细胞、骨髓细胞、中性粒细胞、T细胞和组织干细胞(图11B)。图11C通过特征图显示了三个中心核心基因(KCNJ2HIPK1 ROCK1)在每个群组中的分布情况。如图11D所示,ROCK1在中性粒细胞中高表达,ROCK1 GMP和单核细胞中的表达率似乎更高。

ROCK1泛癌分析
一些研究发现了ROCK1在癌症中的重要作用。由于PMOP患者罹患某些癌症的风险较高,我们对ROCK1的低表达是否对增加癌症风险、加速癌症进展或恶化癌症预后具有重要意义产生了浓厚的兴趣。
然后,我们计算了每种肿瘤中正常样本与肿瘤样本之间的表达差异。在26 种肿瘤的TCGA数据集中,有8种肿瘤的表达量明显更高,包括胶质瘤(GBMLGG)、脑低级别胶质瘤(LGG)、胃和食管癌(STES)、胃腺癌(STAD)、头颈部鳞状细胞癌(HNSC)、肾脏肾透明细胞癌(KIRC)、肝脏肝癌(KIRC)、肾脏肾透明细胞癌(KIRC)、肝脏肝癌(KIRC)、 头颈部鳞状细胞癌(HNSC)、肾透明细胞癌(KIRC)、肝细胞癌(LIHC)和胆管癌(CHOL),而10种肿瘤中ROCK1的表达低于正常对照组:肺腺癌(LUAD)、结肠腺癌/直肠腺癌食管癌(COADREAD)、乳腺浸润癌(BRCA)、肾乳头状细胞癌(KIRP)、前列腺癌(PRAD)、子宫体子宫内膜癌(UCEC)、肺鳞癌(LUSC)、直肠腺癌(READ)、膀胱尿路上皮癌(BLCA)和肾脏嗜铬细胞瘤(KICH)(图 12A)。为了进一步验证结果,我们添加了GTEx数据集中的正常对照数据,并结合TCGAGTEx进行了差异分析。如图12B 所示,ROCK113种肿瘤中高表达:GBMp=4.8E-12)、GBMLGGp=1.3E-73)、LGGp=1.5E-74)、食管癌(ESCA)(p=2.9E-05)、STESp=4.0E-05)、STADp=8.0E-22)、HNSCp=2.8E-07)、KIRCp=2.6E-06)、高危Wilms瘤(WT)(p=5. 1E-22)、胰腺腺癌(PAAD)(p=7.7E-40)、急性淋巴细胞白血病(ALL)(p=9.1E-44)、急性髓细胞白血病(LAML)(p=3.1E-74)、CHOLp=1.6E-05):UCECp=5.1E-05)、BRCAp=3.0E-46)、宫颈鳞癌和宫颈内膜腺癌(CESC)(p=7.7E-06)、LUADp=8.4E-90)、KIRPp=2. 7E-15)、结肠腺癌(COAD)(6.8E-40)、COADREADp=7.9E-47)、PRADp=4.3E-16)、LUSCp=3.5E-103)、皮肤皮肤黑色素瘤(SKCM)(p=7. 3E-24)、BLCAp=3.1E-08)、甲状腺癌(THCA)(p=1.5E-56)、READp=0.02)、卵巢浆液性囊腺癌(OV)(p=6. 8E-40)、睾丸生殖细胞瘤(TGCT)(p=3.0E-15)、子宫肉瘤(UCS)(p=1.6E-22)、肾上腺皮质癌(ACC)(p=3.0E-24)、KICHp=2.6E-04)。结果发现,中枢神经系统肿瘤(GBM LGG)、消化道肿瘤(STADLIHCCHOLESCAPAAD)以及包括 ALL LAML 在内的血液恶性肿瘤的 ROCK1 表达水平显著较高。有趣的是,与 PMOP ROCK1 的低表达一致,数据库中所有女性肿瘤(BRCAUCECCESCOV UCS)中的 ROCK1 均呈下调表达。此外,肺癌(LUADLUSC)和大肠肿瘤(COADREADREAD COAD)的 ROCK1 表达也低于正常组织。然而,骨相关肿瘤(如骨肉瘤)中的 ROCK1水平与正常组织相似。为了进一步验证蛋白质水平的结果,HPAROCK1蛋白表达水平与mRNA结果一致,既包括女性特异性癌症(图 13A),也包括上述皮肤癌、肾癌和肺癌(图 13B)。

ROCK1与泛癌症预后的关系值得探讨,这有助于进一步了解低ROCK1表达在PMOP患者癌症风险中的作用。在几种泛癌中,我们计算了生存时间,包括总生存期(OS)、疾病特异性生存期(DSS)、无病间隔期(DFI)和无进展间隔期(PFI)。TCGA-LGGHR=1.3995%CI=1.01-1.90)、TARGET-LAMLHR=1.4695%CI=1.20-1.77)中,ROCK1高表达的患者OS时间较短,预后较差(图14A)。相比之下,在TCGA-GBMLGGHR= 0.8295%CI =0.68-1.00)、TCGA-KIRCHR= 0.7595%CI =0.62-0.90)、TCGA-SKCMHR= 0.8495%CI =0. 73-0.98)、TARGET-NBHR=0.7495%CI =0.56-0.99)、TARGET-ALLHR= 0.8395%CI =0.69-0.99)与不良预后和高死亡风险有关(图 14A)。在TCGA-KIRCTCGA-THYMTCGA-SKCM-MTCGA-OV中,TCGA-LGGTCGA-LUSCTCGA-ACCDSS时间较低,而ROCK1表达较高,DSS时间较低也与ROCK1表达较低有关(图14B)。图 14C 14D 还计算了 DFI PFI 的数据。

利用TIMER,对来自38种肿瘤类型的9406个肿瘤样本进行了六项免疫细胞浸润评分。此外,还利用各肿瘤中基因与免疫细胞浸润评分的皮尔逊相关系数确定了具有显著相关性的免疫细胞浸润评分。全部结果如图15A所示。为了进一步验证TIMER的结果,我们又进行了ESTIMATE免疫评分分析,发现12种肿瘤(GBMUCECLAMCESCSTESSARCKIRPLUSCTHYMWTSKCM-PPCPG)的免疫评分与ROCK1表达水平呈负相关(图 15B)。



【声明】内容源于网络
0
0
中科生信
中科生信是一家专业从事生物技术服务的公司,提供生物医学领域的定制化数据分析服务。公司业务有:二代测序平台、数据库搭建技术、测序个性化分析平台、以及生信分析定制化服务!致力于为客户提供“一站式”科研服务。
内容 580
粉丝 0
中科生信 中科生信是一家专业从事生物技术服务的公司,提供生物医学领域的定制化数据分析服务。公司业务有:二代测序平台、数据库搭建技术、测序个性化分析平台、以及生信分析定制化服务!致力于为客户提供“一站式”科研服务。
总阅读1.5k
粉丝0
内容580