大家好!今天小编和大家一起分享一篇2021年2月发表在MOLECULAR THERAPY-ONCOLYTICS杂志(IF: 5.7)的文章《Characterization of the fatty acid metabolism in colorectal cancer to guide clinical therapy》。大肠癌脂肪酸代谢特征对临床治疗的指导意义
背景
结直肠癌(CRC)是人类最常见的恶性肿瘤之一,约占每年确诊癌症和癌症相关死亡的10%。结直肠癌死亡率在全球所有36种癌症中排名第二,每年约有900万人死亡。此外,它在男性中的发病率排名第三,在女性中排名第二。然而,CRC发病率存在地区差异。它在发达国家的发病率高于发展中国家。Arnold等人。预测,由于发展中国家的快速增长,到2年,结直肠癌病例可能增加到5万例。全国范围的筛查,包括结肠镜检查,可以稳定或降低结直肠癌的发病率。然而,25%-40%的术后患者发生肿瘤复发,化疗并不能改善预后。
肿瘤微环境(TMEs)由于肿瘤细胞快速增殖和血管生成不足,具有缺氧、高氧化、酸度和营养不良等特点。因此,癌细胞表现出不同于正常细胞的独特代谢特性,通过代谢重编程过程来应对各种不利的微环境,在致癌信号被阻断时保持癌细胞的增殖和存活。重编程能量代谢是癌症的标志,在细胞增殖和分裂中至关重要。癌细胞中碳水化合物、脂质和氨基酸的代谢与正常细胞有明显不同。例如,正常细胞通过糖酵解将大部分葡萄糖分解代谢为丙酮酸,葡萄糖分解代谢与线粒体中的氧化磷酸化相结合会产生高能量。然而,癌细胞在能量产生不足的情况下将葡萄糖分解为乳酸,使癌细胞需要更高的葡萄糖消耗才能生长。在结直肠癌中,细胞丙酮酸代谢的变化,包括线粒体丙酮酸载体(MPC)的减少,促进癌症的发生。13除葡萄糖代谢外,脂质代谢是恶性肿瘤的潜在标志。脂质的摄取、储存和合成上调促进肿瘤的快速生长。14近年来,脂肪酸代谢对于许多生物活动至关重要,如细胞膜形成、能量储存和肿瘤发生中的信号分子生成,引起了人们的广泛关注。例如,Qi et al.已经证明,脂肪酸分解代谢相关基因的特异性表达模式与神经胶质瘤的恶性肿瘤、预后和免疫表型有关。增强的脂肪分解和脂肪酸合成通过活化核因子κB(NF-κB)信号诱导宫颈癌患者的淋巴结转移。活化脂肪酸氧化可以通过骨髓脂肪细胞的重塑和脂肪分解促进急性髓系白血病细胞存活。此外,一项研究表明,结直肠癌的代谢通路分析可以帮助我们更好地了解结直肠癌的分子机制,并进一步开发新的治疗方法。然而,CRC中脂肪酸代谢相关基因尚未得到系统研究。
方法
1. “limma” R包用于分析正常和癌症组织样本中差异表达的脂肪酸代谢相关基因。
2. TCGA队列样本被归类为训练集和GEO:GSE39582样本作为验证集。首先使用样本的ID将每个样本的差异表达脂肪酸代谢相关基因的表达水平与相应的预后结果合并。在训练集中通过单因素Cox回归分析,从差异表达的脂肪酸代谢相关基因中筛选出与预后相关的基因。筛选p值为<0.05的基因。使用“maftools”R包分析训练集CRC样本中基因的突变和相关性。
3. 使用 “limma”R包对训练集中预后风险评分模型前后的基因表达谱进行 PCA,以了解低风险组和高风险评分组的显着区别。首先对所有差异表达的脂肪酸代谢相关基因的表达谱进行PCA。然后使用PCA分析预后风险评分模型中基因的表达谱。最后,利用ggplot2软件包根据前两个主成分,将PCA结果呈现在二维图上。
4. 在TCGA队列中,“CMScaller”R包用于根据其特征将所有样本分类为CMS。根据样本 ID,将每个样本的风险评分与相应的临床特征合并。使用 limma R 包探索风险评分与临床信息(包括性别、年龄、病理分期、AJCC TNM 分期和 CMS)之间的关系。
5. 通过“GSVA”R 包对基因图谱进行 GSVA,以比较低风险组和高风险评分组之间生物学过程的区别。
6.“pRRophetic”R包用于预测 IC50每个样品中 5-FU 的含量。
7. 使用STRING在线数据库(https://string-db.org/)生成交互得分为>0.40(中位置信度)的PPI网络数据。然后使用Cytoscape软件进一步处理和展示PPI网络数据。
8. 基于TCGA队列,使用R中的“rms”包开发具有年龄、性别、病理分期、CEA水平和预后风险评分模型的列线图,用于CRC的OS预测。绘制瞬态校准曲线以预测列线图的准确性。此外,采用多因素Cox回归分析验证预后风险评分模型是否可以作为CRC患者OS预测的独立指标。然后计算AUC,通过在线ROC曲线表示列线图的预后值。
9. 采用Wilcoxon秩和检验比较两组间差异。进行K-W检验以比较4组或更多组。采用Kaplan-Meier分析评估低风险组和高风险评分组之间的生存差异。采用多因素Cox回归分析,确定预测结直肠癌OS的独立指标。绘制ROC曲线以评估预后风险评分模式和列线图的预测有效性。所有统计分析均使用R4.0.0进行。
本文的研究思路:

结果
1. 正常和癌症组织样品的富集分析
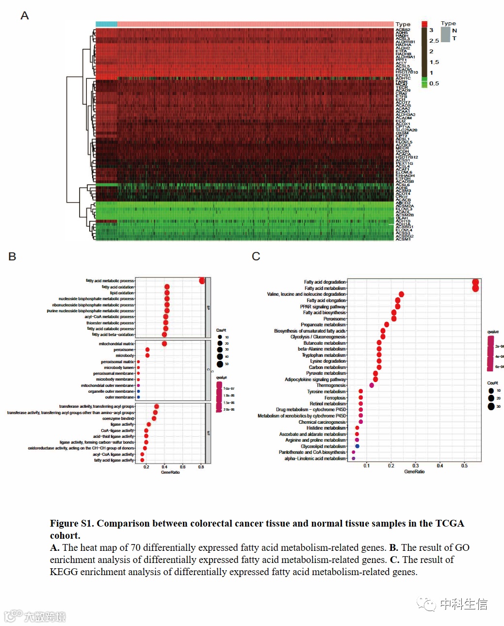
对正常和癌症组织样本中脂肪酸代谢相关基因的表达水平进行比较,在癌症基因组图谱(TCGA)队列中筛选出70个错误发现率(FDR)<0.05的基因。癌组织样本中共有23个基因上调,47个基因下调。图S1A 表示差异表达基因 (DEG)。然后对DEGs进行基因本体(GO)富集分析。脂肪酸代谢、脂肪酸分解代谢和核苷双磷酸代谢过程是生物过程中高度富集的GO术语(图S1B)。京都基因和基因组百科全书 (KEGG) 富集分析结果表明,脂肪酸降解、代谢、生物合成和伸长是高度富集的 KEGG 术语(图 S1C)。这些结果表明,脂肪酸代谢在结直肠癌的发展中起着重要作用。

2. 训练集中的预后风险评分模型开发
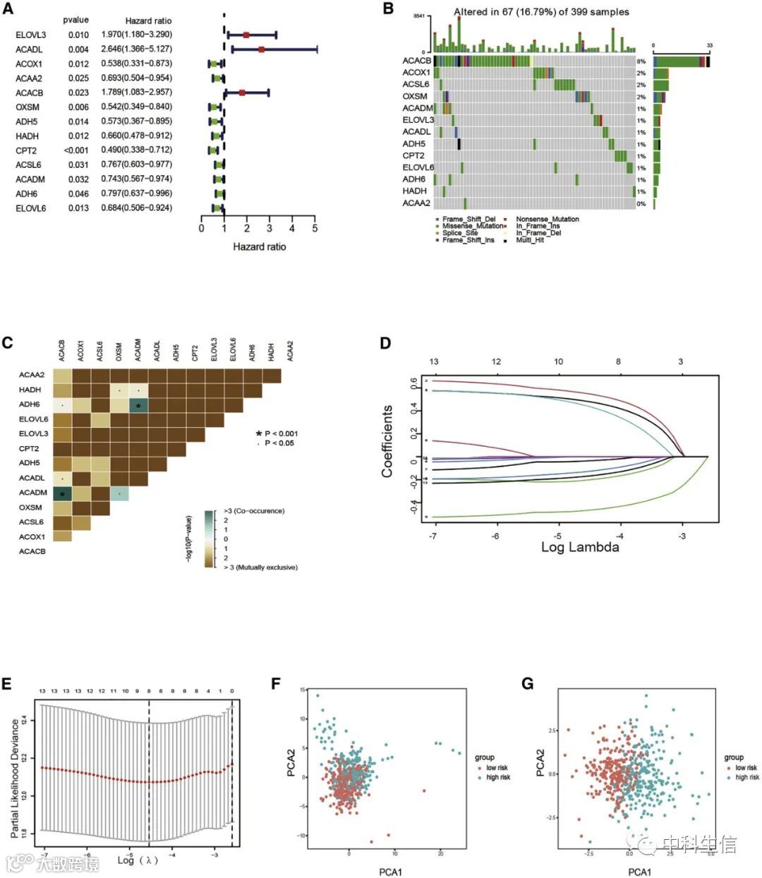
来自TCGA队列的样本被归类为训练集。对70个差异表达的脂肪酸代谢相关基因进行单因素Cox回归分析。共鉴定出13个与预后相关的基因,p值为<0.05(图1首先总结了与预后相关的13个脂肪酸代谢相关基因的体细胞突变谱。67份CRC样本中,共有399份发生脂肪酸代谢相关基因突变,发生率为16.79%,如下图所示图1B. ACACB的突变频率高于ACOX1。然而,ACAA2在CRC样本中没有表现出任何突变。进一步的分析表明,ACADM与ADH6、ACACB与ACADM、OXSM与ACADM之间存在突变共现关系 (图1然后使用最小绝对收缩和选择算子(LASSO)Cox回归分析来缩小基因数量。最后,采用3个基因(ELOVL1、ACADL、ACOX5、ACACB、ADH2、CPT6、ACSL6和ELOVL<>)构建预后风险评分模型(图1D 和 1E)。每个样本的风险评分使用以下公式计算:风险评分 = (0.496855878561209) × ELOVL3 + (0.564161973443707) × ACADL +(−0.21155749803107) × ACOX1 + (0.46605598297121) × ACACB + (−0.0411122918767907) × ADH5 + (−0.475528417085679) × CPT2 + (−0.137748231278715) × ACSL6 + (−0.178101766953256) × ELOVL6,采用风险评分模型完全区分CRC样本(低风险或高风险)(图1F 和 1G)

3. 风险评分与临床特征的关系
临界值是训练集中风险评分的中值。根据上述临界值,对样本风险评分进行排序并分为低 (n = 253)- 和高 (n = 253)- 风险评分组。分析相应样本的年龄、性别、病理分期和美国癌症联合委员会(AJCC)TNM恶性肿瘤分级(TNM)分期的风险评分分布。尽管风险评分与年龄、性别和 AJCC-T(肿瘤浸润)分期的相关性没有显著差异(图2A−2C),较高的风险评分与较高的AJCC-N(淋巴转移)相关(p < 0.001;图2D) 和 AJCC-M(远端转移)(p = 0.05;图2E)和晚期病理分期(p = 0.012;图2与低风险评分组相比,高风险评分组样本在TCGA中的预后更差(p = 2.995e−05;图2G). 绘制 5 年时依赖性受试者工作特征 (ROC) 以验证预后风险评分模型 (图2对于预后风险评分模型验证,测试来自基因表达综合 (GEO) 的样本组:GSE39582根据训练集中确定的临界值,分为低 (n = 270) 风险评分组和高 (n = 285) 风险评分组。高危组样本的预后比低危组差(图2I),表明预后风险评分模型可以预测CRC患者的总生存期(OS)(图2在单因素分析中,临床分期、T分期、淋巴结状态、远端转移、CMS(共识分子亚型)和风险评分等与OS相关的因素中,只有风险评分和临床T分期是多因素分析中OS的独立预测因素(图2K 和 2L)。

4. 构建用于预测生存期的列线图
构建包含年龄、性别、病理分期、癌胚抗原(CEA)水平和预后风险评分模型的列线图,用于CRC样本OS预测(图3A).1年、3年、5年的校准曲线证明列线图可以准确预测结直肠癌患者的OS,如图所示图3B−3D。多因素Cox回归分析结果显示,预后风险评分模型、年龄和临床病理分期是独立的预后指标(图3ROC曲线下面积(AUC)表明列线图(AUC=0.840)比年龄(AUC=0.631)、病理分期(AUC=0.744)和预后风险评分模型(AUC=0.673;图3F).

5. 对化疗反应的反应
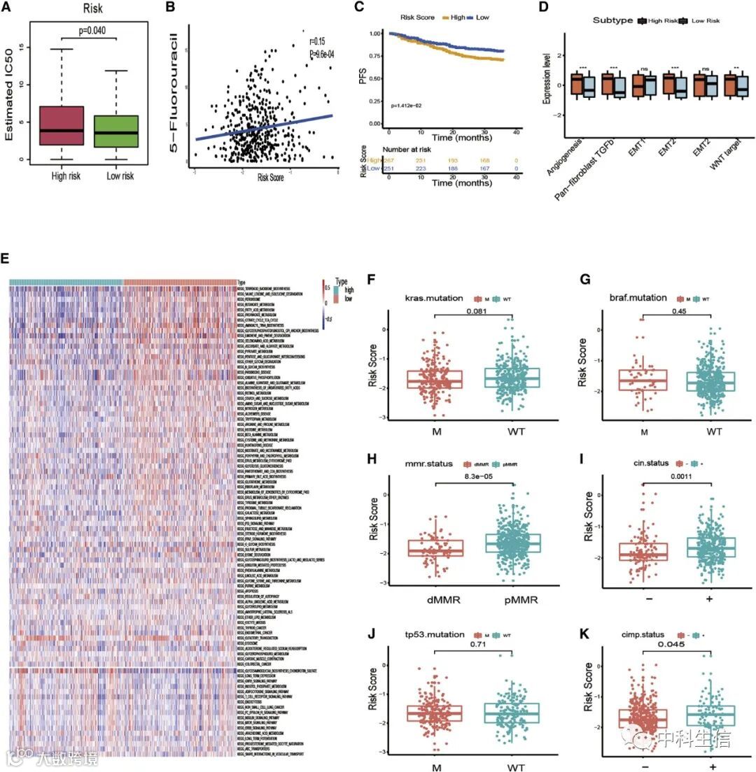
由于风险评分与不良预后相关,因此探讨了风险评分与化疗耐药性之间的关系。半数最大抑制浓度(IC50),使用“pRRophetic”R 包计算,用于预测 TCGA 队列中对 5-FU 的治疗反应。低风险评分样本对5-FU更敏感,广泛用于治疗晚期CRC(图4A 和 4B)。GEO的化疗敏感性与风险评分之间存在很强的相关性:GSE39582队列,根据 RFS(无复发生存期)在 3 年(图4对导致化疗耐药的基质相关通路活性的分析显示,高危评分与基质通路的强化激活显著相关,包括上皮-间充质转化 (EMT)、转化生长因子 (TGF)-β通路、血管生成和 Wnt 靶标 (图4D).
6.基因集变异分析(GSVA)
利用从分子特征数据库(MSigDB)下载的“c2.cp.kegg.v7.2”基因集进行GSVA富集,探讨两组的生物学行为。有趣的是,大多数代谢途径,包括脂肪酸代谢,都富含低风险评分(图4风险评分与脂肪酸代谢评分呈负相关,使用单样本基因集富集分析(ssGSEA)计算,使用CRC患者脂肪代谢相关基因的表达,与GSVA一致(图S3A和S3B)。尽管 5 年时的时间依赖性 ROC 表明脂肪代谢评分也可以准确预测患者的生存率,但预后值 (AUC = 0.652) 不如风险评分模型 (AUC = 0.718)(图 S3C 和 S3D)。高危组的富集通路与免疫生物学过程相关,如T细胞受体和哺乳动物雷帕霉素靶标(mTOR)信号通路(图4此外,错配修复熟练 (pMMR)、染色体不稳定性 (CIN) 和 CpG 岛甲基化剂表型 (CIMP) 的患者具有更高的风险评分 (图4F−4K)。

7. 低风险和高风险评分组的免疫相关特征
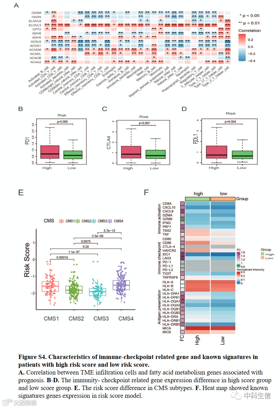
该组免疫抑制细胞浸润非常丰富,包括 MDSC(髓源性抑制细胞)、T 细胞调节细胞 (Tregs) 和辅助性 T 细胞 (Th)17,与高危组的生存劣势一致。中枢记忆CD8 T细胞、效应记忆CD8 T细胞和自然杀伤T细胞也富集于高危组(图5)此外,I.型干扰素(IFN)反应、II.型IFN反应和炎症促进功能在高危组中也被激活,表明免疫抑制的高危组患者对免疫治疗有反应(图5)以CTLA4和程序性细胞死亡1(PD-1)阻断为代表的免疫疗法在癌症治疗方面取得了突破性进展。免疫检查点相关基因在高危组(图5探讨预后风险评分模型区分免疫检查点阻断治疗不同反应患者的能力。虽然抗PD-1免疫治疗的临床反应没有差异,但高危评分患者的治疗优势和抗CTLA4免疫治疗的临床反应优于低风险评分组(图5C;图 S4B−S4D)。进一步的研究表明,除了免疫检查点基因(PD-1、程序性死亡配体 1 [PD-L1] 和 CTLA4)外,免疫激活和抗原呈递相关基因在高危人群中均显著上调(图 S4F)。此外,适合免疫治疗的CMS1表型患者具有更高的风险评分(图S4E),表明脂肪酸代谢风险评分的量化是评估免疫治疗预后和临床反应的新型稳健生物标志物。


8. 低风险和高风险评分组中 DEG 的蛋白质-蛋白质相互作用 (PPI) 网络
采用STRING在线数据库分析DEGs在低、高危评分组中的表达谱。使用DEGs构建的PPI网络如图S5A所示,使用Cytoscape软件处理和显示PPI网络数据。图6A 表示 DEG 相互作用,其中高风险评分组的上调基因标记为红色,低风险评分组的上调基因标记为蓝色。cytoHubba 是 Cytoscape 的一个插件,用于确定 DEG 中的枢纽基因。共筛选出网络中的10个基因,如图6B.FN1、EGF、CDKN2A、SYP、KRT5、SERPINE1、CDH2、KRT14、ACTC1、GNG8采用度法进行排名。然后比较正常和肿瘤之间的基因表达差异。与正常结直肠组织相比,结直肠癌患者的SERPINE1、CDKN2A、EGF和KRT14比例较高,GNG8、SYP和CDH2比例较低。使用“GOplot”R 包对差异中心基因进行 GO 和 KEGG 分析,以更好地了解它们的功能。GO结果表明,该基因参与复制性衰老、细胞基质粘附负调控、受体介导的内吞正调控、神经上皮细胞分化和衰老(图6KEGG结果表明,这些基因富集于P53信号通路、(HIF-1)信号通路、apelin信号通路、细胞衰老和人巨细胞病毒感染(图6生存分析显示,2个枢纽基因的CDKN2A mRNA表达与结直肠癌患者的预后显著相关(图6E;图 S5B−S5J)。此外,CDKN2A的表达随着肿瘤分期的进展而增加(图6)CDKN2A表达与预后不良相关。以CDKN2A中位表达值为临界值,探讨高低CDKN2A患者TME免疫细胞浸润的具体差异。CDKN2A高表达的肿瘤在Tregs中的浸润显著增加,高于低表达的患者(图6G).

主要结论
本研究对548例结直肠癌标本的基因组信息进行分析,全面评估脂肪酸代谢模式,构建脂肪酸预后风险评分模型。预后风险评分模型独立预测结直肠癌患者的生存结局,有效鉴别5-氟尿嘧啶耐药的结直肠癌患者(5-FU)。此外,还研究了预后风险评分模型与TME细胞浸润特征之间的关系。预后风险评分模型可以有效地定义适合抗CTLA4抗体免疫治疗的CRC患者,表明脂肪酸代谢在塑造个体TME特征中至关重要。这些发现可为探索结直肠癌的代谢机制和治疗提供新的视角。


