搜索
首页
大数快讯
大数活动
服务超市
文章专题
出海平台
流量密码
出海蓝图
产业赛道
物流仓储
跨境支付
选品策略
实操手册
报告
跨企查
百科
导航
知识体系
工具箱
更多
找货源
跨境招聘
DeepSeek
首页
>
基于焦亡相关基因的系统分析发现 GSDMD 是皮肤黑色素瘤的新型治疗靶点
>
基于焦亡相关基因的系统分析发现 GSDMD 是皮肤黑色素瘤的新型治疗靶点
中科生信
2023-11-23
3
导读:背景皮肤黑色素瘤(SKCM)是侵袭性最强的皮肤癌,占皮肤相关癌症死亡率的 75% 以上。作为一种新发现的程序
背景
皮肤黑色素瘤(
SKCM
)是侵袭性最强的皮肤癌,占皮肤相关癌症死亡率的
75%
以上。作为一种新发现的程序性细胞死亡,焦亡与肿瘤发展密切相关。尽管如此,
SKCM
中细胞焦亡的预后意义仍不明确。
方法
从癌症基因组图谱
(TCGA)
和基因型组织表达
(GTEx)
数据库中获得了总共
469
个
SKCM
样本和
812
个正常样本。首先,鉴定了正常样本和
SKCM
样本之间差异表达的细胞焦亡相关基因(
PRG
)。其次,我们建立了基于单变量
Cox
和
LASSO Cox
回归分析的预后模型,该模型在
GSE65904
的测试队列中得到了验证。第三,使用列线图来预测
SKCM
患者的生存概率。
R
包“
pRRophetic
”用于识别低风险组和高风险组之间的药物敏感性。使用“
immuneeconv
”
R
包评估肿瘤免疫浸润。最后,探讨了
GSDMD
和
SB525334
在
A375
和
A2058
细胞中的功能。
结果
基于单变量
Cox
和
LASSO
回归分析,我们建立了一个预后模型,其中确定了
8
个
PRG
(
AIM2
、
CASP3
、
GSDMA
、
GSDMC
、
GSDMD
、
IL18
、
NLRP3
和
NOD2
),并在测试队列中得到了验证。根据风险评分中位数将
SKCM
患者分为低风险组和高风险组。
Kaplan-Meier
生存分析显示,高风险患者的总生存期短于低风险患者。此外,
时间
依赖性
ROC
曲线验证了风险模型预测
SKCM
预后的准确性。更重要的是,鉴定出
4
种小分子化合物(
SB525334
、
SR8278
、
Gemcitabine
、
AT13387
),它们可能是不同风险组患者的潜在药物。最后,
GSDMD
的过表达和
SB525334
处理抑制
SKCM
细胞的增殖、迁移和侵袭。
结论
在本研究中,我们构建了基于
PRG
的预后模型,并将
GSDMD
确定为潜在的治疗靶点,这为
SKCM
治疗提供了新的见解。
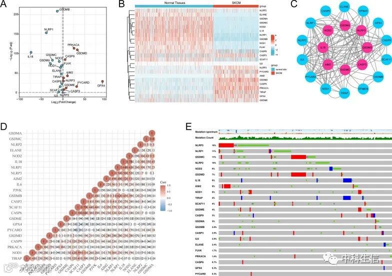
分析过程流程图
图
2
A
SKCM
组织和正常组织之间差异表达的细胞焦亡相关基因
(
PRG
)
。火山图显示
PRG
,其中红点表示
SKCM
组织中的高表达,蓝点表示
SKCM
组织中的低表达。
B
差异表达的
PRG
热图,红色表示高表达,蓝色表示低表达。
C
蛋白质
-
蛋白质相互作用(
PPI
)网络表明
PRG
的相互作用(相互作用得分
= 0.4
)。
D PRG
中相互作用的相关矩阵,红点表示正相关,蓝点表示负相关。
E SKCM
中差异表达的
PRG
变化的总结。
在
TCGA
队列中构建基于
PRG
的风险预后模型。
A SKCM
中差异表达的
PRG
的风险比
(HR)
的森林图。
B
使用
LASSO Cox
回归模型绘制偏似然偏差与
log (
λ
)
的关系。
C
所选特征的系数由
lambda
参数显示。
D 8
个
PRG
预后特征的风险评分分析。在上图中,根据中位风险评分将患者平均分为两组,蓝色表示低风险组,红色表示高风险组。中间图显示
SKCM
患者的生存状态,蓝点代表生存,红点代表死亡。下图描绘了八个
PRG
的表达,蓝色表示低风险组,红色表示高风险组。
E Kaplan-Meier
生存曲线显示高风险组和低风险组患者的总体生存率。
F
时间相关
ROC
曲线验证风险评分的预测效率
基于测试队列中
PRG
的风险预测模型的验证。
A
8
个
PRG
预后特征的风险评分分析。在上图中,根据中位风险评分将患者平均分为两组,蓝色表示低风险组,红色表示高风险组。中间图显示
SKCM
患者的生存状态,蓝点代表生存,红点代表死亡。下图描绘了八个
PRG
的表达,蓝色表示低风险组,红色表示高风险组。
B Kaplan-Meier
生存曲线显示高风险组和低风险组患者的总体生存率。
C
时间相关
ROC
曲线验证风险评分的预测效率
列线图预测
SKCM
患者的生存概率。
A
结合风险评分与病理特征的列线图。
B
–
D
用于预测
SKCM
患者
1
、
5
、
10
年总生存率的校准图。
E ROC
曲线,用于通过风险评分和其他变量(
T
分期、
N
分期、
M
分期、年龄、黑色素瘤溃疡、黑色素瘤
Clark
级别和
Breslow
深度)预测总生存期
筛选出用于
SKCM
治疗的药物。
SB525334 (A)
、
SR8278 (B)
、
Gemcitabine (C)
、
AT13387 (D)
在高危和低危
SKCM
患者中的
IC50
值。相应的
3D
结构分别如图
E
、
F
、
G
和
H
所示
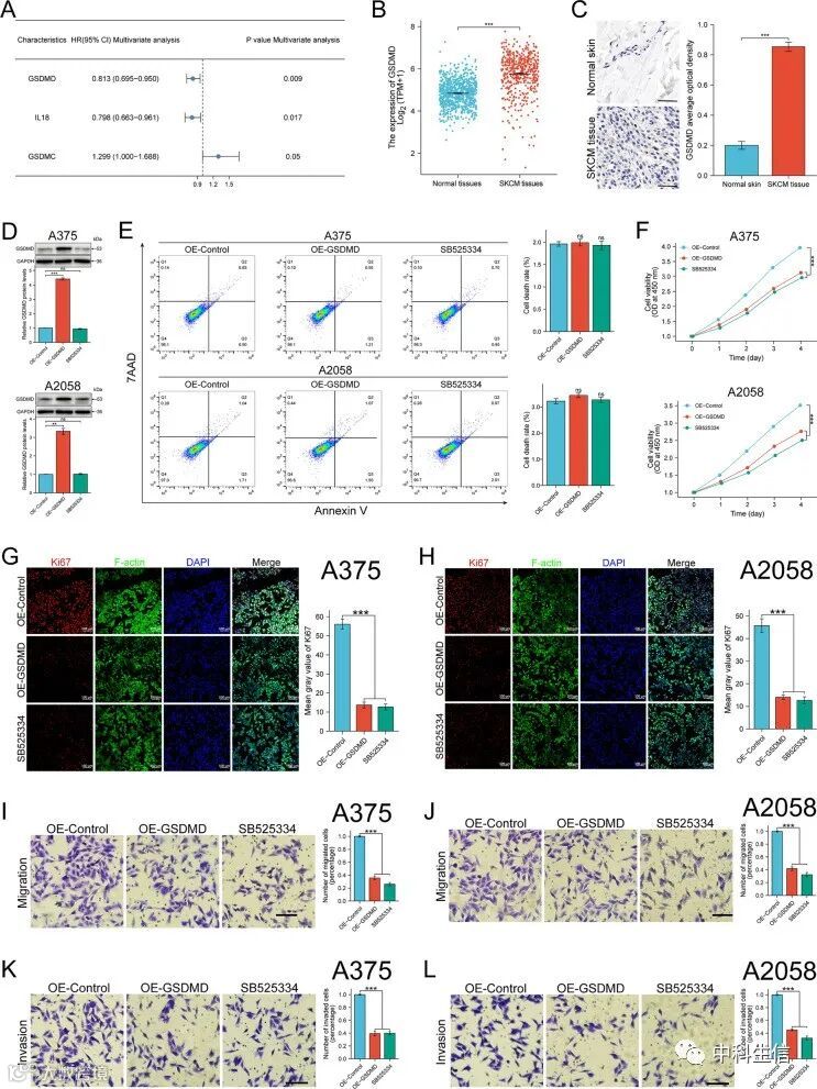
GSDMD
作为保护基因在
SKCM
组织中过表达,通过抑制
SKCM
细胞的增殖、迁移和侵袭能力。
A
对源自单变量
Cox
回归分析的基因进行多变量
Cox
回归分析。
B TCGA
和
GTEx
数据库中
SKCM
和正常组织中
GSDMD mRNA
水平的比较。
C GSDMD
免疫组织化学及其定量的代表性图像。对用乱序或
GSDMD
过表达慢病毒感染或用
SB525334
处理的
A375
和
A2058
细胞系中的
GSDMD
蛋白水平进行
D
用
scramble
或
GSDMD
过表达慢病毒感染或用
SB525334
处理的
A375
和
A2058
细胞系中的
GSDMD
蛋白水平进行
WB
和
WB
定量。
E
通过
FCM
测定法测量每组
A375
和
2058
细胞系中的细胞凋亡。
F
通过
CCK8
测定法测定每组
A375
和
2058
细胞系中的细胞活力。
A375 (G)
和
A2058 (H)
细胞系中的
G
–
H Ki67
免疫荧光染色及其定量(比例尺
= 100 µm
)。
I
–
J
通过
Transwell
实验检测
A375 (I)
和
A2058 (J)
细胞系的迁移能力(比例尺
=100 µm
)。
K-L
使用基质胶包被的
Transwell
细胞培养室检测
A375 (K)
和
A2058 (L)
细胞系的侵袭能力(比例尺
=100 µm
)。所有结果均以平均值±
SD
表示,
ns
:
p>0.05
;
***p<0.001
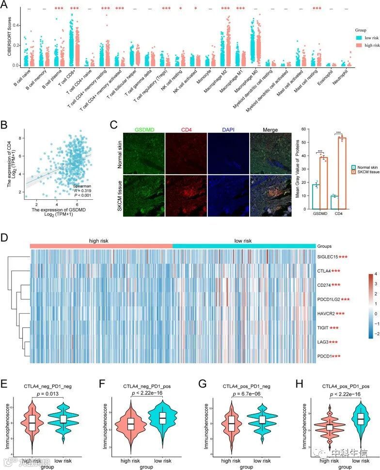
肿瘤微环境分析与免疫治疗。
A 22
个免疫细胞的点图,蓝点表示低风险组,红点表示高风险组。
B
显示
GSDMD
和
CD4
之间关系的散点图。
C
免疫荧光和定量分析的代表性图像表明
SKCM
组织中
GSDMD
和
CD4
均过表达
(n=12)
。
D
热图显示低风险组和高风险组中八个免疫检查点的表达。
E
–
H CTLA-4
或
/
和
PD1
阳性时低风险组和高风险组之间的
IPS
评分。
*p<0.05
,
***p<0.001
【声明】内容源于网络
0
0
中科生信
中科生信是一家专业从事生物技术服务的公司,提供生物医学领域的定制化数据分析服务。公司业务有:二代测序平台、数据库搭建技术、测序个性化分析平台、以及生信分析定制化服务!致力于为客户提供“一站式”科研服务。
内容
580
粉丝
0
关注
在线咨询
中科生信
中科生信是一家专业从事生物技术服务的公司,提供生物医学领域的定制化数据分析服务。公司业务有:二代测序平台、数据库搭建技术、测序个性化分析平台、以及生信分析定制化服务!致力于为客户提供“一站式”科研服务。
总阅读
1.4k
粉丝
0
内容
580
在线咨询
关注