Molecular classification reveals the sensitivity of lung adenocarcinoma to radiotherapy and immunotherapy: multi-omics clustering based on similarity network fusion
(分子分类揭示肺腺癌对放疗和免疫疗法的敏感性:基于相似性网络融合的多组学聚类分析)
Cancer Immunology Immunotherapy 医学2区,IF:5.8
摘要
研究背景:由于肿瘤和免疫系统的个体差异,肺腺癌(LUAD)患者对免疫疗法的反应率很低。与其他治疗策略相结合可提高免疫疗法对肺腺癌患者的疗效。尽管放射免疫疗法已被证实能有效抑制肿瘤,但其潜在机制仍有待研究。
研究方法:对放疗前后LUAD细胞的总RNA进行测序,以确定不同表达的辐射相关基因。基于辐射相关基因、免疫相关基因、甲基化数据和体细胞突变数据,应用相似性网络融合(SNF)算法进行分子分类。评估了每个亚型的基因表达变化、预后、免疫细胞浸润、放射敏感性、化疗敏感性和对免疫疗法的敏感性。
研究结果:我们利用SNF算法和多组学数据将TCGA-LUAD患者分为三个亚型。CS3亚型患者的预后最好,而CS1和CS2亚型患者的预后较差。在测试的菌株中,CS2的免疫细胞浸润和免疫检查点基因表达量最高,而CS1最低。CS2亚组患者更有可能对PD-1免疫疗法产生反应。CS2患者对多西他赛和顺铂最敏感,而CS1患者对紫杉醇最敏感。对CS2亚型特征基因的实验验证表明,抑制RHCG和TRPA1的表达可提高肺癌细胞对辐射的敏感性。
结论:总之,本研究发现了一种基于多组学数据的风险分类器,可指导LUAD患者的治疗选择。
关键词:肺腺癌;多组学;免疫疗法;放射疗法;分子亚型
结果详解

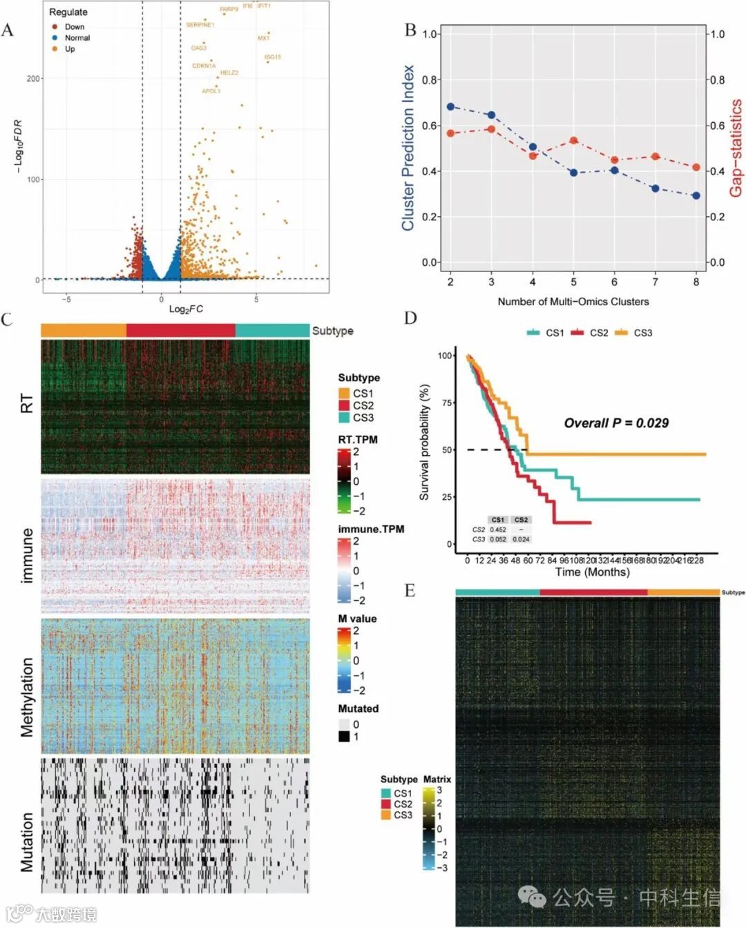
Fig 1:基于多组学数据实现肺腺癌分类。A 辐射前后A549细胞中差异表达基因的火山图。B 计算CPI和差距统计,确定LUAD的最佳聚类数。C 利用多组学数据,构建了一个综合热图,显示了三种亚型中放射相关基因、免疫相关基因、DNA 甲基化和基因突变的详细分子图谱。D 三种亚型的总生存率的Kaplan-Meier生存分析。E 亚组中上调的生物标志物热图。

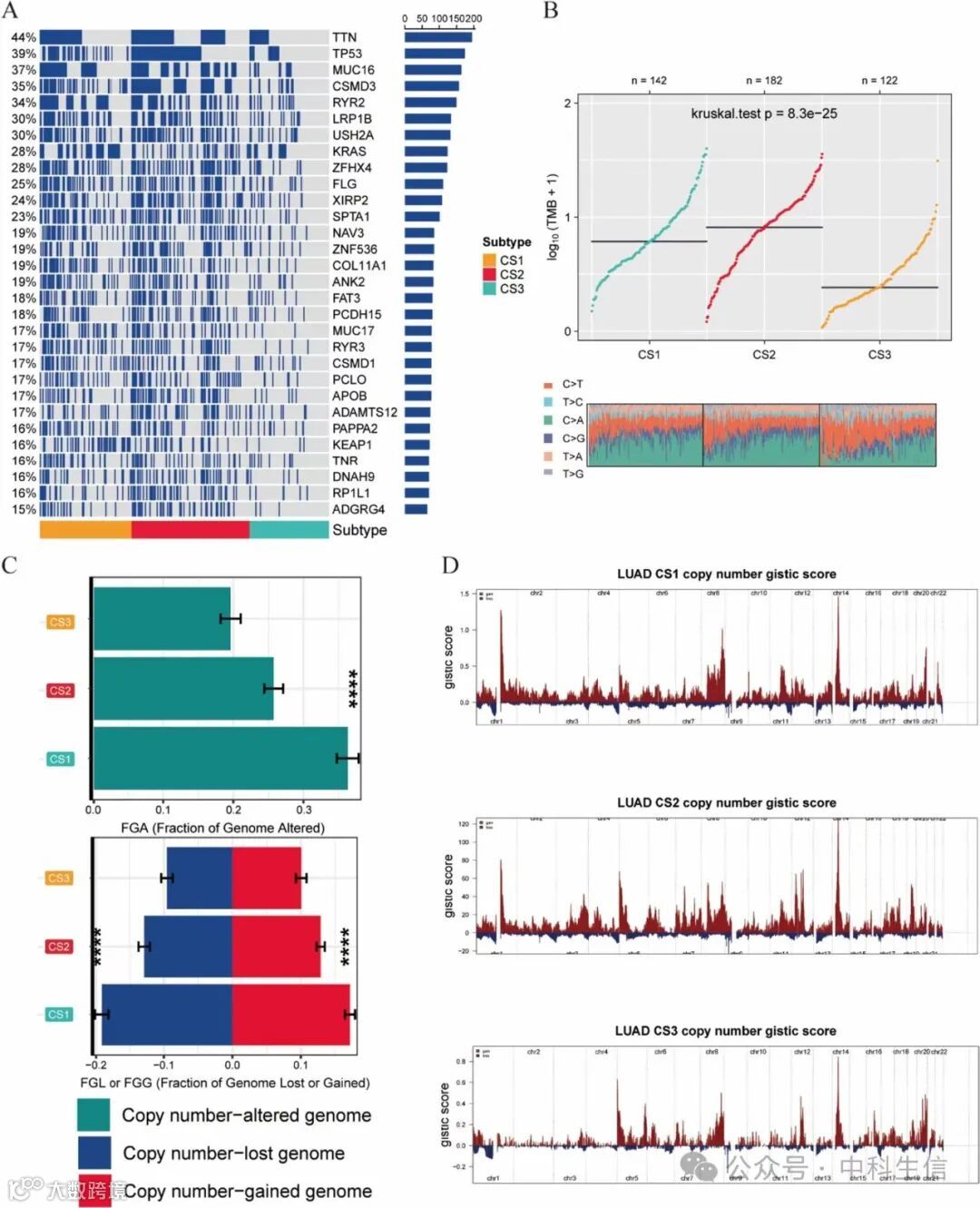
Fig 2:各亚型基因水平的变化。A 瀑布图显示各亚型中显著突变的基因。B 亚型间的TMB分析。C FGA和FGG/FGL的分布。柱状图表示平均值±SD。D 三个亚型中22条染色体的拷贝数扩增和缺失情况。

Fig 3:不同亚型的免疫微环境以及对免疫疗法和化疗敏感性的差异。A 热图显示了各亚型中免疫检查点基因的表达和肿瘤浸润淋巴细胞在每个亚型中的水平。B 子图分析显示各亚型患者对PD-1免疫疗法的反应。C 常用化疗药物的IC50值。

Fig 4:单细胞和大量测序数据的整合分析。A GO富集分析显示了各亚型的上调和下调通路。B UMAP降维聚类图。C tSNE降维聚类图。D scissor细胞类型的UMAP分布图。E 剪刀算法预测的特殊细胞类型在各细胞群中的比例。F 单细胞功能富集分析热图。
Fig 5:细胞间通讯分析。A 柱状图显示scissor+scissor-cells之间细胞间通讯的强度和数量。B 主要scissor+scissor-cells之间细胞间通讯的环形图。C 细胞间的配体-受体对。D scissor+scissor-cells之间细胞间通信的热图。E scissor+scissor-cells之间的相对信息流。

Fig 6:外部数据集验证。A-D 四个外部数据集(GSE31210、GSE33745、GSE50081和GSE68465)中的NTP热图,由LUAD队列中发现的亚型特异性上调生物标记物生成。E-H 四个外部数据集中预测三种亚型的Kaplan-Meier生存曲线。

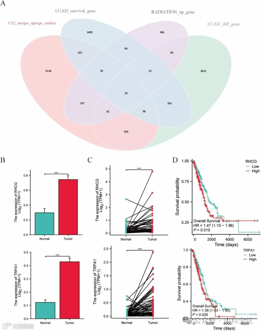
Fig 7:获取CS2亚型特征基因。A 韦恩图显示CS2特征基因、LUAD中的差异基因、放疗中的差异基因和预后基因集的交集。B LUAD肿瘤组织和癌旁组织中TRPA1和RHCG的表达差异。C LUAD患者配对样本组织中TRPA1和RHCG的表达差异。D Kaplan-Meier曲线显示LUAD中RHCG和TRPA1高表达组和低表达组的预后差异。

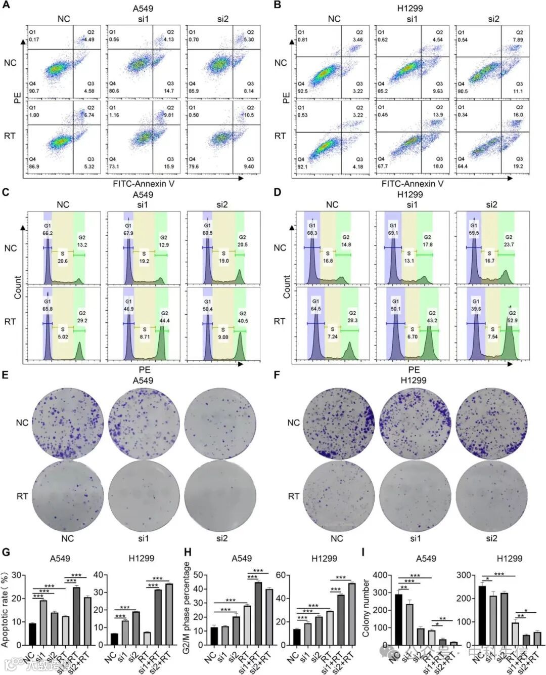
Fig 8:实验验证TRPA1表达对LUAD细胞辐射敏感性的影响。A-B 用流式细胞仪测量A549和H1299细胞的凋亡率。C-D 流式细胞仪检测A549和H1299细胞的细胞周期分布。E-F 克隆生成试验检测A549和H1299细胞的增殖情况。G-I 上述实验的定量统计图表。

