大家好!今天小编和大家分享一篇23年9月21日发表在Journal of Cancer Research and Clinical Oncology (IF:3.6 Q3)杂志的文章《Identification of a TRP channel‑related risk model for predicting prognosis and therapeutic effects of patients with hepatocellular carcinoma》。作者通过生物信息学,利用TRP通道相关基因建立了肝细胞癌(HCC)的预后模型。
-
TRGs的鉴定
-
风险评分与临床性状的相关性研究
-
风险评分与细胞周期密切相关
-
组间体细胞突变景观
-
免疫浸润分析
-
治疗效果的比较

-
构建预后模型的列线图

-
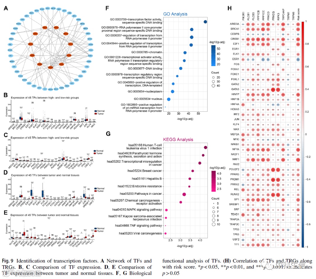
TF-TRG网络分析



