背景
缺血性脑卒中(Ischemic Stroke,IS)是一个复杂的病理过程,具有多种机制,涉及兴奋性毒性、氧化损伤、炎症和Ca2+超载等。越来越多的证据表明,免疫细胞的大量募集在中风急性期发挥着核心作用。浸润性外周免疫细胞和驻留小胶质细胞通过释放炎症相关分子介导神经元细胞死亡和血脑屏障(Blood-Brain Barrier,BBB)破坏。铜凋亡是最近发现的一种细胞死亡形式,其特征是细胞内游离铜积累和蛋白质脂化,导致细胞毒性应激并最终导致细胞死亡。最近的一项研究表明,铜凋亡依赖于线粒体呼吸,即铜直接与三羧酸循环的脂化成分结合,导致脂酰化蛋白聚集和铁硫簇蛋白丢失,导致蛋白毒性应激和细胞死亡。然而,目前尚无关于铜凋亡与免疫浸润和IS进展相关性的研究报道。本研究首次结合IS芯片数据和铜凋亡相关基因阐明了IS铜凋亡介导的免疫浸润的具体机制。
方法
本研究利用GEO数据库的GSE16561和GSE37587数据集来分析免疫细胞和功能之间的相关性和差异性,并将其与Tsvetkov et al. (2022)报道的铜凋亡相关基因结合起来分析其与免疫细胞及功能的相关性。然后建立了风险预测模型。基于上述获得的IS相关铜凋亡相关基因,进行了GO和KEGG功能富集分析、药物靶点预测和miRNA预测。最后对IS组进行分类,并进行GSVA分析,为IS铜凋亡调控机制的研究提供理论支持。

结果
铜凋亡相关差异基因鉴定
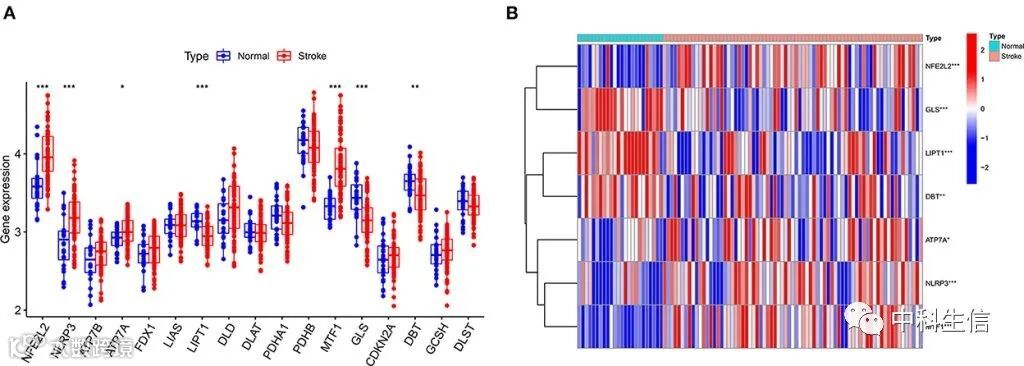
将GSE16561和GSE37587数据集合并,数据校正后,进一步与铜凋亡相关基因合并,获得在IS中与铜凋亡相关的7个差异表达基因DEGs。IS组中,上调基因为NFE2L2、NLRP3、ATP7A和MTF1,下调基因为LIPT1、GLS和DBT(Fig 2)。相关性分析表明这些基因间相关性较强(Fig 3)。


免疫浸润分析
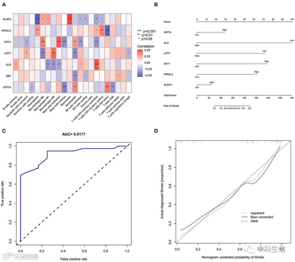
使用CIBERSORT算法来预测22种免疫细胞在IS组和正常组之间的免疫细胞浸润情况。结果显示,IS组的γδT细胞、单核细胞、M0巨噬细胞和中性粒细胞表达上调,而初始B细胞、CD8+T细胞、调节性T细胞(Tregs)和活化的NK细胞在IS组中表达下调(Fig 4)。免疫细胞与DEGs相关性分析显示,NLRP3、NFE2L2、ATP7A、LIPT1、GLS和MTF1被认为是与免疫相关性最强的铜凋亡相关DEGs(Fig 5A)。


预测模型的构建与分析
基于二元逻辑构建列线图计算总分,分析IS组的风险概率(Fig 5B)。ROC曲线(AUC = 0.9177)显示列线图对于IS组危险因素的评估具有良好的预测能力(Fig 5C),且校准曲线显示列线图结果与实际结果吻合良好(Fig 5D)。利用Enrichr网站对这6个基因进行GO和KEGG通路分析,主要富集于α-氨基酸代谢过程,DNA结合,黑素体膜和其他过程,富集于D-谷氨酰胺和D-谷氨酸代谢以及脂质和动脉粥样硬化等通路中(Fig 6)。DMBA CTD 00007046、Lithocholate TTD 00009000等候选分子具有潜在的治疗效果(Table 3)。最后,构建了DEGs的miRNA-mRNA 调控网络(Fig 6D)。


IS分类和GSVA
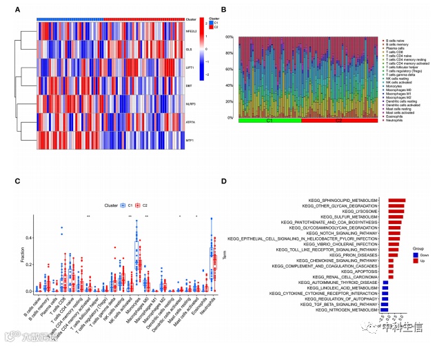
据DEGs的表达,使用“ConsensusClusterPlus” R包进行共识聚类分析,IS组73例患者被分为两个亚组,即C1和C2。C1中NLRP3和MTF1的表达量高于C2,C2中LIPT1和GLS的表达量高于C1。与C1相比,C2中活化的记忆CD4+T细胞、活化的NK细胞和活化的树突状细胞的数量更高。与C2相比,C1中M0巨噬细胞和活化肥大细胞的数量更高。最后利用GSVA评估不同类型之间生物学功能的差异。Fig 7D显示TGF-β信号通路和自噬调节通路在C1中上调。此外,鞘脂代谢和其他聚糖降解等途径在C2中上调。



讨论
铜凋亡是最近发现的一种细胞死亡形式,其特征是细胞内游离铜积累和蛋白质脂化,导致细胞毒性应激并最终导致细胞死亡。然而,IS中铜凋亡的机制尚未得到研究。
结论
本研究发现 NLRP3、NFE2L2、ATP7A、LIPT1、GLS 和 MTF1 可能作为铜凋亡的预测因子,并在 IS 免疫浸润的发病机制中发挥重要作用。这些结果对于后续IS免疫中铜凋亡的基础研究具有一定的参考价值。然而,本研究有一些局限性。首先,虽然所使用的微阵列数据满足了研究所需的样本量,但由于样本量较小,结果可能存在一定的偏差。其次,虽然筛选了IS相关的铜凋亡相关基因,但其具体作用机制尚未阐明,表明未来需要后续研究。


