背景:
方法:
1,RA相关致病基因的选择和鉴定
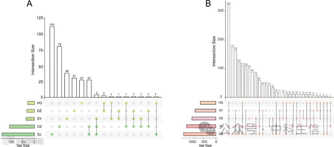
2,HGWD 潜在候选成分的鉴定
3,活性成分和靶标分析
4,核心功能空间的构建和有效蛋白的筛选
5,KRCG的确定和验证
6,体外验证 KRCG
研究结果:
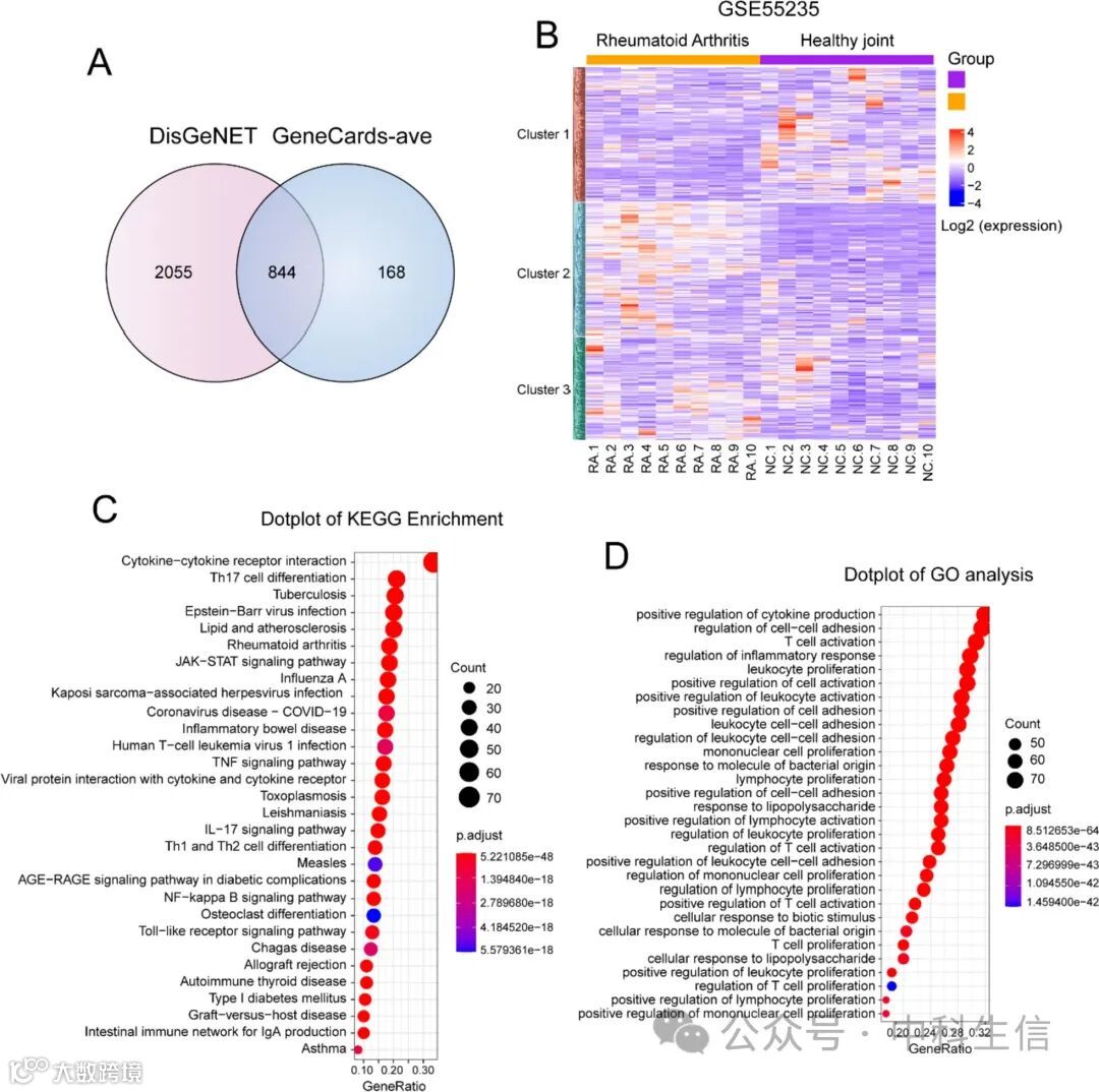
(一)RA相关致病基因的选择和鉴定

(二)HGWD 潜在候选成分的鉴定

(三)活性成分和靶标分析

(四)核心功能空间的构建和有效蛋白的筛选

(五)KRCG的确定和验证

(六)体外验证 KRCG



