大家好!今天小编和大家分享一篇23年发表在Frontiers in molecular biosciences(IF:5)杂志的文章《Association of the LEP gene with immune infiltration as a diagnostic biomarker in preeclampsia》。子痫前期(Preeclampsia ,PE)是孕妇的一种严重疾病,也是产科的一个重要课题。目前的研究旨在识别子痫前期潜在的、重要的免疫相关诊断生物标志物。
背景
免疫系统失调可影响母体、产后或胎儿的免疫进展。子痫前期(Preeclampsia ,PE)是一种常见且独特的妊娠相关多系统疾病,具有人类免疫基础和胎盘灌注不良的特点。PE的定义是妊娠20周后出现高血压(>140/90 mmHg)和蛋白尿(>0.3 g/24 h),影响着全球3%-5%的妊娠,是孕产妇死亡的主要原因。据估计,全世界15%的早产可归因于 PE。由于缺乏有效的治疗方法,确定新型早期诊断生物标志物和治疗目标对于改善 PE 对母亲和胎儿的不良后果至关重要。
在过去几年中,微阵列技术与生物信息学分析方法相结合,发现了可作为各种疾病诊断和预后生物标志物的新基因。例如,研究人员从随机森林模型中选取了四个免疫相关基因(CRH、PI3、CCL18和CCL2),构建了预测 PE 的列线图。与早产对照组相比,早发 PE 患者的胎盘中胚层特异性转录物(MEST)和 necdin(NDN)基因表达水平下调。此外,越来越多的研究报告称,免疫细胞浸润在各种疾病的发生和发展中起着至关重要的作用。PE基本上分为两个阶段:孕早期母体免疫系统异常反应和后期母体全身炎症反应。PE中循环Th1/Th2的比例高于正常怀孕三个月的孕妇。有研究显示,子宫自然杀伤细胞和巨噬细胞可激活多器官内皮细胞,继而出现 PE 的临床症状。据我们所知,还没有研究利用CIBERSORT 深入研究PE中的浸润免疫细胞,并进一步确定 PE 的早期诊断生物标志物。
方法
1、 微阵列数据的下载和处理,从GEO数据库(https://www.ncbi.nlm.nih.gov/gds)中获得了GSE24129、GSE54618、GSE60438和GSE75010的数据集;
2、 DEGs功能和通路的注释;
3、 通过机器学习筛选用于诊断的候选生物标志物;
4、 诊断标志物在PE中的预测价值;
5、 PPI网络构建;
6、 免疫浸润水平的评估;
7、 免疫组化;
8、 荧光定量PCR;
9、 蛋白质印迹。
结果
1、流程图
本研究中使用的分析流程图,如图1所示。

2、PE中DEGs的鉴定
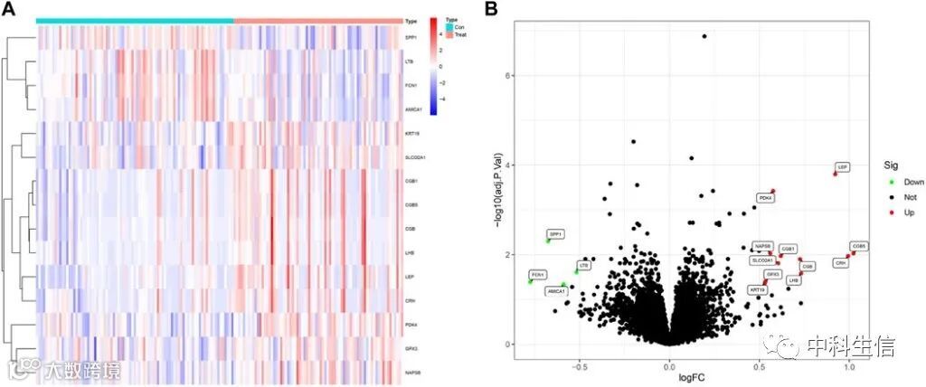
来自GEO数据库的三个数据集(GSE24129、GSE54618 和 GSE60438),共包括73个 PE和85个正常血压对照妊娠样本。在比较PE和正常血压对照时,总共获得了15个DEGs(图2A-B)。在这些基因中,11个显著下调,2个显著上调(图2B)。

3、 功能富集和相关性分析
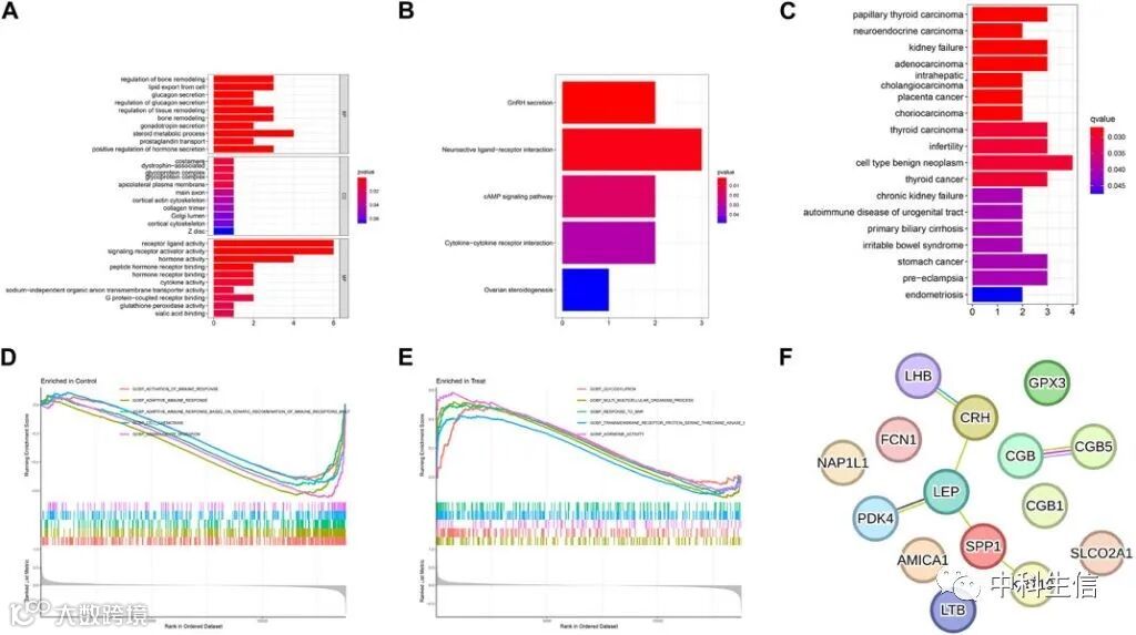
GO分析结果表明,DEGs与激素相关的GO密切相关,如激素活性、类固醇代谢过程、激素分泌的正向调节等,也与受体配体相关的GO密切相关,特别是受体配体活性、信号受体激活剂活性和肽类激素受体结合等(P<0.05,图3A)。此外,KEGG 分析表明,GnRH 分泌、神经活性配体-受体相互作用、cAMP 信号通路和细胞因子-细胞因子受体相互作用均有富集(P<0.05,图3B)。溶解氧富集分析表明,DEGs主要与细胞型良性肿瘤、不孕症、肺栓塞和肾功能衰竭有关(图3C)。GSEA结果显示,在对照组中,富集的功能主要是激活免疫反应、适应性免疫反应和细胞趋化(图3D);在PE组中,富集的功能主要是糖基化、多细胞生物过程和激素活性(图3E)。这些结果确证了免疫反应和激素分泌在 PE 中的重要作用。还得到了一个包含 15 个 DEGs 的 PPI 网络。STRING 工具确定了五个结合蛋白。LEP、LHB、PDK4、SP1 和 KRT19 如图 3F 所示。

4、诊断生物标志物的识别和验证
同时利用 LASSO 和 SVM-RFE 算法筛选潜在的生物标志物。使用 LASSO 回归法确定了七个 DEGs 作为 PE 的诊断生物标志物(图 4A)。使用 SVM-RFE 算法验证了五个 DEGs(图 4B)。在这两种算法之间,最终筛选出了七个重叠的候选基因(LEP、PDK4、SPP1、NAPSB、CGB5、LTB 和 FCN1)(图 4C)。
此外,为了产生更可靠、更准确的 DEGs,还利用 GSE75010 数据集对七个 DEGs 的表达水平进行了验证。PE样本中CGB5、LEP、LTB和NAPSB的表达水平明显高于正常血压组(图5A、C-E;P<0.05)。PE组织中PDK4和SPP1的表达水平明显低于正常血压组(图5F、G;P<0.05)。然而,FCN1 的表达在两组间无明显差异(图 5B)。因此,我们接下来通过应用逻辑回归算法探索了六个已识别 DEGs 的诊断模型组合的潜在价值。

5、诊断生物标志物在 PE 中的有效性
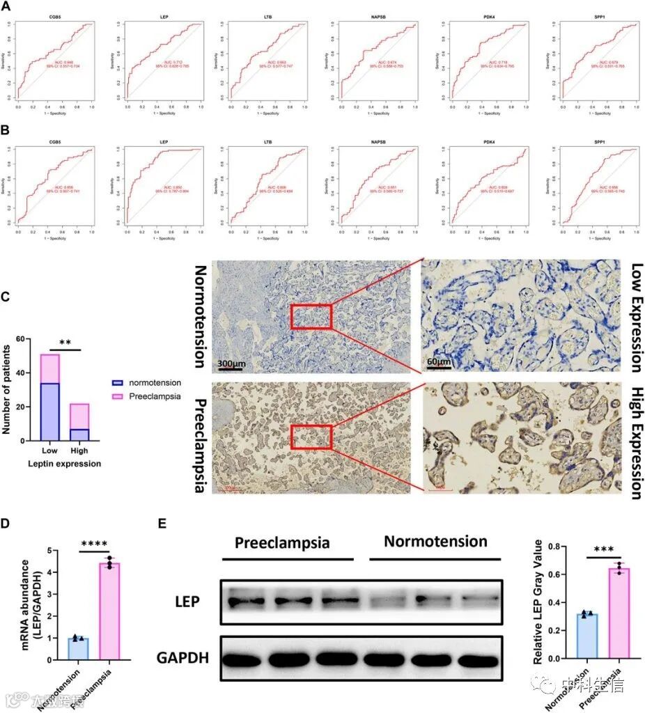
LEP(AUC = 0.712)和 PDK4(AUC = 0.718)对 PE 的早期诊断都有很好的诊断价值(图 6A)。此外,在 GSE75010 数据集中,LEP 的 AUC 为 0.850(图 6B),验证了其强大的分辨能力,表明 LEP 基因具有更高的诊断能力。通过免疫组化评估了 LEP 在 PE 和正常血压组织中的表达,发现 LEP 的高表达与 PE 相关(图 6C;p < 0.05)。为了进一步进行临床验证,使用 qRT-PCR 评估了 LEP 的表达,结果显示 LEP 的高表达与 PE 相关(图 6D;p < 0.05)。使用 Western 印迹法评估了 LEP 在 PE 中的上调情况,发现 LEP 的高表达与 PE 相关(图 6E;p < 0.05)。上述结果表明,LEP 基因具有更高的诊断能力。

6、构建PPI网络
获得了具有14个节点的PPI网络。STRING 数据库分析确定了 10 种瘦素结合率最高的蛋白。如图 7 所示,GCG、IAPP、LEPR、GHRL、STAT3、PPARG、SOCS3、NPY、JAK2 和 PTPN1 被预测与瘦素具有强相互作用。然后,对通过STRING工具预测的蛋白质进行了GO分子功能和KEGG分析。GO_MF分析显示,信号受体结合和激素活性的相关性存在显著差异。KEGG分析显示与脂肪细胞因子和JAK-STAT信号通路的相关性存在显著差异。KEGG分析显示,STAT3、SOCS3、LEPR、JAK2和NPY在脂肪细胞因子信号通路中与瘦素相关,STAT3、SOCS3、LEPR和JAK2与JAK-STAT信号通路中的瘦素相关,提示瘦素可能与这些蛋白相互作用,激活PE中的脂肪细胞因子和JAK/STAT信号转导。

7、LEP 与免疫细胞有关
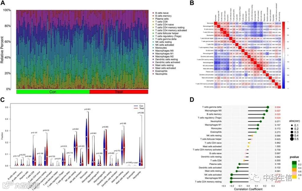
为了进一步验证 LEP 基因与免疫细胞之间的关系,首先应用 CIBERSORT 算法确定了 PE 组和对照组样本中 22 种浸润免疫细胞的比例(图 8A-B)。接着,研究了 PE 组与正常血压组免疫细胞的成分。PE 组的单核细胞比例明显低于正常血压对照组(P < 0.001)。然而,PE 组 CD4 静止记忆 T 细胞的比例(P = 0.015)明显高于正常血压对照组(图 8C)。此外,还研究了 LEP 基因与浸润免疫细胞之间的关系。LEP 与γ δ T 细胞(r = 0.237,p < 0.05)、M0 巨噬细胞(r = 0.224,p < 0.05)、记忆性 B 细胞(r = 0.192,p < 0.05)和调节性 T 细胞(r = 0.181,p < 0. 05),而与静息 CD4 记忆 T 细胞(r = -0.208,p < 0.05)、M0 巨噬细胞(r = -0.205,p < 0.05)和活化 NK 细胞(r = -0.200,p < 0.05)呈负相关(图 8D)。这些结果证明了 LEP 基因对免疫活性的影响。



