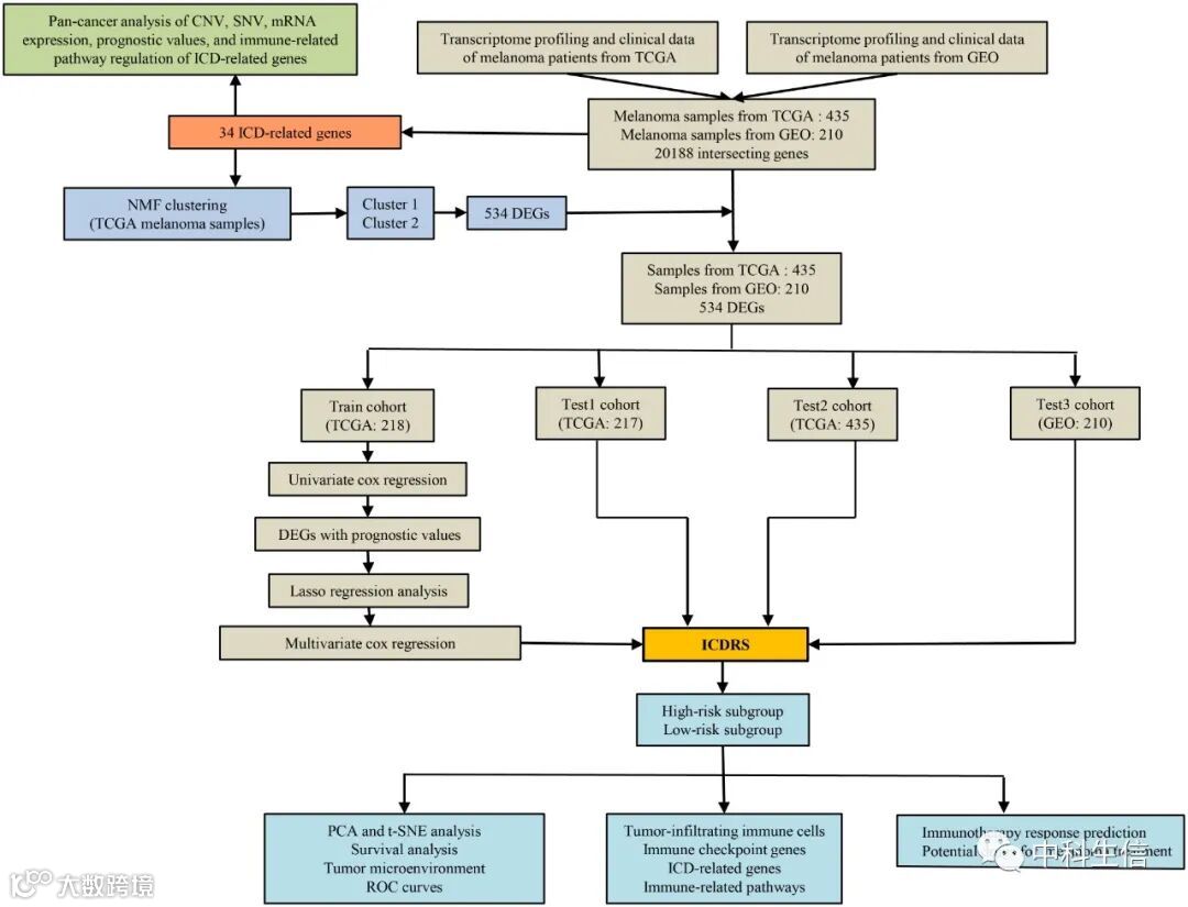
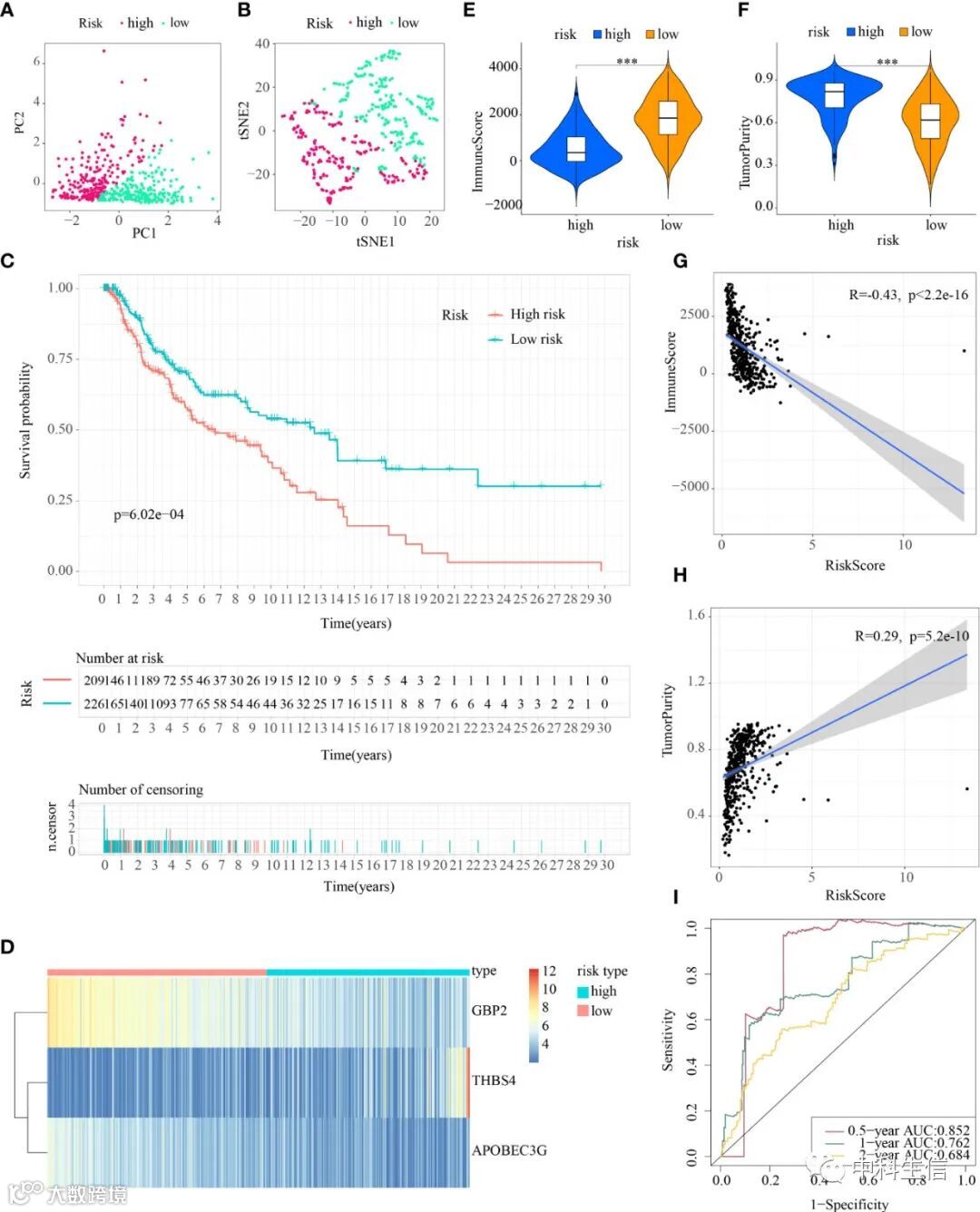
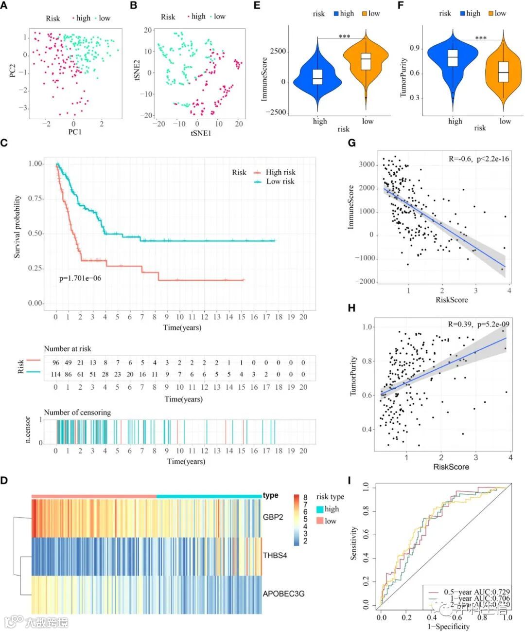
大家晚上好!今天小编和大家一起分享一篇2022年9月发表在Frontiers in Immunology杂志(IF: 7.3)的文章《Comprehensive characterisation of immunogenic cell death in melanoma revealing the association with prognosis and tumor immune microenvironment》。黑色素瘤免疫原性细胞死亡的综合特征揭示了与预后和肿瘤免疫微环境的关系。













中科生信大家晚上好!今天小编和大家一起分享一篇2022年9月发表在Frontiers in Immunology杂志(IF: 7.3)的文章《Comprehensive characterisation of immunogenic cell death in melanoma revealing the association with prognosis and tumor immune microenvironment》。黑色素瘤免疫原性细胞死亡的综合特征揭示了与预后和肿瘤免疫微环境的关系。












