今天小编和大家分析一篇2021年11月发表在BMC Cancer(IF:3.8)杂志的文章《Identification of key genes and pathways associated with resting mast cells in meningioma》。作者使用从基因表达综合(GEO)数据库中检索脑膜瘤相关微阵列数据,以研究肿瘤免疫细胞相关基因、转录因子(TF)、功能过程和可能与脑膜瘤发展和患者总体生存率显着相关的通路,探索脑膜瘤发展的分子机制具有重要价值,有助于疾病治疗和患者预后改善。
背景:
脑膜瘤是最常见的原发性脑肿瘤,占中枢神经系统肿瘤的35%-40%,发病率约为2/100,000成人。脑膜瘤通常伴有头痛、失衡、视力受损和其他神经系统问题,可使患者非常虚弱。根据世界卫生组织对神经组织肿瘤的分类,脑膜瘤属于脑膜的脑膜细胞瘤,分为I级、II级和III级。尽管大多数脑膜瘤被归类为WHO I级(85%-95%),并被认为是良性实体瘤,但肿瘤即使在完全切除后仍可能复发,据报道,这些患者的复发率在10年和20年内分别为7.5%或9.3%。
肿瘤相关微环境由肿瘤免疫细胞类型、密度和定位组成,不同人类肿瘤中的免疫细胞浸润与临床结果之间存在相关性。脑膜瘤是一种免疫敏感性恶性肿瘤,有大量免疫细胞浸润,包括CD8淋巴细胞、巨噬细胞和肥大细胞(MCs)。在过去的几十年中,研究人员已经描述了肥大细胞在多种生理和病理条件下的重要性。然而,它们在脑膜瘤发展过程中的分子机制仍然未知。
方法
1.数据准备;
2.差异基因分析;
3.浸润免疫细胞丰度分析;
4.筛选免疫细胞相关模块和基因;
5.生存分析;
6.TF-miRNA-mRNA共表达网络的构建;
7.功能富集分析;
8.脑膜瘤相关通路分析;
9.蛋白质-蛋白质相互作用(PPI)网络构建;
10.药物-基因相互作用的预测。
研究结果
DEGs的识别
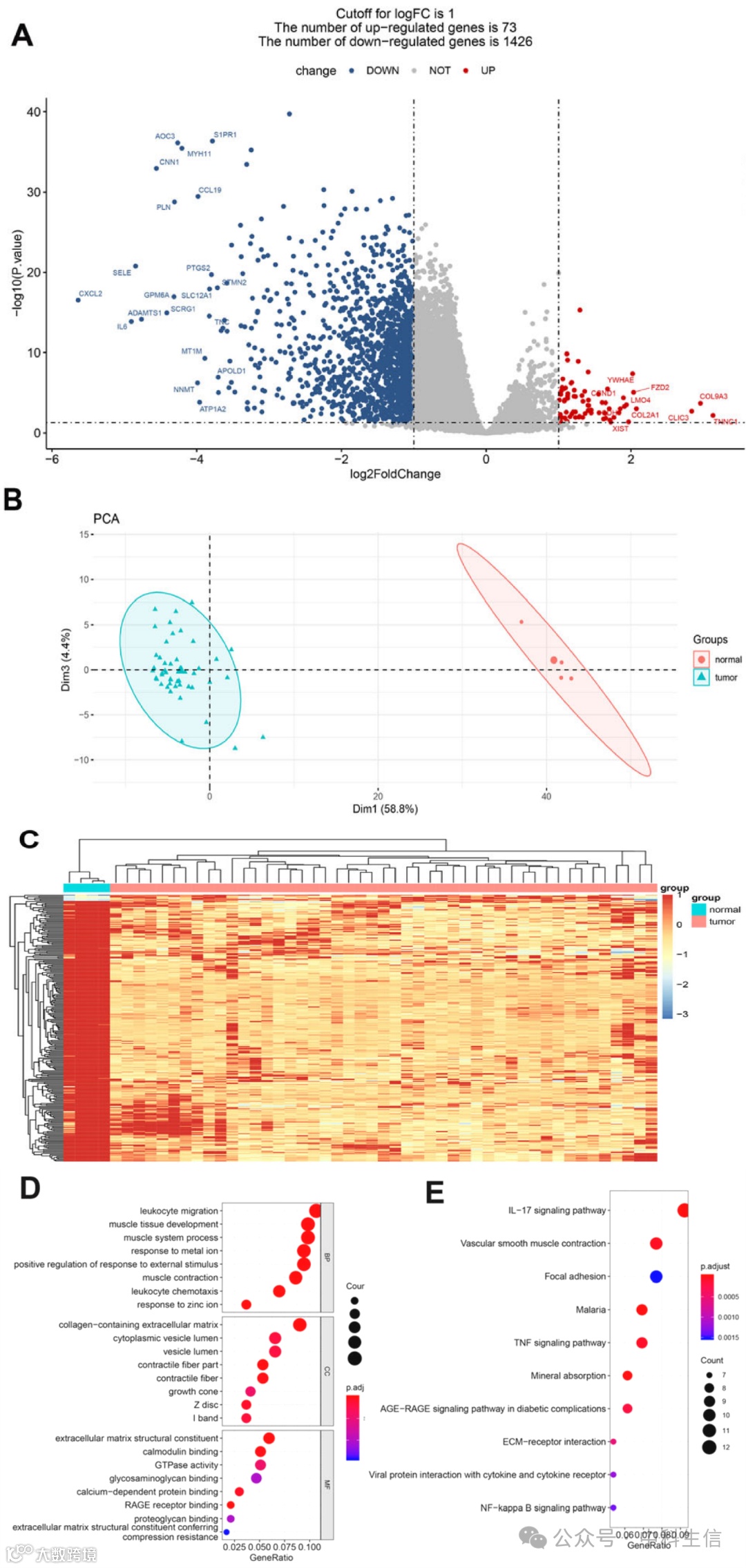
在GSE43290数据集中,共鉴定出1499个DEGs,其中73个为上调,1426个为下调。在GSE77259数据集中鉴定出4830个DEGs,其中上调基因2536个,下调基因2294个。DEGs的火山图和PCA聚类GSE43290结果显示,两组之间的DEGs可以显著区分。使用GSE43290中的1499个DEGs进一步筛选,这些DEGs的表达模式可以将样品分为两组。
为了进一步预测这些DEGs在脑膜瘤中的潜在功能,进行了富集分析。GO分析结果表明,这些DEGs按生物过程(BP)、细胞成分(CC)和分子功能(MF)进行功能分类。其中,与免疫应答(白细胞迁移、白细胞趋化性)和应答过程(对金属离子的反应、对锌离子的反应、对外界刺激的反应的正调控)相关的几种BP显著富集;CCs和MFs主要与心脏电活动的调节有关。KEGG通路分析揭示了一系列富集通路,如IL-17信号通路和TNF信号通路。

免疫细胞浸润情况
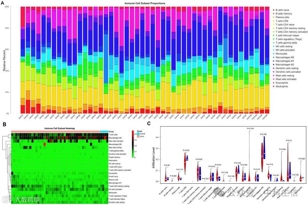
基于GSE43290数据集,使用CIBERSORT算法检测了22种免疫细胞类型中肿瘤样本和对照样本之间免疫细胞浸润的差异。51个样本中有48个样本有效(P值小于0.05),包括44个肿瘤样本和4个正常样本。在22种免疫细胞类型中,每个样本中CD8+ T细胞(黄色)和M2巨噬细胞(蓝色)的比例相对较高。根据小提琴图,肿瘤中记忆B细胞、调节性T细胞和静息肥大细胞的分布概率明显高于对照样本(P <0.05),表明免疫浸润比例有助于区分脑膜瘤患者和健康患者。大量文献表明肥大细胞(MC)与脑膜瘤的发生有关,而本研究中静止的大量细胞浸润比例相对较高。因此,后续分析的重点是静止的肥大细胞。

加权基因共表达网络分析(WGCNA)
通过WGCNA分析,基于1499个DEGs构建了10个共表达模块。结果显示,相关性最高的黄色模块包含158个DEGs,其中上调基因2个,下调基因156个。黄色模块与脑膜瘤组织中静止肥大细胞浸润程度呈负相关。

此外,GO功能分析显示,黄色模块中的基因在白细胞迁移、细菌来源分子和炎症反应等生物过程中占主导地位;KEGG通路分析显示,这些基因主要富集在TNF信号通路、细胞因子-细胞因子受体相互作用和IL-17信号通路中。

构建关键基因的风险模型
使用单变量COX和多变量COX分析确定静止肥大细胞相关关键基因与脑膜瘤患者预后是否相关。根据单变量COX回归分析中的9个基因,构建了风险模型。首先,以风险评分的中位数为分界值,将脑膜瘤患者分为低风险组和高风险组两类,高风险组样本的存活时间相对低风险组更低,高风险组和低风险组的关键基因存在差异。K-M生存曲线显示,高风险组与低风险组的生存时间存在显著差异,表明与静息肥大细胞相关的9个关键基因的风险模型构建成功。

TF-miRNA- mRNA调控网络
根据数据库miRWalk3.0、TargetScan、MiRDB和MirTarBase,预测了145个作用于与静止肥大细胞相关的风险模型基因的miRNA。根据HMDD数据库检索得到了3对miRNA-mRNA(包括MYC-miR-145-5p、TNFAIP3-miR-29c-3p和TNFAIP3-miR-335-3p)。利用TRRUST数据库筛选出37对TF-mRNA(包括6个mRNA和27个TF)。基于mRNA-miRNA对和TF-mRNA对,利用Cytoscape构建了miRNA-TF-mRNA共调控网络。
为了进一步研究参与miRNA-TF-mRNA调控网络的基因的潜在生物学功能,还进行了GO和KEGG通路分析。

根据STRING数据库,利用Cytoscape将miRNA-TF-mRNA共调控网络中的27个TFs和风险模型中的9个关键基因构建成PPI网络(PPI得分=0.4)。PPI网络中有36个节点和197个相互作用。PPI得分大于12时,使用Cytoscape软件的MCODE进一步从PPI网络中发现了一个包含15个节点和88个相互作用的模块。

药物基因网络
根据风险模型中的9个关键基因,利用DGIdb 3.0数据库共鉴定出50对药物-基因相互作用配对,包括3个靶基因(CXCL2、CXCL8和MYC)和49种药物。


