大家好!今天小编和大家分析一篇2024年1月发表在 Journal of Translational Medicine(IF:7.4)杂志的文章《Intestinal microbiota and metabolome perturbations in ischemic and idiopathic dilated cardiomyopathy》。作者分析了不同类型心肌病中肠道菌群和代谢物的改变,为心肌疾病的病理生理机制提供了见解,并认为粪便样本的多组学分析有望成为区分疾病状态的非侵入性工具。
背景:
扩张型心肌病(DCM)包括一组以心脏结构或功能异常为特征的心脏疾病,通常会导致心力衰竭。其中,在没有冠状动脉疾病、高血压或瓣膜性心脏病的情况下,特发性扩张型心肌病(IDCM)被认为是心力衰竭的另一个常见原因。缺血性扩张型心肌病(ICM)发生在严重的冠状动脉疾病阻碍血流向能量依赖性心肌细胞,导致泵功能障碍时发生。基础病理生理学的差异显著影响心肌病患者的临床特征、远期结局和治疗策略。因此,阐明心肌病的病因具有开发个性化疗法和改善临床结果的潜力。目前,冠状动脉血管造影等侵入性技术以及心脏磁共振成像和单光子发射计算机断层扫描等非侵入性图像模式用于鉴别ICM和IDCM。然而,这些方法的相关风险和成本在临床实践中仍然是一个问题。
人体肠道菌群是一个复杂的共生生态系统,在宿主的生理状态中起着重要作用。越来越多的证据表明肠道菌群与多种疾病有关。值得注意的是,与健康个体相比,ICM患者表现出不同的肠道微生物群分类和功能特征。ICM的特征是细菌丰度降低,如动质体、Turcimonas和醋酸杆菌,同时变形菌增加。相反,肠道微生物群与IDCM之间的关系仍未得到探索。肠道菌群失调可导致生理功能障碍,包括能量代谢、代谢物合成、病原体抗性和免疫调节紊乱。肠道菌群生态失调是否与IDCM的病理生理机制有关,需要进一步研究。
已发现源自肠道微生物群的天然代谢物具有多种生物活性,并在微生物群和宿主之间的串扰中起着至关重要的作用。粪便代谢组学有可能塑造微生物群的组成并调节宿主的代谢稳态。此外,有人认为粪便代谢组学可以反映肠道微生物组成,并解释宿主代谢组学数据中很大一部分差异。因此,对肠道微生物群和代谢组学数据进行综合分析以确定关键特征可能会为疾病过程提供有价值的见解。
为了研究不同表型心肌病患者肠道菌群和粪便代谢物的显着特征,本研究对从临床队列中获得的粪便样本进行了16SrRNA基因测序和GC-MS分析,该队列包括20名ICM患者、22名IDCM患者和20名健康对照(HC)。基于多组学数据分析,试图构建一种能够区分IDCM和ICM的疾病分类器。
方法:
1,样本收集和整理
2,16S rRNA测序
3,代谢组测序
4,16S rRNA数据分析
5,代谢组数据分析
6,16S rRNA和代谢组联合分析
研究结果:
研究队列特征
在心脏超声参数和基础疾病方面观察到HC和DCM之间存在显着差异(表1)。作为冠状动脉疾病的危险因素,高血压(HTN)和2型糖尿病(DM)在ICM患者中更为普遍。在ICM中观察到区域室壁运动异常(RWMA)和冠状狭窄(Gensini)评分,与IDCM形成鲜明对比(表2)。重要的是,ICM组和IDCM组的患者由于未咨询或不规律的药物给药,既往用药的比例较低。


肠道微生物群特征分析
本研究肠道微生物测序总共获得了约4,092,873个有效标签,并基于系统发育分类法将其分类为2712个OTU。提供了分类学数据的全面概述,以描述不同临床组的肠道微生物结构。在门水平上,厚壁菌门、变形菌门、拟杆菌门和放线菌门是ICM和HC的4个主要门。在IDCM中,厚壁菌门、变形菌门、拟杆菌门和梭杆菌门占主导地位,与ICM和HC相比差异明显(图1A)。在属水平上,前30个属中的大多数在ICM和IDCM中都属于厚壁菌门。前30属在ICM、IDCM和HC中的总相对丰度分别占74.98%±6.23%、79.18%±8.00%±69.18%和5.59%(平均±SD)(图1B)。有趣的是,在ICM和IDCM中都检测到Oceanobacillus属和Gracilibacillus属,但在HC中未检测到。

为了研究与DCM亚型相关的肠道微生物特征,评估研究队列中肠道微生物群的多样性和组成。可以观察到,与HC相比,两种DCM亚型的Shannon和Simpson指数测量的α多样性有所下降(Shannon指数:ICM vs HC, p < 0.01, IDCM vs HC, p < 0.05;辛普森指数:ICM vs HC, p < 0.001, IDCM vs HC, p < 0.001;Kruskal-Wallis检验)。两组间Shannon、Simpson指数比较无统计学差异,但ICM组ACE指数高于IDCM组(ACE指数:ICM vs IDCM, p < 0.01;Kruskal-Wallis检验)(图1C)。基于加权单位距离的PCoA用于评估心肌病和HC患者的整体微生物结构。PCoA图显示了ICM、IDCM和HC的不同分类成分(图1D)。这些发现表明不同心肌病亚型的肠道菌群存在生态失调。
为了探讨DCM亚型的具体分类特征,分析了ICM、IDCM和HC不同分类群的相对丰度。在属水平上,MaAsLin用于控制潜在的混杂因素,包括抗高血压药物、降糖药和他汀类药物。在校正混杂因素后,来自ICM的22个属和来自IDCM的14个属在属水平上保持了统计学意义。与HC相比,进一步筛选出了在属水平上一个DCM亚型有显著变化(p < 0.05, MaAsLin分析),而另一个DCM亚型无显著变化(p > 0.05, MaAsLin分析)的分类特征。结果表明,ICM特有Blautia、[Ruminococcus]_torques_group、Christensenellaceae_R-7_group、UCG-002、棒状杆菌(Corynebacterium)、Oceanobacillus、Gracilibacillus、Klebsiella和Citrobacter 9个属类群的特征组合。在IDCM中只发现Alistipes属是不同的(图1E)。此外,与HC相比,在ICM和IDCM中观察到13个属分类群的变化,表明不同心肌病亚型的粪便微生物群有相当大的重叠(图1E)。
粪便代谢特征分析
为了研究不同心肌病亚型的代谢变化,采用气相色谱-质谱分析评估了ICM、IDCM和HC患者的粪便代谢物。在粪便样本中共鉴定出70种带注释的代谢物。利用OPLS-DA可视化样本变异性,并识别组间可能的异常点。OPLS-DA评分图显示不同临床组之间代谢物的不同模式(ICM vs HC, R2Y = 0.928, Q2 = 0.481;IDCM与HC, R2Y = 0.991, Q2 = 0.383)(图2A, B)。火山图进一步描述了ICM和IDCM中代谢物的上调和下调。与HC相比,在ICM中发现了11种差异代谢物上调,24种差异代谢物下调,而在IDCM中发现了15种差异代谢物降低,3种差异代谢物升高(图2C, D)。与HC相比,通过一般线性回归分析,在调整了混合因素后,ICM中的20种代谢物和IDCM中的16种代谢物存在显著差异。具体来说,只有两种代谢物(1,3-二羟基丙酮和烟酸)在ICM和IDCM中常见(图2E)。
利用KEGG注释进行通路分析,研究ICM和IDCM的代谢特性。嘌呤代谢、精氨酸生物合成和丙酮酸代谢三种代谢途径与ICM密切相关。此外,在ICM中发现缬氨酸、亮氨酸和异亮氨酸的生物合成受到干扰(图2F, G)。

根据DM和HTN状态对肠道属和代谢物与DCM的关系进行分层
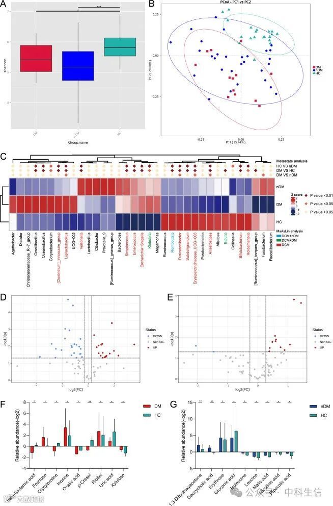
采用分层分析方法,根据DM和HTN状态,探讨DCM患者肠道属和代谢物的相关性。将DCM患者分为DM组(DCM-DM, n = 13)和非DM组(DCM- ndm, n = 29)。与HC相比,两个DCM亚组的Shannon指数均显著降低(DCM- dm vs HC, p < 0.05, DCM- ndm vs HC, p < 0.001)(图3A)。基于加权单位距离的PCoA图显示了DCM-DM、DCM-nDM和HC之间肠道微生物群的异质性(图3B)。在属水平上,与HC相比,DCM-DM中有19个属和DCM-nDM中有18个属的相对丰度存在显著差异(图3C)。校正混杂因素后,在DCM-DM中明显发现Blautia和Klebsiella两个属,而在DCM-nDM中仅发现Romboutsia一个属。此外,我们还发现了12个属属于有和没有DM的DCM(图3C)。同时,根据DM状态对粪便非靶向代谢组学数据进行分层。与HC相比,在DCM-DM和DCM-nDM患者中分别检测到40种和13种差异代谢物(图3D, E)。可能受到药物的影响,在调整了包括降压药物、降糖药物和他汀类药物在内的混杂因素后,我们只发现了9种DCM-DM或DCM-nDM的特异性代谢物(图3F, G)。

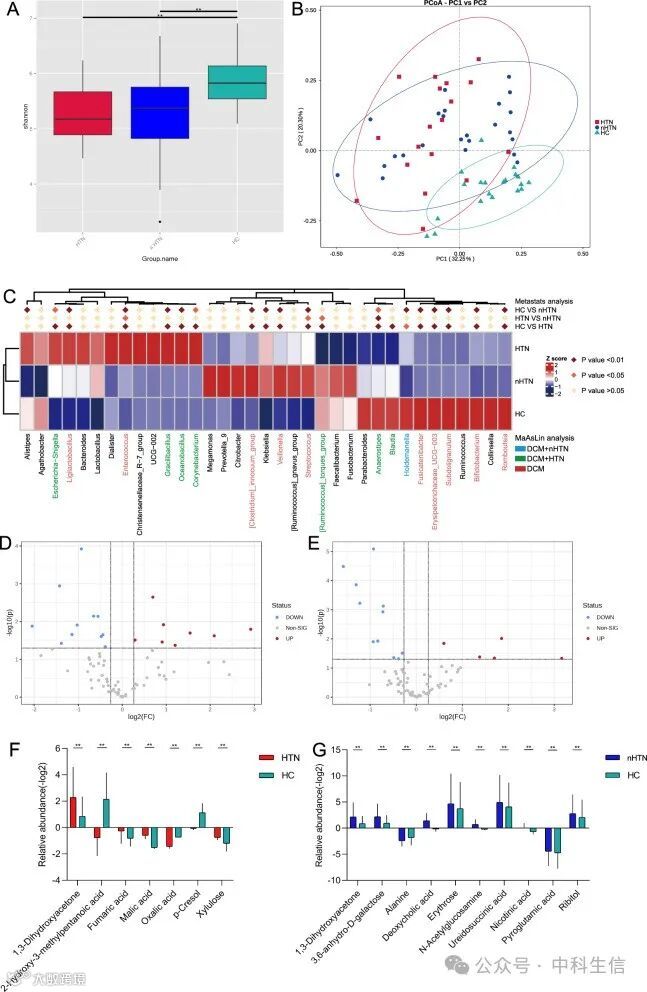
同样,我们根据HTN状态将DCM患者进一步分为两个亚组(合并HTN的DCM, DCM-HTN, n = 18)和非HTN的DCM, DCM- nhtn, n = 24)。与此一致,Kruskal-Wallis的测试显示,DCM-HTN和DCM-nHTN组的Shannon指数低于HC组(图4A)。PCoA表明,DCM-HTN和DCM-nHTN个体的微生物群落与hc显著不同(图4B)。为了确定与HTN相关的微生物谱,使用亚转移分析探索了肠道微生物群的组成。在属水平上,该分析显示与HC相比,DCM-HTN和DCM-nHTN分别有19个和18个不同的丰富分类群(图4C)。调整混杂因素后,DCM-HTN患者中大肠杆菌-志贺氏菌、Gracilibacillus、Oceanobacillus和棒状杆菌的相对丰度较高,HC患者中[Ruminococcus]_torques_group、厌氧stipes和Blautia的相对丰度较高。我们发现与HC相比,DCM-nHTN患者中Holdemanella的相对丰度降低。此外,与HC组相比,两个DCM亚组中有10个属发生了显著变化(图4C)。如上所述,在与HTN状态相关的DCM亚组中也发现了粪便代谢物的变化。目前,在DCM- htn和DCM- nhtn组中分别鉴定出19和16种显著改变的代谢物,如火山图所示(图4D, E)。校正混杂因素后,两组DCM中有一种代谢物明显高于HC。DCM-HTN中的6种代谢物和DCM-nHTN中的9种代谢物与HC明显不同(图4F、G)。

肠道属与代谢物的相关性分析
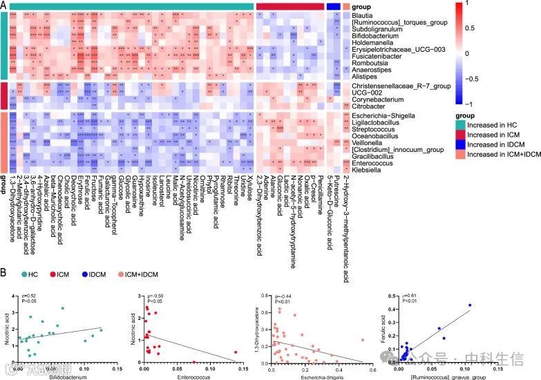
为了探索肠道属与代谢物之间的相关性,我们使用临床组中改变的属种和代谢物进行了相关性分析。热图可直观显示不同种属与代谢物之间的潜在关联(图5A)。这些结果表明,在不同的病理生理条件下,特定肠道属与代谢物参数之间存在正相关或负相关。例如,在HC中,烟酸水平与双歧杆菌属和霍德曼菌属等富集菌属呈正相关,而在ICM中则与志贺氏菌属和肠球菌属呈负相关(图5A,B)。在ICM中增加的埃希氏志贺菌属与1,3-二羟基丙酮呈负相关(图5B)。虽然肠道微生物与代谢物之间可能存在许多机理关联,但要确定它们之间的因果关系,还需要进一步的实验。

基于多组学分析的疾病状态判别
为了进一步验证特定属及其衍生代谢物在疾病预测中的有效性,我们选择了7个属(Blautia、[Ruminococcus]_torques_group、Christensenellaceae_R-7_group、UCG-002、Corynebacterium、Citrobacter和Alistipes)和7个代谢物(2-甲基戊二酸、壬二酸、鹅去氧胆酸、阿维酸、去氧胆酸、半乳糖醛酸和热谷氨酸)来区分疾病状态。利用由7个属组成的微生物特征,可以从HC中鉴定出ICM, AUC值为0.95。7种代谢物的组合也显示出良好的诊断价值,AUC为0.84(图6A)。微生物特征值(AUC = 0.80)和代谢特征值(AUC = 0.87)分别可有效区分IDCM和HC(图6 B)。此外,肠道微生物属(AUC = 0.88)和代谢物模型(AUC = 0.89)在预测ICM的IDCM方面具有可比性。特别是,粪便微生物代谢特征的组合提高了区分IDCM和ICM的能力,实现了0.96的AUC(图6C)。总之,肠道微生物和代谢物特征的整合有望在临床实践中预测疾病状态。

总结
总之,这项研究揭示了不同类型心肌病中肠道微生物群组成和功能扰动的显着变化,揭示了它们对这些疾病的潜在发病机制的潜在贡献。肠道微生物群和代谢物之间错综复杂且多方面的相互作用进一步强调了它们在心肌病中的关键作用。值得注意的是,特定的微生物代谢物特征在区分各种形式的心肌病方面显示出有希望的诊断效用。这些发现为影响心肌病的潜在病因提供了新的见解,并阐明了肠道微生物群在这些心脏疾病演变中的实质性参与。深入研究观察到的微生物和代谢改变的机制联系和治疗意义的进一步研究可以为旨在管理和治疗心肌病的创新策略铺平道路。

