大家晚上好!今天小编和大家分享一篇23年11月发表在JOURNAL OF AGRICULTURAL AND FOOD CHEMISTRY(IF:6.1)杂志的文章《Dietary Nucleotides Promote Neonatal Rat Microbiota–Gut–Brain Axis Development by Affecting Gut Microbiota Composition and Metabolic Function》。本研究表明早期摄入膳食核苷酸(dietarynucleotides,NTs)促进并增加了与新生儿神经发育、消化和肠道吸收有关的有益微生物的丰度,如g_Romboutsia和g_Akkermansia。揭示了特征代谢物与神经发育和特征肠道微生物群成分之间的显著相关性。表明牛奶中NTs可能通过调节肠道微生物群-肠-脑轴影响生命早期的神经发育和成熟。
-
实验组:新生大鼠饲粮中添加NTs,对照组,安慰剂对照组; -
新生大鼠的行为测试: -
早期反射检测、平面调正反射检测、步态反射检测、前肢握力检测; -
敞箱试验:在空地中心区域停留的时间; -
新目标识别:分析新生大鼠的行为,包括鼻子或嘴巴接触物体的次数以及在距离物体2~3cm范围内的探索时间; -
T型迷宫:分析新生大鼠左、右臂活动时间; -
动物组织的取样和保存:出生后(PND)第3、13、21天的脑区和肠道组织,其中脑组织制作病理切片; -
荧光定量RT-PCR和Western Blotting检测脑组织中目标基因和蛋白的表达; -
脑组织神经元尼氏染色; -
16s rRNA测序:盲肠组织细菌菌群DNA测序,DADA2算法对测序数据进行预处理,并通过SLIVA数据库进行物种注释;α-和β-多样性评估GM物种的丰富性、均匀性和差异;LEfSe分析鉴定组间特征菌群;利用PICRUSt 2预测微生物群的基因功能; -
LC-MS非靶向代谢组学检测粪便样本代谢物。

-
膳食中不同水平的NTs补充影响新生大鼠早期行为发育

-
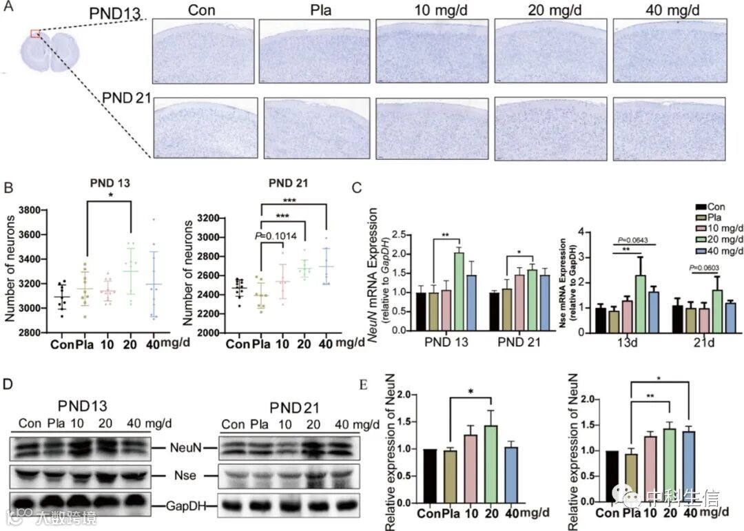
饮食中摄取NTs可促进新生大鼠海马和额叶神经元的形成和成熟

-
膳食中补充NTs可增加前额皮质的神经元数目

-
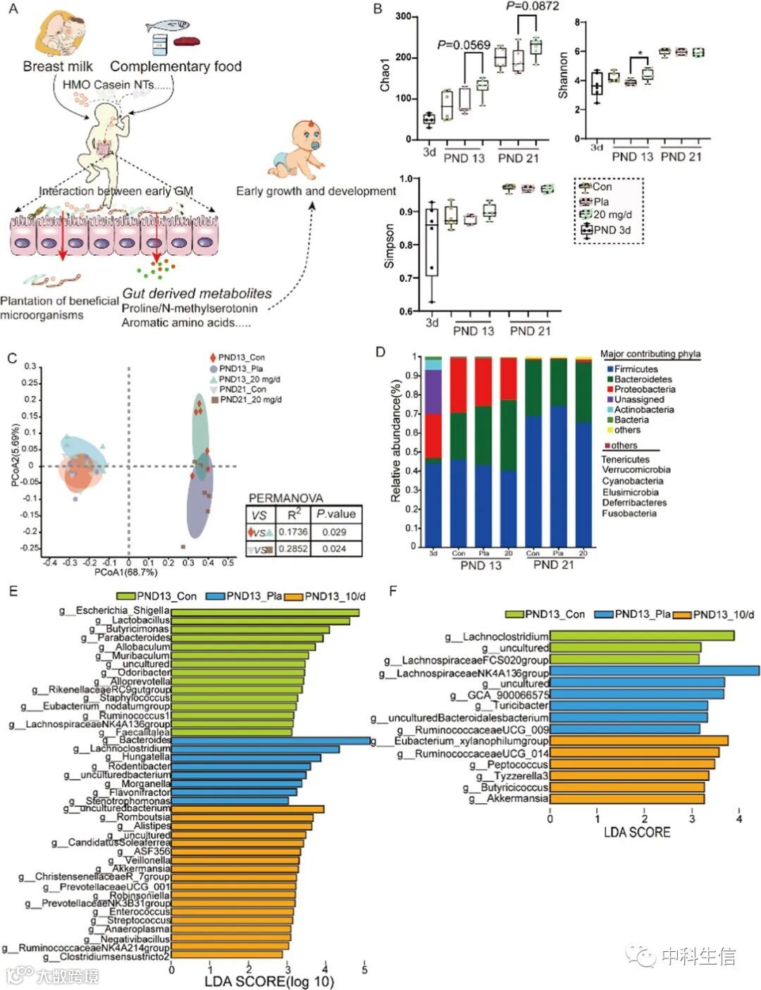
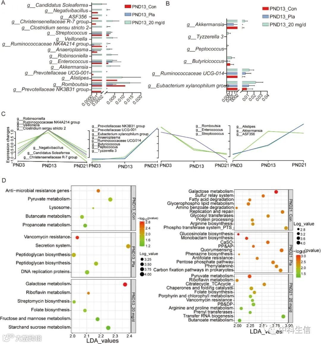
饲粮中添加NTs(20 mg/d)对新生大鼠GM的组成及功能的潜在影响


-
新生大鼠摄入膳食NTs(20 mg/d)可调节肠道代谢物水平

-
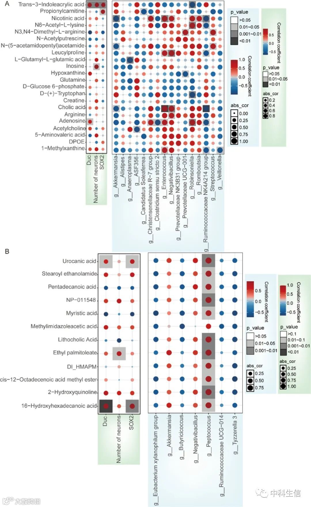
饲粮添加NTs新生大鼠中GM、肠道代谢物与经发育的关系



