今天小编和大家分析一篇23年6月发表在Scientific Reports(IF:4.6)杂志的文章《Identification of hypoxia-related genes and exploration of their relationship with immune cells in ischemic stroke》。缺血性中风(Ischemic stroke,IS)是人类健康的一大威胁,也是导致长期残疾和死亡的第二大原因。脑灌注受损导致急性缺氧和葡萄糖缺乏,进而诱发中风级联反应,最终导致细胞死亡。筛选和鉴定缺氧相关基因(hypoxia-related genes,HRGs)和治疗靶点对于脑神经保护非常重要,可在药物和机械溶栓之前防止损伤并延长时间窗以进一步改善功能预后。我们的研究结果表明,HRGs在IS免疫微环境的多样性和复杂性中起着至关重要的作用。探索缺氧相关关键基因与免疫细胞之间的关联为IS的治疗靶点提供了创新性见解。
背景
中风是一种可致命的神经系统疾病,主要影响老年人。脑卒中是全球第二大致残和致死原因,中低收入国家承受着最沉重的疾病负担。中风大致可分为出血性中风和缺血性中风,临床上最常见的中风类型是缺血性中风。动脉闭塞相关的缺血性中风是大多数中风的主要病因,占中风病例的87%,死亡病例的近一半。根据最新统计数据,1990年至2019年间,全球缺血性中风患者人数从204万增至329万,预计到2030年将达到490万。
当动脉阻塞发生时,氧气和葡萄糖供应不足会产生一系列有害事件,包括ATP供应不足、乳酸酸中毒、细胞外兴奋毒性、线粒体降解、神经炎症、血脑屏障(BBB)破坏、不可逆的神经细胞死亡。脑灌注受损导致急性缺氧和葡萄糖匮乏,直接导致三磷酸腺苷(ATP)合成减少,导致乳酸酸中毒和细胞平衡紊乱,造成细胞损伤。此外,ATP缺乏还会导致ATP依赖性离子转运泵失效,从而诱发细胞外兴奋性和细胞毒性水肿。相关蛋白酶和脂肪酶的激活导致自由基释放和线粒体降解。缺氧/再灌注还可造成神经元损伤,而受损的神经元可激活驻留的小胶质细胞向梗死核心和半影移动,不同亚型的小胶质细胞可发挥保护和损伤作用。此外,缺氧会增强转录因子的表达,进而促进炎症蛋白的合成,扩大神经炎症,并促进外周免疫细胞的浸润。入侵的中性粒细胞会分泌基质金属蛋白酶,导致紧密连接中断和BBB破坏,进而加重脑水肿,诱发细胞死亡和神经元丢失。
研究表明,缺血性中风的死亡率和复发率随着缺氧时间的延长而增加。早期栓塞和药物溶栓可缩短再灌注时间,改善缺氧状况,从而减少并发症、残疾和死亡率。使用纤溶药物(主要是阿替普酶(rt-PA))进行静脉全身溶栓是急性缺血性卒中的标准治疗方法。Rt-PA可将纤维蛋白原转化为蛋白水解酶纤维蛋白溶解酶,从而裂解纤维蛋白原和纤维蛋白。纤维蛋白溶解酶可分解血凝块,使血流回到大脑。然而,由于静脉溶栓的禁忌症较多,时间窗口较窄,许多患者无法接受溶栓治疗。
缺氧在缺血性中风中起着至关重要的作用,它贯穿于缺血性中风的发生和发展过程中。基于大部分人无法在规定的时间窗口内接受溶栓治疗这一事实。寻找与缺氧相关的靶点对于保护脑细胞免受缺血和再灌注损伤以及扩大治疗时间窗至关重要。
本研究首次从元数据队列和缺氧相关数据集中发现了IS与对照样本之间存在差异表达的缺氧相关基因(HRGs)。这有助于阐明与缺氧相关的信号通路机制,找到治疗IS的有效靶点。其次,在对最小绝对收缩和选择算子(LASSO)回归和多元逻辑回归进行综合分析后,我们将关键基因纳入接收者操作特征曲线(ROC),并比较了它们对IS的诊断能力。重要的是,我们探索了缺氧相关基因与免疫细胞之间的关系,为开发IS的免疫调节治疗方案提供了新的视角。
研究结果
差异HRGs的鉴定
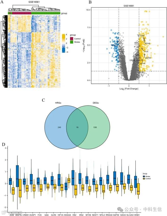
图1中的流程图显示了本研究的概况。分析数据来自在线GEO数据库。获取GSE16561数据集中39个IS全血样本和24个对照全血样本的数据,包括基因表达谱和临床信息,按照以下标准鉴定出555个DEGs:|logFC|≥0.5,adj. p.值<0.05。火山图显示了DEGs中427个上调基因(76.9%)和128个下调基因(23.1%)(图2A,B)。通过交叉259个HRGs,维恩图显示了19个差异表达的HRGs(HIF1A、HIGD2A、CREB1、FOS、ADM、BNIP3L、DUSP1、GAA、GLRX、HK2、IRS2、MYH9、NDST1、NFIL3、RRAGD、SAP30、SIAH2、SLC2A3和WSB1)(图 2C)。图2D显示了这19个基因在GSE16561中的表达情况。从图中数据可以看出,除HIGD2A外,其他基因在IS样本中均出现了上调。


功能富集分析
KEGG富集显示,19个HRGs主要参与自噬,HIF-1信号通路,AMPK信号通路,TNF信号通路,生长激素的合成、分泌和作用,Th17细胞分化,TNF信号通路,Relaxin信号通路(图 3A,B)。BP显示,所选基因主要富集于线粒体自噬调控、对缺氧的反应、对氧水平降低的反应、对氧水平的反应以及对髓系细胞分化的正向调控(图3C)。在CC中,HRGs主要与RNA聚合酶II转录因子复合物、核转录因子复合物、转录因子复合物和三级颗粒膜相关(图3D)。MF显示,19个HRGs主要与转录核心抑制因子活性、单糖结合、葡萄糖结合、单糖结合和RNA聚合酶II特异性DNA结合转录因子结合有关(图3E)。

诊断模型的构建
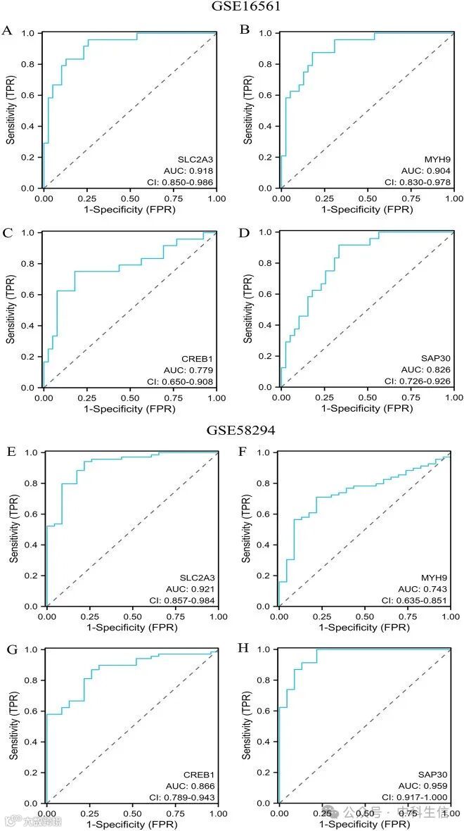
从图4A的相关矩阵分析图中可以看出,19个基因之间有很强的相关性,部分缺氧基因之间也有很强的相关性。为了解决回归分析中的多重共线性问题,我们采用了LASSO分析法,进一步扩大了HRGs作为IS诊断生物标志物的范围。19个基因被纳入LASSO模型。首先,根据lambda.1se确定了9个基因(CREB1、FOS、GAA、GLRX、HIF1A、HIGD2A、MYH9、SAP30、SLC2A3)(图 4B,C)。然后,利用多变量逻辑回归分析确定了独立的候选诊断生物标志物。得到了四个基因(SLC2A3、MYH9、CREB 和SAP30)(图4D)。此外,这四个生物标志物在鉴别IS与对照组方面表现出了良好的诊断能力和诊断价值。如图5所示,SLC2A3、MYH9、CREB1和SAP30的值分别为0.918(95% CI 0.850,0.986)、0.904(95% CI 0.830,0.978)、0.779(95% CI 0.650,0.908)、0.826(95% CI 0.726,0.926)。此外,为了评估这四个基因的临床益处,我们使用ROC曲线来证明它们在鉴别IS诊断中的价值。我们还利用GSE58294数据集验证了四个HRGs生物标志物的诊断准确性。从图5中可以看出,SLC2A3、MYH9、CREB1和SAP30的诊断准确率分别为0.921(95% CI = 0.857,0.984)、0.743(95% CI = 0.635,0.851)、0.866(95% CI = 0.789,0.943)和0.959(95% CI = 0.917,1.000)(图5)。


SLC2A3在IS中发挥重要作用
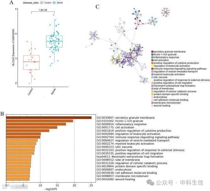
如图5所示,在四个缺氧基因中,SLC2A3在区分IS患者和对照样本方面表现最好。为了进一步检测SLC2A3在IS中的特性,我们对GSE58294数据集进行了分析。与对照样本相比,IS患者的SLC2A3表达水平更高(图6A)。初步分析结果表明,SLC2A3可能是IS的一个重要候选基因。为了确定SLC2A3的相关基因,研究人员对SLC2A3与患者样本中555个差异表达基因进行了Spearman相关性分析。其中有296个差异表达基因与SLC2A3显著相关(p < 0.05)。此外,还应用Metascape进行了功能富集分析。从图中可以看出,这些基因明显富集在中性粒细胞脱颗粒和免疫反应调节信号通路中,而这两个通路与IS密切相关(图6B,C)。

免疫浸润
IS患者的NK细胞、中性粒细胞、活化树突状细胞、嗜酸性粒细胞和记忆B细胞的比例明显高于对照组样本。但是,IS患者中活化CD8 T细胞和活化B细胞的比例大大低于对照组织(图7A)。缺血性脑卒中免疫细胞亚群之间的相关热图显示,浆细胞与B细胞的天真程度呈负相关。中性粒细胞与T细胞(CD8)、B 细胞(幼稚型)明显相关,而T细胞(CD4记忆激活型)与T细胞(CD8)呈负相关。静息的 NK 细胞与 CD4 记忆激活的 T 细胞和 CD8 T 细胞呈正相关(图 7B)。

关键HRGs与免疫细胞的关系
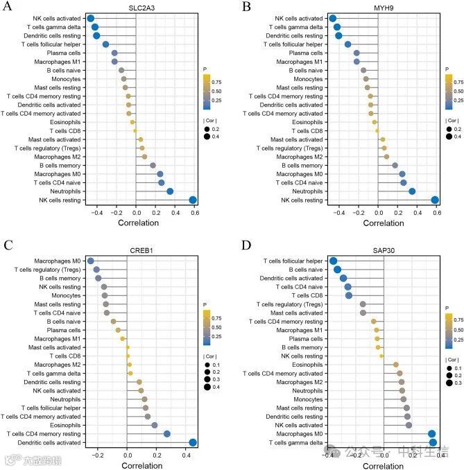
SLC2A3与中性粒细胞(r=0.635,P<0.001)和巨噬细胞M0(r=0.395,P=0.012)呈正相关(图8A),而MYH9不仅与中性粒细胞(r=0.35,P=0.026)呈正相关,还与静止的NK细胞(r=0.585,P<0.001)呈正相关(图8B)。此外,CREB1与活化的树突状细胞也呈正相关(r = 0.449,P = 0.004)(图8C)。γ-δT细胞与SAP30相关(r = 0.350,P = 0.029)(图 8D)。这些结果表明,SLC2A3/CREB1/MYH9/SAP30可部分反映缺血性脑卒中脑微环境的状况。


