大家好,今天小编和大家分享一篇23年3月发表在Frontiers in Endocrinology (IF:5.2)杂志的文章《Significance of pyroptosis-related gene in the diagnosis and classification of rheumatoid arthritis》。本研究通过生物信息学鉴定类风湿关节炎中和焦亡相关的诊断基因。
背景
类风湿性关节炎(RA)是一种慢性免疫炎症类疾病,有研究已经表明焦亡相关基因(PRG)在很多免疫和炎症相关疾病中发挥功能,但是尚未见在RA中的报道。
方法
(1)数据收集;
(2)使用“limma”包鉴定RA组和对照组之间的差异表达基因;
(3)三种机器学习算法筛选特征基因:SVM-RFE、LASSO和RF;
(4)“rms”包构建列线图评估诊断性能;
(5)根据 “ConsensusClusterPlus”包进行共识聚类;
(6)主成分分析(PCA)算法来计算每个RA样本的细胞焦亡评分;
(7)“colorspace”、“stringi”和“ggplot2”包进行了GO、KEGG富集分析;
(8)采用Kruskal-Wallis检验比较组间差异。
研究结果
1.GSE93272数据集中RA和对照样本的差异基因的鉴定和特征基因的筛选
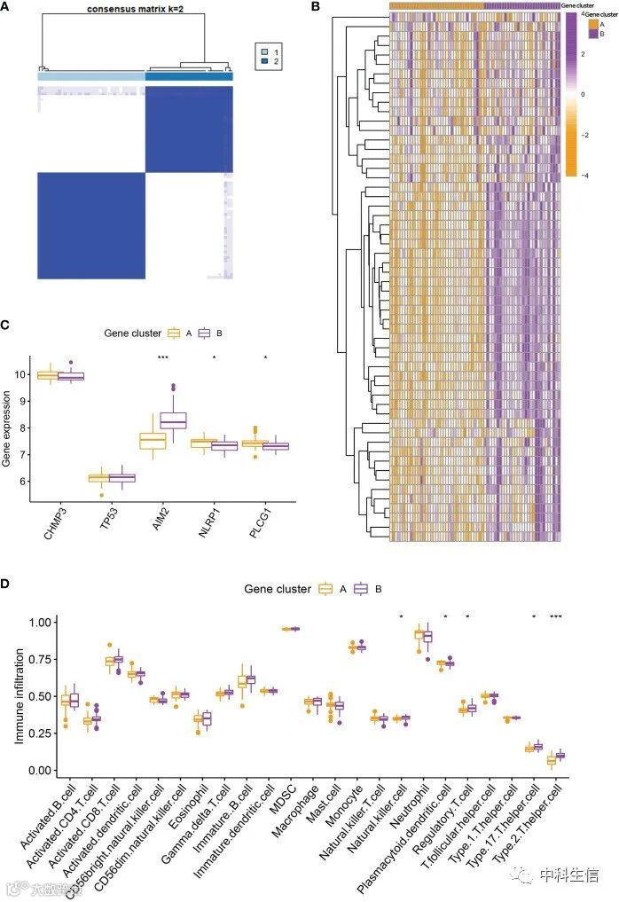
使用“limma”R 包鉴定到了 RA 组和对照组之间有51个差异表达基因(DEGs),基于上述的DEGs,使用 LASSO算法、RF 算法和SVM-RFE算法分别鉴定出13、9和8个特征基因。最后,将这3种不同的算法分析结果取交集,得到了5个与RA显著相关的诊断基因(CHMP3、TP53、AIM2、NLRP1和PLCG1)。

2.5个诊断基因可以很好的预测患者的患病率
为了预测 RA 患者的患病率,基于5个诊断基因构建了列线图。列线图的校准曲线斜率接近于1说明模型具有准确的预测能力。决策曲线结果显示,基于既定模型的决策可能对 RA 患者有益,而 临床影响曲线结果发现列线图模型的预测能力显著,上述结果共同表明基于5个基因构建的列线图具有良好的预测和诊断性能。

3.两种不同的细胞焦亡模式
在GSE93272数据集的RA样本中,基于共识聚类方法鉴定了两种不同的细胞焦亡模式(细胞A簇和细胞B簇)。接下来进行表达验证,发现TP53、NLRP1和PLCG1在A簇中的表达高于在B簇中的表达,而AIM2则相反,CHMP3在两种模式之间表达无差异。进一步分析这两种焦亡模式和免疫系统的关联,结果发现,嗜酸性粒细胞、γ-δ T细胞、巨噬细胞、自然杀伤细胞、调节性T细胞、17型辅助性T细胞和2型辅助性T细胞在B簇中表达显著高。且这个差异免疫细胞和5个诊断基因之间关联密切。

4.不同细胞焦亡模式的差异表达基因的功能富集
在两种细胞焦亡模式之间共鉴定出56个差异表达基因。为了进一步探索上述差异表达基因的潜在功能和分子途径,进行了GO和KEGG富集分析,富集结果显示差异表达基因主要富集在病毒的防御反应、共生体的防御反应、三级颗粒、早期内体、双链RNA结合、模式识别受体活性、NOD样受体信号通路和NF-κB信号通路等。

5.两种不同的细胞焦亡模式
为了进一步验证细胞焦亡模式,我们基于上述的差异表达基因将RA患者分为基因簇A和B,其中基因簇A37例,基因簇B30例。此外,我们发现基因簇A和B之间5个显著PRGs和免疫细胞浸润的差异表达水平与细胞焦亡模式一致。

6.B簇和RA密切相关
此外,比较了两种不同的细胞焦亡模式或DEGs模式之间的焦亡评分,结果发现细胞B簇或基因B簇的细胞焦亡评分显著高于A簇或基因簇A。随后,为了进一步揭示细胞焦亡模式与RA的关系,进行相关性分析,结果显示,STAT1、CCR5、NLRP1、IL-15、CXCL10在B簇高于A簇。

