背景
方法
1. 数据收集和预处理
2. DEG的识别
3.共识聚类分析
4.加权基因共表达网络分析
5.诊断基因筛选与诊断模型构建
6.已识别生物标志物的验证和临床相关性分析
7.免疫细胞浸润的评估
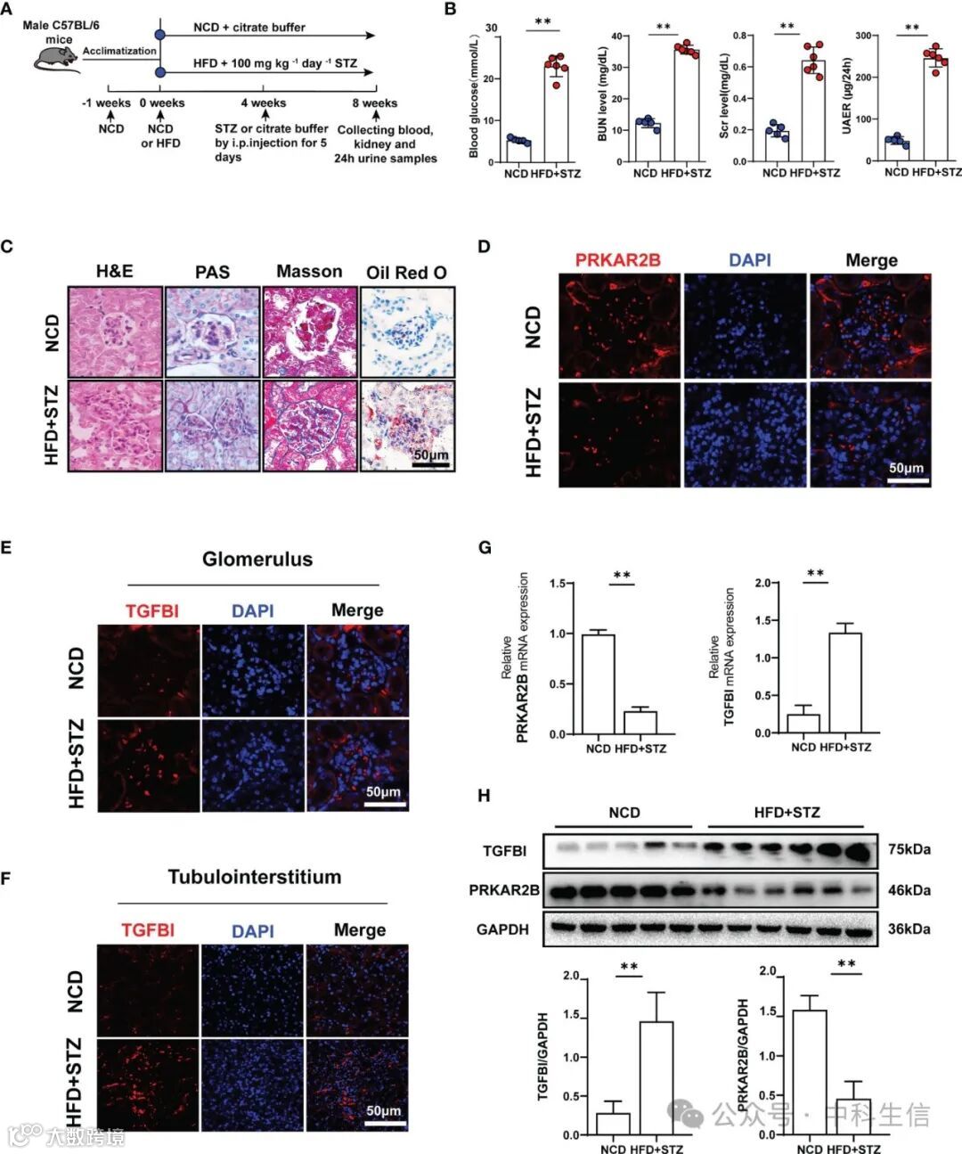
8.动物实验
结果
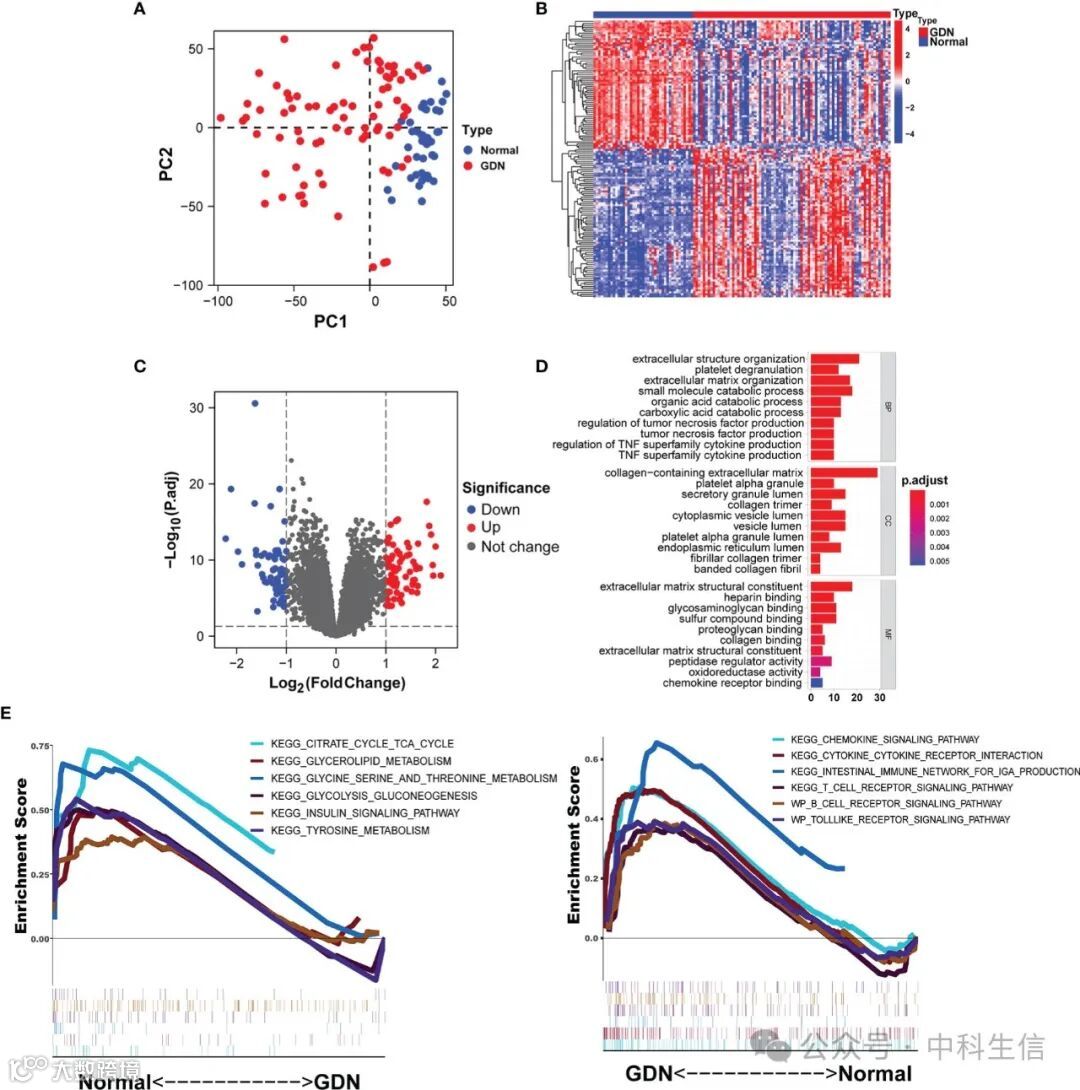
1. DEGs鉴定和富集分析

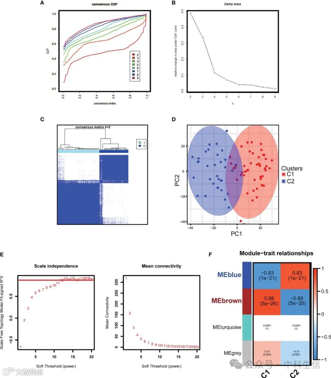
2. 无监督集群构建与关键模块识别

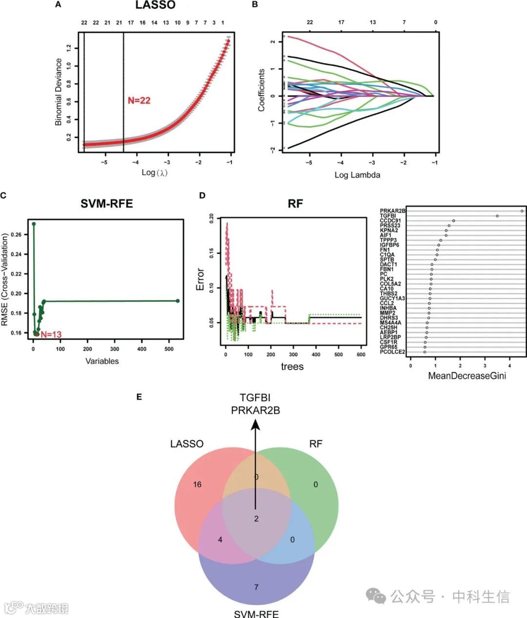
3. 诊断性生物标志物鉴定和验证


4. 列线图的建立

5. 生物标志物的表达模式和临床相关性

6. 两种生物标志物与免疫细胞浸润的相关性

7.在动物模型中的验证

讨论

