搜索
首页
大数快讯
大数活动
服务超市
文章专题
出海平台
流量密码
出海蓝图
产业赛道
物流仓储
跨境支付
选品策略
实操手册
报告
跨企查
百科
导航
知识体系
工具箱
更多
找货源
跨境招聘
DeepSeek
首页
>
急性呼吸急性唿吸窘迫症候群综合征和衰老: TYMS 作为一种有前途的生物标志物和治疗靶点出现
>
急性呼吸急性唿吸窘迫症候群综合征和衰老: TYMS 作为一种有前途的生物标志物和治疗靶点出现
中科生信
2024-06-03
4
导读:背景:急性呼吸急性唿吸窘迫症候群综合征(ARDS)是重症监护室(ICU)的常见病,死亡率很高,但诊断率仍然很低
背景
:
急性呼吸急性唿吸窘迫症候群综合征
(ARDS)
是重症监护室
(ICU)
的常见病,死亡率很高,但诊断率仍然很低。最近的研究越来越强调老化在
ARDS
发生和发展中的作用。本研究致力于探讨老年
ARDS
患者细胞和基因变化的致病机制,为
ARDS
的精确治疗提供理论支持。
方法:
从基因表达综合数据库(GEO)获取对照组和 ARDS 组的基因表达谱,从人类衰老基因组资源(HAGR)数据库获取衰老相关基因(ARGs)。对差异表达基因(DEGs)进行功能富集分析,以了解其在 ARDS 和衰老中的作用。加权基因共表达网络分析(WGCNA)和机器学习精确定位了关键模块和标记基因,ROC 曲线说明了它们的重要性。采用 qRT-PCR 方法检测老年 ARDS 小鼠肺组织中四种 ARDS-ARDEGs 的表达。基因组富集分析(GSEA)研究了与 TYMS 表达相关的信号通路和免疫细胞浸润。单核 RNA 测序(snRNA-Seq)探讨了细胞间的基因水平差异,以研究 ARDS 发病和进展过程中的细胞间通讯。
结果:
ARDEGs
参与细胞对
DNA
损伤刺激的反应、炎症反应和细胞衰老通路。
M
Emag
enta
模块与老年
ARDS
患者有显著相关性。使用
LASSO
,
RRF
和
XGBoost
算法来筛选标记基因,包括
CKAP2
,
P2RY14
,
RBP2
和
TYMS
。进一步的验证强调了
TYMS
在
ARDS
发病和进展中的潜在作用。免疫细胞浸润与
TYMS
表达的比例及相关性有差异。
SnRNA-Seq
和细胞间通讯分析表明,
TYMS
在内皮细胞中高度表达,
SEMA3
信号通路主要介导内皮细胞与其他细胞的通讯。
结论:
衰老相关的内皮细胞损伤可能通过引发炎症而促进
ARDS
的进展。
TYMS
是一种有前途的
ARDS
诊断标志物和潜在的治疗靶点。
概述了本次调查的方法的流程图。
本研究中使用的数据集及其特征的摘要
对照组和
ARDS
之间的
ARDEGs
的鉴定。
(A)
使用火山图显示对照组和
ARDS
组之间的基因表达差异。
(B)
维恩图说明了
ARDS
组和对照组中
ARGs
和
DEGs
之间的重叠。
(C)
热图显示了基于最小
p
值的
50
个最显著的
ardeg
在对照组和
ARDS
组中的表达模式。
(D)
相互作用网络图显示了
134
个
ARDEGs
之间的蛋白质相互作用。
ARDEGs
的功能富集分析。
(A)
描述的是
BP
、
(B) CC
和
(C) MF
的
GO
富集分析结果。气泡图显示了前
20
个显著丰富的函数,气泡的大小代表
DEGs
的数量(较大的圆圈表示更多的
DEGs
),颜色代表调整后的
p
值(较红的颜色表示较小的
p
值)。
(D) KEGG
富集分析结果在桑基点途径富集图中可视化,显示了前
10
个显著富集的途径。
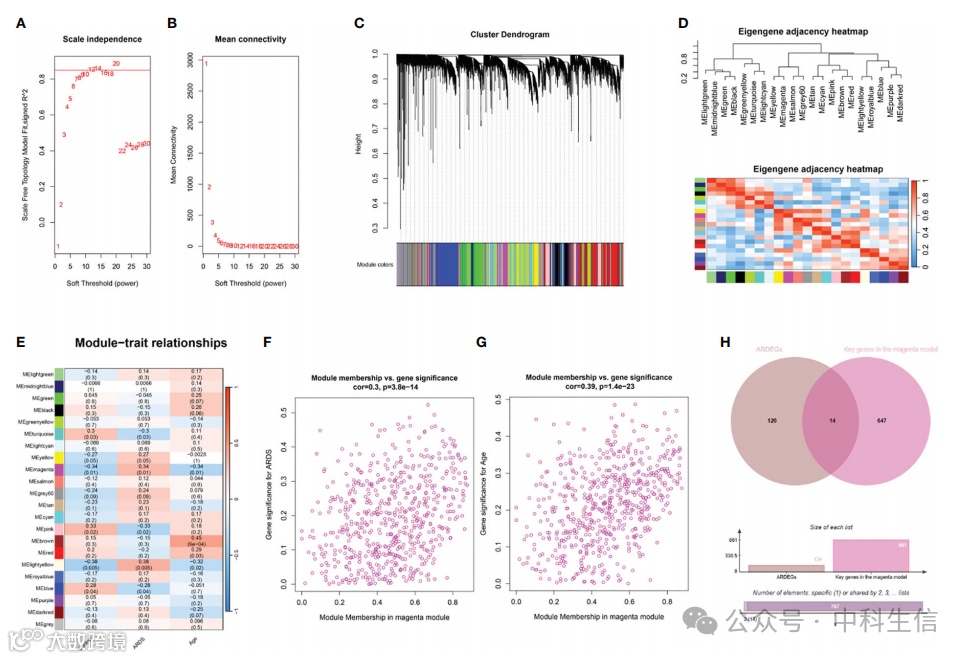
GSE163426
中
ARDS-ARDEGs
的
WGCNA
分析和鉴定。
(A)
显示了
WGCNA
的软阈值
功率
。
(B)
显示
WGCNA
的平均连通性。
(C)
显示了基因聚类树的方差的前
75%
,每个基因由一个分支表示,一个共表达模块由下面的颜色表示。
(D)
模块之间的特征基因的关联显示在热图上。
(E)
显示了模块与性状之间相关性的热图;每种颜色对应一个共表达模块,数字表示
p
值和模块
-
性状相关系数。
(F)ARDS GS
和洋红色模块的
MM
之间的关系显示为散点图。
(G)
一个散点图显示了洋红色模块的
MM
和老化的
GS
之间的关系。
(H)ARDEGs
与洋红色模块中的重要基因的交集显示在维恩图中。
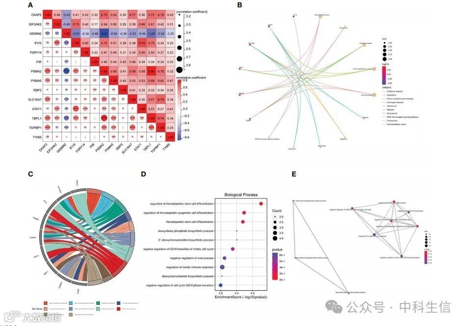
ARDS-ARDEGs
的相关性和富集分析。
(A)ARDS-ARDEG
相关分析显示,统计学意义为
*P<0.05
、
**P<0.01
、
***P<0.001
为统计学意义。
(B)
一个圆形图显示了
ARDS-ARDEGs
的
KEGG
富集分析的前
10
个条目。
(C) A
和弦图显示了氧化石墨烯富集的前
10
个
BP
条目。
(D)
这是一个气泡图,显示了氧化石墨烯富集的
BP
条目。
(E)
网络图表示与
ARDS-ARDEG
分析相关的
BP
条目。
使用机器学习选择中心
ARDS-ARDEGs
。
(A)
套索系数的计算。垂直的虚线表示理想的
lambda
值。
(B)
套索模型参数调整的十倍交叉验证。每条曲线都代表一个基因。
(C)
错误率与随机森林中的树木数量之间的相关性。
(D)
对
ARDS-ARDEGs
的相对相关性排名。
(E)
在
ARDS
训练集中的
XGBoost
建模。
(F)
维恩图,说明了使用套索、随机森林和
XGBoost
算法选择作为衰老标记的基因的交集。
GSE163426
数据集中的
hub ARDS-ARDEGs
的性能。(
A-D
)
ROC
曲线显示了所选基因的诊断效果。计算
AUC
是为了评估该基因的诊断准确性。(
E-H
)小提琴图显示了
ARDS
患者组和对照组之间特定基因表达水平的差异。
x
轴为对照组和
ARDS
患者组,
y
轴为基因表达值。小提琴图的宽度表示基因表达值的密度,更宽的图表示更高的表达密度。(
I-L
)
ARDS
患者的年龄与所选基因的表达水平之间的关系。
x
轴为
ARDS
患者的年龄,
y
轴为基因表达水平。散点图上的每个点都代表一个
ARDS
患者。
GSE84439
数据集的
hub ARDS-ARDEGs
的性能。(
A-D
)小提琴图比较了
ARDS
患者和脓毒性休克患者中特定基因的表达水平。(
E-H
)
ROC
曲线显示了已鉴定的关于
ARDS
的基因的诊断性能。
通过总
RNA
测序验证
hub ARDS-ARDEGs
。
(A)
脂多糖诱导的
ARDS
年轻和老年小鼠肺组织的组织病理学图像。比例尺,
50
毫米。
(B)
基于肺泡壁充血和炎症细胞浸润、支气管血管支气管周围出血和炎症细胞浸润、支气管腔渗出和内皮细胞肿胀的肺损伤评分分析,每个载玻片区域的严重程度评分从
1
(平均)到
4
(严重损伤)。
(C)LPS
暴露
72
小时后,年轻成年和老年小鼠的肺湿干比。(
D-G
)
CKAP2
、
P2RY14
、
RBP2
、
TYMS
在年轻和老年
ARDS
小鼠模型中的表达水平,每组均为
n=6
。数据以平均±标准差表示,星号(
*p<0.05
,
**p<0.01
,
***p<0.001
,
****p<0.0001
)表示有统计学意义;“
ns
”表示无统计学意义。
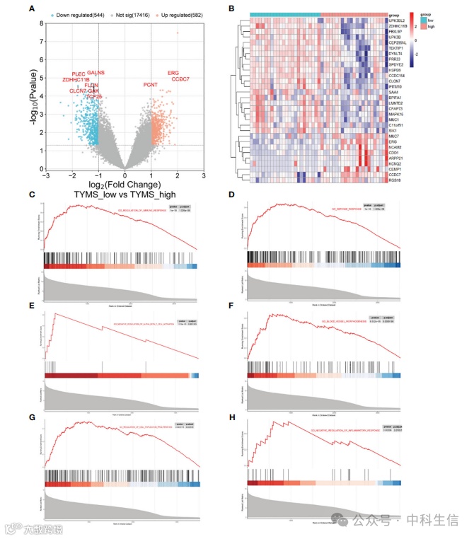
ARDS
患者中不同
TYMS
表达组的
GSEA
。
(A) A
火山图显示了
TYMS
高表达和低表达的
ARDS
患者组之间的差异基因分析结果。
(B)
一个聚类热图,按
p
值排序,显示与
TYMS
差异表达的基因相关的前
30
个基因。(
C-H
)
TYMS
高表达组
ARDS
患者,浓缩分析揭示了信号通路的上调参与调节免疫系统过程,防御反应,负调控
-T
细胞激活,血管形态发生,调节细胞群增殖,和炎症反应的负调控
TYMS
高表达组
ARDS
患者。
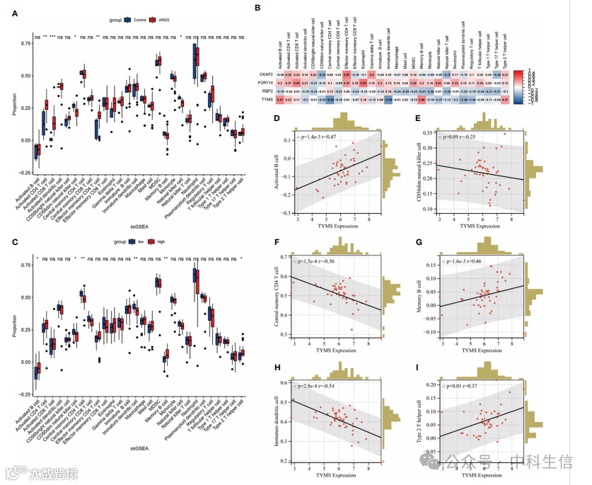
ARDS
患者的
ssGSEA
免疫浸润分析。
(A)
箱线图显示了对照组和
ARDS
患者之间免疫细胞浸润的差异
(
对照组
vs
。
ARDS
患者
)
。
(B)
描述枢纽
ARDS-ARDEGs
表达与不同免疫细胞浸润之间相关性的热图。
(C)
箱线图显示
ARDS
患者低表达组根据
TYMS
表达组免疫细胞浸润的差异。(高对低)。(
D-I
)
ARDS
患者中活化的
B
细胞、记忆
B
细胞、
2
型
T
辅助细胞、
CD56
暗淡自然杀伤细胞、中央记忆
CD4 T
细胞和未成熟树突状细胞的比例与
TYMS
的表达水平相关。显著性水平为:
**P<0.05
,
**P < 0.01
,
***P < 0.001
,
****P < 0.0001
。
单核
RNA-Seq
数据的分析。
(A)
这是一个均匀的流形近似和投影图,显示了使用无监督分析发现的
19
种细胞类型。这些数据来源于
COVID-19
死亡病例和
7
名健康捐赠者的死后肺组织样本。
(B).19
个细胞类型的比例。
(C)
点图说明了几种细胞类型在枢纽
ARDS-ARDEGs
中的表达水平。
(D)
小提琴图显示
COVID-19
患者和健康供体在内皮细胞中
TYMS
表达的差异。
细胞间通信的网络表示。
(A)
基于频率的网络图,显示了不同细胞类型之间不同程度的相互作用。
(B)
基于强度的网络图,显示了不同细胞群之间相互作用的强度。
(C)
来自内皮细胞的通信通路及其相关强度如网络图所示。
(D)
内皮细胞接收信号的通信通路及其各自的强度在网络图中可视化。
(E)
内皮细胞详细发出的配体
-
受体信号模式的散点图。
(F)
描述内皮细胞接收到的配体
-
受体信号的散点图。
(G)
说明复杂的
SEMA3
信号通路的弦图。
【声明】内容源于网络
0
0
中科生信
中科生信是一家专业从事生物技术服务的公司,提供生物医学领域的定制化数据分析服务。公司业务有:二代测序平台、数据库搭建技术、测序个性化分析平台、以及生信分析定制化服务!致力于为客户提供“一站式”科研服务。
内容
580
粉丝
0
关注
在线咨询
中科生信
中科生信是一家专业从事生物技术服务的公司,提供生物医学领域的定制化数据分析服务。公司业务有:二代测序平台、数据库搭建技术、测序个性化分析平台、以及生信分析定制化服务!致力于为客户提供“一站式”科研服务。
总阅读
1.4k
粉丝
0
内容
580
在线咨询
关注