今天小编和大家分享一篇24年3月23日发表在《Journal of Cellular and Molecular Medicine》(IF: 4.3)期刊的文章《Identification of key regulatory molecules in the early development stage of Alzheimer's disease》。
阿尔茨海默病(Alzheimer's disease, AD)是一种常见的不可逆神经退行性疾病,随着年龄增长其发病率显著增加。近年来,长链非编码RNA(lncRNA)作为竞争性内源RNA(ceRNA)在AD中的重要作用逐渐受到关注。本研究构建了与AD早期相关的lncRNA-ceRNA调控网络,以确定潜在的生物标志物。通过分析AlzData和GEO数据库中的数据,识别了差异表达基因(DEGs),并进行了功能富集分析和蛋白-蛋白相互作用(PPI)网络构建。通过聚合功能基因组学(CFG)方法,分析了在AD病理变化发生前的大脑中差异表达的关键基因(earlyDEGs)。AlzData数据库还分析了不同神经细胞中earlyDEGs的表达水平。研究发现,四个lncRNA(XIST、NEAT1、KCNQ1OT1和HCG18)及四个miRNA(hsa-let-7c-5p、hsa-miR-107、hsa-miR-129-2-3p和hsa-miR-214-3p)可能作为AD早期的生物标志物,调控Atp6v0b、Atp6v1e1、Atp6v1f和Syt1的表达。该研究为AD的早期诊断和治疗提供了新的见解和潜在靶点。
1. 数据准备及预处理:Alzdata和GEO数据库下载四个脑区的13个数据集(GSE12685、GSE36980、GSE48350、GSE5281、GSE53890、GSE66333、GSE15222、GSE28146、GSE29378、GSE29652、GSE37263、GSE26927和GSE26972);
2. R包“Limma”进行差异表达分析;
3. R包“clusterProfiler”进行GO/KEGG富集分析;
4. STRING用于PPI网络构建;
5. PPI鉴定关键基因;
6. 聚合功能基因组学(CFG)分析;
研究设计如流程图所示(Fig 1)。从Alzdata数据库(http://www. alzdata.org/)下载了与AD相关的不同脑区的跨平台标准化表达数据,包括内嗅皮层(Entorhinal Cortex, EC)、海马(Hippocampus, HP)、颞叶皮层(Temporal Cortex, TC)和额叶皮层(Frontal Cortex, FC)。选择了13个GEO数据集(GSE12685、GSE36980、GSE48350、GSE5281、GSE53890、GSE66333、GSE15222、GSE28146、GSE29378、GSE29652、GSE37263、GSE26927和GSE26972),共涉及541个脑样本(269名AD患者和272名健康个体),进行进一步分析(Table 1)。

从Table 1的EC、HP、TC和FC对应的数据集中分别鉴定出:EC和对照组之间的716个DEGs(243个上调基因和473个下调基因),HP和对照组之间的311个基因(137个上调基因和174个下调基因),TC和对照组之间的1600个基因(568个上调基因和1032个下调基因),FC和对照组之间的242个基因(148个上调基因和94个下调基因)(log2FC > 0.5, P < 0.01)(Table 2, Fig 2A-H);使用OmicStudio工具获取13个数据集的相交DEGs,最终鉴定出每个脑区27个DEG(Fig 2I)。

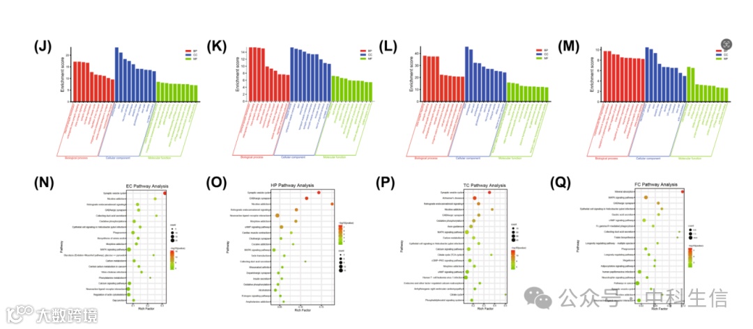
使用Metascape分析四个不同脑区DEG的GO富集功能和KEGG通路富集情况(p< 0.05)。GO富集分析表明EC和FC脑区的DEGs主要与神经元体成分有关(Fig 2J、M),而HP脑区的DEG主要与运输囊泡和化学突触传递有关(Fig 2K)。TC脑区的DEG主要与主要轴突成分有关(Fig 2L)。KEGG富集分析揭示EC、HP和TC脑区的DEG显著富集在突触囊泡循环通路(Fig 2N-P),而FC脑区的基因主要参与矿物质吸收(Fig 2Q)。

利用STRING数据库,Cytoscape软件对不同脑区DEGs的PPI网络进行了可视化。使用Cytoscape中的MCODE来识别该PPI网络中的显著子模块。在不同脑区的每个PPI网络中选择了子模块1作为关键基因,并在EC脑区鉴定出了41个关键基因、HP脑区29个关键基因、TC脑区12个关键基因、FC脑区11个关键基因(Table 3, Fig 3A-D)。


使用Metascape对4个脑区的关键基因进行重要通路和生物学过程的功能富集分析(p< 0.05)。生物学过程(BP)富集结果显示,EC脑区的关键基因主要参与调控胞吐,HP脑区的关键基因主要与化学突触传递有关;TC脑区和FC脑区的关键基因参与细胞趋化和翻译后蛋白质修饰(Fig 3E)。此外,KEGG通路富集EC脑区的关键基因显著富集在突触小泡循环相关的通路。HPEC脑区的关键基因主要与GABA能突触通路相关。相反,TC和FC脑区分别与趋化因子信号传导和PI3K-Akt信号通路有关(Fig 3F)。

在不同脑区的每个PPI网络中选择了子模块1作为关键基因(Fig 4A)。为了进一步验证所选关键基因与AD的关系,利用Alzdata中的CFG等级分析了29个在AD小鼠模型中AD病理发生前差异表达的earlyDEGs,以有效地理解关键基因的表达水平是否受AD基因变异的调控,并用Cytoscape软件将这些early-DEGs可视化(Fig 4B)。在Aβ或tau系AD小鼠模型中,与APP、PSEN1、PSEN2、APOE或MAPT相互作用相关的关键基因显著参与了AD病理变化。CFG排序结果显示,EC脑区的2个基因(GABRG2、GNG3)、HP脑区的3个基因(GABRG2、GNG3、SH3GL2)、TC脑区的2个基因(AGT、CXCL16)和FC脑区的1个基因(C3)与AD相关,其中GABRG2、CXCL16和C3与Aβ和tau强相关。此外,关键基因的参与的BP主要富集在吞噬体酸化和质子跨膜转运中(Fig 4C)。通路富集结果显示,突触囊泡循环是与关键基因有关的主要通路(Fig 4D)。


根据通路富集的结果,在四个脑区(EC、HP、TC和FC)中分别选择了与突触小泡循环相关的七个基因(Atp6v0b、Atp6v0c、Atp6v0d1、Atp6v1e1、Atp6v1f、Slc17a7和Syt1)(Table 4)。使用Alzdata检查了Hub基因的表达水平,其中ATP6V1E、Slc17a7和Syt1的表达有显著差异(Fig 4H、J、K)。


利用miRWalk 2.0(http://zmf.umm. uni-heidelberg.de/mirwalk2)预测了靶向突触小泡循环相关Hub基因的miRNA。使用三个数据库(包括miRWalk、miRNet和miRTarBase)分别预测miRNA并取交集,得到的48个miRNA,用Cytoscape进行了进一步处理和可视化(Fig 5A)。共鉴定出12个靶向两个或两个以上基因的miRNA(Fig 5B),其中4个靶向Atp6v0b、Atp6v1e1、Atp6v1f、Slc17a7和Syt1的miRNA与上调的miRNA交叉后出现差异表达(Fig 5C-D)。然后,进一步在单细胞水平上分析了Atp6v0b、Atp6v1e1、Atp6v1f、Slc17a7和Syt1的表达情况。结果表明,除了Slc17a7外,其他四个基因(Atp6v0b、Atp6v1e1、Atp6v1f和Syt1)在脑细胞中也存在显著的表达差异(Fig 5E-I)。根据ceRNA假设,鉴定出了以lncRNA为靶标的hsa-let-7c-5p、hsa-miR-107、hsa-miR-129-2-3p和hsa-miR-214-3p。用4个lncRNA(HCG18、KCNQ1OT1、NEAT1和XIST)、4个miRNA(hsa-let-7c-5p、hsa-miR-107、hsa-miR-129-2-3p和hsa-miR-214-3p)和4个mRNA(Atp6v0b、Atp6v1e1、Atp6v1f和Syt1)构建了lncRNA-miRNA-mRNA调控网络(Fig 5J)。






