Developing a machine learning-based prognosis and immunotherapeutic response signature in colorectal cancer: insights from ferroptosis, fatty acid dynamics, and the tumor microenvironment
医学 2区,IF:5.7
摘要
背景:结直肠癌(Colorectal cancer,CRC)作为全球范围内常见的恶性肿瘤之一,其高发病率和潜在的致死性对公共卫生构成了严峻挑战。瘤微环境(TME)在CRC发生、发展及治疗反应中具有关键作用,但CRC患者TME中铁蛋白沉积与脂肪酸代谢之间的尚未完全阐明。
目的:探讨CRC患者肿瘤微环境(TME)中铁蛋白沉积和脂肪酸代谢之间的关系,以确定这些相互作用如何影响预后和免疫疗法的效果。
方法:利用癌症基因组图谱(The Cancer Genome Atlas,TCGA)和基因表达总库(Gene Expression Omnibus,GEO)等多个队列的数据集开展多组学研究,以揭示CRC中铁蛋白沉积调节因子与脂肪酸代谢之间的关系。通过无监督聚类,并结合免疫细胞浸润和通路分析对其进行了进一步研究。利用机器学习算法组合创建的预后模型(FeFAMscore),并评估了其对患者预后和治疗反应性的预测能力。利用RT-PCR技术确认了FeFAMscore特征表达水平。
结果:研究发现了三个不同的患者集群,其预后和免疫细胞浸润各不相同。与现有模型相比,FeFAMscore的预后准确性更高,它还对免疫疗法和化疗有反应,表明高FeFAMscore患者对特殊疗法(如抗PD-1、抗CTLA4、奥西美替尼)有敏感反应。
结论:铁蛋白沉积调节因子和脂肪酸代谢相关基因不仅能增强免疫激活,还有助于免疫逃逸。因此,作为一种新型预后工具,FeFAMscore有望预测CRC患者的预后和免疫治疗策略的疗效。
figure1:

(A)TCGA中33种癌症中FeFAM调节器的突变频率;(B) CRC中FeFAM调节因子的PCA;(C) 散点图显示了FeFAM调节因子的spearmen相关性;(D) 火山图显示了CRC中不同的FeFAM调节因子;(E) KEGG和GO对50个OS相关FeFAM调节因子的分析;(F) 网络显示了CRC中FeFAM调节因子之间的相互作用;(G) k=3时所有样本的共识得分矩阵;(H) 每个k的共识矩阵的CDF曲线(用颜色表示);(I)主成分(PC)分析显示,来自训练队列的三种FeFAM模式之间存在显著差异(n=1029);(J)基于训练队列中CRC患者的三种FeFAM模式的Kaplan-Meier生存曲线;(K) 该箱线图显示了三种FeFAM模式中FeFAM相关基因的表达变化。顶部代表费舍尔的精确测试。下半部分表示Wilcoxon秩和检验***p<0.001。FeFAM、铁中毒和脂肪酸代谢调节剂。
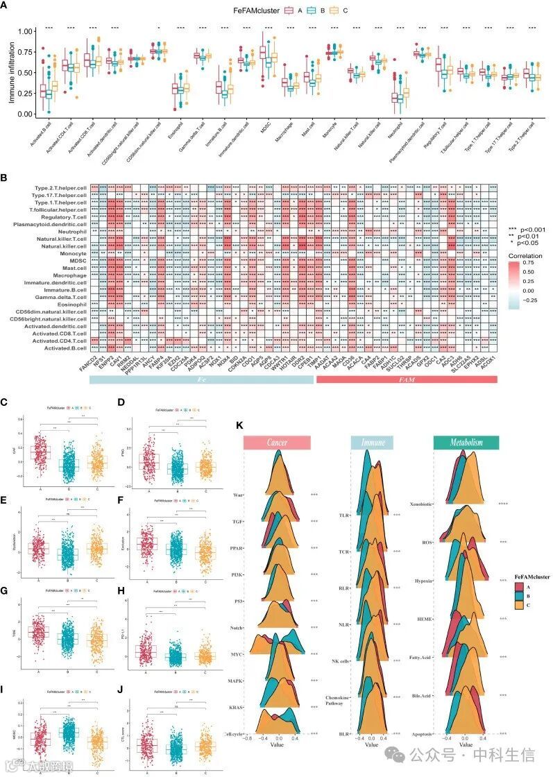
figure2

(A)不同FeFAM簇中免疫浸润细胞的特征;(B) 不同FeFAM调节因子对免疫浸润细胞的影响;(C-J) 方框图显示CAF(C)、IFNG(D)、Dyfunction(E)、Exclusion(F)、TIDE(G)、PD-L1(H)、MDSC(I)和CTL.score(J)存在显著差异;(K) 三种FeFAM亚型之间的癌症相关、免疫相关和代谢相关途径。*p<0.05,**p<0.01,***p<0.001,ns,不显著。FeFAM、铁中毒和脂肪酸代谢调节剂。
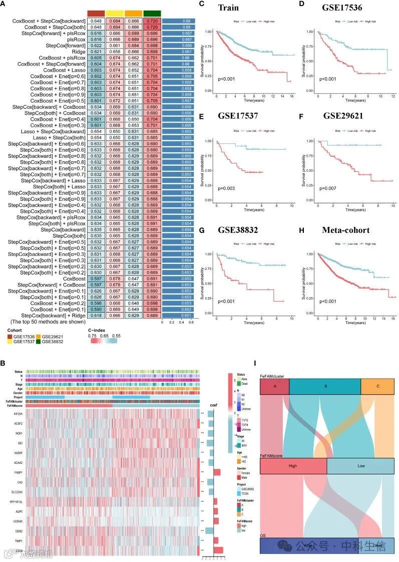
figure3

(A)四个验证队列中50种机器学习方法的最高C指数;(B) 热图显示了三种FeFAM表型、临床病理特征、coef值与训练队列中FeFAM相关基因表达变异之间的关系;(C-H) 根据Train队列中FeFAM评分的OS Kaplan-Meier曲线(时序检验:p<0.001)(C)GSE17536(对数秩检验:p<0.001)(D)GSE17537(对数秩检验:p=0.003)(E)GSE29621(对数秩检验:p=0.007)(F)GSE38832(对数秩检验:p<0.001)(G)元队列(对数秩检验:p<0.001)(H);(I) 冲积图显示了FeFAM簇和FeFAM评分的相关性。***p<0.001。FeFAM、铁中毒和脂肪酸代谢调节剂。
figure4

(A)用于预测训练队列中1、3和5年OS的时间依赖ROC分析(n=1029)、GSE17536(n=177)、GSE1 7537(n=55)、GSE29621(n=65)和GSE38832(n=122);(B) 所有数据集的FeFAMscore的C指数;(C-G) 将FeFAM评分与其他临床变量在预测预后方面的表现进行比较。列车(C)、GSE17536(D)、GSE17537(E)、GSE29621(F)和GSE38832(G);(H-K) FeFAMscore的C-指数和GSE17536(H)、GSE17537(I)、GSE29621(J)和GSE38832(K)。***p<0.001。FeFAM、铁中毒和脂肪酸代谢调节剂。
figure5

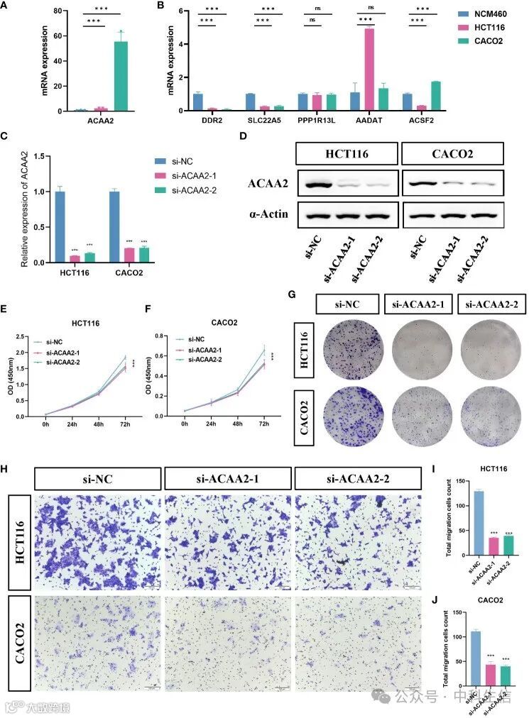
(A-B) NCM460细胞、HCT116细胞和CACO2细胞之间ACAA2、DDR2、SLC22A5、PPP1R13L、AADAT和ACSF2表达水平的比较;(C) ACAA2在HCT116细胞和CACO2中的敲除效率;(D) 代表性蛋白质印迹检测了HCT116和CACO2细胞系ACAA2下调后ACAA2蛋白水平的表达;(E-F) CCK8检测在HCT116(E)和CACO2(F)细胞系中ACAA2表达降低后的细胞存活率;(G) ACAA2的敲除显著减少了HCT116和CACO2细胞系中的克隆数量;(H) transwell检测ACAA2表达降低后HCT116和CACO2细胞的迁移能力;(I-J) HCT116(I)和CACO2(J)细胞经孔检测中相对迁移率数量的量化结果。***p<0.001,ns,不显著。
figure6

(A-B) 显示低(A)和高(B)FeFAM评分组常见遗传改变的视觉摘要;(C-D) 低(C)和高(D)FeFAMscore组中基因突变的相互作用效应;(E) 结直肠癌患者森林样地基因突变;(F) 低和高FeFAM评分组的TMB;(G) 使用Kaplan-Meier曲线通过FeFAM评分和TMB测量CRC患者的生存分析。*p<0.05,ns,不显著。FeFAM、铁中毒和脂肪酸代谢调节剂。
Figure7

(A-F) 方框图显示TIDE(A)、CTL.score(B)、Dyfunction(C)、Exclusion(D)、MDSC(E)、PD-L1(F)存在显著差异;(G) 子图算法预测高和低FeFAM评分组中抗PD1和抗CTLA4免疫治疗反应的概率;(H-J) Kaplan-Meier曲线显示,IMVgior210队列(H)、Braun(I)和PRJNA23709(J)中FeFAM评分高组和低组的存活率存在显著差异;(K-M) IMVgior210队列(K)、Braun(L)和PRJNA23709(M)中FeFAM评分变异的Wilcoxon秩和检验;(N-P) 堆叠直方图显示了IMVgior210队列(N)、Braun(O)和PRJNA23709(P)中高和低FeFAMscore组之间的免疫治疗反应性差异。FeFAM、铁下垂和脂肪酸代谢调节剂。*p<0.05,**p<0.01,***p<0.001,ns:不显著。

