今天小编和大家分享一篇24年1月18日发表在Journal of Translational Medicine(IF:6.1 Q1)杂志的文章《MTFR2-dependent mitochondrial fission promotes HCC progression》。作者基于23个线粒体动态基因,鉴定了两个HCC亚型。通过LASSO-Cox回归分析等生物信息学分析方法构建并评估了预后模型。此外,通过透射电镜、苏木精-伊红染色、免疫组织化学、免疫印迹和免疫荧光等方法对线粒体形态和裂变相关蛋白的表达模式进行了观察。
背景:线粒体动力学(包括裂变、融合和有丝分裂)在癌症进展中的作用已被广泛研究。然而,线粒体动力学对肝细胞癌(HCC)的具体影响仍在研究之中。
方法:本研究从MitoCarta 3.0数据库中获取线粒体动态基因,从癌症基因图谱数据库中收集基因表达数据。根据这些动态基因和差异表达基因的表达情况,将患者分为两组。随后,采用LASSO-COX回归分析构建预后模型,并对预后特征进行评估。我们分析了这些模式基因和动态基因之间的相互作用,以确定枢纽基因并揭示线粒体状态。此外,我们使用TIDE算法和风险评分评估免疫浸润、TMB、肿瘤干性指数和对免疫检查点阻断治疗的反应。此外,通过透射电镜、苏木精-伊红染色、免疫组织化学、免疫印迹和免疫荧光等方法对线粒体形态和裂变相关蛋白的表达模式进行了详细的可视化观察。
结果:Cluster 2患者表现出线粒体分裂加剧,预后较差。Cluster 2中上调的动态基因被鉴定为裂变基因。GO/KEGG分析再次证实了Cluster 2与线粒体裂变活动增强的联系。随后,基于两组差异表达基因的10个基因预后特征被生成,所有10个基因在高危组中都被上调。此外,研究人员还探索了这10个特征基因与线粒体动力学之间的潜在联系,表明它们通过与MTFR2的相互作用参与介导线粒体裂变。进一步研究发现,高危组预后较差,TP53突变频率较高,免疫检查点表达增高,TIS评分较高,TIDE评分较低。在HCC标本和细胞系中均证实了以裂变增加和MTFR2和DNM1L表达上调为特征的线粒体失衡。
结论:总之,作者们开发了一个新的mtfr2相关的预后特征,包括10个线粒体动力学基因。这些基因在线粒体分裂中起着至关重要的作用,并有可能作为HCC的重要预测因子和治疗靶点。

Fig. 1A:线粒体动态模式。线粒体通过裂变和融合这两个相反的过程在形状上发生动态变化。外膜的线粒体融合由MFNs介导。线粒体内膜的融合受OPA1调控。线粒体分裂需要DRP1磷酸化和招募。在HCC中,线粒体动态平衡受损可诱导肿瘤增殖、耐药、转移和干细胞特性。

Fig. 1B:LIHC预后特征的构建和验证流程图。
研究结果:
1.HCC中线粒体动态基因的特征
23个线粒体动态基因中,有21个基因(DNM1L、MTFR2、ARL2、MFN1、MIGA1、MIGA2、MTCH2、OMA1、OPA1、PLD6、ARMC10、FIS1、MFF、MIEF1、MIEF2、MTFP1、MTFR1、MUL1、RAB24、SLC25A46、SPIRE1)在HCC组织中较正常人显著上调,其表达水平热图Fig. 2A所示。DEGss的共表达网络显示MTFR2与DNM1L的表达水平呈正相关(Fig. 2B)。这21个Fig. 1B编码的蛋白之间的相互作用如Fig. 2C所示。

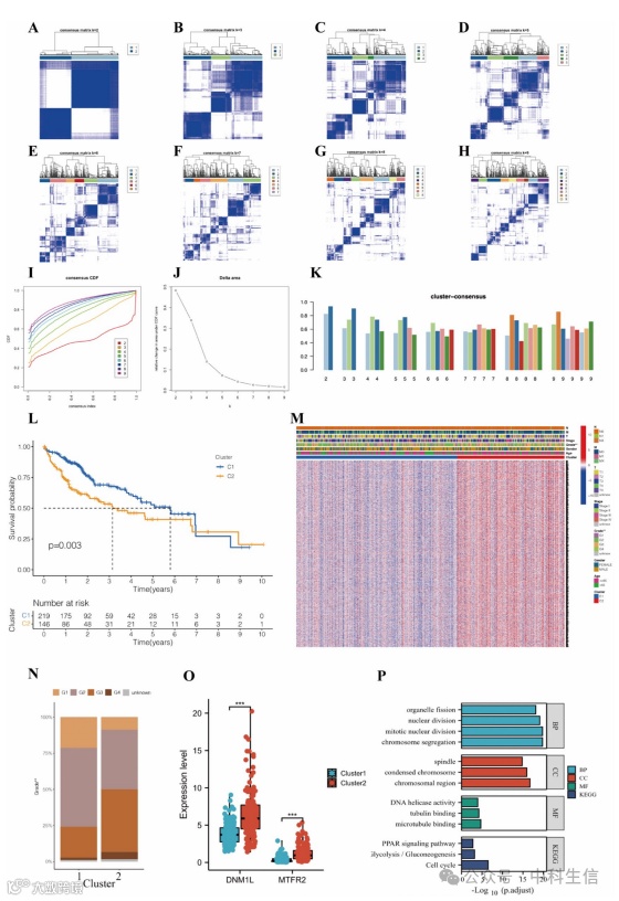
2.线粒体动态基因的一致聚类鉴定了两组具有不同病理特征、线粒体状态和临床预后的HCC患者
根据已知动态基因的表达,当k=2时,聚类最清楚(Fig. 3A-H),当k=2时,聚类组内相关性最高,组间干扰最小(Fig. 3I,J)。因此,将HCC患者分为两个亚聚类:Cluster1 (n=219)和Cluster2 (n=146)。KM曲线显示Cluster1患者具有显著的生存优势(P=0.003,Fig. 3L),并且大多数DEGs在Cluster2中高表达,如热图所示(Fig. 3M)。此外,肝癌分级越多的患者在Cluster2中代表较多(P < 0.01),而其他临床病理特征在两个亚群之间无显著差异(Fig. 3M)。在Cluster2中,病理分级为3级的患者占总数的近一半(Fig. 3N)。当阈值改变为|log2FC| > 0.7时,在23个线粒体动态基因中,只有DNM1L和MTFR2在两个亚组之间表达有显著差异(Fig. 3O),表明在Cluster2中线粒体形态更倾向于表现为裂变。GO和KEGG的结果进一步揭示了Cluster2更可能参与线粒体分裂和细胞周期途径(Fig. 3P)。已有研究表明,DNM1L在线粒体分裂中起着至关重要的作用,而MTFR2作为DNM1L的上游,诱导线粒体分裂。基于这些,我们有理由将这两个集群之间的DEGs确定为线粒体动力学相关基因,并推测MTFR2/ dnm1l相关线粒体裂变与较差的分化等级和预后有很强的相关性。

3.构建包含十个选定的线粒体动力学相关基因的风险特征以及风险特征的多组学验证
通过单因素Cox回归分析,从2143个基因中筛选出775个符合P<0.05标准的基因,进一步分析。根据最佳λ值进行LASSO回归分析,构建10个基因的特征(Fig. 4A, B)。风险评分的计算方法见Table 2。生成ROC曲线以评估预后模型的预测敏感性和特异性。结果显示,风险评分的AUC为0.773,其次是年龄和性别的AUC。此外,1年生存期AUC为0.773,3年生存期AUC为0.721,5年生存期AUC为0.703(Fig. 4C, D)。在综合预后预测中,与其他年龄和分期特征相比,该特征在c指数上具有优势(Fig. 4E)。KM曲线显示生存状态(Fig. 4F),表明高危组患者预后较低危组患者差。HCC患者的生存状态和风险评分曲线显示,HCC患者的风险评分与死亡人数成正比(Fig. 4F-I)。结合PCA和t-SNE预测(Fig. 4J, K),风险模型对两组的风险评分具有可靠的聚类能力。热图显示高危组模型基因表达上调(Fig. 4L)。单因素Cox回归分析表明,风险评分是预测不良生存的独立因素。多因素分析显示,在校正其他混杂因素后,风险评分是预测预后的一个因素(Fig. 4M, N)。为了便于预测预后,我们构建了一个nomogram(Fig. 4O),其校准曲线显示出较高的灵敏度和准确性(Fig. 4P)。

4.通过功能富集分析评估线粒体状态
PCA结果显示,所有基因的表达在低危组和高危组之间无显著差异(Fig. 5A)。然而,在预后特征中使用的十个线粒体动力学基因所做的分区存在显著差异(Fig. 5B)。此外,基于十基因模型的患者区隔结果与基于线粒体裂变基因的区隔结果高度一致,而基于线粒体融合基因的区隔结果高度相反(Fig. 5C, D)。确实,线粒体动态基因与模型基因之间的表达水平的相关性在Fig. 5E中显示,然后显示相关网络(Fig. 5F)。MTFR2被认为是裂变基因,与风险特征基因强而正地共表达,通过11种拓扑分析筛选后被确定为枢纽基因。此外,热图显示了10个模型基因与MTFR2的显著共表达(Fig. 5G)。MTFR2在HCC组织中过表达(Fig. 5H),MTFR2高表达的患者生存期较短(Fig. 5I)。我们对10个线粒体动力学相关基因进行了GO和KEGG分析,以探索与HCC相关的潜在生物学过程。氧化石墨烯分析发现,这10个基因主要与线粒体裂变相关(Fig. 5J)。KEGG分析结果显示,这些基因主要与细胞周期通路相关(Fig. 5K)。因此,我们推测这10个风险基因通过调节MTFR2介导线粒体分裂,从而促进HCC的进展并影响预后。

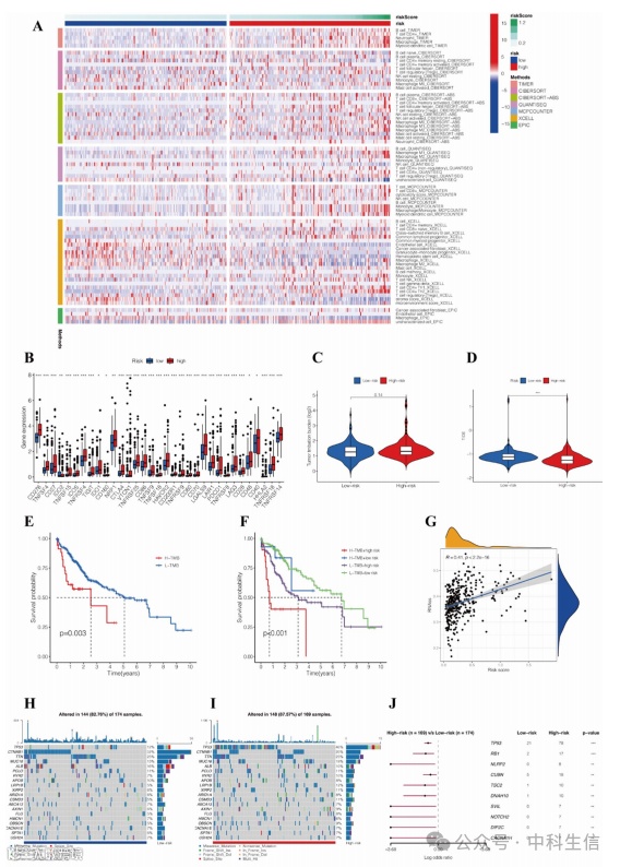
5.评估免疫浸润、TMB、TSI和免疫治疗反应
由于HCC的进展、线粒体动力学和免疫浸润之间存在内在的密切联系14,因此基于7种算法的免疫细胞热图如Fig. 6A所示,表明HCC的风险评分与免疫细胞浸润相关。此外,免疫检查点在高危组中的表达明显更高(Fig. 6B)。在特定检查点筛选后,高危组患者表现出CD274(程序性死亡配体1,PD-L1)和细胞毒性t淋巴细胞相关蛋白4(CTLA4)的优越表达。在两个危险组中观察到相似的TMB(Fig. 6C),而TP53是所有患者中最常改变的基因,高危组患者TP53高突变,其次是RB1(Fig. 6H-J)。此外,Fig. 6E显示TMB高与预后差相关,Fig. 6F显示风险评分与TMB的结合;患者分为预后差异显著的4组(P<0.001)。高危组的TIDE评分明显低于低危组(Fig. 6D),提示高危组患者对ICB治疗的反应更好。接下来,计算癌症干性指数,发现干性指数与风险评分呈正相关(Fig. 6G)。

6.线粒体状态和蛋白表达的验证
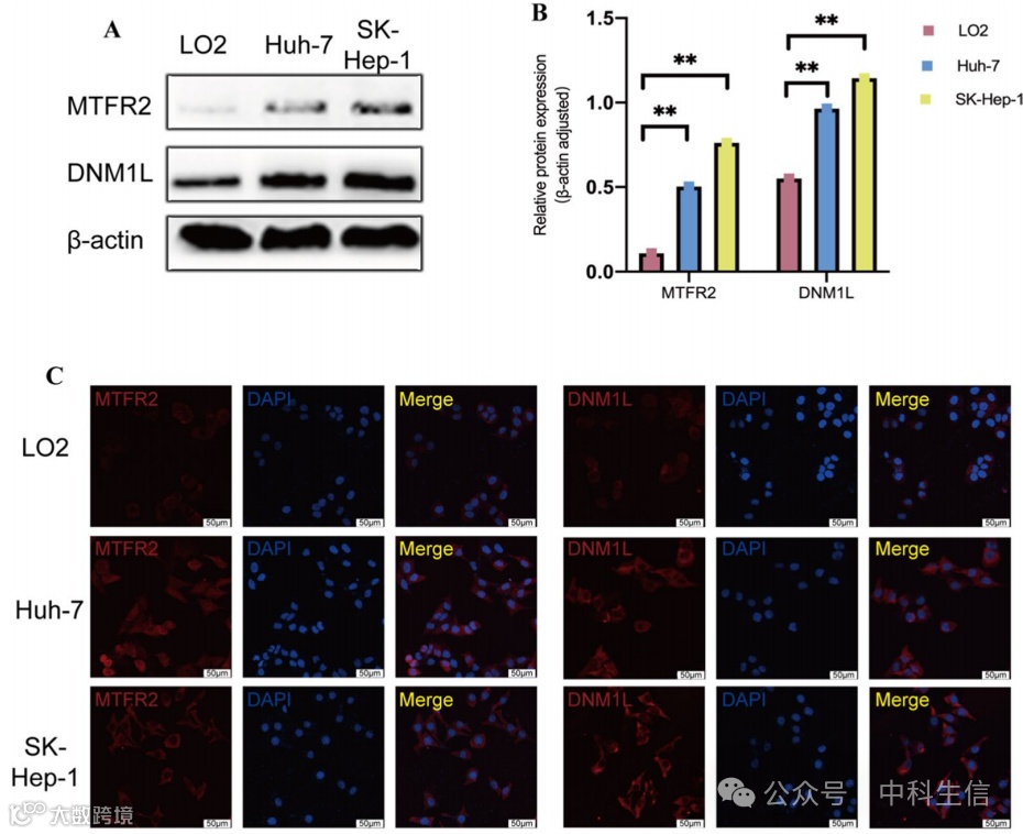
上述分析表明,线粒体分裂MTFR2和DNM1L表达水平越高,预后越差。为了进一步明确线粒体形态,我们使用了TEM, TEM图像证实线粒体形态在邻近组织中表现为融合和分裂的平衡(Fig. 7A),而HCC组织中的线粒体状态则表现为线粒体的萎缩和碎片化(Fig. 7B)。H&E染色(Fig. 7C, D)和免疫组化染色(Fig. 7E-H)显示,HCC组织中MTFR2和DNM1L蛋白表达高于邻近组织。体外进一步证实MTFR2和DNM1L在HCC中的表达水平上调,western blotting结果显示条带较暗(Fig. 8A),免疫荧光图像显示免疫荧光信号较强(Fig. 8B)。此外,我们还发现了位于细胞质中的MTFR2和DNM1L的存在,如Fig. 8C所示。



