Investigating the impact of STING pathway activation on breast cancer treatment outcomes: development and validation of a prognostic model
探究STING通路激活对乳腺癌治疗结果的影响:预后模型的开发和验证
一区 免疫学前沿 IF:5.7
背景:乳腺癌(BRCA)是全球癌症相关死亡率的重要原因。目前的治疗方法面临着耐药和转移等挑战。染色体不稳定性(CIN)会引发免疫信号,其产生的错位DNA结构会激活环鸟苷酸-腺苷酸合成酶-干扰素基因刺激因子(cGAS-STING)通路,从而触发免疫反应。研究表明,STING的激活与BRCA治疗之间存在关联。
方法:本研究综合了生物信息学分析和实验验证。BRCA患者的RNA-seq数据来自TCGA-BRCA、GSE20685和GSE96058数据集。STING通路相关基因(SRGs)是从Reactome数据库中获取的。使用limma包对差异表达基因进行了分析。使用IOBR包对免疫细胞浸润进行了分析。使用MSigDB数据库对基因本体论生物过程、京都基因与基因组百科全书通路和癌症标志通路进行了分析。使用最小绝对收缩和选择算子(LASSO)以及多因素Cox回归分析构建了预后模型。随后进行了单细胞分析以及临床实验验证预后模型以及预后基因对疾病的预后能力。
结果:对BRCA患者STING通路相关基因(SRGs)的表达模式及其临床相关性进行了分析。正常组织与肿瘤组织之间SRGs的转录存在差异,其中BRCA组织中STING1全局下调,TBK1上调。通过共识聚类分析将肿瘤组织分为两组,这两组在临床特征和免疫浸润方面存在差异。开发并验证了一个与STING通路活性差异相关(具有高预后分层效能)的预后模型。相关性分析显示,BRCA高风险评分患者的整体免疫激活受到抑制。吉西他滨在低风险组中疗效更佳。通过单细胞分析证实了预后模型在单细胞水平上,特别是在CD8 T细胞和肿瘤内自然杀伤细胞中的有效性。
结论:文章开发并验证了一个与STING通路相关的预后模型,该模型能够准确预测BRCA患者的预后。这些发现对BRCA患者的个性化治疗和管理具有重要意义。
Figure1

乳腺癌中STING通路相关基因(SRGs)的转录变化。(A–C)16个SRGs在不同组织类型(A)、年龄组(B)和分期(C)中的表达模式。(D)16个SRGs的体细胞突变情况。Figure2

基于STING通路相关基因(SRGs)的表达水平划分的不同组,具有不同的预后和肿瘤微环境(TME)景观。(A)聚类数k = 2时,癌症基因组图谱(The Cancer Genome Atlas)乳腺浸润性癌中肿瘤样本的共识评分矩阵。共识分数代表两个样本之间的交互强度。(B)每个k的共识矩阵的累积分布函数(CDF)曲线。(C)每个k的共识矩阵的模糊聚类(PAC)分数的比例。(D)不同聚类簇(C1和C2)之间的SRGs表达谱和临床病理特征。(E) C1和C2的生存分析。(F)通过ESTIMATE方法确定簇间肿瘤微环境(TME)评分的差异。(G)C1和C2簇间浸润免疫细胞的丰度。*p< 0.05, **p< 0.01, ***p< 0.001, ****p< 0.0001。n,不显著。
Figure3

C1和C2簇之间免疫检查点抑制剂和放化疗敏感性相关基因的表达谱。(A)免疫检查点抑制剂在2个已确定的分子亚簇中的表达水平。将表达强度标准化为Z分数值。(B) 放化疗敏感性相关基因在2个已确定的分子亚簇中的表达水平。
Figure4

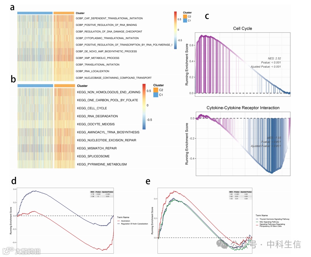
基于SRGs的C1和C2簇具有调控失常的通路和生物学过程。(A,B)两个已确定的分子亚簇之间GO-BP(A)和KEGG(B)的基因集变异分析(GSVA)。(C)SRG C2中显著富集的经典通路的GSEA。(D,E)SRG C2中显著调控失常通路的GSEA。
Figure5

检测与干扰素基因刺激因子(STING)通路相关的基因簇。(A) C1和C2中的差异表达基因(DEGs)表达谱以及基因簇1至3中C1和C2的分布情况。(B)基因簇1-3组间16个STING通路相关基因的mRNA水平。(C)三个基因簇的生存分析。ns,无显著性差异,p<0.01,p<0.001,***p<0.0001。
Figure6

干扰素基因刺激因子 (STING) 通路相关预后模型的开发。(A-B)根据在最小绝对收缩和选择算子回归分析中获得的最佳参数λ选择预后枢纽基因。(C)由multiCox回归分析确定的特征基因系数的棒棒糖图
Figure7

干扰素基因刺激因子 (STING) 通路相关预后模型的验证。(A-C)模型在三个数据集中的生存分析和预后表现。(D)SRG组C1和C2之间的风险评分分布。(E)基因簇之间的风险评分分布。(F) 风险组之间 16 个 SRG 的 mRNA 水平。NS,不显著性,**p< 0.01,***p< 0.001,****p< 0.0001。
Figure8

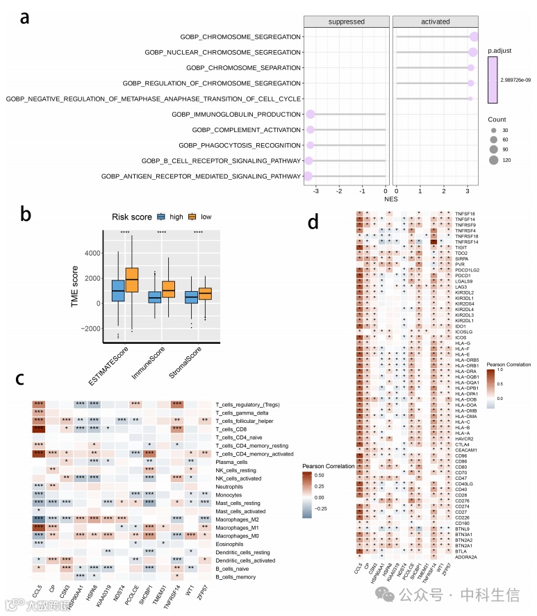
风险评分与肿瘤微环境评分之间的相关性。(A)SRG-C2中的激活或抑制特征通路(B)采用ESTIMATE方法确定两个风险组之间的肿瘤微环境(TME)评分差异。(C)风险评分与免疫细胞丰度之间的相关性。(D) 风险评分与免疫检查点基因之间的相关性。
Figure9

风险评分与免疫细胞之间的相关性。散点图显示了不同浸润免疫细胞的丰度与风险评分值之间的相关关系。
Figure10

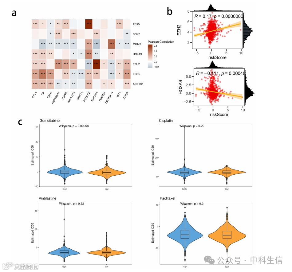
风险评分与化疗敏感性相关基因之间的相关性。(A)预后模型基因与化疗敏感性相关基因之间的相关性。(B)与化疗敏感性相关的基因与风险评分之间的相关性。(C)预测高低风险组之间的IC50。
Figure11

BRCA的单细胞RNA(scRNA)-seq数据集中高度激活的STING通路相关特征。(A-B)来自三个公共 BRCA scRNA-seq 数据集的细胞的 UMAP 可视化。(C)注释了12种主要细胞类型。(D) 热图显示了每个主要细胞集的前五个标志物。(E) 火山图展示了每个主要细胞集中下调和上调的基因。
Figure12

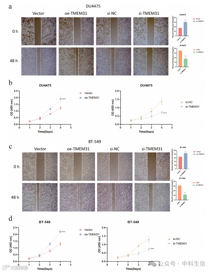
TMEM31在调节BRCA增殖和迁移中的多功能作用。(A) 伤口愈合试验,探究TMEM31的上调和下调是否影响DU4475细胞的迁移能力。(B) CCK8分析,评估TMEM31上调和下调后DU4475细胞的增殖速率。(C) 伤口愈合试验,探究TMEM31的上调和下调是否影响BT-549细胞的迁移能力。(D) CCK8分析,评估TMEM31上调和下调后是否影响BT-549细胞的增殖速率(p<0.05,p<0.01,p<0.001,ns表示无显著性差异)。
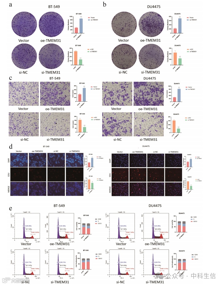
Figure13

进一步验证TMEM31在调节BRCA增殖和迁移中的作用。(A, B) 克隆形成分析(CFA)探究TMEM31的缺失和过表达是否影响BT-549(A)和DU4475(B)的克隆形成能力。(C) Transwell分析分别评估TMEM31上调和下调后BT-549和DU4475的跨膜迁移能力。(D) EDU实验探究TMEM31上调和下调是否影响BT-549和DU4475的增殖能力。(E) 流式细胞术评估TMEM31上调和下调是否影响BT-549和DU4475的细胞周期进程(p<0.05,p<0.01,p<0.001,ns表示无显著性差异)。

