大家好!今天小编和大家一起分享一篇2022年9月发表在Frontiers in Immunology杂志的文章Identification of immune cell infiltration and diagnostic biomarkers in unstable atherosclerotic plaques by integrated bioinformatics analysis and machine learning.
背景
缺血性中风是全球死亡、功能受限和残疾的主要原因之一,占美国每年发生的760000例中风病例的80%以上。缺血性中风通常由动脉粥样硬化引起,动脉粥样硬化是一种慢性炎症性疾病,其病理过程涉及动脉壁内膜斑块的积累。尽管动脉粥样硬化发展缓慢,并且数十年内无明显症状,但当斑块破裂时,它可能会导致缺血性中风和心肌梗死,威胁患者生命。动脉粥样硬化斑块的稳定性是症状性中风发展的一个主要因素,并影响缺血性中风和急性冠脉综合征的风险。不稳定斑块的特征是大的坏死核心、薄的纤维帽和斑点状钙化,并伴有炎症增加。由于不稳定斑块更容易破裂并引起局部血栓形成或栓塞,因此早期发现不稳定斑块并预防破裂或侵蚀具有临床意义。
血管壁内的免疫细胞浸润与动脉粥样硬化的发生发展密切相关。单核细胞和巨噬细胞参与氧化低密度脂蛋白的吞噬,并通过分泌促炎介质、基质降解蛋白酶(MMP)在炎症反应中发挥重要作用,最终通过坏死或凋亡引起细胞死亡。巨噬细胞的死亡导致脂质和组织因子的释放,导致促血栓形成坏死核心,这是不稳定斑块形成的基本原理之一。大量实验证据表明,辅助性T细胞-1(Th-1)具有促动脉粥样硬化作用,而调节性T细胞(Treg)具有抗动脉粥样硬化作用。然而,Treg细胞也可促动脉粥样硬化。B细胞在动脉粥样硬化动脉的全身和局部免疫反应中都起作用。然而,对免疫细胞失调的具体特征和与动脉粥样硬化病变斑块稳定性相关的有效诊断生物标志物知之甚少。
通过使用高通量测序技术,如微阵列芯片、RNA测序(RNA-seq) 和单细胞RNA测序 (scRNA-seq),许多基因表达谱已被应用于研究免疫细胞分布和分子诊断生物标志物。作为发现重要细胞类型和生物标志物的有力工具,机器学习已在许多研究中广泛用于识别生物标志物特征以及分类和验证生物标志物。 在本研究中,首先使用CIBERSORT算法评估22个免疫细胞的数量,并计算稳定和不稳定动脉粥样硬化颈动脉组织之间的差异表达基因 (DEGs), 然后使用机器学习算法筛选基本细胞类型和枢纽基因,最终验证临床样本中的关键细胞类型和枢纽基因。本研究旨在探讨免疫细胞和关键基因在不稳定斑块发生发展中的关键作用,以期为疾病诊断和治疗以及免疫分子机制研究提供新的视角。
方法
1.数据来源
从基因表达综合(GEO)数据库(https://www.ncbi.nlm.nih.gov/geo/)和欧洲生物信息学中心(EBI)数据库(https://www.ebi.ac.uk/services)下载颈动脉粥样硬化斑块基因表达谱数据集(训练集GSE120521、GSE41571、GSE163154、GSE111782和GSE43292;验证集E-MTAB-2055;单细胞数据集GSE155514(包括2例无症状患者和1例有症状患者))。数据集具体信息和患者临床特征见补充表S1。
2.临床样本采集和组织学稳定性鉴定
颈动脉粥样硬化斑块取自接受过颈动脉内膜切除术的患者,获得上海长海医院当地伦理委员会(伦理批准文号:CHEC2020-164)的伦理批准,所有患者均被充分告知研究情况并签署知情同意书,纳入患者的临床数据可在补充表S2中获得。组织学稳定性鉴定根据美国心脏协会(AHA)动脉粥样硬化评分系统修改定义,对出血、血栓、脂质核心、纤维组织、慢性斑块炎症、慢性帽炎症、急性斑块炎症、急性帽炎症、泡沫细胞、新生血管和帽破裂的严重程度进行分级,以衡量斑块的整体稳定性,具体信息见附表S3。
3.数据预处理
GSE120521、GSE41571、GSE163154、GSE111782和GSE43292进行归一化并合并,使用“sva”包中的“ComBat”函数去除批次效应,使用主成分分析(PCA)对数据进行可视化。
4.免疫浸润分析
为了探索疾病的免疫微环境,基于疾病和对照样本的归一化基因表达数据,采用CIBERSORT(http://CIBERSORT.stanford.edu/)计算免疫细胞浸润评分,将22个免疫细胞基因(LM22)作为参考组,设置排列数为1000,p值< 0.05。免疫细胞浸润的结果通过“ggplot” 和“pheatmap”包可视化,并使用R包“factoextra”和“FactoMineR”进一步进行 PCA。通过Spearman分析计算免疫细胞之间的相关性,并利用“corrplot”包可视化了免疫细胞浸润相关性的结果。
5.差异表达基因分析
使用R包“limma”中t model.matrix、lmFit、contrasts.fit、eBayes和topTable算法分析不稳定斑块与稳定斑块的DEGs,阈值为|log(FC)|> 1.5,FDR < 0.05。通过“ggplot” 和“pheatmap”包可视化结果。
6.DEGs的功能富集分析
使用R包“ClusterProfiler”对DEGs进行GO和KEGG富集分析。GO分析由三个主要部分组成,包括生物过程、细胞成分和分子功能。为了保证富集结果的可靠性,我们使用Benjamini-Hochberg FDR对多重假设检验的p值进行校正,FDR<0.05表明富集具有统计学意义。
7.最小绝对值收敛和选择算子算法(LASSO)和随机森林(RF)分析
利用R包“glmnet”中的“cv.glmnet”函数构建LASSO回归预测模型,参数设置为alpha = 1和nlambda = 1000,其中lambda.min作为最优lambda。使用“RandomForest”函数执行随机森林分析。选择最小误差作为mtry节点值,选择趋于稳定的图像值作为 ntree。根据特征权重平均减少准确度(MDA)和平均减少基尼系数(MDG)筛选前10个关键差异免疫细胞和前30个关键 DEGs。利用RF算法和LASSO回归预测模型得到的差异免疫细胞和差异基因的结合度,筛选出关键的差异免疫细胞和关键DEGs。
8.scRNA-seq数据分析
使用“Seurat”包分析单细胞数据,少于200个唯一分子标记(UMIs)或线粒体来源的UMI高于20%的细胞被作为低质量细胞剔除。使用“NormalizeData”函数和“ScaleData”函数对基因表达矩阵进行归一化和缩放,以获得高质量细胞的线性转换,选择TOP 2000个可变基因,并TOP 30的主成分进行聚类分析。随后,通过“Harmony”包的“Runharmony”函数合并来自多个样品的单细胞数据,消除批次效应。使用UMAP显示聚类情况。根据已知标志物的表达对细胞类型进行注释,如T细胞(CD3D、CD4和CD8)、B细胞、平滑肌细胞(SMC)、髓样细胞(FCN1、CD68、IL1B和CD163)、内皮细胞、肥大细胞(TPSB2)和成纤维细胞(THY1)等。为了评估不同细胞亚簇的稳定性评分和不稳定性评分,纳入了不稳定斑块的低表达和高表达基因,使用“AddmoduleScore”函数计算分数,并用小提琴图可视化。
9.基于scRNA-seq参考数据的bulk RNA-seq数据反卷积
为了确定上述16种主要细胞类型在批量RNA-seq数据中的比例,使用BisqueRNA和MuSic 对细胞组成进行去卷积。简而言之,在scRNA-seq数据中提取表达矩阵和细胞类型注释,以创建参考矩阵。校正后的批量RNA-seq矩阵和参考特征矩阵通过反卷积分析,在Bisque中使用“ReferenceBasedDecomposition”函数和MuSic中的“music_prop”函数进行默认参数,估计的细胞分数在堆叠图中可视化。
10.免疫相关基因和免疫细胞的调控网络
基于关键DEGs和关键差异免疫细胞计算Spearman相关性,选择相关性绝对值>0.1的相互作用构建调控网络,并考虑具有统计学意义的关键DEGs和关键差异免疫细胞。使用 Cytoscape对网络进行可视化,选取3种算法的TOP 30基因的交集作为核心基因。
11.miRNA调控基因网络构建
利用7种生物信息学工具预测miRNA靶基因,包括miRanda(http://www.microrna.org/)、RNA22(https://cm.jefferson.edu/rna22/)、TargetScan(http://www.targetscan.org/vert_72/)、PITA(https://genie.weizmann.ac.il/pubs/mir07/mir07_data.html)、PicTar(https://pictar.mdc-berlin.de/)、DIANA-microT(http://diana.imis.athena-innovation.gr/DianaTools/index.php)和miRmap(https://mirmap.ezlab.org/),以被5种工具均预测到的miRNA靶基因为准。
12.组织学和免疫组化
将鲜颈动脉粥样硬化斑块样品在4%中性甲醛中固定过夜,并包埋在石蜡中。从样品中切下5mm厚的连续切片。为了从载玻片中取出抗原,将它们脱蜡并在柠檬酸盐缓冲液(pH 6.0)中微波加热。使用3%的过氧化氢,在逐渐冷却后淬灭内源性过氧化物酶活性。将一抗与4% 牛血清白蛋白(BSA)在蛋白质封闭后孵育过夜。载玻片在室温下与二抗孵育,然后用磷酸盐缓冲盐水(PBS)洗涤。在载玻片上进行基于二氨基联苯胺的显色,然后进行苏木精复染。使用以下一抗:CD68、PAM和IFGBP6。
13.IHC评分分析
使用Quant Center软件中的Densito定量模块分别量化了每个芯片上每个点的靶区的免疫组织化学(IHC)评分。
14.不稳定动脉粥样硬化斑块的潜在治疗药物
基于核心基因,利用基因-药物相互作用数据的DGIdb数据库(https://www.dgidb.org/)识别潜在的治疗药物,采用桑基图描绘药物、基因和免疫细胞之间的相互作用。
15.统计分析
主要使用R和GraphPad Prism进行统计分析,Wilcoxon检验评估两组间的表达差异,稳定性评分和 IHC评分之间的相关性使用Spearman相关性计算。
结果
不稳定和稳定的颈动脉斑块中的免疫细胞浸润
选择4个微阵列原始数据集和1个RNA-seq数据集,共包含77例不稳定颈动脉粥样硬化和67例稳定颈动脉粥样硬化,作为免疫细胞浸润研究和DEGs分析的训练数据集。所选数据集的基本信息见补充表S1。通过基因表达谱分析和PCA分析,发现合并后的数据集存在基线批次差异(补充图 S1 A、 B),使用“ComBat”算法对批次效应进行修正,以提高后续分析可靠性,经过处理后的批次效应在一定程度上全部消除(补充图S1 C、D)。
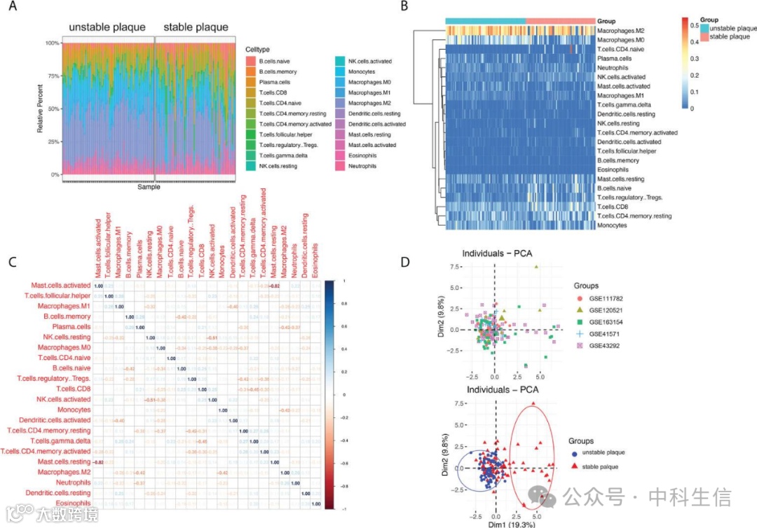
为了研究不稳定和稳定颈动脉斑块中的免疫细胞浸润丰度,对校正的表达矩阵(包括五个数据集)进行CIBERSORT以估计混合细胞群中浸润免疫细胞的丰度。结果显示,M2巨噬细胞、CD8 T细胞、静息肥大细胞、幼稚B细胞、Tfh细胞、M0巨噬细胞和M1巨噬细胞是浸润斑块的主要免疫细胞(图1A、B)。进一步研究不稳定颈动脉斑块中免疫细胞之间的相关性。在肥大细胞、NK细胞和CD4记忆T细胞中,静息群体的比例与相应激活群体的比例呈负相关(图1C)。M1巨噬细胞比例与NK和活化DC细胞比例呈负相关,与gdT和静息DC细胞比例呈正相关。M2巨噬细胞比例与血浆和单核细胞比例呈负相关(图1C)。根据免疫细胞浸润结果,PCA图中不稳定斑块和稳定斑块明显分离,表明不稳定斑块和稳定斑块在免疫细胞浸润方面存在显著差异(图1D)。

图1:不稳定和稳定的斑块中的免疫细胞浸润情况。(A)堆叠图显示了样本中22种免疫细胞的组成。(B)22种免疫细胞在样本中的组成热图,按归一化相对丰度着色。(C)破裂斑块样本中22种免疫细胞的相关性热图。蓝色表示正相关,红色表示负相关。(D)免疫细胞浸润的主成分分析图,按数据集(上图)和斑块稳定性(下图)着色。
随后,使用Wilcoxon检验在合并数据集(图2A)和单个数据集(补充图S2)中识别不稳定斑块和稳定斑块之间的差异免疫细胞。在合并的数据集中,共有12种免疫细胞类型在不稳定斑块和稳定斑块中存在显著差异(图2A)如不稳定斑块中M0、M1、M2巨噬细胞的比例明显高于稳定斑块,不稳定斑块中CD8 T细胞和NK细胞的比例明显低于稳定斑块(图2A)进一步应用LASSO和RF算法识别疾病关键细胞类型。使用LASSO回归,确定了12种与斑块稳定性相关的免疫细胞类型(图2B)。通过RF算法,基于MDA和MDG筛选TOP10 免疫细胞作为关键免疫细胞(图2C-E)。M1巨噬细胞和静止CD4 T记忆细胞是两个特征权重排名最高的细胞类型(图2D,、E)。基于LASSO和RF算法的结合,共鉴定出10种与斑块稳定性相关的免疫细胞类型,包括CD8 T细胞、幼稚B细胞、单核细胞、浆细胞、Tregs、活化NK细胞、M0巨噬细胞、M1巨噬细胞、M2巨噬细胞和活化肥大细胞。

图2:鉴定与颈动脉斑块稳定性相关的关键免疫细胞类型。(A)通过Wilcoxon试验确定不稳定斑块和稳定斑块中免疫细胞浸润的显著差异。(B) LASSO回归分析不稳定斑块和稳定斑块中免疫细胞浸润情况的不同。(C-E) RF分析不稳定斑块和稳定斑块中免疫细胞的浸润情况。通过(D)平均减少准确性和(E)平均减少基尼系数确定与颈动脉斑块稳定性相关的关键免疫细胞类型。*p < 0.05; **p< 0.01; ***p < 0.001; ****p < 0.0001。
不稳定和稳定颈动脉斑块中的DEGs
为了探索不稳定颈动脉斑块和表颈动脉斑块之间的基因表达谱,采用PCA分析对校正后的表达矩阵(包括5个数据集)进行分析,不稳定和稳定的颈动脉斑块存在显著的偏倚聚类,表明它们具有不同的基因表达谱(图3A)。为了鉴定不稳定斑块相关基因,我们进行了差异基因分析,鉴定出1139个DEGs,其中600个基因在不稳定斑块中显著上调,539个基因与稳定斑块相比显著下调(图3B; 补充表4)抗原呈递基因(CD74、B2M和HLA-DRA)、炎症相关基因(MMP9、CTSL和IFI30)和脂肪酸结合蛋白(CD36和APOE)在不稳定斑块中表达升高,而平滑肌收缩基因(TAGLN、ACAT2、MYH10和MYH11)在不稳定斑块中表达降低(图3B、C),提示免疫细胞浸润、脂质沉积和平滑肌收缩力降低是导致斑块不稳定的重要因素。
GO富集分析显示,DEGs主要富集在“参与免疫反应的中性粒细胞活化”、“细胞外基质组织”、“细胞-底物连接”和“胶原结合”中(补充图S 3A)。KEGG通路中的DEGs主要富集在“黏着斑”和“细胞外基质(ECM)-受体相互作用通路”中(补充图S 3B)。这些发现表明,斑块不稳定性主要是由免疫反应、细胞外基质和细胞粘附分子引起的。进一步利用LASSO回归和RF算法来筛选关键DEGs。通过LASSO回归分析(图3D)以及RF算法的特征权重MDA和MDG(图 3E、F),共筛选出60个与斑块不稳定性相关的关键基因,其中16个上调、44个下调(图3G、H)。

图3:鉴定不稳定斑块和稳定斑块之间的关键DEGs。(A) 基因表达谱的PCA图。(B)不稳定与稳定斑块的DEGs筛选的火山。显著上调的DEGs(FDR < 0.05和log2FC>1.5)用红色标记,显著下调的DEGs(FDR < 0.05和log2FC<−1.5)用蓝色标记。(C)通过热力图可视化前40个DEGs的表达。(D)采用LASSO回归分析不稳定和稳定斑块组的DEGs。(E、F)采用RF分析不稳定组和稳定组的DEGs。(G)采用维恩图筛选出的关键DEGs的交点。(H) 通过热图可视化关键DEGs的表达。
细胞亚群与动脉粥样硬化斑块不稳定性的相关性
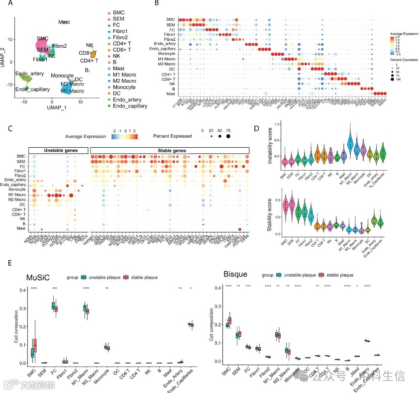
为了鉴定与斑块不稳定性相关的基因的细胞亚群,收集颈动脉斑块的scRNA-seq数据,在数据质控之后,获得了7186 个高质量的单细胞数据,在此基础上进行归一化和降维聚类 (图4A)。细胞类型的注释基于SMC的ACAT2,T细胞的CD3D,B细胞的CD79A和巨噬细胞的CD68(补充图S4)。共鉴定了16个细胞亚群,包括SMC亚群、内皮细胞亚群、髓系细胞亚群和淋巴细胞亚群,还根据TNFSF11B和LUM的表达在斑块中确定了SMC的中间状态,称为“SEM”细胞和纤维软骨细胞(FC)(补充图 S4)。计算每个亚群的标记基因,结果显示在图4B。然后,探索了DEGs在细胞亚群中的表达水平。研究发现,稳定的斑块相关基因PLN、CNN1和SLC25A4等主要在SMC和SEM细胞中表达;不稳定斑块相关基因ADAP2和MAF主要在巨噬细胞中表达。进一步构建了基于DEGs的不稳定性评分和稳定性评分,发现髓样细胞亚群的不稳定性评分较高,其中M1巨噬细胞的评分最高(图4C)。SMC、SEM、FC和成纤维细胞的稳定性评分较高,其中SMC和SEM得分最高(图4D)。
为了进一步验证不稳定斑块的免疫浸润,应用MuSiC和Bisque根据scRNA-seq标记基因对细胞组成进行去卷积。结果表明,不稳定斑块中髓样细胞(尤其是M1巨噬细胞)和FC细胞也升高,SMC和SEM在不稳定斑块中下调(图4E)。这些发现表明,SMC的丢失和巨噬细胞亚群的浸润,尤其是M1巨噬细胞,是导致斑块不稳定的最重要危险因素。

图4:M1巨噬细胞对动脉粥样硬化斑块不稳定性的影响。(A) 颈动脉粥样硬化斑块单细胞图谱的UMAP分析。(B)表达细胞的分数(点大小)和标记基因(行)在细胞簇中平均表达水平的点图。(C)DEGs在不同颈动脉粥样硬化斑块簇中表达的点图。(D)动脉粥样硬化斑块簇中不稳定评分(上图)和稳定性评分(下图)的小提琴图。(E) 通过Music和BisqueRNA估计的不稳定和稳定斑块中的免疫细胞浸润丰度。*P < 0.05;**p<0.01;***p< 0.001;****p<0.0001。
免疫细胞和DEGs协同影响斑块的不稳定性
为了确定DEGs与差异免疫细胞之间的相互作用关系,计算了它们的Spearman相关性(补充图S5A)。选取与免疫细胞相关性绝对值>0.1的关键DEGs构建网络(补充图S5B)。在该网络中,通过度数、介数和接近度选择前30个基因作为核心基因,将这三种算法的交集作为最终核心基因,共26个(图5A)。研究发现一些核心基因与免疫细胞显著正相关,例如,IGFBP6、CNN1和CD8 T细胞显著正相关,而SLC3A2和CD8 T细胞呈显著负相关(图5B);CNN1、ENAH、KANG1和KANG5与M1巨噬细胞显著负相关(图5C)。所有这些结果表明,免疫细胞可能与DEGs协同影响斑块的稳定性。
基于PITA、RNA22、miRmap、microT、miRanda、PicTar和TargetScan数据库的基因与miRNA相互作用数据,构建核心基因的miRNA调控网络,发现FERMT2、PAM和TMEM47受到多个miRNA的调控。例如,PAM受miR-181a、miR-181b和miR200调控,TMEM47受 miR495、miR320和miR417调控(图5D),从而了解miRNA在基因表达调控和疾病进展中的作用,研究miRNA基因调控网络为疾病诊断和治疗提供新见解。

图5:枢纽基因的鉴定。(A) 三种算法识别基因的维恩图。(B、C)枢纽DEGs(CNN1、IGFBP6和SLC3A2)及CD8 T细胞、M1巨噬细胞间的Spearman相关性。(D)miRNA-基因网络。基因为红色,miRNA为蓝色。
CD68、PAM和IGFBP6基因是疾病的有效诊断标志物
为了验证上述结果,进一步纳入了另一个独立的数据集E-MTAB-2055作为验证数据集,其中共有28个基因存在差异表达。为了评估这些基因的诊断价值,建立了受试者工作特征(ROC)曲线,并评估了ROC曲线下面积(AUC)。在训练集和验证集中鉴定出14个具有高诊断效率(AUC>0.75)的基因(补充图S6)。在核心基因中,CD6是髓样细胞亚群的标志物,IGFBP6与免疫细胞存在显著相关性,PAM受多种miRNAs调控。在数据集E-MTAB-2055中,PAM在不稳定斑块组中的显著下调,且训练集和验证集中AUC值分别为0.90和0.79,表明PAM对不稳定斑块有较好的诊断性能(图6A)。在验证数据集中,IGFBP6 在不稳定的斑块组织中也显着下调 (图6B).在训练集和验证集中,IGFBP6也是不稳定斑块组织的良好预测因子,AUC值分别为0.86和0.81(图6B)。此外,巨噬细胞标志物CD68在不稳定斑块中高度表达,在训练集和验证数据集中AUC值分别为0.88和0.80(图6C)。

图6:生物标志物的诊断有效性。(A)采用E-MTAB-2055数据集验证基因PAM的差异表达。通过ROC分析训练集和验证集中PAM的诊断有效性。(B、C)IGFBP6和CD68在训练集和验证集中的表达水平和诊断效果。
为了进一步验证这些基因对于不稳定斑块的诊断效用,收集了动脉粥样硬化样本,并根据 AHA动脉粥样硬化评分系统进行评分(补充表3)。与测序数据一致,CD68在不稳定斑块中高表达,在稳定斑块中下调;PAM和IGFBP6在不稳定斑块中减少,在稳定斑块中增加 (图 7A、B)。CD68与稳定性评分显著正相关,PAM和IGFBP6与稳定性评分显著负相关(图7C)。因此,这三个基因可以作为不稳定斑块的可靠诊断预测因子——生物标志物。

图7:通过临床样本验证潜在生物标志物。(A、B)苏木精-伊红和IHC染色的代表性图像,用于(A)不稳定和(B)稳定斑块。(C)动脉粥样硬化斑块稳定性与IHC评分的相关性分析,通过Spearman分析计算。
用于不稳定斑块治疗的潜在治疗药物
基于关键DEGs,使用DGIdb数据库(https://www.dgidb.org/)的基因-药物相互作用数据识别潜在的治疗药物,并证明药物、基因和免疫细胞之间的相互作用(图8; 补充表5)。靶向10个基因鉴定出96种潜在药物。MDM2、KCNA5和ANO1具有丰富的靶向药物,并与多种免疫细胞相关,是不稳定斑块的潜在治疗靶点。胰岛素、纳武利尤单抗、吲哚美辛和α-山竹苷被预测为不稳定斑块的潜在治疗药物,其中一些已被证明对动脉粥样硬化或缺血性中具有临床益处。

图8:药物、基因和免疫细胞之间的流动。药物-基因相互作用取自 DGIdb (https://www.dgidb.org)。
讨论
不稳定斑块的破裂和随后的血栓形成是缺血性中风的主要原因之一。预防心脑血管不良事件需要确定有中风风险的患者的生物标志物和不稳定动脉粥样硬化斑块的可行治疗靶点。本研究基于生物信息学分析和机器学习算法,评估了动脉粥样硬化患者不稳定斑块中的免疫细胞浸润丰度,探索了其潜在生物标志物,发现M1巨噬细胞是不稳定斑块形成的重要原因,CD68、PAM和IGFBP6也是早期识别不稳定斑块的诊断标志物。
动脉粥样硬化的特征是血管炎症,这增加了斑块的不稳定性,不稳定斑块的免疫机制在很大程度上仍然未知。本文基于颈动脉粥样硬化斑块的RNA-seq数据和微阵列数据,应用反卷积方法,比较稳定和不稳定斑块样本之间免疫细胞的差异。结果显示,M2巨噬细胞、M0巨噬细胞、M1巨噬细胞和CD8 T细胞是其中的主要免疫细胞,这与既往研究一致(T细胞和巨噬细胞在动脉粥样硬化斑块中作为主要的白细胞群)。不稳定斑块中M0、M1、M2巨噬细胞的比例远高于稳定斑块,但CD8 T细胞和NK细胞的比例明显低于稳定斑块中,提示巨噬细胞浸润是不稳定斑块形成的主要原因。单核细胞来源的细胞被募集到内皮下区域,在那里进化成单核吞噬细胞,吞噬积累的脂蛋白,将它们转化为富含胆固醇的“泡沫细胞”。泡沫细胞是一种巨噬细胞,存在于斑块中并有助于疾病进展。虽然巨噬细胞的脂蛋白清除在这种免疫反应开始时可能是有利的,但没有吸收导致这些细胞被脂质充血,脂质代谢失衡,可能导致巨噬细胞表型改变并危及重要的免疫活动。
在单细胞水平表征分子异质性的技术进步使我们能够更好地了解动脉粥样硬化斑块中存在的细胞的生物多样性。Alma Zernecke等利用scRNA-seq和质谱流式细胞术全面提供了小鼠模型中免疫细胞的表型信息,他们鉴定了17个免疫亚群,包括2个巨噬细胞亚群,即常驻巨噬细胞、炎症巨噬细胞、Trem2+泡沫状巨噬细胞、干扰素诱导型和类似腔体巨噬细胞。本文研究了颈动脉粥样硬化患者的免疫细胞表型,在人类动脉粥样硬化斑块中,没有发现中性粒细胞和ILC1细胞与小鼠动脉粥样硬化斑块中的相同,可能是由于物种差异。研究发现巨噬细胞是最丰富的免疫细胞类型,并且具有不同的表型,在小鼠模型中也检测到M1巨噬细胞高度表达炎性细胞因子,并且在动脉粥样硬化的人主动脉中具有最高的不稳定性评分,这表明M1巨噬细胞可能是负责斑块形成和斑块不稳定性的最重要的免疫细胞。炎性巨噬细胞和常驻巨噬细胞也导致了斑块的不稳定性。M1巨噬细胞可能分泌促炎因子,如肿瘤坏死因子(TNF)、白细胞介素(IL)-23、IL-9和IL-10,以及趋化因子CXCL11、CXCL1和CXCL29。这些促炎性巨噬细胞产生大量的活性氧和一氧化氮,有助于炎症反应的发展。表达促炎因子的细胞优先分布在更容易破裂的区域。值得注意的是,转录组可能无法全面反映髓样细胞的表型,未来的工作可以结合细胞表面表型(通过CITE-Seq或CyTOF)和单细胞转录组分析,以提供动脉粥样硬化病变中免疫细胞浸润的更全面的视图。
本文还探索了不稳定斑块和稳定斑块之间的表达谱。进一步分析表明,这些上调基因在不稳定斑块中的功能与CD74、HLA-DRA、CSTB和MMP9等免疫细胞有关;不稳定斑块中下调的基因与TGALN、ACTA2、MYH11、MYH10等SMC收缩基因相关。GO和KEGG分析发现,免疫反应、细胞外基质和细胞粘附分子可能与斑块不稳定性有关,提示除免疫细胞外,SMCs和细胞外基质也影响斑块的不稳定性。SMC分泌和沉积ECM蛋白,被认为可以防止动脉粥样硬化斑块的不稳定。但是,如果SMC发生表型转化,可能会释放大量能够消化ECM蛋白的MMP。研究结果还表明,SMCs的稳定性得分最高,当SMCs转化为FC细胞时,评分下调,表明SMC表型转化也影响斑块稳定性。最近一项研究指出,谱系追踪和单细胞RNA测序分析揭示了动脉粥样硬化中SMC的额外可塑性,表明SMC可能生成类似泡沫细胞、巨噬细胞、间充质干细胞和骨软骨生成细胞的细胞,这些表型对斑块形成和稳定性的功能影响及其在体内的相关性值得进一步探索。
最近的研究发现,一些炎性细胞因子可能是斑块易损性和主要不良血管事件的生物标志物,例如MCP-1蛋白。在本研究中,编码MCP-1的CCL2在转录水平上在不稳定斑块中升高。通过LASSO回归和RF算法进一步筛选了一些可能有效的不稳定斑块诊断生物标志物,这些基因在验证集中进一步验证,确定了14个不稳定斑块相关基因(CD68, CNN3, FAM114A1, PKBP10, FSTL3, IGFBP6, KRT8, LY6E, OCCT1, PAM, PRKCDBP, RASL12, TMEM43和TMEM47)作为诊断不稳定斑块的良好指标。据报道,其中一些基因参与了动脉粥样硬化的发病机制。例如,CNN3是一种肌动蛋白丝相关的调节蛋白,在SMC和多种类型的非肌肉细胞中表达,可以帮助抑制肌动蛋白激活的肌球蛋白ATP酶并稳定肌动蛋白细胞骨架 。FAM114A1在一项关联研究中被确定为与冠状动脉疾病有关。FSTL3在不稳定斑块中升高,并且可以通过调节CD36和LOX-1表达诱导巨噬细胞中的脂质积累和炎症反应。在本研究鉴定的核心基因中,CD68是髓样细胞亚群的标志物,IGFBP6与多种免疫细胞显著相关,PAM受多种miRNAs调控,通过临床样本进一步验证了这三个基因的表达水平和诊断价值。
本研究中,通过机器学习筛选关键基因和关键免疫细胞。Dong等提出了STRIDE技术,利用基于机器学习的单细胞转录组学分析,从空间混合物中分解细胞类型,该算法不仅可以将稀有细胞类型映射到空间位置,还可以改善基因和结构域定位。Hu等开发了SpaGCN算法,通过整合基因表达数据、空间位置信息和组织学图像识别具有空间模式的基因。因此,机器学习也可以应用于空间转录组学,是动脉粥样硬化研究的一个非常有前途的前景。在临床研究中,机器学习也已成为结果预测、风险分层、生物标志物发现和个性化医疗策略的一种高效方法。例如,Terrada等开发了用于大规模检测动脉粥样硬化的高精度诊断方法。Ambale-Venkatesh等将机器学习应用于深度表型数据集,对心血管事件的结果进行了准确的预测。Hand等确定了与动脉粥样硬化和冠状动脉斑块患者相关的重要风险特征。在未来的研究和医疗实践中,机器学习可以通过利用各种大数据集来源中包含的信息,将高级分析集成到转化医学实践中,帮助以患者为中心的精准医学发现以及从靶点验证到药物治疗优化的发展。
本研究还预测了不稳定斑块的潜在治疗药物,胰岛素可以靶向肾上腺髓质素(ADM)并治疗不稳定斑块。先前已经观察到,胰岛素可以通过降低血糖和改善血脂水平改善心血管结果。胰岛素还具有抗炎、抗血栓形成和抗氧化特性,其能够通过抑制氧化应激的激活抵消高血糖和血糖波动的促氧化作用。然而,当涉及到不利心血管事件的风险时,胰岛素活动仍然是一个争论点。此外,吲哚美辛可使血小板血栓素减少61%,表明它在体内对COX-1具有抑制作用。在一项回顾性研究中,发现纳武利尤单抗治疗可以减少动脉粥样硬化斑块。复杂斑块内树突状细胞上的强PDL1表达可能调控相关机制。据报道,二氢睾酮通过抑制巨噬细胞的内膜泡沫细胞形成,部分通过抑制 LOX-1表达减弱兔动脉粥样硬化的进展。一项分析报告称,接受抗心律失常药物决奈达隆治疗的阵发性或持续性心房颤动患者中风或短暂性脑缺血发作(TIA)的风险降低。α-Mangostin可降低胆固醇和甘油三酯,并可能通过M2巨噬细胞极化抑制 Apoe−/−小鼠动脉粥样硬化的进展。但由于这些药物和靶点只是理论层面的预测,需要更多的动物实验和临床试验来提供更多的证据。
综上所述,M1巨噬细胞是不稳定斑块形成的重要原因,CD68、PAM和IGFBP6是早期识别不稳定斑块的诊断生物标志物。这些发现可能为不稳定动脉粥样硬化斑块的诊断和治疗提供新的强有力的科学依据。