今天小编和大家分析一篇24年8月发表在Respiratory Research(IF:4.7)杂志的文章《Identification of TFRC as a biomarker for pulmonary arterial hypertension based on bioinformatics and experimental verification》。作者基于两个独立公共数据集的验证和实验验证,TFRC被确定为肺动脉高压(PAH)中潜在的分子生物标志物,以TFRC为靶点可能是诊断和治疗PAH的一种有前途的策略。
背景:
肺动脉高压(PAH)是一种复杂的进行性疾病,其特征为肺动脉压力升高,最终导致右心衰竭。尽管已研发出多种针对PAH的靶向疗法,可有效缓解症状,但这种严重疾病的预后仍然较差。新诊断患者的五年生存率仅为61.2%。因此,PAH的早期诊断对患者至关重要,目前迫切需要明确PAH的潜在发病机制并确定相关生物标志物。近年来,生物信息学的发展使PAH的分子基础有了更深入的认识。生物信息学分析方法有助于识别与PAH发展相关的候选基因,为诊断或预后生物标志物及治疗靶点提供有价值的指导。然而,目前许多研究仅进行理论预测,并未通过实验验证其可靠性。
方法
1.从GEO数据库中筛选PAH转录组数据集;
2.通过加权基因共表达网络分析(WGCNA)确定与PAH相关的模块;
3.富集分析及蛋白质-蛋白质相互作用(PPI)网络构建;
4.验证Hub基因表达;
5.基因集富集分析(GSEA);
6.PAH大鼠模型建立及临床样本收集;
7.定量PCR(qRT-PCR)分析及western blot分析。
研究结果
差异表达基因(DEGs)的鉴定
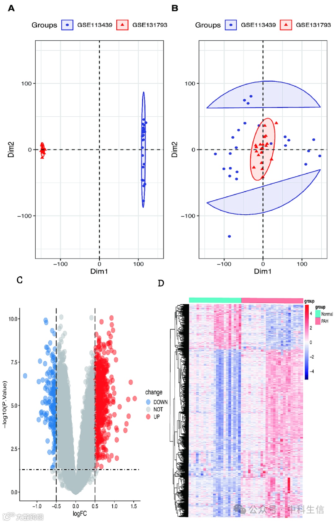
生成了二维主成分分析(PCA)聚类图,以展示合并GSE131793和GSE113439前后批次间的差异(图 1A和图 1B)。分析显示,两组样本呈现出明显的聚类。如火山图(图 1C)和热图(图 1D)所示,共鉴定出914个DEGs,其中上调基因722个,下调基因192个。

WGCNA
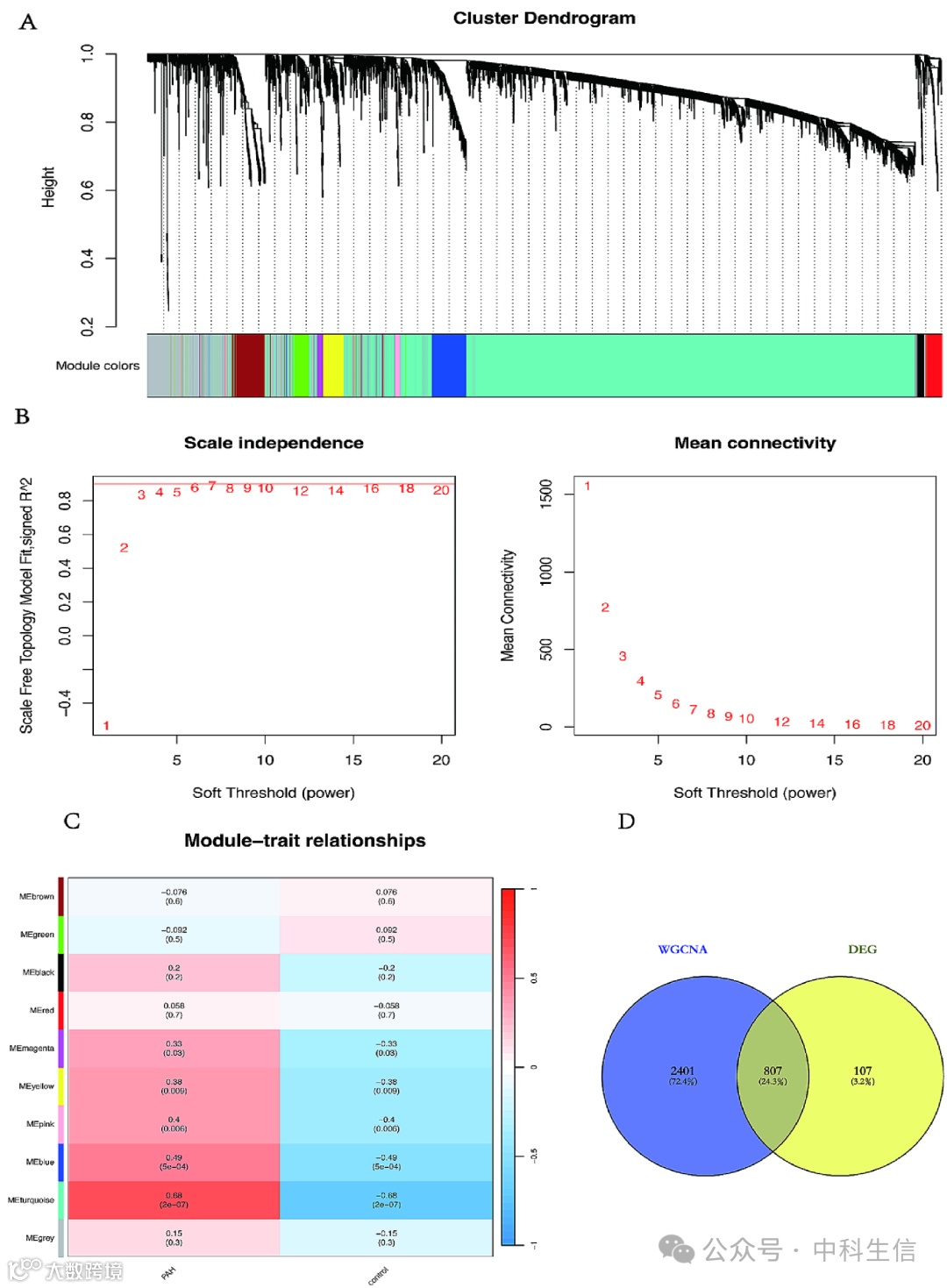
使用Pearson相关系数对样本进行聚类,并据此构建样本聚类树(图 2A)。最终选择10作为软阈值参数,以确保网络具有无标度特性(图 2B)。接下来,构建邻接矩阵和拓扑重叠矩阵(TOM)。最后,基于平均层次聚类和动态剪枝法识别出10个模块。通过模块-性状关系热图(图 2C)评估并可视化每个模块与两种临床特征之间的相关性,结果表明MEturquoise与PAH具有高度相关性(r = 0.68,P < 0.001)。因此,MEturquoise作为关键模块,包含3,208个基因。DEGs和WGCNA结果中得到807个交集基因(图 2D)。

功能富集分析
基因本体论(GO)富集分析表明,这些基因在多个生物学过程(BP)中富集,如核糖体生物发生、肌肉收缩、细胞对热的反应、对锰离子的反应以及对rRNA 加工的正向调控。在细胞组分(CC)方面,富集涉及核斑、细胞前缘、中心粒、中心粒卫星和前核糖体。此外,分子功能(MF)类别显示,在ATP水解活性、GTP酶结合、作用于DNA的催化活性、解旋酶活性以及依赖ATP且作用于DNA的活性等功能上显著富集(图 3A)。京都基因与基因组百科全书(KEGG)分析显示,在与癌症中的蛋白聚糖、肌动蛋白细胞骨架调节、脂质与动脉粥样硬化、黏着斑以及NOD样受体信号通路显著富集(图 3B)。另外,在疾病组和对照组之间进行的比较富集分析表明,PAH可能与心血管系统紊乱以及全身性疾病相关,如心肌梗死、动脉粥样硬化性心血管疾病、肺动脉高压、动脉粥样硬化(图 3C)。

PPI网络构建和hub基因鉴定
基于807个交集基因构建了PPI网络。利用CytoNCA插件分析网络拓扑结构并识别其中的核心基因。采用四种算法计算交集基因的连通度。选取每种算法中排名前20的基因(图 4A-D)。对这4种算法的结果取交集,确定了8个hub基因,即HSP90AA1、CD8A、HIF1A、CXCL8、EPRS1、POLR2B、TFRC和PTGS2(图 4E)。

Hub基因表达验证
在验证集中进一步评估hub基因的表达水平。箱线图显示,hub基因在训练集(图 5A)以及验证集GSE53408和GSE22356(图 5B和图 5C)中的表达水平存在差异。在训练集和验证集GSE53408中,HSP90AA1、HIF1A、CXCL8、EPRS1、POLR2B、TFRC和PTGS2在PAH组中的表达显著高于对照组,而CD8A在PAH组中的表达显著低于对照组。在验证集GSE22356中,TFRC是唯一仍呈现差异高表达的基因,因此选择TFRC作为关键基因进行进一步分析。

GSEA
GSEA(图 6A-B)显示,在TFRC高表达PAH样本中,大多数基因在以下生物学过程中富集:细胞周期检查点信号传导、染色体分离、模板依赖性DNA复制、有丝分裂姐妹染色单体分离以及核染色体分离。由于细胞增殖和炎症浸润是PAH发病机制的特征,功能和通路富集分析均表明TFRC在PAH发病过程中具有潜在作用。在验证数据集中使用受试者工作特征曲线(ROC),进一步验证目标基因的诊断效能,在GSE53408和GSE22356中,TFRC呈上调状态,其曲线下面积(AUC)分别达到0.8788(图 6C)和0.7056(图 6D),表明TFRC的表达水平能够区分PAH患者和健康对照。

PAH大鼠动物模型验证TFRC
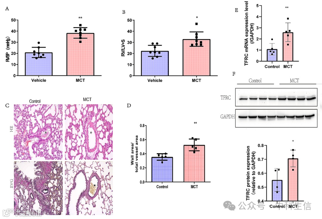
建立了PAH大鼠动物模型,PAH组的右心室收缩压(RVSP)(38.41 ± 4.75 mmHg)显著高于对照组(20.86 ± 4.61 mmHg)(p < 0.001)(图 7A)。此外,右心室肥厚(RVH)显著增加,表现为野百合碱(MCT)处理的大鼠的右心室与左心室加室间隔重量比(RV/LV + S)为 32.97% ± 6.48%,而对照组为22.36% ± 5.01%(p < 0.05)(图 7B)。另外,PAH大鼠的肺动脉中膜壁明显厚于对照大鼠(图 7C-D)。随后检测了PAH大鼠肺组织中靶基因的mRNA表达。结果显示,TFRC在PAH大鼠的肺组织中显著上调(图 7E)。蛋白水平验证结果表明,TFRC在PAH大鼠肺组织中的蛋白表达量约为对照大鼠肺组织中的1.5倍(图 7F)。

临床样本验证TFRC
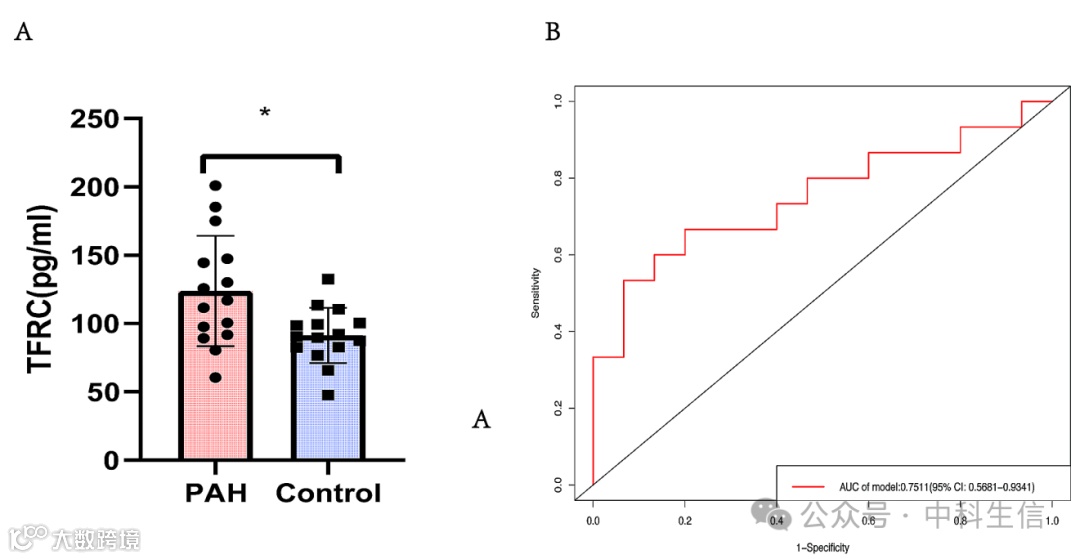
基于上述生物信息学分析和实验验证,发现TFRC是唯一一个在PAH组中表达持续上调的靶基因。因此,选择TFRC进行进一步的实验验证。首先,收集了15名特发性肺动脉高压(IPAH)患者和15名健康对照者的血液样本,以测定血清TFRC浓度。IPAH患者的血清TFRC浓度显著高于健康对照者(图 8A)。使用ROC曲线分析评估TFRC水平对PAH的诊断能力,结果显示AUC值为0.7511,表明TFRC作为诊断生物标志物具有较高的预测效率(图 8B)。


