今天小编和大家分析一篇2024年2月发表在Front Immunol.(IF:5.7)杂志的文章《Identification and validation of CCR5 linking keloid with atopic dermatitis through comprehensive bioinformatics analysis and machine learning》。作者基于两个独立公共数据集,揭示瘢痕疙瘩和特应性皮炎共享共同的炎症和免疫通路。此外,CCR5在瘢痕疙瘩与特应性皮炎发病机制的关联中发挥着关键作用。这些共同的通路和关键基因可能为进一步的机制研究、靶向治疗和针对伴有特应性皮炎的瘢痕疙瘩的治疗干预提供启示。
背景:
瘢痕疙瘩是一种良性皮肤纤维增生性肿瘤,源于皮肤异常伤口愈合,特征为肌成纤维细胞激活和胶原蛋白沉积,常超出原始损伤范围,严重影响患者生活质量。尽管炎症反应在其形成中扮演关键角色,但免疫细胞的具体病理机制仍不明确。研究显示,瘢痕疙瘩与特应性皮炎(AD)在特定人群中密切相关,且AD患者患瘢痕疙瘩风险增加。AD是一种复发性过敏性疾病,涉及2型免疫反应和多种免疫细胞变化。本研究运用生物信息学和机器学习技术,系统分析了瘢痕疙瘩和AD的基因表达数据集,旨在揭示两者间的共同通路和关键基因。通过这一方法,我们首次发现CCR5是这两种疾病的关键基因,为理解它们的共同发病机制提供了新视角。这一发现有望推动针对这两种疾病的更深入研究和更有效的治疗策略开发。
方法
1.从GEO数据库中筛选瘢痕疙瘩和特应性皮炎转录组数据集;
2.富集分析及蛋白质-蛋白质相互作用(PPI)网络构建;
3.关键基因的鉴定;
4.关键基因的诊断价值
5.免疫细胞浸润分析;
6.相关性分析;
7.TFs的预测和验证。
研究结果
差异表达基因(DEGs)的鉴定

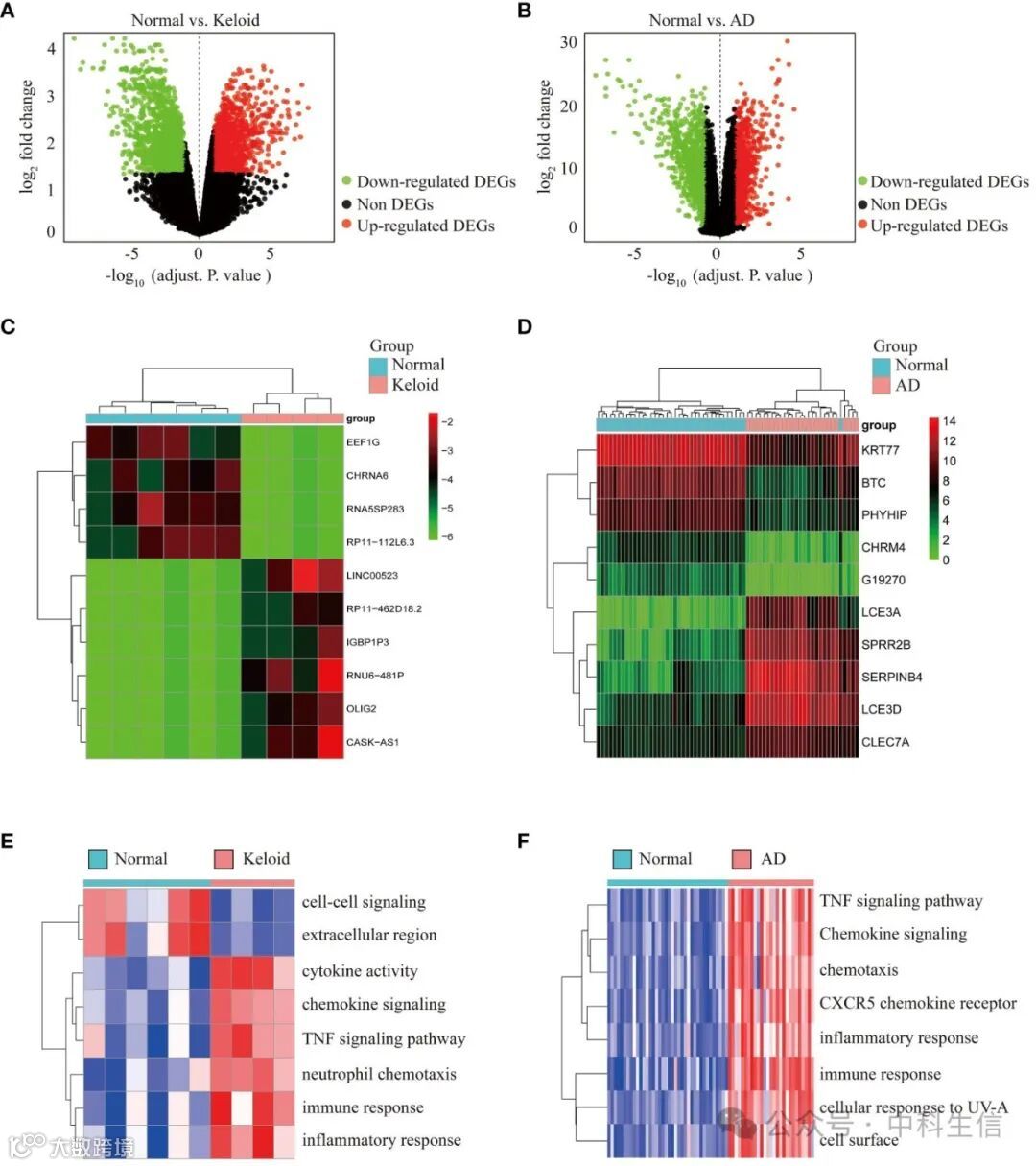
瘢痕疙瘩与特应性皮炎(AD)的差异表达分析及通路富集注释。(A) 火山图展示了瘢痕疙瘩与对照组之间的差异表达基因(DEGs)。绿色点代表下调基因,红色点代表上调基因。(B) 火山图展示了AD与对照组之间的差异表达基因。(C) 热图展示了在瘢痕疙瘩样本中显著表达的前10个差异表达基因。(D) 热图展示了在AD样本中显著表达的前10个差异表达基因。(E) 瘢痕疙瘩样本中基因集变异分析(GSVA)富集分析的热图。(F) AD样本中基因集变异分析(GSVA)富集分析的热图。
瘢痕疙瘩和AD之间常见DEGs的功能注释

差异表达基因的功能注释与核心基因的选择。(A) 展示了瘢痕疙瘩样本与特应性皮炎(AD)样本中下调差异表达基因的交集。(B) 展示了瘢痕疙瘩队列与AD队列中上调差异表达基因的交集。(C) 气泡图展示了共表达差异表达基因在基因本体(GO)富集分析中显著富集的条目。(D) 气泡图展示了共表达差异表达基因在京都基因与基因组百科全书(KEGG)分析中显著富集的条目。(E) 通过MCODE选择的蛋白质-蛋白质相互作用(PPI)网络中度数较高的20个核心基因的子网络。(F) 这20个核心基因的特征性功能网络。
关键基因CCR5的鉴定

利用机器学习方法识别瘢痕疙瘩与特应性皮炎(AD)中的关键基因。使用来自GSE158395数据集的LASSO分析(A,B)和支持向量机递归特征消除(SVM-RFE)算法(C)鉴定瘢痕疙瘩的核心基因。使用来自GSE121212数据集的LASSO(D,E)和SVM-RFE算法(F,G)鉴定AD的核心基因。(H) 文氏图展示了在瘢痕疙瘩和AD数据集中,通过LASSO回归分析和SVM-RFE算法筛选出的重叠核心基因。
验证和测试CCR5基因的诊断价值

CCR5在训练集、验证集及临床样本中的表达验证。(A) 直方图展示了CCR5的表达水平。(B) 受试者工作特征(ROC)曲线分析。(C) 直方图展示了CCR5的表达水平。(D) 训练集中CCR5基因的ROC曲线分析。(E) 直方图展示了验证集(GSE188952)中瘢痕疙瘩样本基因表达谱中CCR5的表达水平。(F) 验证集中CCR5基因的ROC曲线分析。(G) 直方图展示了验证集(GSE32924)中AD样本基因表达谱中CCR5的表达水平。(H) 验证集中CCR5基因的ROC曲线分析。(I) 实时荧光定量聚合酶链式反应(qPCR)分析显示了临床瘢痕疙瘩样本(N=4)中CCR5的表达水平。(J) 蛋白质印迹(WB)分析确认了临床瘢痕疙瘩样本(N=4)中CCR5的表达水平。(K) qPCR分析显示了临床AD样本(N=6)中CCR5的表达水平。(L) WB分析确认了临床AD样本(N=6)中CCR5的表达水平。
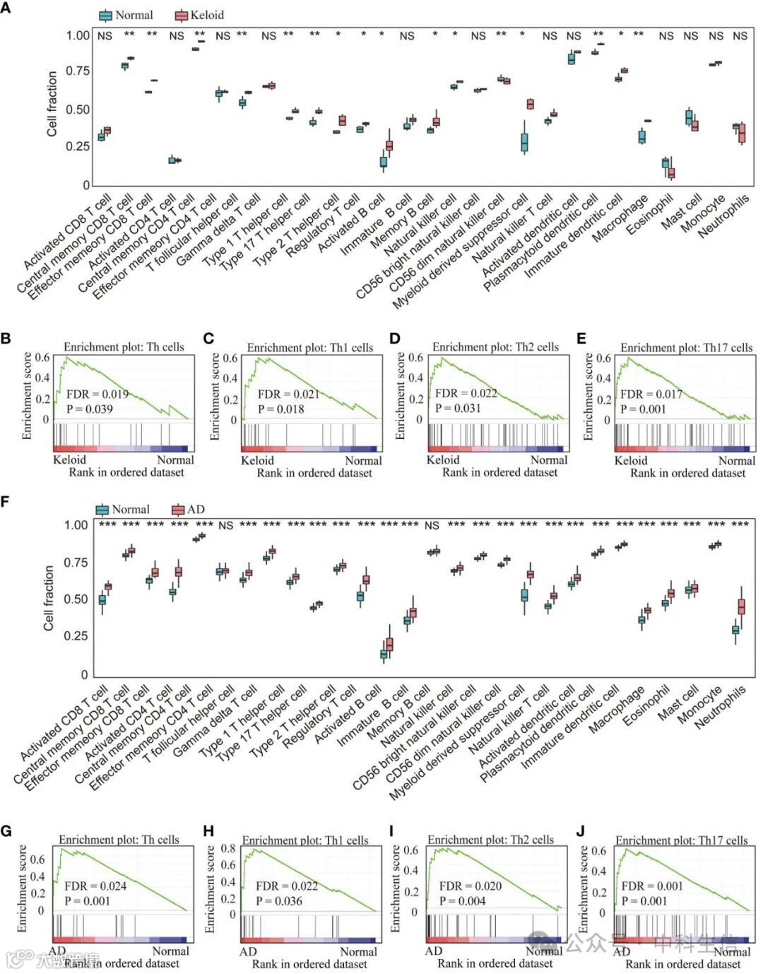
瘢痕疙瘩和AD免疫细胞浸润分析

瘢痕疙瘩与特应性皮炎(AD)数据集中免疫细胞浸润的分析。(A) 瘢痕疙瘩数据集(GSE158395)中每个样本28种免疫细胞的相对百分比。基因集富集分析(GSEA)揭示了瘢痕疙瘩数据集样本中富集的细胞类型:(B) T辅助细胞(Th细胞),(C) Th1细胞,(D) Th2细胞,(E) Th17细胞。(F) AD数据集(GSE121212)中每个样本28种免疫细胞的相对百分比。GSEA揭示了AD数据集样本中富集的细胞类型:(G) Th细胞,(H) Th1细胞,(I) Th2细胞,(J) Th17细胞。
CCR5表达与Th1/2/17细胞的相关性分析

关键基因CCR5与T辅助细胞(Th细胞)的相关性分析。在瘢痕疙瘩组织中,CCR5表达水平与(A) Th1细胞(r=0.91,P<0.001)、(B) Th2细胞(r=0.89,P<0.001)、(C) Th17细胞(r=0.74,P=0.014)的相关性分析及散点图。在特应性皮炎(AD)组织中,CCR5表达水平与(D) Th1细胞(r=0.80,P<0.001)、(E) Th2细胞(r=0.66,P<0.001)、(F) Th17细胞(r=0.64,P<0.001)的相关性分析及散点图。
TFs的预测与验证

转录因子(TFs)调控网络及其在基因表达综合数据库(GEO)和临床样本中的表达水平。(A) 转录因子调控网络。转录因子以绿色标记,关键基因CCR5以红色标记。(B–E) 瘢痕疙瘩(GSE158395)和特应性皮炎(AD,GSE121212)基因表达谱中NR3C2和YY1的表达水平。(F–I) 临床瘢痕疙瘩和AD样本中NR3C2和YY1的表达水平。

