Combining WGCNA and machine learning to identify mechanisms and biomarkers of ischemic heart failure development after acute myocardial infarction
结合 WGCNA 和机器学习来确定急性心肌梗死后缺血性心力衰竭发展的机制和生物标志物
Heliyon 3区,IF:3.4
摘要
背景:急性心肌梗死(acute myocardial infarction,AMI)是由冠状动脉闭塞引起的严重心脏病发作,其特征是冠状动脉闭塞供血的心肌暴露于缺血环境中而引起的心肌坏死。随着介入技术和药物的发展,AMI患者的生存率不断提高,但并发症的发生率也有所增加。其中,缺血性心力衰竭(IHF)是心肌梗死后最严重的并发症,估计1年发病率为23.4%。AMI后 IHF因其并发症发生率、死亡率、再入院率和医疗支出而成为一个主要的公共卫生问题。了解AMI后IHF的机制将有助于我们进行早期诊断和治疗。
目的:阐明AMI和IHF的共同机制,并且进一步评估AMI和IHF的免疫细胞变化。
方法:从GEO数据库中获得了AMI数据集GSE66360和IHF数据集GSE57338,并通过WGCNA分析筛选了两种疾病共有的重叠基因。随后,我们对重叠基因进行了GO和KEGG富集分析,以阐明AMI和IHF的共同机制。机器学习算法也用于识别关键生物标志物。最后,我们对数据集进行了免疫细胞浸润分析,以进一步评估AMI和IHF的免疫细胞变化。
结果:我们通过WGCNA分析获得了AMI和IHF的74个重叠基因,富集分析结果主要集中在免疫和炎症相关机制上。通过LASSO、RF和SVM-RFE三种机器学习算法,我们最终获得了IL1B、TIMP2、IFIT3和P2RY2四个Hub基因,并在IHF数据集GSE116250中进行了验证,诊断模型AUC = 0.907。免疫浸润分析结果显示,AMI样本中8种类型的免疫细胞存在显著差异,IHF样本中6种类型的免疫细胞存在显著差异。
结论:通过WGCNA、富集分析和免疫浸润分析探讨了AMI后IHF的机制。通过机器学习算法确定了4个潜在的诊断候选基因和治疗靶点。这为AMI后IHF的发病机制、诊断和治疗提供了新的思路。
Figure1

研究流程图
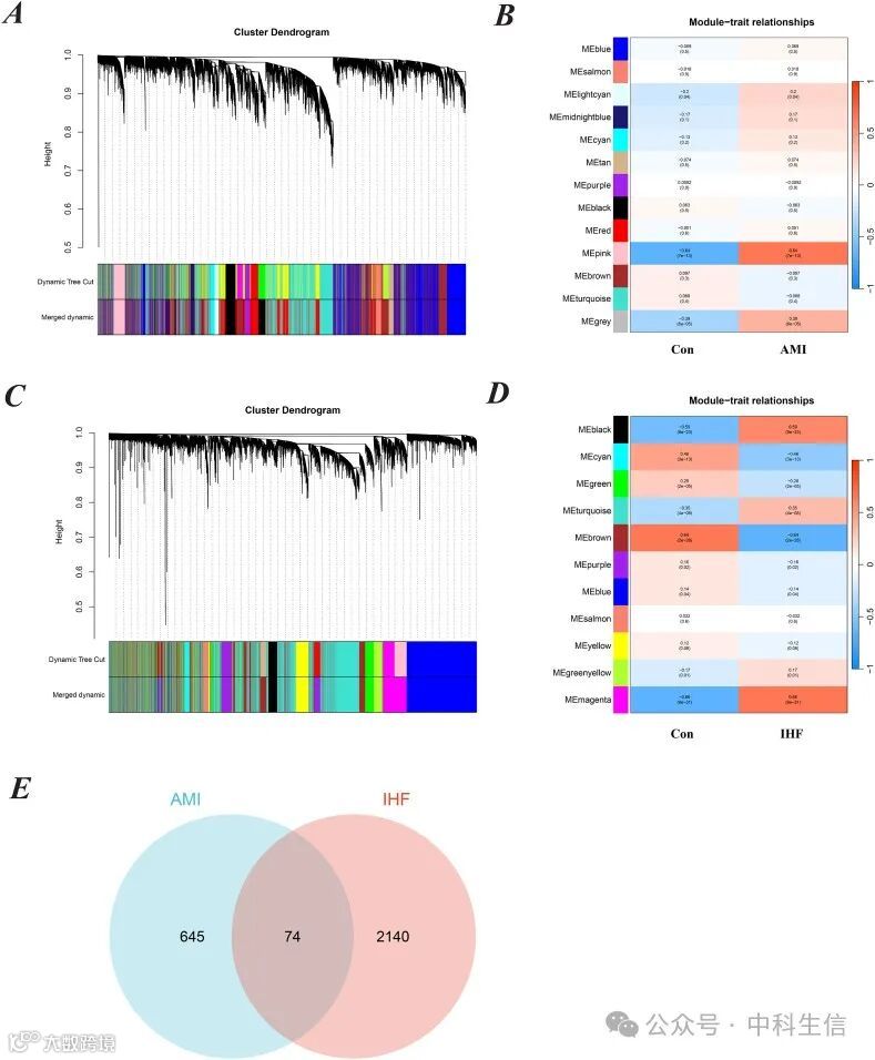
Figure2

WGCNA分析结果。(A)创建了AMI中基因和性状聚类的树状图。这些基因聚类树或树状图是从基于邻域相关差异的分层聚类中得出的。(B)AMI条件以13个基因共表达模块为特征。这些模块中的每个单元格都显示相关系数和相应的p值。(C)还构建了IHF的基因和性状聚类的树状图。(D)IHF的11个基因共表达模块。(E)AMI和IHF的交集。我们将结果相交得到74个关键基因。
Figure3

关键基因的功能富集分析。(A)GO富集分析结果。(B)KEGG富集分析结果。
Figure4

采用机器学习来识别AMI和IHF中的候选基因。(A) 用于AMI基因筛选的套索模型。我们部署了Lasso回归来确定AMI中的最佳特征基因,通过最小化部分似然偏差来确定最佳lambda值。系数曲线,每条代表一个单独的基因,突出了基因选择过程。在曲线的最低点,12个基因(n = 12) 成为最适合Lasso模型的基因,如描绘部分似然偏差的垂直实线所示。(B)AMI中的SVM-RFE模型。SVM-RFE算法用于深度鉴定特征基因,选择准确率最高、错误率最低的基因,如性能曲线所示。图形的轴表示所选特征的数量(x轴)和预测准确性(y轴)。(C)AMI基因的RF模型。使用随机森林方法,我们计算了重叠候选基因的相对重要性,重点关注前20个基因的显著性。(D)AMI候选基因的维恩图。维恩图说明了三种算法的交集,最终确定了AMI的6个主要候选基因。(E) IHF的Lasso模型中的候选基因筛选。(F)IHF的SVM-RFE模型中的候选基因筛选。(G)IHF RF模型中的候选基因筛选。(H)IHF候选基因的维恩图。该图显示了三种应用算法的结果整合,从而确定了IHF的12个候选基因。
Figure5

PPI网络从AMI的候选基因开始,到IHF的候选基因结束。
Figure6

诊断价值评估结果。(A)GSE116250中每个候选基因的ROC曲线。(B)4基因诊断模型的ROC曲线在 GSE116250。
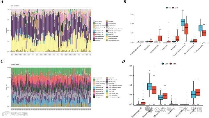
Figure7

免疫细胞浸润分析。(A)该条形图说明了22种不同免疫细胞类型在各种AMI样本中的分布,提供了它们比例的比较可视化表示。(B)箱形图描述了与对照样品相比,在AMI样品中显示显著失调的八种免疫细胞类型的表达谱。(C)与AMI类似,IHF样品的条形图描绘了22种免疫细胞类型的比例,提供了它们在不同IHF样品中的分布的视觉比较。(D)箱线图描述了与对照样品相比,IHF样品中显示显著失调的六种免疫细胞类型的表达谱。

