大家好!今天小编和大家一起分享一篇2023年7月发表在J Transl Int Med杂志的文章《A new ferroptosis-related signature model including messenger RNAs and long non-coding RNAs predicts the prognosis of gastric cancer patients》。
1.背景
胃癌是一种常见的消化道恶性肿瘤,发病率高,死亡率高,预后差。在全球范围内,2020年GC在所有癌症类型中的死亡率排名第四,发病率排名第五。GC是一种异质性疾病,与不同的致癌原因和机制有关,导致GC指标的多样性,包括种族,性别和地理位置。尽管在过去的几十年里治疗取得了巨大的进步,但GC的5年生存率仍然不理想。其中一个原因是缺乏敏感和有效的标志物来评估治疗的疗效和预测GC患者的恢复或复发。寻找有效的预后标志物对胃癌患者的治疗具有重要意义。
铁凋亡是一种铁依赖的调节性细胞死亡过程,是由细胞内铁的积累和膜脂质过氧化引起的。虽然铁凋亡的确切机制和生理功能尚未完全阐明,但越来越多的证据表明它与各种病理状态,特别是癌症密切相关。对于GC,铁凋亡已被证明是根除肿瘤细胞的有效方法。铁凋亡的诱导和调节涉及癌症代谢中的几个关键肿瘤抑制因子和癌基因。这些铁凋亡相关基因可作为GC的预后标志物。长链非编码RNA(longnoncodingRNA,lncRNA)是一类长度超过200个核苷酸的特殊非编码RNA。据报道,lncRNA参与了广泛的生物过程(BP),包括细胞迁移,侵袭,增殖和凋亡。在各种癌症类型中发现了失调的lncRNA表达谱,表明异常lncRNA表达可能是肿瘤发生的重要因素。lncRNA也与GC的发生和发展密切相关。此外,根据许多最近的研究,lncRNA也在铁凋亡中起表观遗传调节剂的作用。由于RNA测序技术的进步,lncRNA表达谱已有效地应用于不同癌症(包括GC)的预后。是否铁凋亡相关lncRNA能否作为GC预后的生物标志物有待深入研究。
在本研究中,基于与铁凋亡相关的差异表达基因(DEG),建立了一个由2个信使RNA(mRNA)和15个lncRNA组成的GC预后模型。我们在不同的临床环境中全面评估了我们的模型,并在外部数据集中对其进行了验证。我们的模型表现出良好的性能GC患者的预后。
2.数据源
从The Cancer Genome Atlas(TCGA; http://cancergenome.nih.gov)数据库中下载GC的片段数/百万读段(FPKM)数据和临床病理信息,并且该数据包含375个肿瘤样品和32个正常样品。从Gene Expression Omnibus (GEO; https://www.ncbi.nlm.nih.gov/geo/) 下载GSE84437的基因表达微阵列数据和临床病理信息。从铁凋亡数据库(FerDb; http://www.zhounan.org/ferrdb/operations/download.html)下载259个铁凋亡相关基因的列表。
3.结果
研究流程图见 Figure1 。首先,通过cBioPortal从TCGA数据库获得TCGA胃腺癌(TCGA-STAD)数据集,并从FerDb下载259个铁凋亡相关基因的列表。从铁凋亡相关基因中提取了240个铁凋亡相关mRNA。接下来,通过对来自TCGA-STAD数据集的lncRNA和259个铁凋亡相关基因的Pearson相关性分析,鉴定了614个铁凋亡相关lncRNA。|Cor|> 0.60,P < 0.001)。在最后一步中,375个肿瘤和32个正常TCGA-STAD样品的差异表达分析产生了总共288个铁凋亡相关的DEG,包括67个mRNA和221个lncRNA.

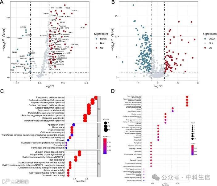
Figure 1:研究设计的工作流程。缩略词:FerrDb:铁凋亡数据库;气相色谱法:胃癌; TCGA:癌症基因组图谱数据库; lncRNA:长链非编码RNA; mRNA:信使RNA; GO:基因本体论; KEGG:京都基因和基因组百科全书; GSEA:基因集富集分析; DEG:差异表达基因。
3.2 DEG的功能富集分析
为了进一步分析DEG,我们进行了GO分析和KEGG通路分析。GO富集分析包括细胞组分(CC)、BP和分子功能(MF)(Figure 2C) .在BP类别中,DEG参与氧化应激反应、羧酸生物合成过程、有机酸生物合成过程和细胞对氧化应激的反应,这与氧化应激和铁凋亡密切相关的事实一致。在CC类中,细胞顶端部、黑素体、色素颗粒、氧化还原酶复合体等均明显富集。在MF类中,DEG富集了泛素蛋白连接酶结合、泛素样蛋白连接酶结合、氧化还原酶活性、还原型烟酰胺腺嘌呤二核苷酸磷酸(NADPH)和铁离子结合等。 KEGG通路分析显示,铁凋亡相关DEG主要富集在流体切应力与动脉粥样硬化、脂质与动脉粥样硬化、糖尿病并发症中的晚期糖基化终产物(AGE)-晚期糖基化终产物受体(RECEPTOR)信号通路、卡波西肉瘤相关疱疹病毒感染、缺氧诱导因子-1(HIF-1)信号通路等(Figure 2D) .此外,脂质和动脉粥样硬化以及HIF-1信号通路值得注意。HIF-1是由HIF-1α和HIF-1β两种蛋白质组成的异二聚体蛋白。[17]既往研究表明,缺氧及缺氧相关信号通路在胃癌的发生发展中起重要作用。

Figure 2:铁凋亡相关差异表达基因的筛选。(A)差异表达mRNA的火山图谱。(B)差异表达lncRNA的火山图谱。(C)GO分析结果包括细胞成分、分子功能和生物学过程。(D)KEGG分析的结果。GO:基因本体论; KEGG:京都基因和基因组百科全书; lncRNA:长链非编码RNA; mRNAs:信使RNA。
3.3 一种新的气相色谱相关性预测模型的构建
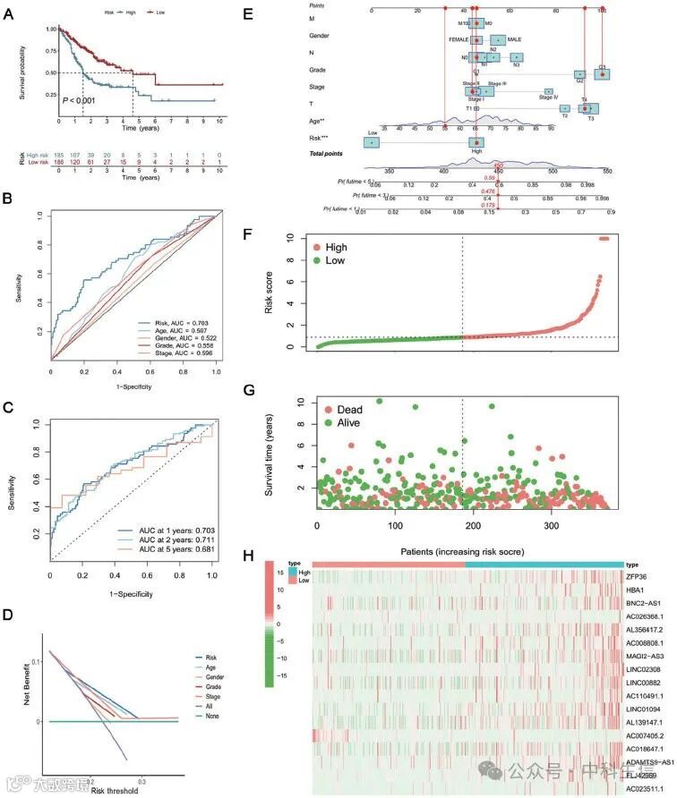
接下来,我们研究了铁凋亡相关DEG与GC患者生存率之间的关系。单因素考克斯回归分析中,有52例DEG与OS显著相关,然后采用多因素考克斯逐步回归方法建立多因素回归模型。多因素考克斯回归分析显示,共检测到17个铁凋亡相关DEG,其中2个mRNA和15个lncRNA,可用于构建铁凋亡相关DEG的预测模型。这15种lncRNA的水平与铁凋亡基因之间的相关性显示在 Figure 3 中。 用于计算17个特征基因的风险评分的公式如下:风险评分=(ZFP 36表达)×(0.000586561)+(HBA 1表达)×(0.009743716)+(BNC 2-AS 1表达)×(-0.002581118)+( AC026368.1 表达式)×(0.000249402)+( AL356417.2 表达式)×(0.003059539)+( AC008808.1 表达式)×(0.008982071)+(MAGI 2-AS 3表达)×(-0.003468585)+(LINC 02308表达式)×(0.017145294)+(LINC 00882表达式)×(-0.014345102)+( AC110491.1 表达式)×(0.010071511)+(LINC 01094表达式)×(0.001808894)+( AL139147.1表达式)×(0.007782626)+( AC007405.2 表达式)×(-0.004812248)+( AC018647.1 表达式)×(0.016655829)+(ADAMTS 9-AS 1表达)×(0.007527902)+(FLJ 42969表达)×(0.004832929)+( AC023511.1 表达)×(0.001121488)。KM分析显示,低风险组的OS显著高于高风险组(Figure 3A) . 模型评价预测准确性通过受试者工作特征曲线下面积(AUC)进行评估,1年、2年和5年的AUC分别为0.703、0.711和0.681(Figure 3B) .为了进一步评估风险评分的敏感性和独特性,我们计算了风险评分和其他临床因素(如年龄,性别和等级)(Figure 3C) 。风险评分的AUC显著大于其他临床因素的AUC,证明风险水平具有更好的预测价值。决策曲线分析(DCA)进一步表明,风险评分是比其他临床特征更准确的指标(Figure 3D) 。根据危险评分和生存状态的分布图,危险评分越高,GC患者的死亡人数越高。因此,我们构建了一个具有临床特征和风险评分的诺模图,以预测GC患者的1年、3年和5年预后(Figure 3E) 。 TCGA-STAD中患者风险评分、生存状态和生存时间的分布见 Figure 3F–3H 。

Figure 3:预后模型的建立与评价。(A)不同风险组的Kaplan-Meier分析和log-rank检验结果。(B)1年、2年和5年时风险评分的时间依赖性ROC曲线。(C)GC患者临床特征风险评分的ROC曲线。(D)危险因素和临床特征的DCA。(E)结合临床特征和风险评分的列线图预测GC患者的1年、3年和5年OS。(F)胃癌患者的风险评分分布。(G)胃癌患者的生存状态分布。(H)这些mRNA和lncRNA的表达热图。DCA:决策曲线分析;气相色谱法:胃癌; lncRNA:长链非编码RNA; mRNA:信使RNA;操作系统:总存活率;中华民国:接收机工作特性;曲线下面积:受试者工作特征曲线下面积。**P< 0.01; *P < 0.001;* P< 0.001,均为阴性。
3.4 GEO数据集中铁凋亡相关风险模型的验证
由于其他数据集中不存在相应的lncRNA,因此难以验证风险模型的性能。因此,我们研究了TCGA-STAD和 GSE84437 中SS评分的预后价值。TCGA-STAD中SS评分与危险度评分之间存在显著相关性(P= 2.2 × 10- 16)。上述分析表明,风险评分是一个可靠的指标。KM分析显示,风险模式与患者的生存状态相关(P< 0.005)( Figure 4A) .
3.5 铁凋亡相关lncRNA的共表达网络分析
为了加深对这17个特征基因之间潜在相互作用的理解,我们通过基因共表达分析得到了12个相关基因。使用Cytoscape软件构建lncRNA-mRNA共表达网络图( Figure 4B) .七种lncRNA(LINC 008、 AC008808.1 等)和5个基因(锌指E盒结合同源框1 [ZEB 1]、血管生成素样7 [ANGPTL 7]等)被分配到同一个模块。
3.6 功能分析
我们使用GSEA来研究17个标记基因(Figure 4C) . GSEA结果显示,在高危人群中存在多种肿瘤相关通路,包括嗅觉传导、胆碱受体相互作用、补体和凝血级联反应。同时,低风险组富含细胞周期相关途径,如错配修复,DNA复制和同源重组
3.7 高、低危人群与临床特征的相关性分析
临床特征(如分级、TNM分期、年龄和性别)和靶基因的聚类分析显示,高危组患者的临床分级晚于低危组( Figure 4D) .

Figure 4:胃癌患者不同危险群的生物学特征。(A)GEO数据集中不同SS评分组的Kaplan-Meier分析和对数秩检验结果。(B)lncRNA-mRNA的共表达网络。(C)GSEA的结果。(D)胃癌患者中亚铁代谢相关基因的预后特征和临床特征的热图。气相色谱法:胃癌;地理位置:基因表达综述; GSEA:基因组富集分析; lncRNA:长非编码RNA; mRNA:信使RNA; SS评分:替补得分。
3.8 免疫微环境的综合评价
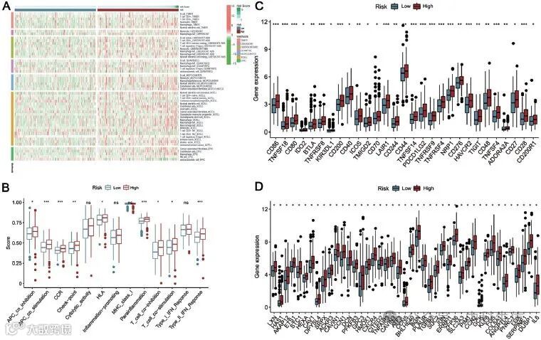
微环境对肿瘤的发展有重要影响。为了探索风险评分和免疫细胞浸润之间的关系,我们使用多种算法进行相关性分析(Figure 5A) .结果显示,高、低危人群的免疫应答存在显著差异。此外,在免疫功能方面,高危组明显强于低危组(Figure 5B) .随后,我们比较了两组之间的免疫检查点分子。结果显示,所有检查点分子在高风险组中具有更高的表达(Figure 5C) .以上分析表明,高危人群整体上具有较高的免疫活性。因此,根据我们的风险特征分类的高风险组的免疫治疗应答率可能比低风险组具有更高的应答率。
3.9 缺氧相关基因与危险评分的关系
最近的研究表明,缺氧和铁凋亡之间的密切关系。因此,我们调查了低风险组和高风险组之间缺氧相关基因的表达(Figure 5D) ,结果显示许多缺氧相关基因(如乳胶蛋白、透明质酸合成酶1 [HAS 1]、A-激酶锚蛋白12 [AKAP 12]等)高危组明显高于低危组(P< 0.001)。结合上述结果,如富集分析结果中HIF-1信号通路的富集以及高危人群对c-Jun N-末端激酶(JNK)抑制剂的敏感性,我们认为铁凋亡与胃癌缺氧的关系值得进一步研究。

Figure 5:高风险和低风险胃癌患者之间的免疫状态差异。(A)高风险和低风险胃癌患者的免疫浸润景观。(B)胃癌高危组与低危组免疫相关功能的比较(C)胃癌高危组和低危组免疫检查点的比较(D)高、低危人群缺氧相关基因表达的比较。*P < 0.05; **P< 0.01; * P < 0.001。**P< 0.001。* GC:胃癌。
3.10 肿瘤突变负荷与风险评分的关系
肿瘤突变负荷(TMB)是指每个肿瘤基因组区域中非同义变体或单核苷酸变体的总数。为了了解风险评分与基因突变之间的关系,从TCGA下载并分析了简单的核苷酸变异数据。 Figure 6A 和 6B 显示了基因突变信息的汇总。肿瘤蛋白p53(TP53)(或p53)和粘蛋白16(MUC16)是两组中最常见的突变基因。P53也是一种重要的肿瘤抑制因子和铁凋亡的主要调节因子。与低风险组相比,高风险组的p53突变率高6%,低密度脂蛋白(LDL)受体相关蛋白1B(LRP 1B)突变率低12%。如在 Figure 6C 中观察到的,高风险评分组显示出比低风险组更低的TMB。 具有高水平TMB的GC患者比具有低水平TMB的患者具有更好的预后( Figure 6D) .此外,我们还结合危险评分和TMB水平来预测GC的预后。有趣的是,我们发现具有高TMB水平和低风险评分的GC患者具有最好的预后(Figure 6E) .如 Figure 6F 所示,低危组可能更容易激活免疫反应,低危组患者可能对免疫检查点治疗更敏感。采用半数最大抑制浓度(IC50)评价高、低危组对常用化疗药物的敏感性。高风险组患者的IC50值显著较低,对AP. 24534(泊那替尼)和AS 601245(JNK抑制剂)更敏感( Figure 6G 和 6H) 。

Figure 6:GC患者中不同风险组的突变景观。(A,B)胃癌患者中高危组和低危组的体细胞突变的癌标图。(C)GC患者中高风险组和低风险组之间的TMB评分的小提琴图。(D)采用Kaplan-Meier曲线分析低TMB和高TMB患者的生存情况。(E)Kaplan-Meier曲线用于分析按风险评分和TMB分层的患者亚组的生存率。(F)GC患者中高风险组和低风险组之间TIDE评分的小提琴图。(G)GC患者中高风险组和低风险组之间的AS 601245敏感性分析。(H)GC患者中高风险组和低风险组之间的AP.24534敏感性分析。*P < 0.001。GC:胃癌; TMB:肿瘤突变负荷; TIDE:肿瘤免疫功能障碍和排除。
3.11 与已发表的特征基因的比较
我们将我们的17个基因标签与其他已发表的基因标签进行了比较(Table S1)。首先,我们模型的一个重要优势是我们的模型结合了lncRNA和mRNA。接下来,当基于Pearson相关性鉴定出铁凋亡相关lncRNA时,我们模型中的筛选条件(|Cor|> 0.6,P < 0.001)为最严格的模型。严格的筛选条件确保了筛选的lncRNA和铁凋亡之间的强相关性。如表S1所示,我们的17个基因签名中的1年AUC为0.703,5年AUC为0.681,并且使用外部验证验证了结果。 Zhang的三个基因、Cai的四个基因、Chen的20个基因、Pan的17个基因和Wei的四个基因的AUC分别为0.756、0.638、0.830、0.751和0.636,大多数其他研究仅在内部数据集上验证了结果。与其他五个已发表的基因签名相比,我们的模型具有很好的预后潜力。
4.讨论
胃癌是消化系统最常见的恶性肿瘤。由于缺乏明显的症状和早期筛查方法,GC的早期诊断很困难,导致预后不良。尽管近年来各种治疗方法的疗效有所提高,但胃癌的发病率仍然很高。因此,探索新的可行的预后生物标志物对改善胃癌患者的预后至关重要。在此背景下,本研究的目的是开发一种新的分子标记的基础上,铁凋亡相关的lncRNA和mRNA在GC。
本研究构建的预后模型包含17个基因,包括15个lncRNA(BNC 2-AS 1, AC026368.1 , AL356417.2 , AC008808.1 ,MAGI 2-AS 3,LINC 02308,LINC 00882, AC110491.1 ,LINC 01094, AL139147.1 , AC007405.2 , AC018647.1 ,ADAMTS 9-AS 1,FLJ 42969, AC023511.1 )和2个mRNA(锌指蛋白36同源物[ZFP 36]和血红蛋白亚基α1 [HBA 1])。 由ZFP 36基因编码的ZFP 36也称为三曲脯氨酸(TTP)。ZFP 36通过与3 '-非翻译区(3'-UTR)结合并募集去腺苷化和降解因子来降低靶mRNA的稳定性,如肿瘤坏死因子(TNF),白细胞介素-6(IL-6),白细胞介素-17A(IL-17 A)和白细胞介素-33(IL-33)。ZFP 36可以通过其对靶mRNA的转录后效应改变细胞对脂质过氧化、氧化应激、凋亡和免疫刺激的反应。此外,ZFP 36被认为与铁凋亡有关。也有研究表明ZFP 36与包括GC在内的几种类型的肿瘤有关。HBA 1基因提供了制造一种称为α-珠蛋白的蛋白质的指令,α-珠蛋白是一种称为血红蛋白的更大蛋白质的组成部分(亚基),血红蛋白是红细胞中携带氧气的蛋白质。研究表明,刺激铁凋亡可触发HBA1的差异表达,而HBA1可能通过影响磷酸丝氨酸转氨酶1(PSAT 1)活性而影响铁凋亡。先前的研究也报道了HBA1作为抗氧化剂相关基因在GC中上调。
在我们的风险模型中具有相关系数的基因中,据报道LINC 02308通过结合mir-30 e-3 p发挥其致癌作用。据报道, AC110491.1 与子宫内膜癌和膀胱癌有关。据报道ADAMTS 9-AS 1参与多种肿瘤的发生,包括乳腺癌、神经胶质瘤、肺癌、肝癌等。最近有报道称 AL356417.2 与预测乳腺癌的生存和免疫浸润状态有关。许多研究表明LINC 01094与许多肿瘤的预后相关,如卵巢癌、肾细胞癌、胰腺癌等。有人认为 AC026368.1 参与了GC中的自噬过程。作为我们风险模型中负相关系数最大的基因,LINC 00882在几种肿瘤中异常表达。MAGI 2-AS 3在人类癌症中广泛表达,与癌症的进展和预后有关。据报道,BNC 2-AS 1对GC细胞的增殖、迁移和侵袭有影响。然而,关于 AC018647.1 , AC008808.1,AL139147.1,FLJ 42969, AC023511.1 和 AC007405.2 的研究很少;因此,需要进一步研究以确定它们在癌症中的作用,特别是GC。 总之,在我们的模型中,这些上述mRNA和lncRNA一起有效地作为GC患者的预后标志物。
研究中存在一些局限性。首先,我们仍然需要更多的样本来测试预测签名的适用性。特别是,来自大规模多中心队列的外部数据将有助于验证和改进我们的模型。接下来,我们需要在实验室中进行功能实验来验证这些发现,并阐明lncRNA和mRNAs在GC中的作用。此外,我们在研究中发现了一个有趣的发现,即GC中的铁凋亡和缺氧相关,需要进一步研究。结合实验数据,我们的签名可以更好地服务于临床使用。
总之,我们的研究开发了一种新的铁凋亡相关的签名,以预测胃癌患者的预后。铁凋亡相关特征具有良好的预测能力。它可用于计算风险评分,准确反映肿瘤环境和药物环境;还可用于GC的预后预测,为临床治疗提供参考。因此,该标记有望成为诊断和治疗GC患者的新生物标志物。

