今天小编和大家分享一篇22年5月4日发表在Clinical and Translational Medicine期刊的文章《Single-cell RNA sequencing reveals the characteristics of cerebrospinal fluid tumour environment in breast cancer and lung cancer leptomeningeal metastases》。
软脑膜转移发生在预后异常不良的乳腺癌和肺癌患者中。软脑膜转移患者的脑脊液肿瘤微环境在单细胞水平上没有明确定义。
基于来自 GEO 数据库的 10× 基因组学单细胞 RNA 测序数据,包括 5 个患者来源的乳腺癌-软脑膜转移和肺癌-软脑膜转移脑脊液样本,以及 4 个特发性颅内压增高症患者来源的软脑膜转移患者的脑脊液样本作为对照,我们分析了软脑膜转移患者的脑脊液肿瘤微环境的单细胞转录组特征与对照组相比同时全面。此外,我们对来自乳腺癌-软脑膜转移患者的软脑膜转移患者的脑脊液细胞进行了 10× 基因组学 scRNA-seq,以帮助得出可靠的结论。软脑膜转移患者脑脊液巨噬细胞显示 M2 亚型特征和软脑膜转移中调节性 T 细胞的出现证实了肿瘤免疫向免疫抑制的方向。然后,通过 PAM50 模型将乳腺癌-软脑膜转移患者的软脑膜转移患者的脑脊液循环肿瘤细胞特征分为 5 种分子亚型。巨噬细胞与 5 种亚型特异性软脑膜转移患者的脑脊液-循环肿瘤细胞s 之间的通讯显示配体-受体相互作用的数量最多。5 种亚型特异性软脑膜转移患者的脑脊液-循环肿瘤细胞s 表现出很大的异质性,表现为细胞增殖和癌症睾丸抗原表达。基因调控网络分析显示,转录因子 SREBF2 在 5 种亚型特异性软脑膜转移患者的脑脊液-循环肿瘤细胞中被普遍激活。我们的结果将为软脑膜转移机制研究、诊断和治疗的新方向提供启发。
背景
肺、乳腺和黑色素瘤是与脑转移相关的三种最常见的原发性肿瘤。乳腺癌是最常见的女性脑转移恶性肿瘤。随着晚期乳腺癌患者生存时间的延长,BM 的发病率不断增加,已成为影响生存的主要问题。HER2 阳性和三阴性患者的 BM 发病率较高,大多数三阴性患者在早期癌症中发生 BM。
乳腺癌-BM 包括实质脑转移和软脑膜转移,它们可以单独或同时发生。PBM 是指 CT 或磁共振成像上显示的多个颅内占位性病变。软脑膜转移是指癌细胞播散到软脑膜、蛛网膜和蛛网膜下腔。脑脊液细胞学阳性结果是软脑膜转移诊断的金标准。乳腺癌-软脑膜转移可表现为全身进展的晚期并发症或转移性疾病的首发体征。尽管多模式疗法取得了进展,包括手术、放疗、化疗、免疫疗法和靶向治疗,但乳腺癌-软脑膜转移的预后仍然很差。乳腺癌-软脑膜转移的诊断和治疗仍然存在挑战。
在本研究中,我们旨在分析软脑膜转移患者软脑膜转移患者的脑脊液肿瘤微环境的特征。我们从基因表达综合 (GEO) 数据库中收集了 9 个软脑膜转移患者的脑脊液样本的 scRNA-seq 数据,其中包括来自 3 名乳腺癌软脑膜转移患者和 2 名肺癌软脑膜转移患者的 5 个 软脑膜转移患者的脑脊液样本。我们对来自一名乳腺癌-软脑膜转移患者的软脑膜转移患者的脑脊液细胞进行了 10× 基因组学 scRNA-seq。来自特发性颅内压增高症患者的 4 个软脑膜转移患者的脑脊液样本的 ScRNA-seq 数据作为对照。首先,我们专注于软脑膜转移患者的脑脊液免疫细胞的分析。软脑膜转移主要影响软脑膜转移患者的脑脊液巨噬细胞和调节性 T 细胞。其次,我们关注乳腺癌-软脑膜转移软脑膜转移患者的脑脊液-循环肿瘤细胞的特征。乳腺癌软脑膜转移患者的脑脊液-循环肿瘤细胞s 被 PAM50 模型分为五个亚型。配体-受体相互作用的分析由 python CellPhoneDB 包进行11揭示软脑膜转移患者的脑脊液微环境中五种亚型特异性软脑膜转移患者的脑脊液-循环肿瘤细胞和免疫细胞之间的串扰。第三,我们打算从癌症-睾丸抗原表达和细胞周期状态方面分析五种不同亚型乳腺癌-软脑膜转移患者的脑脊液-循环肿瘤细胞的异质性。第四,我们提出了基因调控网络分析,并剖析了富集于五种亚型特异性 软脑膜转移患者的脑脊液-循环肿瘤细胞 的关键转录因子。因此,对软脑膜转移患者来源的软脑膜转移患者的脑脊液细胞的 scRNA-seq 数据进行综合分析可以帮助我们剖析软脑膜转移肿瘤发生的关键基因。
方法
1.数据收集
2.scRNA-seq 数据的过滤和归一化
3.差异表达基因的鉴定
4.模块化分数计算
5.轨迹分析
6.细胞间通讯
7.乳腺癌-软脑膜转移患者五种亚型特异性软脑膜转移患者的脑脊液-循环肿瘤细胞的鉴定
8.基因集变异分析
9.GRNs的构建和枢纽基因的鉴定
10.量化和统计分析
结果
1.软脑膜转移 患者的 软脑膜转移患者的脑脊液 免疫细胞表现出特定的组成和转录组

总共获得了 26,274 个 软脑膜转移患者的脑脊液 单细胞转录组数据,并将它们分为 9 个最终细胞簇(Figure 1A),将 T 细胞分为 CD4+ T 细胞和 CD8+ T 细胞(Figure 1B)。髓系细胞分离为 mDC 2 型、mDC 1 型、单核细胞簇和巨噬细胞簇(Figure 1B)。其他簇代表自然杀伤细胞簇、浆细胞样树突状细胞和 B 细胞簇(Figure 1B)。接下来,我们分析了软脑膜转移患者的脑脊液与对照组相比细胞组成的差异。正如预期的那样,单核细胞和巨噬细胞簇在软脑膜转移中的比例高于对照组(Figure 1C)。巨噬细胞簇表达小胶质细胞标志物(TREM2和肿瘤微环境M11920)和 CNS 边界相关巨噬细胞。基因 CH25H、LYVE1、FSCN1、FOLR2、PLTP、S肺癌2A5 和 FCGBP 是脑脊液巨噬细胞簇中的候选特征基因,而 RETN、ASGR1 和 FCN1 有可能作为脑脊液单核细胞簇的特征基因(Figure 1D)。
2.软脑膜转移患者的脑脊液中的巨噬细胞显示 M2 极化表型

软脑膜转移的脑脊液样本中的伪时间轴显示从促炎单核细胞到 M2 亚型巨噬细胞的一系列转变,显示出抗炎特征。而在对照软脑膜转移患者的脑脊液样本中,单核细胞和巨噬细胞状态转换的无监督轨迹最终显示状态 4 的巨噬细胞富含促炎或抗炎特征基因。因此,我们进一步对处于状态 1 和状态 4 的单核细胞和巨噬细胞进行了无监督轨迹分析(Figure 2A-B)。伪时间轴到达一个分支点,在该点上,巨噬细胞富含抗炎特征(Figure 2C)
3.软脑膜转移患者的脑脊液调节性 T 细胞增加

T 淋巴细胞在介导抗肿瘤免疫和免疫疗法中起着核心作用。我们根据标记基因表达对 T 细胞进行亚聚类。CD8+ T 细胞(CD8A 和 CD8B)显示细胞毒性(GZMA、GNLY、GZMB、GZMK、IFNG、NKG7)或耗竭状态(LAG3、TIGIT、PDCD1、HAVCR2)(Figure 3A-B),CD4+ T 细胞(CD4 和 IL7R)主要表现出幼稚状态。此外,与对照组相比(对照组与软脑膜转移,平均比例分别为 4.040% 对 1.825%)相比,软脑膜转移 中调节性 T 细胞(Tregs、FOXP3、IL2RA、TNFRSF4、TNFRSF18)的比例上调,提供了肿瘤免疫抑制的方向(Figure 3C)。
4.乳腺癌-软脑膜转移的软脑膜转移患者的脑脊液-循环肿瘤细胞特征

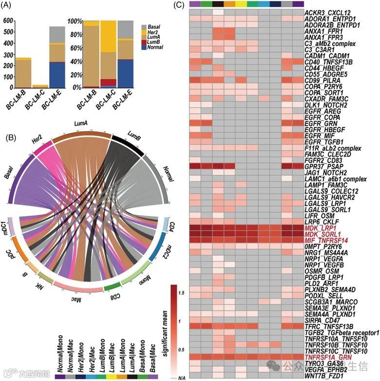
这里我们专注于乳腺癌软脑膜转移患者的脑脊液-循环肿瘤细胞。我们通过上皮细胞标志物表达和比正常免疫细胞更高的拷贝数变异变量鉴定了乳腺癌-软脑膜转移的软脑膜转移患者的脑脊液-循环肿瘤细胞。首先,我们执行 PAM50 模型,根据 50 个 PAM50 特征基因将软脑膜转移患者的脑脊液-循环肿瘤细胞s 分为 5 种分子亚型。巨噬细胞和 5 种亚型特异性软脑膜转移患者的脑脊液-循环肿瘤细胞具有最多的配体-受体相互作用(Figure 4A-B)。MDK-SORL1 和 MDK-LRP1 配体-受体对在五个亚型特异性 软脑膜转移患者的脑脊液-循环肿瘤细胞和巨噬细胞中显着相互作用(Figure 4C)。

第三,我们从基因集富集、CTA 表达和细胞周期状态等方面分析了五种不同亚型的脑脊液-循环肿瘤细胞s 的异质性。LumB 亚群显示 G2/M 检查点和 E2F 靶标的显著富集(Figure 5A)。进行 S 或 G2/M 期的基因特征以表征 5 种亚型特异性软脑膜转移患者的脑脊液-循环肿瘤细胞的增殖状态。循环软脑膜转移患者的脑脊液-循环肿瘤细胞富集了细胞周期阶段特异性特征,与非循环细胞区分开来(Figure 5B)。乳腺癌-软脑膜转移患者的脑脊液-循环肿瘤细胞具有 11 种 CTA 的较高表达(Figure 5C),CTA PRAME在很大程度上仅限于在五个亚型特异性 软脑膜转移患者的脑脊液-循环肿瘤细胞中表达,而在正常乳腺上皮细胞中几乎没有表达(Figure 5D),可以作为潜在的免疫治疗靶点。
5.乳腺癌-软脑膜转移的五个亚型特异性软脑膜转移患者的脑脊液-循环肿瘤细胞的基因调控网络

1717 个 TFs 和 243 个 TF 靶基因对在 5 个亚型特异性软脑膜转移患者的脑脊液-循环肿瘤细胞s 的 GRN 中是保守的(Figure 6A)。在 17 个 TF 中,与三个正常上皮细胞簇相比,SREBF2的活性在 5 个亚型特异性软脑膜转移患者的脑脊液-循环肿瘤细胞的 GRN 中上调(Figure 6B)。此外,我们在 Cytoscape 中通过 CytoHubba 鉴定了 5 个 GRN 中的枢纽基因。185 个亚型特异性软脑膜转移患者的脑脊液-循环肿瘤细胞中的枢纽基因差异很大,10 个关键基因在 5 个 GRN 中被激活,包括重要的 TF SREBP2(Figure 6C)。此外,CtBP-ZEB1-SREBF2 的反馈回路通过抑制胆固醇和激活 TGF-β 信号传导促进乳腺癌转移。与其他转移瘤相比,SREBF2 在脑转移瘤的乳腺癌转移性肿瘤组织中表达更高(Figure 6D)。
6.来自一名乳腺癌软脑膜转移患者的脑脊液细胞的特征验证

为了验证我们的发现,我们对乳腺癌-软脑膜转移患者的软脑膜转移患者的脑脊液细胞进行了 10× 单细胞 RNA 测序。总共获得了 6,944 个 软脑膜转移患者的脑脊液 单细胞转录组数据,并将其分为 8 个最终细胞簇,没有发现明显的 pDC 簇和 mDC1 簇(Figure 7A-B)。通过 python CellPhoneDB 包进行的细胞间通讯分析显示,巨噬细胞和五个亚型特异性软脑膜转移患者的脑脊液-循环肿瘤细胞具有最多的配体-受体相互作用。MDK-SORL1、MDK-LRP1、MIF-TNFRSF14、TNFRSF1A-GRN 配体-受体对以及 CD74-MIF、CD74-COPA、CD74-APP、GRN-SORT1 对在五个亚型特异性 软脑膜转移患者的脑脊液-循环肿瘤细胞和巨噬细胞/单核细胞通讯之间显着相互作用(Figure 7C)。LumB 亚群显示 G2/M 检查点和 E2F 靶标的显着富集,并且与其他亚型样亚群相比,循环软脑膜转移患者的脑脊液-循环肿瘤细胞的比例更高(Figure 7D)。我们重点关注了 11 个 CTA,并发现与正常上皮细胞相比,乳腺癌-软脑膜转移-F 患者的 软脑膜转移患者的脑脊液-循环肿瘤细胞 中也有 7 个 CTA 上调(Figure 7E)。然而,CTA PRAME 在乳腺癌-软脑膜转移患者的软脑膜转移患者的脑脊液-循环肿瘤细胞中未表达。GRNs 构建显示 33 个 TFs 和 1154 个 TF 靶基因对在 4 个亚型特异性软脑膜转移患者的脑脊液-循环肿瘤细胞中被激活。在这里,没有分析少数细胞的基础样软脑膜转移患者的脑脊液-循环肿瘤细胞。我们关注了 17 个 TFs,11 个 TFs 在乳腺癌-软脑膜转移样本的 4 个亚型特异性软脑膜转移患者的脑脊液-循环肿瘤细胞s 的 GRN 中也显得保守。与正常上皮细胞相比,SREBF2 的激活在软脑膜转移患者的脑脊液-循环肿瘤细胞的 GRN 中也上调,软脑膜转移患者的脑脊液-循环肿瘤细胞也作为枢纽基因(Figure 7F-G)。

