今天小编和大家分享一篇24年6月3日发表在Sci Rep.期刊的文章
《A molecular subtyping associated with the cGAS-STING pathway provides novel perspectives on the treatment of ulcerative colitis》。
溃疡性结肠炎(Ulcerative colitis,UC)的特点是免疫反应异常,其发病机制尚不清楚。 cGAS-STING 通路是一种先天免疫信号通路,在各种病理生理过程中发挥着重要作用。然而,cGAS-STING通路在UC中的作用仍不清楚。在这项研究中,我们从多个公开数据库获得了转录组测序数据。通过文献检索获得cGAS-STING相关基因,并使用R包limma对差异表达基因(DEG)进行分析。通过蛋白质-蛋白质相互作用(PPI)网络分析和模块构建来鉴定中心基因。 ConsensuClusterPlus 软件包用于根据中心基因识别分子亚型。治疗反应、免疫微环境、并进一步研究了亚型的生物学途径。在UC患者中总共发现了18个DEG。我们进一步确定IFI16、MB21D1 (CGAS)、TMEM173 (STING)和TBK1作为枢纽基因。这些基因在 UC 中高度表达。IFI16对抗 TNF 治疗的反应表现出最高的诊断价值和预测价值。 IFI16 的表达水平在抗 TNF 治疗无反应者中较高。此外,基于 cGAS-STING 通路相关基因的聚类分析显示,基因表达较高的患者表现出较高的免疫负担和炎症水平。这项研究是对UC中cGAS-STING通路相关基因的开创性分析。这些发现为UC的诊断和治疗反应的预测提供了新的见解。
UC是一种慢性炎症性疾病,可影响直肠并扩展为全结肠炎,显着影响生活质量。到2023年,全球UC患病率预计将达到500万例,且发病率逐年增加。虽然针对肿瘤坏死因子(tumour necrosis factor,TNF)的生物制剂的开发为UC患者带来了希望,但原发性无反应和继发性反应丧失率仍然很高。其他新兴生物疗法和小分子药物,如维多珠单抗和Janus激酶抑制剂,显示出有限的治疗效果,临床缓解率仅为10-30%。长期使用这些药物治疗可能会产生严重感染、神经系统疾病、恶性肿瘤和血栓等副作用。因此,揭示UC的发病机制并探索新的治疗靶点对于UC患者至关重要。
UC的发病机制尚不完全清楚,可能受到遗传易感性、环境因素、肠道微生物群和免疫反应的综合影响。作为宿主免疫的第一道防线,当病原体入侵人体时,先天免疫首先发挥作用,并在UC的发展中发挥着重要作用。最近的研究发现,环鸟苷酸磷酸腺苷(cGAMP)合酶(cGAS)-干扰素基因刺激剂(STING)信号通路是先天免疫系统中重要的模式识别和效应通路之一。环GMP-AMP(cGAMP) 合酶(cGAS)在识别并结合双链DNA(dsDNA)时被激活,从而合成2´3´-cGAMP。 2´3´-cGAMP作为第二信使结合并激活STING,随后触发信号级联,通过产生免疫和炎症因子(例如I型干扰素(IFN-I))来激活先天免疫系统。cGAS-STING通路激活异常可能导致自身免疫性疾病的发生。越来越多的证据表明,该途径在炎症相关疾病中发挥着重要作用。因此,cGAS-STING信号通路有望成为治疗自身免疫性疾病的新靶点。
抑制cGAS-STING通路减少异常炎症反应已成为治疗系统性红斑狼疮等多种自身免疫性疾病的新研究方向。最新研究表明,抑制剂的临床开发已经开始,并计划开始临床试验。有趣的是,之前的研究报道cGAS-STING通路参与UC的发病机制、进展和治疗反应。UC患者结肠中的STING水平升高。然而,我们对cGAS-STING通路在UC过程中的作用的理解仍然有限。这种知识的缺乏可能是影响未来临床诊断和治疗的关键因素。
在本研究中,旨在系统总结cGAS-STING通路相关基因并确定UC中的枢纽基因。此外,UC患者根据cGAS-STING通路相关基因进行分类。进一步研究和验证了hub基因与抗TNF治疗功效之间的相关性。最后,分析了癌症中hub基因的表达。
1. 数据收集和处理;
2. cGAS-STING通路相关差异表达基因的鉴定;
3. PPI网络的构建和hub基因的鉴定;
4. hub基因与抗TNF治疗的关系;
5. 免疫组织化学分析;
6. 基于hub基因识别不同亚型;
7. 功能富集和免疫浸润分析;
8. 分析IFI16与免疫治疗结果之间的关系。
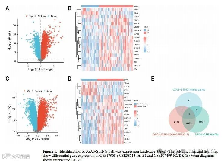
为了比较UC患者和对照之间基因表达的差异,合并了数据集GSE38713和GSE47908。在数据分析之前对合并的数据集进行批量效应消除。在UC患者和对照组之间基因表达的比较分析中,火山图和热图分别显示了差异基因的表达情况(Fig 1A-D)。UC患者的DTX4、ENPP1、TRAF6表达降低,TMEM173(STING)、IFI16、CXCL11、CXCL9、PARP1、RELA、CXCL10、TBK1、TRIM21、MB21D1(CGAS)、MAP3K14表达增加,NLRC3、MRE11A、ATM。将两个数据集的差异基因和cGAS-STING通路相关基因取交集,总共得到了18个UC中cGAS-STING通路相关的差异基因进行进一步研究(Fig 1E)。
基于上述鉴定得到的18个基因构建了PPI网络(Fig 2A)。通过使用Cytoscape的MCODE插件,发现了一个由四个hub基因组成的模块(IFI16、MB21D1(CGAS)、TMEM173(STING)和TBK1)(Fig 2B)。接下来通过ROC曲线评估了四个hub基因对UC的诊断价值,发现IFI16的AUC值在两个数据集中都最高(分别为0.893和0.922)(Fig 2C-D)。
接下来,选择了三个数据集(GSE16879、GSE12251和GSE73661)提供了接受抗TNF治疗的UC患者的数据。在抗TNF治疗开始时检查了应答者和非应答者中hub基因的表达。研究发现,无应答者的IFI16、MB21D1(CGAS)和TBK1表达水平高于应答者(Fig 3A-B)。发现抗TNF治疗可降低大多数应答者中IFI16和TMEM173 (STING)的表达(Fig 3C-D)。同时,IFI16的预测值最高,IFI16的AUC达到0.804和0.850(Fig 3E)。
结果表明,不良的抗TNF治疗结果与高水平的cGAS-STING通路相关,而IFI16是该临床治疗决策的一个有前途的预测生物标志物。作者还收集了21名UC患者的结肠组织样本,以研究英夫利昔单抗应答者和无应答者之间IFI16表达的变化。有反应者和无反应者的基线特征见表1。免疫组织化学染色结果显示,与应答者相比,无应答者的IFI16表达水平更高(Fig 4A-B)。
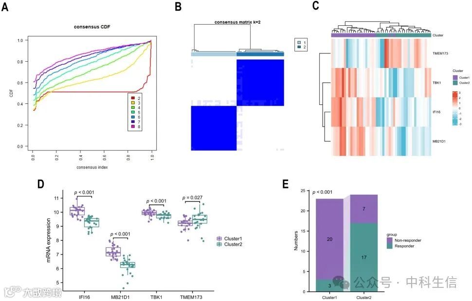
基于四个hub基因对接受抗TNF治疗的UC患者进行了聚类分析。当K=2时观察到最好的簇(Fig 5A-B)。虽然TMEM173(STING)在簇1中下调,但IFI16、MB21D(CGAS)和TBK1在簇1中普遍上调(Fig 5C-D)。与簇1中的患者相比,簇2中的患者对抗TNF治疗表现出更高的反应率(Fig 5E)。
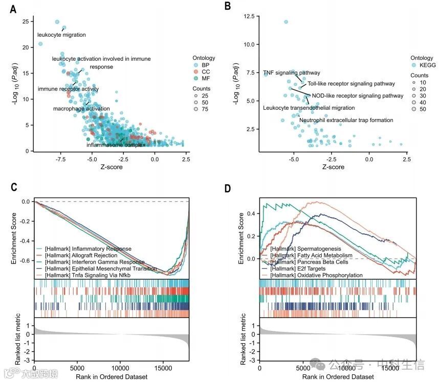
为了阐明两个簇之间的功能差异,进行了功能富集分析。GO分析显示,集簇1中多种免疫相关途径得到增强,包括白细胞迁移、参与免疫反应的白细胞激活、免疫受体活性、巨噬细胞激活和炎症复合物(Fig 6A)。基于KEGG通路分析,TNF信号通路、Toll样受体信号通路和NOD样受体信号通路在簇1中均活跃(Fig 6B)。根据GSEA结果,簇1中的炎症反应、异体组织排斥、间质反应、表皮间质转化和TNFA信号转导水平升高,而簇2中的脂肪酸代谢和氧化磷酸化水平都有所提高(Fig 6C-D)。
免疫浸润分析使用ssGSEA算法,计算了28个免疫细胞的丰度。簇1集中在先天性免疫细胞和适应性免疫细胞中(Fig 7A)。同样,簇1富含多种免疫相关途径,包括促进炎症和IFN反应的途径(Fig 7B)。在分析了免疫细胞和hub基因表达之间的联系后,我们发现IFI16与免疫细胞浸润的相关性最强(Fig 7C)。根据这些分析,簇1比簇2表现出更高的免疫负担和炎症程度。

(七)cGAS-STING可能通过增强免疫浸润来抑制癌症发展
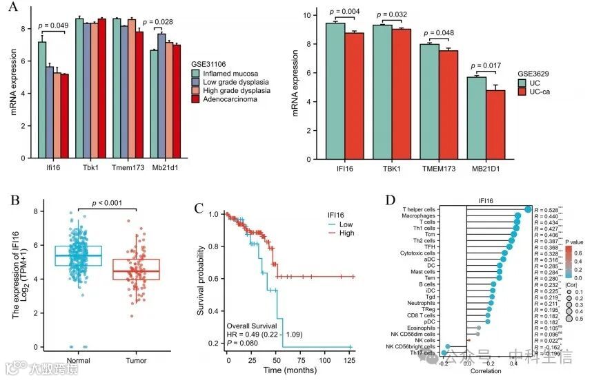
结肠炎相关结直肠癌(CAC)的发展是UC最严重的后果之一。作者发现cGAS-STING通路的相关基因的表达在结肠炎-癌转化的过程中实际上是下降的。特别是,IFI16(小鼠同源物IFI204)的基因表达显着降低(Fig 8A)。这种现象也发生在散发性直肠癌中(Fig 8B)。Kaplan-Meier生存曲线表明,IFI16高表达的患者具有更好的总生存率(Fig 8C)。此外,免疫浸润分析表明,IFI16与更丰富的免疫浸润相关(Fig 8D)。作者假设IFI16可以作为免疫治疗应用的生物标志物。为了进一步探讨这一点,作者使用KM绘图仪数据库检查了IFI16与免疫治疗结果之间的关系。结果表明,接受PD-1和CTLA4单克隆抗体的IFI16高表达患者的总生存期和无进展生存期得到改善(Fig 8E)。这些发现表明IFI16可能通过免疫微环境在调节肿瘤进展中发挥作用。



