今天小编和大家分析一篇2023年9月发表在Int J Biol Sci(IF:4.0)杂志的文章《Glycine Decarboxylase (GLDC) Plays a Crucial Role in Regulating Energy Metabolism, Invasion, Metastasis and Immune Escape for Prostate Cancer》。甘氨酸脱羧酶(GLDC)是甘氨酸代谢的核心酶之一,其在前列腺癌(PCa)中的生物学作用尚不清楚。首先,研究发现GLDC在TCGA PCa 患者的糖酵解中起着核心作用。随后,代谢组学微阵列显示,GLDC增强了PCa细胞的有氧糖酵解,GLDC及其酶活性增强了PCa细胞中的葡萄糖摄取、乳酸产生和乳酸脱氢酶(LDH)活性。其次,发现GLDC在PCa中高表达,直接受缺氧诱导因子(HIF1-α)调控,并调控下游LDHA表达。此外,GLDC及其酶活性在体内和体外均表现出较强的促进PCa迁移和侵袭的能力。GLDC高组比GLDC低组具有更高的TP53突变频率、更低的CD8+ T细胞浸润、更高的免疫检查点表达和更高的免疫排除评分。最后,基于GLDC的预后风险模型应用LASSO Cox回归对PCa患者的临床特征和生存率也显示出良好的预测能力。这一证据表明,GLDC在PCa的糖酵解代谢、侵袭和转移以及免疫逃逸中起着至关重要的作用,是前列腺癌的潜在治疗靶点。
前列腺癌(PCa)是全球第二大常见癌症,也是全球男性癌症死亡的第五大原因。局部晚期前列腺癌患者接受根治性手术的五年生存率为92.3%,而远处转移性PCa患者综合治疗后的比例不足30%,表明转移是前列腺癌治疗失败和死亡的主要原因。此外,肿瘤糖酵解是一种能量代谢模式,可以迅速为细胞代谢、增殖、侵袭和转移提供能量。简而言之,快速获取ATP可以促进癌细胞的生长;提高PDKs、LDHs等酶的水平,帮助肿瘤逃逸;其代谢产物为癌细胞转移提供必要的微环境。由于肿瘤免疫逃逸是肿瘤进展的另一个主要原因,其机制可能由免疫细胞(CD8+ T细胞、NK细胞、Treg细胞等)的浸润水平和免疫检查点(PD-1、PD-L1、CTLA-4等)的表达水平来解释。这一证据表明糖酵解代谢、免疫逃逸、侵袭和转移在肿瘤(如前列腺癌)的进展中具有重要意义。
甘氨酸脱羧酶(GLDC)是参与调节甘氨酸代谢的核心代谢酶之一。GLDC功能异常是非酮症性高甘氨酸血症的主要原因。GLDC单核苷酸多态性与非酮症性高甘氨酸血症密切相关。这些研究表明,GLDC主要通过代谢酶介导相关疾病的发生和发展。先前的一项研究表明,GLDC在NSCLC干细胞中过表达,并通过增强糖酵解和嘧啶代谢来增强NSCLC干细胞的致瘤能力,这表明GLDC与肿瘤中的糖酵解之间存在潜在联系。然而,其在前列腺癌中的生物学作用和分子机制尚不清楚。同时,肿瘤糖酵解也提示,缺氧可能是诱导许多致癌基因上调或激活的主要因素之一。缺氧诱导因子(HIF-1α)作为恶性肿瘤的预后因子和转录因子,在许多恶性肿瘤以及前列腺癌中高表达。此外,乳酸脱氢酶A(LDHA)作为糖酵解的关键酶,在包括前列腺癌在内的许多实体瘤中具有促进Warburg效应和不良预后的生物学功能。然而,GLDC、HIF-1α和LDHA之间是否存在特定的调控机制尚不清楚。肿瘤糖酵解产生大量乳酸,抑制免疫细胞(如CD8+ T细胞和NK细胞)的浸润和活性,可能导致肿瘤免疫逃逸。最近,HX等人提出GLDC在调节三阴性乳腺癌(TNBC)细胞增殖和肿瘤免疫浸润方面具有潜在作用。这一证据表明,GLDC可能通过介导肿瘤糖酵解来影响免疫细胞浸润或肿瘤免疫逃逸,其在前列腺癌中的作用有待进一步证实。
本文旨在探讨GLDC在糖酵解代谢中的核心作用及其在促进前列腺癌侵袭、转移和免疫逃逸中的生物学功能。本研究将为前列腺癌的精准治疗提供新的靶点和理论依据。
1. 数据来源
2. 加权基因共表达网络分析(WGCNA)
3. 功能富集分析
4. 聚类分析
5. 预后风险模型的建立
6. 细胞系和处理
7. 细胞转染
8. 蛋白质印迹
9. 伤口愈合试验
10. Transwell测定
11. 代谢测定
12. 体内动物研究和生物发光成像
13. 统计分析
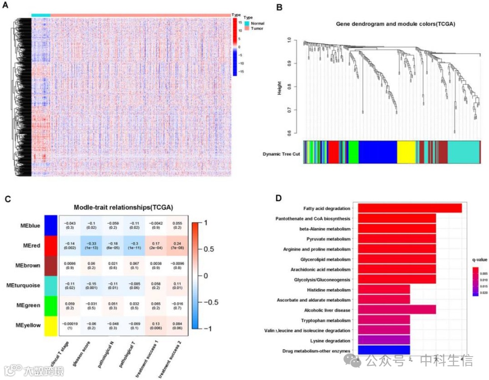
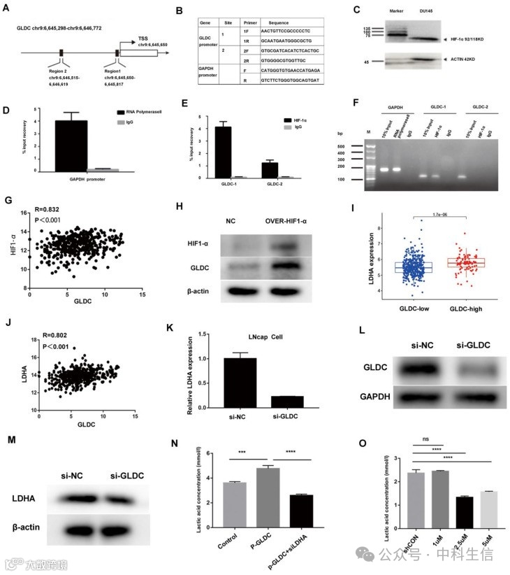
首先,TCGA患者的929个代谢相关基因中有647个(68.6%)在正常(51例)和前列腺癌(489例)组织中差异表达,其中334个基因在肿瘤中上调,313个基因下调(图1A)。接下来,我们对647个差异表达基因进行了WGCNA分析,结果显示这些基因可以很好地聚集成6个基因模块,其中红色基因模块与更好的临床预后相关(临床T分期(r = -0.14)、Gleason评分(r = -0.33)、病理N分期(r =-0.18)、病理T分期(r = -0.3)、 初次治疗成功(r=0.17),二次治疗成功(r=0.24),均P <0.05(图1B,C)。因此,我们对红色基因模块中的16个基因进行了功能富集分析,结果表明,这些基因主要富集在糖酵解和丙酮酸代谢相关途径中(图1D)。这些结果表明,糖酵解是前列腺癌的关键能量代谢模式。
接下来,基于647个差异表达基因的表达水平进行了聚类分析,发现这些基因可以很好地将患者聚为3组(C1、C2和C3),这些组在预后上存在显著差异,其中C3的生化复发概率更高(图2A、B)。接下来,对3个聚类进行代谢基因鉴别分析,结果显示C1、C2有70个分化基因,C1、C3有39个分化基因,C2、C3有88个分化基因,C1、C2、C3中有6个代谢相关分化基因(GLDC、PLA2G7、CA3、CD38、PDE5A、CDO1)(图2C,D)。
此外,发现根据TCGA患者,GLDC与糖酵解相关基因之间存在中等相关性(图2E)。接下来,根据GLDC表达的中位值,将489例TCGA患者分为GLDC高组和GLDC-低组,发现GLDC-高组的那些糖酵解相关基因的平均表达水平高于GLDC-低组(图2F)。接下来,在LNcap和22RV1细胞中过表达或敲低GLDC后进行了代谢测序分析,总离子色谱(TIC)色谱图显示,所有样品都具有信号强、峰容量大、保留时间重现性好的特点(图2G)。PCA和PLS-DA分析显示,原发性前列腺癌细胞系(22RV1)和转移性前列腺癌细胞系(LNcap)之间存在显著的代谢差异(图2H)。在LNcap细胞(LNcap-siG组)GLDC基因表达下调后,PCA、PLS-DA和OPLS-DA显示,与空载体(LNcap-NC)组相比,代谢模式有显著改变(图2I)。2同样,与对照组相比,22RV1细胞中GLDC表达的上调显着改变了代谢模式。
将LNcap-NC组与LNcap-siG组进行比较,共鉴定出37种差异调控物质,其中13种物质减少,24种物质增加。值得注意的是,与LNcap-siG组相比,LNcap-NC组的丙酮酸、乳酸产生和葡萄糖消耗量有所增加。将22RV1-G(GLDC过表达组)与22RV1-NC组进行比较,筛选出8种差异代谢产物,其中3种物质减少,5种物质增加。值得注意的是,与22RV1-NC细胞相比,22RV1-G细胞的3-磷酸甘油酸产生和葡萄糖-6-磷酸消耗量增加。为了表征不同代谢物之间的相关性,使用Pearson相关性分析来量化这些代谢物的定量信息。热图分析显示,前列腺癌细胞系不同GLDC表达组的代谢物存在差异(图2J)。通路分析结果显示,与LNcap-siG组相比,LNcap-NC组的糖酵解和丙酮酸代谢相关通路显著富集,与22RV1-NC组相比,22RV1-G组的糖酵解相关通路也显著富集(图2K)。接下来,进一步发现,在正常和缺氧的DU145细胞中,随着GLDC表达的下调,葡萄糖摄取,乳酸产生和LDH活性显着降低(图2L)。在22RV1细胞的正常和缺氧环境中,随着GLDC表达的上调,葡萄糖摄取,乳酸产生和LDH活性显着增加。这一证据表明GLDC在促进前列腺癌糖酵解方面起着关键作用。
此外,p-GLDC组22RV1细胞的葡萄糖摄取、乳酸产生和LDH活性显著增加,而p-MT-GLDC组则无统计学意义(图2M)。也就是说,GLDC基因的点突变可以显著上调GLDC的表达,但不能促进22RV1细胞的糖酵解。这些结果表明,GLDC及其酶活性对于PCa中的糖酵解至关重要。
探讨GLDC对前列腺癌糖酵解的上游调控机制。首先,UCSC基因数据库预测HIF-1α与GLDC转录起始区之间存在两个直接结合位点(图3A)。接下来,设计了两种引物来预测结合位点(图3B)。此外,ChIP实验证实,HIF-1α通过直接与预测的结合位点1结合来调节 GLDC的表达(图3C,3C、D、E、F)。此外,发现GLDC在TCGA前列腺癌患者中的基因表达425中与HIF-1α具有很好的相关性(图3G)。将HIF-1α siRNA转染到LNcap细胞后,GLDC的蛋白表达下调(图3H)。这些结果表明,HIF1-α通过直接与GLDC结合来调节前列腺癌中的GLDC。
探讨GLDC在前列腺癌中的下游调控机制。首先,发现GLDC-high组的LDHA表达水平高于GLDC-low组,且在489例TCGA患者中,GLDC与乳酸脱氢酶A(LDHA)的基因表达相关性较好(图3I,J)。此外,将GLDC siRNA转染到LNcap细胞后,LDHA的基因和蛋白表达下调(图3K-M)。LDHA 已被确定有助于肿瘤中的糖酵解,这加强了 GLDC 促进前列腺癌糖酵解的证据。接下来,发现与对照组相比,p-GLDC组的乳酸浓度上调,p-GLDC组用LDHA抑制剂治疗后乳酸生成水平显着降低,这表明GLDC通过LDHA上调了乳酸水平(图3N)。此外,发现2.5μmol/L的LDHA抑制剂具有最佳的乳酸生成抑制浓度(图3O)。这些结果表明,GLDC通过调节LDHA促进糖酵解代谢。
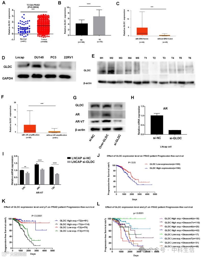
首先,分析了TCGA数据库中51例正常和489例前列腺癌患者GLDC的表达,结果显示前列腺癌样本中GLDC mRNA水平明显高于正常前列腺组织中的GLDC mRNA水平(图4A)。此外,根据TCGA患者的分析,与前列腺癌原发组(N0)相比,淋巴结转移组(N1)的GLDC显著上调(图4B)。此外,GLDC在AR扩增和ERG融合的患者中也高表达(图4C,4C,F)。此外,证实GLDC在前列腺癌中高度表达,特别是在转移性前列腺癌中,无论是在组织(M1肿瘤)还是细胞系(DU145,LNcap)中(图4D,4D、E)。此外,当GLDC在LNcap细胞中过表达时,发现AR和AR-V7的蛋白表达水平升高,而当GLDC被敲低时,AR和AR-V7的基因和蛋白表达水平下调(图4G-I)。这一证据表明,GLDC在转移性前列腺癌中高度表达,并与AR和AR-V7具有调节关系。
接下来,进行了TCGA患者GLDC的生存分析,结果显示,GLDC-高组的PCa患者的无进展生存率明显低于GLDC-低组(图4J)。此外,当病理T分期(图4K)或格里森评分相同(图4L),GLDC高组的无进展生存率也显著低于GLDC-低组的PCa患者。这一证据表明,GLDC对前列腺癌患者的预后有显著影响。
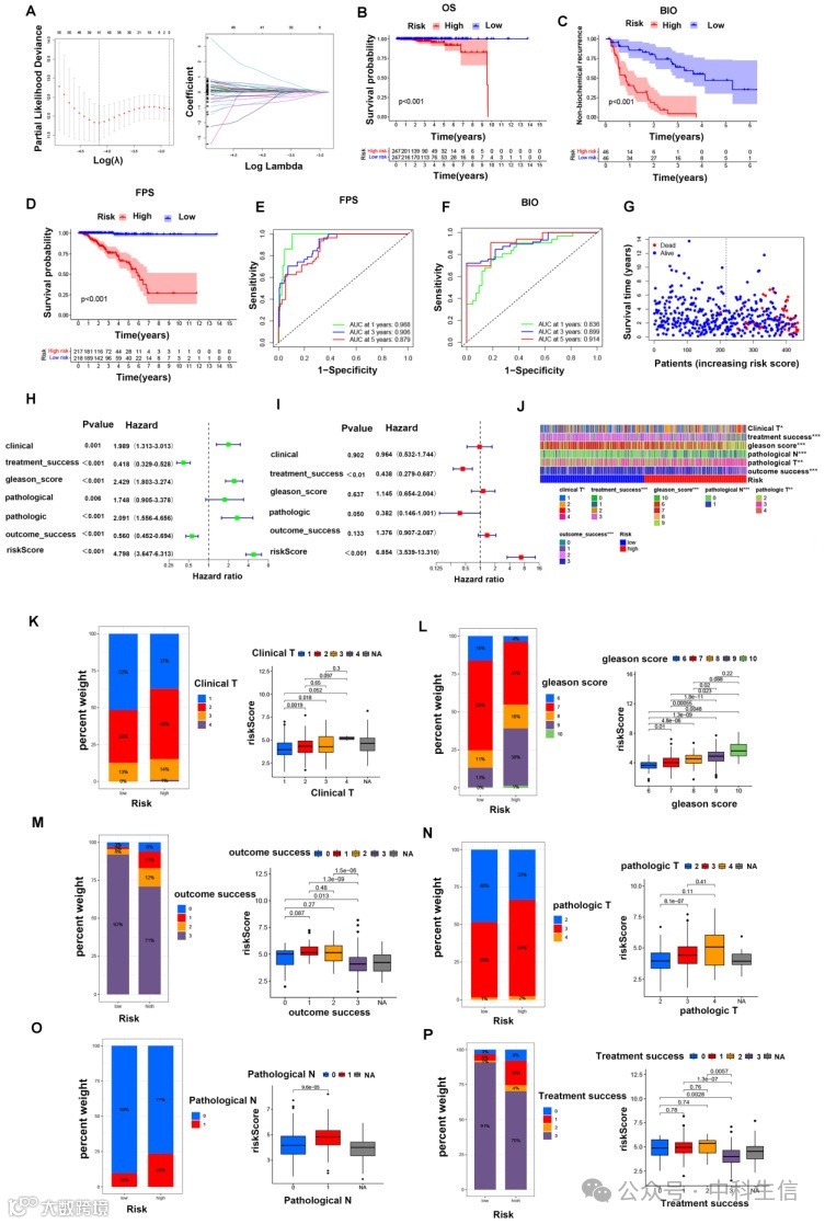
为进一步评价GLDC在PCa预后中的关键作用,根据TCGA和GEO数据集中的基因表达水平,将PCa患者分为GLDC-高组和GLDC-低组。首先,两组489例TCGA患者间鉴定出17159个差异表达基因(DEGs),最终鉴定出133个生化复发相关基因。随后,将这些生化复发相关基因与GEO数据集相交,并在TCGA和GEO队列中成功鉴定了22个生化复发相关基因。通过应用LASSO Cox回归分析,基于这22个基因,使用最优γ值构建了风险模型(图5A)。此外,通过运行公式计算了这22个生化复发相关基因的风险评分。根据中位风险评分,客观地将TCGA队列和GEO队列的PCa患者分为HR组和LR组。
此外,生存分析表明,与LR组相比,HR组的PFS和OS生化复发率更高,生存概率更低(图5B-D)。此外,发现风险评分与患者的生存状态和生存时间密切相关(图5G)。通过ROC分析证明了本模型对生化复发的预测能力,1年、3年、5年的ROC曲线下面积(AUC)分别为0.836、0.899和0.914(图5F)。同样,PFS的AUC值在1年时为0.968,3年在时为0.906,在5年时为0.879(图5E)。然后,将临床特征与风险评分相结合,进行单因素和多因素Cox回归分析,结果显示风险评分是PCa患者预后的独立危险因素(图5H,I)。
接下来,研究了TCGA队列的临床特征与风险组之间的联系,发现两个风险组在临床T分期、Gleason评分、病理T分期、病理N分期、治疗成功率和结局成功率方面存在显著差异(图5J)。具体而言,HR组临床特征较差(临床T分期、Gleason评分、病理T分期、病理N分期、治疗成功率和结局成功率)的患者比例高于LR组;换言之,临床参数较差的患者风险评分较高,详情如图所示,图5K-P。此外,发现在不同的临床亚组中,HR组的总生存率均差于LR组,详情如图所示,图6A-R。在GEO队列中,还发现,临床特征(如Gleason评分、阳性手术切缘和生化复发)与风险评分显著相关。具体而言,与LR组相比,HR组的Gleason评分较差、手术切缘阳性且生化复发的可能性更高。同样,在不同的临床亚组中,HR组的总生存率均差于LR组,详情见补充图3E-N。基于这些结果,基于GLDC的风险模型可以较好地预测PCa患者的临床特征和生存率。
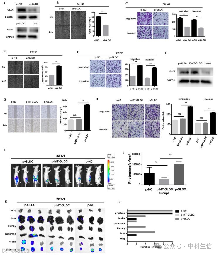
为了进一步研究GLDC对前列腺癌转移的影响,通过将siRNA转染到DU145和LNcap细胞中来下调GLDC的表达(图7A),结果显示,与对照组相比,si-GLDC组的迁移和侵袭能力显著降低(图7B、C)。接下来,通过将GLDC过表达质粒转染到22RV1细胞中来上调GLDC的表达(图7A)7A)发现,与对照组相比,p-GLDC组的迁移和侵袭能力显著提高(图7D、E)。将野生型GLDC质粒和变异型MT-GLDC质粒转染到22RV1细胞中后,发现p-GLDC组和p-MT-GLDC(GLDC过表达但酶失活)组的GLDC表达均显著增加(图 7F)。然而,p-GLDC组的迁移和入侵能力显著提高,而p-MT-GLDC组的迁移和入侵能力没有显著提高(图7G,H)。这些结果表明,GLDC和酶活性在前列腺癌体外侵袭和转移中起着重要作用。
为了便于评估体内癌症进展,将转染GLDC慢病毒(p-GLDC组)、点突变型GLDC慢病毒(p-MT-GLDC组)和空载体(p-NC组)的22RV1细胞分别注射到小鼠前列腺中。所有注射GLDC慢病毒的小鼠(n = 5)都发生了转移,而注射MT-GLDC慢病毒的5只动物中有3只(60%)和注射空载体的5只动物中有4只(80%)没有发生转移。p-GLDC组肿瘤比p-MT-GLDC组和p-NC组肿瘤具有更高的光子通量(图7I,7J)。既往研究表明,转移性前列腺癌患者的器官分布呈异质性,包括肺、肝、肾和骨骼。研究表明,GLDC显著促进了多个器官的转移性病变,最常见于近端和远端淋巴结,其次是肺、肝、肾、胰腺和睾丸,而p-MT-GLDC组和p-NC组则没有(图7K,L)。这些结果表明,GLDC和酶活性对于前列腺癌在体内的侵袭和转移至关重要。
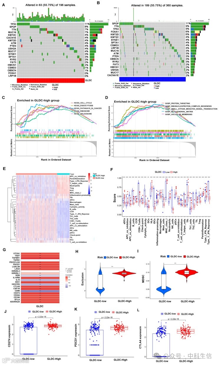
首先,根据TCGA数据集中的基因表达水平,将473例PCa患者分为GLDC高组和GLDC-低组。为了评估两组基因突变状态的差异,使用Maftools对这些PCa患者的全基因突变进行了鉴定,突变率最高的前20个基因分别显示在GLDC-高组和GLDC-低组(图8A-B)。与GLDC低组相比,GLDC高组的总突变频率更高(55.75% vs 52.5%)。此外,TP53在GLDC高组的突变率高于GLDC低组(11% vs 9%)。然而,GLDC低组的基因SPOP突变率高于GLDC高组(11% vs 8%),这可能归因于遗传异质性。这些基因的突变可能部分解释了GLDC高组预后较差的原因。接下来,探索了两组的功能或通路,结果显示,KEGG通路在癌症、KEGG细胞周期、gobp蛋白靶向、gocc线粒体基质、gobp小GTP酶介导的信号转导等中,GLDC高组比GLDC-低组更富集(图8C-D),这些证据可能揭示前列腺癌GLDC预后不良的潜在机制。
然后,进一步探究GLDC与免疫微环境的关系,结果显示,与GLDC-low组相比,GlDC-high组的功能性免疫细胞浸润(CD8+ T细胞、NK细胞、B细胞、巨噬细胞等)较低,免疫抑制细胞浸润或功能(Treg细胞、T细胞共合抑制、APC共合等)较高(图8E-F)。此外,发现GLDC与免疫抑制基因(TGF-β、IL-10、VTCN1、CSF1R等)之间存在良好的正相关关系,GLDC高组的免疫检查点(PDCD1、CTLA-4、CD274)高于GLDC-低组(图8G,J-L)。此外,GLDC高组的免疫排斥评分和MDSC水平也高于GLDC低组(图8H)。这些发现表明,在PCa患者中,GLDC高组可能遭受更高的免疫逃逸风险。

