Integrative genomics unveils basement membrane-related diagnostic markers and therapeutic targets in esophageal squamous cell carcinoma
(整合基因组学揭示食管鳞状细胞癌中与基底膜相关的诊断标志物和治疗靶点
Biology Direct 生物学2区 IF:5.7
摘要
背景:
食管鳞状细胞癌(ESCC)通常因当前筛查方法的固有限制而在晚期被诊断。评估肿瘤侵袭和预后的关键是基底膜(BM)的完整性。然而,当前关于BM相关基因(BMRGs)在诊断ESCC的研究仍然较少。
方法:
我们使用来自基因表达综合体(GEO)数据库的单细胞RNA测序(scRNA-seq)数据以及GEO和癌症基因组图谱(TCGA)数据库获得的基因表达谱进行了全面分析,识别了ESCC中差异表达的BMRGs。我们运用LASSO、RF和SVM-RFE选择潜在的BM生物标志物,并为ESCC制定了一个诊断标准曲线,通过ROC曲线和AUC值进行验证。我们还通过共识聚类和GSVA探索了免疫浸润和生物机制,并利用单细胞轨迹分析和GSCALite研究基因分布和通路。体外实验进一步阐明了这些基因在ESCC癌变中的作用。
结果:
我们发现ESCC细胞类型显示出显著提高的BM相关分数。我们的分析确定了七个上调的BM基因,并与免疫浸润相关,展示了独特的基因表达谱和不同的免疫细胞密度跨BM相关亚型。此外,观察到这些基因表达与EMT活动之间存在强烈的正相关性。BGN的敲低显著抑制细胞增殖、迁移、侵袭,同时增强化疗药物处理后的细胞活力。
结论:
我们的研究识别了七个关键BMRGs(BGN、LAMB3、SPARC、MMP1、LUM、COL4A1和NELL2)并为ESCC建立了诊断标准曲线。值得注意的是,发现BGN作为一个有前途的药物靶标,表明了未来临床联合治疗的新策略。
结果详解
Fig. 1:单细胞分析显示ESCC细胞中BM相关模块得分异常升高
我们使用UMAP方法分析了单细胞RNA测序数据,揭示了18个独特的簇。这些簇被精细地分类为八种主要的细胞类型:T细胞、B细胞、髓样细胞、内皮细胞、上皮细胞、肥大细胞、成纤维细胞和平滑肌细胞(Fig. 1A)。每种细胞类型的标记基因表达图谱在点图中显示(Fig. 1B)。在分析的222个BMRGs基因中,我们的单细胞研究识别了212个基因。利用这些基因,我们计算了与BM相关的模块得分。使用AUCell(Fig. 1C)和ssGSEA(Fig. 1D)算法的分析一致表明,与正常细胞相比,大多数ESCC细胞类型的BM得分都有所提高,其中成纤维细胞显示出最高的得分。这一发现强烈表明ESCC的发生与BM的出现之间存在显著的关联。
Fig. 2:通过机器学习方法识别ESCC中BM相关的诊断生物标志物
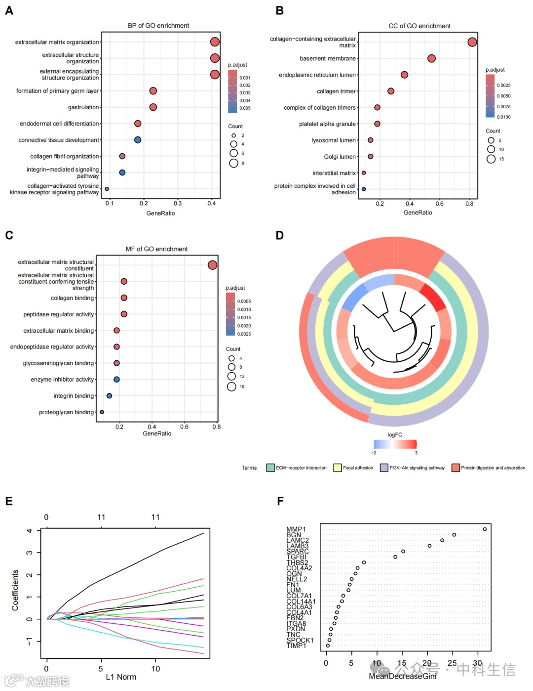
为了阐明特征基因,我们利用R包“limma”从TCGA、GSE53625和GSE44021数据集中识别了ESCC组与对照组之间的差异表达基因(DEGs)。Venn图显示22个基因同时存在于DEGs和220个BMRGs中(Fig. 2A)。随后,我们对这22个基因进行了功能分析。GO分析显示它们参与细胞外基质组织、含胶原的细胞外基质、BM和基质结构成分等术语(Fig. S1A-C)。此外,KEGG分析显示在ECM-受体相互作用、粘着斑和PI3K-Akt信号通路中富集(Fig. S1D),大多数基因在与BM相关的术语中表达上调。
我们进一步使用三种机器学习算法来缩小诊断基因范围。LASSO算法根据最优λ值识别出13个特征基因(Fig. 2B)。它们的系数图谱显示在Fig. S1E。使用随机森林,我们优化模型以达到最小误差率(Fig. 2C),并选择了均值下降基尼(MDG)>2的基因(Fig. S1F),从而识别出16个特征基因。同时,SVM-RFE算法筛选出16个误差最小的基因(Fig. 2D)。在LASSO、RF和SVM-RFE的结果交叉后,识别出九个关键诊断基因(Fig. 2E)。我们使用GSE53625数据集检查了这九个基因在ESCC和对照样本之间的表达模式(Fig. 2F)。最后,我们选择了七个在肿瘤组织中上调的中心基因进行进一步分析,包括BGN、COL4A1、LAMB3、LUM、MMP1、NELL2和SPARC。
Fig. 3:验证潜在生物标志物在ESCC诊断中的应用
在我们的研究中,七个选定基因在GSE53625数据集中显示出明显的共表达模式(Fig. 3A)。通过Genemania网络分析显示,这些基因在多种生物学方面存在强烈的相互作用(Fig. S2A)。基于这七个基因,我们构建了一个显示出极佳预测性能的列线图,其AUC值为1.0(Fig. 3B,C)。校准曲线显示,构建的列线图诊断模型与理想模型非常接近,表明预测概率的高度准确性(Fig. S2B)。我们进一步评估了每个基因在预测ESCC发生中的诊断效能。结果总结如下:BGN(AUC 0.981, CI 0.967–0.992),COL4A1(AUC 0.918, CI 0.885–0.948),LAMB3(AUC 0.962, CI 0.939–0.981),SPARC(AUC 0.965, CI 0.943–0.984),LUM(AUC 0.925, CI 0.893–0.952),MMP1(AUC 0.981, CI 0.964–0.993),NELL2(AUC 0.923, CI 0.891–0.953)(Fig. 3D)。
为了确认这些特征基因的表达水平和诊断准确性,我们使用了两个独立的外部数据集,GSE20347和GSE23400。在GSE20347数据集中,BGN、LAMB3、SPARC、MMP1、LUM、COL4A1和NELL2的AUC值分别为0.886、0.955、0.869、0.986、0.917、0.938和0.920(Fig. 3E)。此外,与对照组相比,这七个基因在肿瘤样本中的表达水平显著提高(Fig. 3F)。在GSE23400数据集中,BGN、LAMB3、SPARC、MMP1、LUM、COL4A1和NELL2的AUC值分别为0.921、0.927、0.859、0.968、0.827、0.844和0.868(Fig. S2C)。此外,这七个基因在肿瘤样本中的表达水平均高于对照组(Fig. S2D)。
Fig. 4:基因表达和ESCC肿瘤微环境分析
研究表明,肿瘤微环境调节细胞外基质成分以促进肿瘤发生。我们随后进行了深入分析,以阐明肿瘤微环境与ESCC患者中七个BM基因表达之间的相互作用。利用热图,我们展示了肿瘤微环境得分以及七个关键BM基因的表达概况,提供了ESCC患者分子景观的视觉总结(Fig. 4A)。值得注意的是,BGN、MMP1、LUM和SPARC基因与免疫得分呈正相关,而COL4A1、LAMB3和NELL2显示出负相关,表明它们在免疫调节中具有二分法角色(Fig. 4B)。
此外,我们使用ssGSEA来审查正常组织和肿瘤组织之间13个免疫相关功能的变化。我们的发现表明,这些免疫功能得分中有11项在肿瘤组织中显著提高,强调了ESCC中存在异常的免疫反应(Fig. 4C)。为了深入了解免疫反应的细胞组成,我们应用了CIBERSORT算法来量化22种不同免疫细胞群的丰度。我们发现M0和M1型巨噬细胞、CD4记忆激活T细胞和激活的树突细胞与所有七个BM基因的表达呈正相关。相反,调节性T细胞(Tregs)、CD8 T细胞、激活的NK细胞和幼稚B细胞显示出负相关,突出显示了肿瘤相关基因与免疫细胞动态之间的复杂相互作用(Fig. 4D)。
我们对候选BMRGs的免疫学特征进行了综合分析。这项分析显示了与一系列免疫检查点基因的显著正相关性,特别是CD276、CTLA4和TNFRSF家族成员,表明这可能是一个可用于治疗开发的潜在免疫学标志(Fig. 4E)。
Fig. 5:ESCC的分子分型和免疫表型揭示了不同的肿瘤微环境
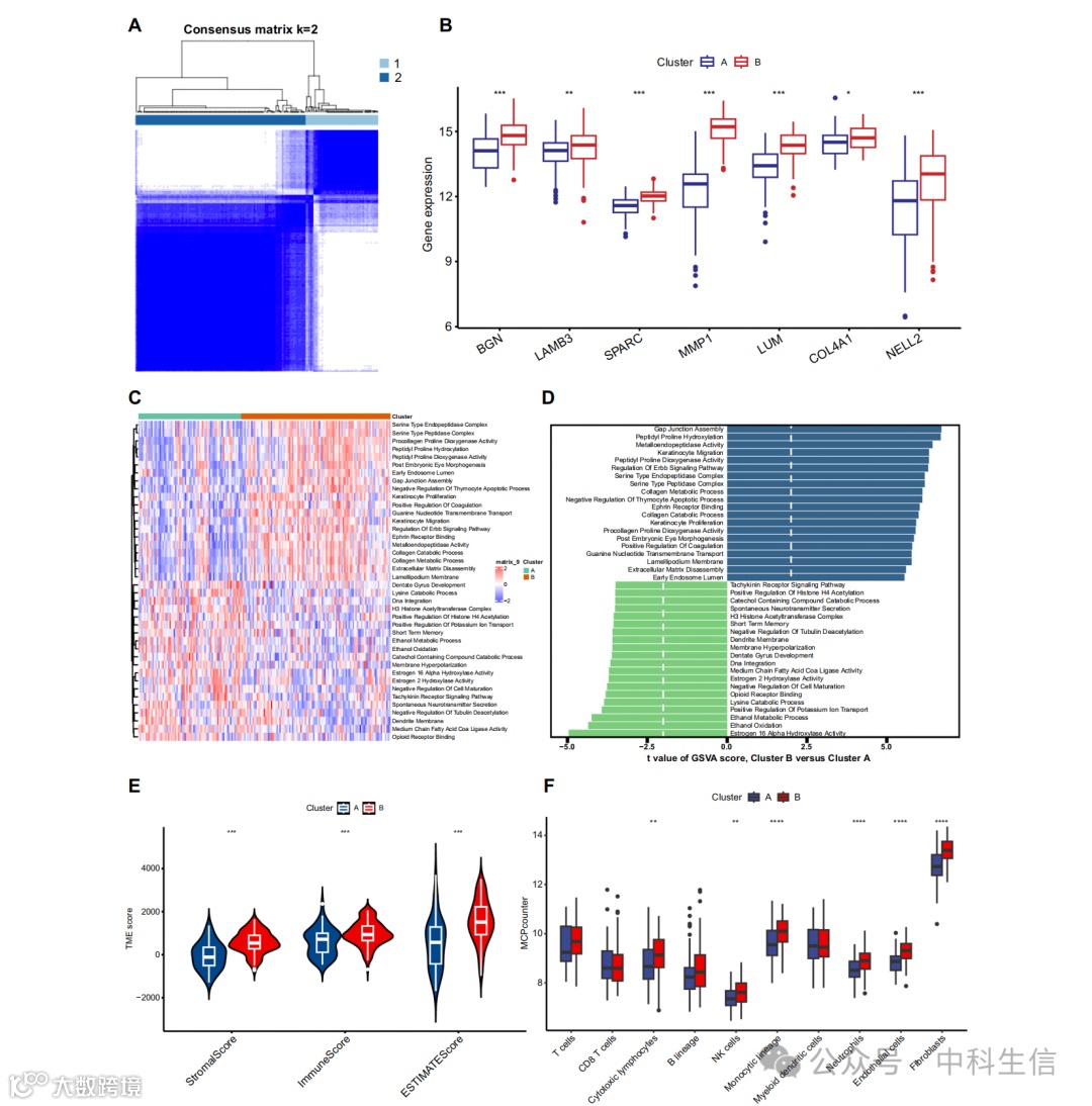
为了描绘ESCC的分子亚型并阐明其相关的分子特征,我们进一步使用基于来自GSE53625数据集的七个BMRGs表达模式的共识聚类方法进行了聚类分析。确定的最优聚类数为两个(k=2),将179个ESCC样本划分为两个明显的亚型:亚型A(n=54)和亚型B(n=125)(Fig. 5A)。与亚型A相比,所有七个BMRGs在亚型B中表达升高(Fig. 5B)。为了阐明这些亚型之间的生物学差异,我们执行了GSVA分析来评估GO富集。结果显示,亚型B上调了各种途径,包括隙间连接组装、金属内肽酶活性、角质形成细胞增殖和迁移、胶原蛋白代谢过程、胶原蛋白分解过程、膜状结构膜和细胞外基质解组(Fig. 5C,D)。考虑到BM在肿瘤微环境中的核心作用,我们进一步评估了两种亚型之间的差异。与亚型A相比,发现亚型B具有更高的间质得分和免疫得分,暗示一个更复杂且可能更具侵袭性的肿瘤微环境(Fig. 5E)。此外,我们使用MCPcounter算法量化了不同渗透免疫和间质细胞的相对比例。值得注意的是,四种渗透免疫细胞类型——细胞毒性淋巴细胞、NK细胞、单核细胞系和中性粒细胞——以及两种间质细胞类型,内皮细胞和成纤维细胞,在亚型B中更为丰富。其中,成纤维细胞被识别为主要的细胞成分,表明它们在肿瘤生成过程中的潜在作用(Fig. 5F)。这一发现与单细胞RNA测序分析一致,后者显示成纤维细胞在ESCC中具有最高的与BM相关基因模块得分(Fig. 1C,D)。这些结果表明成纤维细胞与BM病变的病理生理学之间存在显著的关联。
Fig. 6:在ESCC肿瘤进展中的上皮-间质转化(EMT)通路激活和成纤维细胞异质性
在我们对ESCC单细胞RNA测序数据的分析中,我们识别了六个BMRGs的表达,其中LAMB3基因在此数据集中显著缺失。值得注意的是,BGN、LUM、SPARC和COL4A1基因在成纤维细胞和平滑肌细胞中表现出高表达水平(Fig. 6A)。这一观察结果与我们之前的聚类分析相符,暗示这些BMRGs在与癌症相关的成纤维细胞中扮演重要角色。为了进一步阐明成纤维细胞分化的动态,我们提取了成纤维细胞,使用Monocle2进行了假时分析,该分析基于其基因表达模式描绘了六种不同的细胞命运轨迹状态(Fig. 6B)。BGN、LUM、SPARC和COL4A1在成纤维细胞分化过程中的差异表达表明,这些基因可能对肿瘤进展产生不同的影响(Fig. 6C)。
为了扩大我们的研究范围,涵盖更广泛的肿瘤学背景,我们利用GSCALite平台探索基因表达概况与TCGA中33种不同恶性肿瘤的癌症相关信号通路激活之间的相关性。我们的分析发现,BGN在评估的七个基因中与EMT通路的激活关联最显著,揭示了驱动肿瘤发生的分子机制(Fig. 6D)。这一发现通过专注于使用EMTome数据库分析BGN基因表达与泛癌EMT的相关性进一步得到了证实,这与GSCALite的结果一致(Fig. 6E)。认识到EMT在肿瘤发生、进展和转移等过程中的关键作用,我们决定调查BGN在ESCC中的具体功能。
Fig. 7:BGN抑制降低了ESCC细胞的迁移能力并增强了凋亡活性
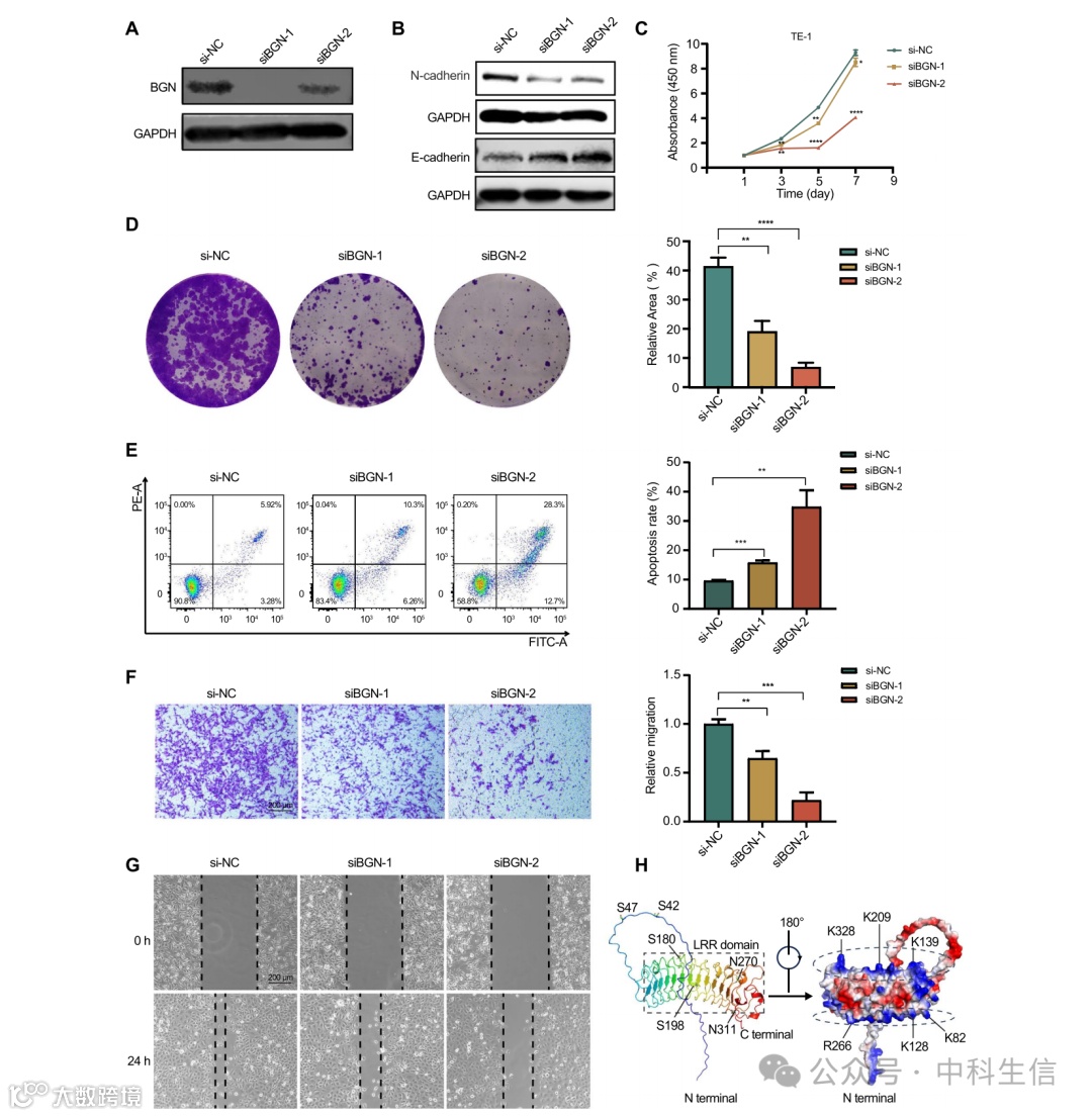
为了研究BGN在ESCC病理生理学中的作用,我们利用RNA干扰技术降低内源性BGN表达。我们对BGN表达水平的初步评估显示,与HEEC细胞系相比,TE-1细胞系中BGN表达显著增高(Fig. S3)。因此,选择TE-1进行后续研究。将两种不同的小干扰RNA(siRNA)及其相应的对照siRNA转染入TE-1细胞中,通过西方印迹(Western blot)分析确认了敲低效率(Fig. 7A, Fig. S4A)。EMT是与癌症侵袭和转移密切相关的过程,涉及将极化的上皮细胞转化为具有间质表型的细胞,这些细胞特征是失去细胞黏附性并获得迁移能力。BGN敲低后,上皮细胞标记物E-钙黏蛋白表达显著增加,而间质细胞标记物N-钙黏蛋白表达显著减少(Fig. 7B, Fig. S4B,C)。值得注意的是,BGN抑制显著限制了细胞增殖并降低了体外克隆形成(Fig. 7C,D)。流式细胞术分析表明,BGN敲低增强了TE-1细胞的凋亡(Fig. 7E)。此外,TE-1细胞的迁移能力在BGN抑制后显著减弱(Fig. 7F,G)。总体来说,这些发现强调了BGN抑制在ESCC中的抑瘤效应。
BGN是小亮氨酸富含蛋白多糖(SLRP)家族I类亚家族的成员,具有12个亮氨酸富集重复(LRR)结构域(Fig.7 H)。AlphaFold预测的BGN(P21810)结构显示其在细胞膜上的β链条有序排列,形成“栅栏”配置,可能介导关键的蛋白质相互作用。鉴于糖基化在蛋白功能中的确立作用,BGN的O-链糖基化位点(S42、S47、S180、S198)和N-链糖基化位点(N270、N311)可能会关键影响其转运、定位、信号传递和免疫学特性,为未来的研究提供基础。此外,电荷分析识别了LRR“栅栏”头部(例如,K139、K209、K238)和底部区域(例如,K82、K128、R266)内的正电荷结构域,这些可能作为关键因子招募和蛋白质相互作用的重要位点,为药物设计提供潜在目标(Fig. 7H)。
Fig. 8:在转移性ESCC中,BGN表达决定了对化疗药物的敏感性
在转移性ESCC的治疗领域中,含有铂类和氟尿嘧啶/紫杉醇的化疗方案持续作为治疗标准。化疗敏感性指的是癌细胞对化疗药物的易感性。高敏感性的肿瘤细胞在治疗过程中更可能被根除,从而增强药物的治疗效果。我们的研究从按BGN表达水平的中位数将ESCC患者分为高表达和低表达两组开始。随后,我们评估了这些队列之间的不同药物敏感性,以识别适合高BGN表达患者的候选治疗方案。值得注意的是,表达高水平BGN的ESCC患者显示出对多西他赛、紫杉醇和奥沙利铂(均为ESCC管理中的确立化疗药物)以及mTOR抑制剂OSI-027的增强敏感性(Fig. 8A)。
为了阐明这一点,我们进行了细胞增殖实验,以评估表达不同水平BGN的细胞对一系列临床相关药物的化疗敏感性。值得注意的是,内源性表达高水平BGN的TE-1细胞在接受多西他赛、紫杉醇、奥沙利铂和OSI-027治疗时,特别是与BGN敲低的细胞相比,增殖显著受抑制(Fig. 8B-E)。总的来说,我们的数据表明,BGN表达可能作为预测性生物标记物,用于指导ESCC治疗中的临床药物选择。
结论
总结而言,我们的研究确定了七个关键特征基因,并构建了一个将这些遗传标志物与临床指标结合的诊断列线图,为ESCC的早期检测提供了一个强有力的框架。这些遗传因子还可能作为预后指标和治疗靶点,有助于为ESCC管理制定个性化的临床策略和医疗决策。鉴于BGN在ESCC的病因和进展中的关键作用,针对该蛋白的治疗可能带来显著的临床效益。因此,与当前治疗策略并用的化疗药物如多西他赛、紫杉醇和奥沙利铂可能显著增强ESCC治疗的临床效果。