背景
FS作为一种常见的关节疾病,其特征是疼痛和关节僵硬,是美国肌肉骨骼残疾的第三大常见原因,尤其在40至60岁人群中,患病率高达2%至5%。FS分为原发性(原因不明)和继发性(由创伤或制动引起)两种,尽管部分患者经治疗后有所改善,但长期随访显示,多数患者面临永久性残疾的风险。然而,至今FS的发病机制仍不明确。
研究表明,FS与多种疾病存在关联,包括甲状腺功能亢进症、甲状腺功能减退症、糖尿病以及DD。其中,DD与FS在组织病理学和免疫细胞化学特征上表现出高度相似性。DD是一种遗传性结缔组织病,在北欧人中尤为常见,全球患病率介于3%至42%之间,其特征是掌筋膜上出现纤维化结节,导致手部小关节屈曲挛缩。尽管DD也是一种常见且通常良性的纤维增生性疾病,但其确切的病理生理学机制同样未明。FS和DD的高患病率及其病因的不确定性,不仅增加了治疗难度,也给社会带来了沉重的经济负担。鉴于两者之间存在显著的临床相关性和相似的病理特征,探索其共同的发病机制对于疾病治疗的发展至关重要。近年来,测序技术和生物信息学的进步使得研究疾病的遗传相互作用成为可能。
该研究旨在揭示FS和DD之间共享的基因和共表达簇,为这两种疾病的深入研究奠定基础。利用生物信息学方法构建了共享基因的蛋白质-蛋白质相互作用网络,并通过cytoHubba和机器学习算法确定了枢纽基因和候选基因。进一步探讨了这些枢纽基因的TFs与疾病之间的关系,并分析了FS患者中免疫细胞的作用,构建了候选基因与免疫细胞之间的关联网络。这些研究成果有望为FS和DD的发病机制提供新的见解。
方法
1.DEGs筛选;
2.蛋白质-蛋白质相互作用网络构建;
3.关键网络和枢纽基因选择;
4.枢纽基因鉴定和PPI网络构建;
5.枢纽基因的GO和KEGG分析;
6.枢纽基因与TFs之间的关联;
7.通过机器学习鉴定候选基因;
8.免疫浸润分析。
结果
(一)DEGs筛选

在图1A-D中,通过火山图和热图直观地展示了FS与DD相对于各自对照组的遗传差异。与对照组相比,FS组中共检测到2,762个差异表达基因,其中包括1,245个下调基因和1,517个上调基因。同样地,在DD组与对照组的比较中,发现了1,555个差异表达基因,其中764个为下调基因,791个为上调基因。GSE75152和GSE140731两个数据集中共识别出321个共同差异表达基因(DEGs),其中包括255个上调基因和66个下调基因(图2A和B)。

(二)DEGs的功能富集分析
为了深入理解这些共同DEGs的潜在生物学意义,进行了GO和KEGG分析。GO分析结果显示,共同DEGs主要参与了细胞外基质结构、细胞外结构组织、包膜结构组织、骨化和胶原纤维组织等过程。KEGG富集分析则揭示,这些DEGs主要富集于蛋白质消化和吸收、ECM-受体相互作用、黏着斑和PI3K-Akt信号通路等关键通路中,这些通路在图2C和G中得到了直观呈现。
(三)蛋白质-蛋白质相互作用网络构建

利用共有DEGs在STRING数据库中构建PPI网络,旨在揭示这些蛋白质之间的潜在联系(图3A)。了深入理解FS与DD中相互作用蛋白的表达情况,对PPI网络中的相互作用进行了评分,并特别关注了评分大于0.7的相互作用。同时,还结合了这些共有DEGs是上调还是下调的信息,对PPI网络进行了进一步的分类和分析(图3B)。此外,为了识别网络中的关键聚类模块,使用Cytoscape软件中的“MCODE”算法。经过分析,检测到一个由15个节点和67个边组成的模块,该模块的集群分数(即密度乘以边数)高达9.571,表明这些蛋白质之间存在紧密且重要的相互作用关系(图3C)。
(四)枢纽基因鉴定和PPI网络构建

为了深入理解枢纽基因之间的相互作用关系,采用“cytoHubba”算法来筛选出前15个关键枢纽基因(图4A)。为了更全面地评估这些枢纽基因及其相关基因的功能和关系,结合GeneMANIA工具与PPI网络,对前15个枢纽基因以及与之相互作用的20个基因进行了深入分析。在图4B中,外圈代表的是通过预测得到的基因,而内圈则是我们筛选出的枢纽基因。
(五)枢纽基因的GO和KEGG分析

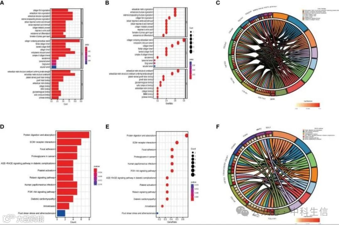
为了更深入地探索枢纽基因在DD伴随FS中的具体功能,对这些枢纽基因进行GO分析,结果显示枢纽基因主要富集于胶原蛋白原纤维组织、细胞外基质组织和细胞外结构组织等关键过程(图5A-C)。此外,KEGG分析,结果显示枢纽基因在蛋白质消化和吸收、ECM-受体相互作用以及粘着斑等关键通路中显著富集,这些通路对于理解DD伴随FS的发病机制具有重要意义(图5D-F)。
(六)枢纽基因与TFs之间的关联

为了深入探究TFs在特定疾病中的作用,采用了TRRUST工具来预测那些可能通过影响枢纽基因而调控DD伴随FS的关键TFs。通过对TF与DEGs之间相互作用的分析,发现11个TF能够协同调控8个共有的DEGs,这一结果清晰地表明这些TF之间存在着高度的协同作用(图6A)。根据p值对这些关键的TFs进行排序后,得到以下的TF列表:RELA、NFKB1、CEBPZ、SP3、TWIST2、CIITA、STAT6、MYB、TFAP2A、YY1和SP1(详细列表参见表S1)。这些发现不仅揭示了共有DEGs与TFs之间存在着显著的相关性。通过分析这些 TFs在GSE140731中的表达,检测到FS患者和健康患者之间SP3、YY1、SP1、RELA和CEBPZ基因显著差异(图6B-F)。
(七)通过机器学习鉴定候选基因

为了筛选出与FS合并DD紧密相关的潜在候选基因,采用LASSO回归分析和SVM算法。通过这两种方法,分别确定了23个和37个与FS合并DD显著相关的基因(图7A和7B)。接下来,对比了来自SVM的37个基因和来自LASSO的23个基因,通过找出它们的交集,确定了6个共同的关键基因,它们分别是COL11A1、POSTN、LBH、CH25H、SMOC2和PALLD。值得注意的是,COL11A1和POSTN还恰好位于之前筛选出的前15个枢纽基因之中(图7C)。为了评估这些基因在诊断FS合并DD中的效果,构建了ROC曲线,并计算这些基因的AUC和95% CI。POSTN的AUC为0.979,95% CI为0.950–0.997;而COL11A1的AUC更是高达0.994,95% CI为0.981–1.000,这两个基因均展现出了出色的诊断效能(图7D和7E)。最后,基于这两个候选诊断基因,构建列线图(图7F),以便更直观地展示它们在FS合并DD诊断中的应用潜力。
(八)免疫浸润分析

图8A展示了FS组与对照组中免疫细胞的比例分布。通过对比分析,FS组中幼稚B细胞、记忆B细胞、浆细胞、滤泡辅助性T细胞、调节性T细胞(Tregs)、M1巨噬细胞和M2巨噬细胞的水平与对照组存在显著差异(图8B)。为了进一步揭示候选基因与免疫细胞之间的潜在关系,建立了它们之间的联系,并观察了不同候选基因对免疫细胞的具体影响(图8C、8D及补充图S1)。结果显示,POSTN基因的表达与多种免疫细胞密切相关,包括M1巨噬细胞、M2巨噬细胞、幼稚B细胞、M0巨噬细胞、浆细胞和调节性T细胞(图8C)。同样,COL11A1基因的表达也与多种免疫细胞有显著关联,包括M1巨噬细胞、M2巨噬细胞、浆细胞、幼稚B细胞、滤泡辅助性T细胞、调节性T细胞和记忆B细胞(图8D)。

