今天小编和大家一起分享一篇2024年10月发表在J Affect Disord杂志的文章《Association of aging related genes and immune microenvironment with
major depressive disorder》。
1 背景
重度抑郁症(MDD)是一种常见的精神障碍,影响人们的整个生命周期。据估计,其终生患病率约为20.6%,12个月患病率约为10.4% 。它也是世界上最致残的疾病之一。鉴于抑郁症作为一种精神疾病的复杂性,其路径-发生的潜在机制仍然难以捉摸。因此,深入研究抑郁症的发病机制,探索可靠有效的生物标志物,在提高诊断精度和减轻相关医疗负担方面具有重要的临床和社会意义。衰老代表了生物体逐渐失去活力和弹性的持续轨迹,受到包括遗传、环境暴露和习惯模式在内的多种因素的影响。衰老的最初标志之一是细胞衰老,其标志是细胞周期的持续停止,有害的促炎性分子传播到邻近的环境中。这种现象被称为衰老相关分泌表型(SASP) 。SASP因子的持续存在可诱导系统内慢性、低度炎症,触发邻近细胞衰老,并加速衰老级联。
以前的横断面调查一致地揭示了MDD和衰老过程之间的联系。此外,某些研究假设MDD可能加速认知能力下降并增加慢性疾病的可能性,包括痴呆。Ochi等人特别发现,与健康个体相比,MDD患者表现出细胞衰老标志物升高,包括端粒长度缩短和线粒体DNA拷贝数增加。此外,结合生物、心理和社会变量综合评估的纵向研究表明,老年抑郁症患者,特别是重度抑郁症患者,面临着更高的虚弱风险。然而,MDD与衰老之间的因果关系仍然不明确,这意味着抑郁症可能会加速衰老过程。
研究表明MDD与全身性炎症密切相关。已知慢性社会心理或环境压力会诱导中枢免疫炎症状态,从而引发类似抑郁的行为,其中小胶质细胞和星形胶质细胞起着关键作用。在外周免疫中,MDD与下丘脑-垂体-肾上腺(HPA)轴和交感神经系统(SNS)的失调有关,导致糖皮质激素和儿茶酚胺的过度释放。虽然HPA轴和SNS的激活通常支持适应性反应,但长时间的应激诱导的神经内分泌激活会破坏外周免疫细胞功能,促进免疫功能障碍和有害炎症。这些发现强调了免疫微环境在MDD中的关键作用。
本研究旨在利用生物信息学分析和机器学习技术探讨衰老相关基因(ARGs)、免疫微环境和MDD之间的关系。
2 方法
2.1. 数据采集
该分析使用了来自GEO数据库的三个数据集的数据。首个转录组测序数据集GSE98793,包括来自128名MDD患者和64名健康对照者的血液样本,使用GPL10558平台进行测序。第二个数据集GSE52790,使用GPL17976平台,包括来自10名MDD患者和12名健康对照的血液样本。第三个数据集GSE39653,包括来自21名重度抑郁症患者和24名健康对照者的血液样本,使用GPL10558平台进行测序。
2.2. 获取与衰老相关的基因
基于之前的研究,我们从人类衰老基因组资源(HAGR, https://genomics.senescence.info/)数据库中检索人类ARGs。该数据集包含GenAge(307个基因)和CellAge(279个基因)。整合剔除冗余基因后,共获得543个ARGs供进一步分析。本研究ARGs如补充资料表所示。
2.3. 差异表达基因(DEGs)和ARG-DEGs的鉴定
利用“limma”R包对DEGs进行鉴定,显著性阈值为p < 0.05, |log2 FC| > 0.2。使用“ggplot2”和“pheatmap”R包对结果进行可视化。随后,通过提取ARGs和DEGs的重叠基因,鉴定出差异表达的ARG-DEGs。
2.4. 功能富集分析
我们利用R软件包“clusterProfiler”对DEGs和ARG-DEGs进行了KEGG通路和GO富集分析。统计上显著的结果,定义为benjamin - hochberg检验中p值< 0.05的项目,随后通过R软件包“ggplot2”和“GOplot”进行可视化。
2.5. 关键ARG-DEGs鉴定
该研究采用了三种机器学习方法来识别关键的ARG-DEGs。采用LASSO(最小绝对收缩和选择算子)算法通过最小化回归系数的值并消除冗余或不相关的基因来优化回归系数,从而降低过拟合的风险。使用“glmnet”软件包实现LASSO逻辑回归,关键参数设置如下:family =“binomial”,nfolds = 10。进行十倍交叉验证,确定最优λ参数,选择最小λ值作为首选。此外,利用支持向量机的支持向量机递归特征消除(SVM-RFE)方法来实现最优基因选择。这是通过最小化分类错误和最小化过拟合风险来实现的,因为该算法有效地识别了最精确的基因特征,同时保持了最小的均方根误差。为了增强预测模型,使用“1071”R包实现SVM-RFE,并结合十倍交叉验证,简化SVM生成的特征向量,进一步提高算法的精度。稳健的机器学习技术随机森林(Random Forest)也被采用,该技术因其在微阵列分析中的基因选择功效而得到认可。该算法的特点在于其弹性、管理嘈杂和高维数据集的熟练程度,以及对变量重要性的精确评估。在本研究中,构建了500棵决策树来增强模型的稳定性和准确性,选择重要性得分为>10的基因作为RF特征基因。
使用STRING数据库对ARG-DEGs进行PPI(蛋白-蛋白相互作用)分析,以确定基因之间的潜在关系。为了确定该网络中的关键节点,利用插件CytoHubba-MCC和MCODE筛选出关键的ARG-DEGs,这些基因在PPI网络中表现出高度的连通性。
最后,对三种机器学习算法和两个CytoHubba插件的结果进行交叉筛选,以获得关键的ARG-DEGs。
2.6. 关键ARG-DEGs风险预测模型构建
为了提高临床适用性,我们利用R包“rms”构建了一个预测图,其中包含关键的ARG-DEGs 。在这里,“分”表示分配给每个候选基因的个体分数,而“总分”封装了所有提到的基因的累积分数。AUC值、决策曲线分析(DCA)和校准曲线评估被精心地用于验证我们的nomogram模型的准确性和可靠性。此外,我们通过对两个外部数据集的验证来强化我们的发现:GSE52790和GSE39653,确保了我们模型的鲁棒性和泛化性。
2.7. 免疫浸润分析
使用“GSVA”R包的单样本基因集富集分析(ssGSEA),采用Wilcoxon秩和检验,评估和比较MDD组和正常组之间免疫相关细胞和功能的水平(He et al., 2018)。
2.8. 关键ARG-DEGs调控网络
我们使用miRTarBase 预测靶向关键ARG-DEGs的mirna,并利用enrichment数据库识别与这些关键ARG-DEGs相关的转录因子(tf),筛选阈值为p值< 0.05。在此之后,我们构建了miRNA-TF-mRNA调控网络,并随后使用Cytoscape(版本3.9.0)对这些网络进行了可视化。
2.9. 磁共振研究确定了关键ARG-DEGs与抑郁症之间的关系
孟德尔随机化(MR)研究使用遗传变异作为工具变量来推断暴露与结果之间的因果关系。这种方法有助于确定观察到的关联是否表明存在因果关系。在MR中,由于遗传变异在出生时的随机分配,混淆偏差得到了缓解,并且由于遗传变异在发病前就已确定,因此避免了反向因果关系。在本研究中,我们进行了两样本MR分析,以评估关键ARG-DEGs与抑郁症之间的因果关系。我们利用了与MDD易感性相关的易接近表达数量性状位点(eqtl)和蛋白质数量性状位点(pqtl)。eqtl汇总水平数据来自IEU OpenGwas数据库(https://gwas.mrcieu.ac.uk/), eqtl汇总水平数据来自deCODE数据库(https://www.decode.com/summarydata/) 。抑郁症结局的GWAS汇总水平数据来自FinnGen数据库(http s://www.finngen.fi/)。使用逆方差加权(IVW)方法计算效果估计。
3 结果
3.1. DEGs鉴定和KEGG/GO途径分析
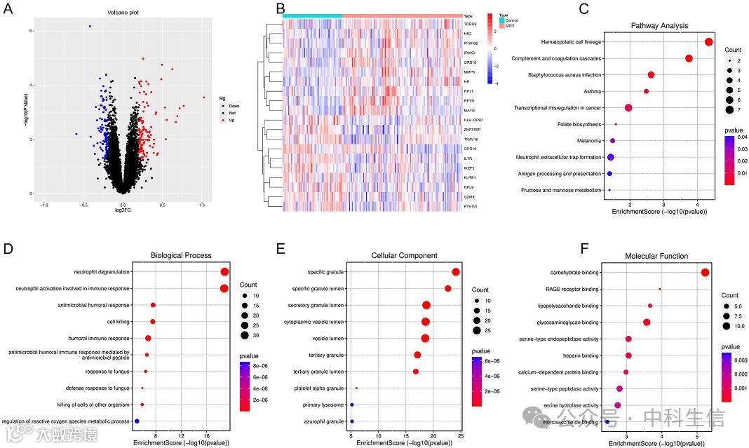
研究流程图如图1所示。对原始数据进行预处理后,从数据集GSE98793中获得216个差异基因(图2A-B),其中上调基因122个,下调基因94个(补充资料:表)。
接下来,我们进行了KEGG途径和DEGs的GO富集分析。我们发现造血细胞谱系、补体、金黄色葡萄球菌感染、癌症中的转录失调和中性粒细胞胞外陷阱形成是富集程度最高的途径(图2C)。随后,我们进行了GO分析,以进一步表征DEG的功能作用。结果显示,BP(生物过程)的显著富集包括中性粒细胞脱粒、参与免疫反应的中性粒细胞活化、抗菌体液反应、细胞杀伤机制和ROS代谢过程的调节(图2D)。在CC(细胞组分)类别中,特异性颗粒是富集程度最高的项目(图2E)。在MF(分子功能)方面,显著富集的项是碳水化合物结合、RAGE受体结合、脂多糖结合、糖胺聚糖结合、钙依赖性蛋白结合和丝氨酸型内多肽酶活性(图2F)。


3.2. ARG-DEGs鉴定和KEGG/GO途径分析
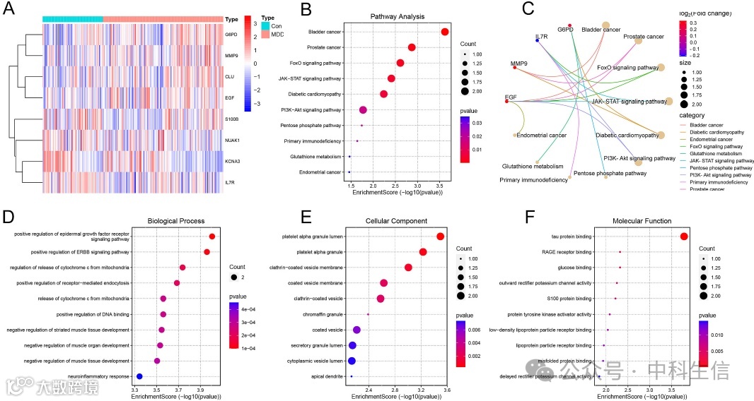
通过提取arg和DEGs之间的重叠,我们确定了共有8种差异表达的ARG-DEGs: G6PD、MMP9、CLU、EGF、S100B、NUAK1、KCNA3、IL7R(图3A)。
我们还对ARG-DEGs进行了KEGG途径和GO富集分析。KEGG结果显示,膀胱癌、前列腺癌、Foxo通路、JAK-STAT通路、糖尿病性心肌病和Pl3K-AKT通路是最显著富集的通路(图3B,C)。GO富集分析结果显示,显著富集的BP包括EGFR信号通路的正调节、ERBB通路的正调节、线粒体细胞色素c释放的调节、神经炎症反应的调节以及受体介导的内吞作用的正调节。DNA结合的正调节(图3D)。在CC方面,最富集的项目是血小板α颗粒管腔(图3E)。关于MF,富集最多的项是tau蛋白结合、RAGE受体结合和葡萄糖结合(图3F)。

3.3. 通过生物信息学分析和机器学习鉴定关键ARG-DEGs
为了进一步确定关键的ARG-DEGs,我们首先对8个ARG-DEGs进行了PPI网络分析,并使用Cytoscape 3.9.0对相互作用进行了可视化(图3)。4a)。使用MCODE(图4B)和cytohuba - mcc插件(图4C)确定前5个ARG-DEGs。随后,应用LASSO(图4D)、SVM-RFE(图4E)和随机森林(图4F)筛选轮毂ARG-DEGs。最终选择四个关键的ARG-DEGs,即MMP9、IL7R、S100B和EGF,通过交叉所有五种方法获得的结果(图4G)。这些分析的详细结果在补充材料:表中提供。

.4. 关键ARG-DEGs风险预测模型的构建及诊断价值
我们首先验证了关键ARG-DEGs的表达。根据GSE98793的表达谱,我们发现MMP9和EGF在MDD样品中上调,IL7R和S100B在MDD样品中下调(图5A)。为了提高诊断重度抑郁症的临床适用性,我们设计了一个基于四个关键ARG-DEGs的诊断图。该nomogram通过给每个基因的表达打分来精确量化MDD的风险(图5B)。基因的校准曲线证明了逻辑回归模型对训练数据集的预测准确性(图S1D)。此外,决策曲线分析(DCA)显示,由我们的模型指导的决策为重度抑郁症(MDD)患者带来了优势,正如红线在灰线上方的一致定位所表明的那样(图S1E)。同时,我们进行ROC分析来验证风险预测模型的性能。在GSE98793中,关键ARG-DEGs的AUC值在0.591 ~ 0.660之间(图5C)。在验证集中,AUC值在0.625-0.725之间(GSE52790,图1)。5E)和0.526-0.669 (GSE39653,图S2F),模态图的AUC为0.692 (GSE98793,图5D), 0.758 (GSE52790,图5D)。5F)和0.696 (GSE39653,图1)。S2G)。

3.5. MDD患者的免疫微环境
我们利用ssGSEA对MDD患者16种免疫细胞和13种免疫功能的差异进行了分析。如图6A所示,在MDD和对照样本之间的CD8(+) T细胞、巨噬细胞、中性粒细胞、Th2细胞和TIL细胞中观察到免疫失调。此外,与对照样品相比,两种免疫功能,细胞溶解活性和II型IFN反应,也被发现在MDD中不平衡(图6B)。此外,我们还进行了四种关键ARG-DEGs与免疫细胞和功能之间的相关性分析。如图6C所示,EGF、S100B、IL7R和MMP9都与各种免疫细胞和功能相关,其中MMP9与中性粒细胞尤其呈正相关。

3.6. miRNA-TF-mRNA调控网络的构建
为了深入了解调控机制,我们对针对关键ARG-DEGs的miRNAs和tf进行了预测分析。随后,我们利用Cytoscape(版本3.9.0)生成了复杂调控网络的可视化表示。该网络由40个miRNAs、8个tf和4个基因组成,导致miRNAs、tf和mrna之间有48个调控相互作用(图7)。

3.7. MR发现了MMP9和抑郁症之间的关系
通过MR研究,在pqtl数据中,我们发现MMP9与抑郁风险相关(IVW,OR = 1.05, 95%CI = 1.00-1.11,p = 0.048)。EGF、IL7R与抑郁症无因果关系(p < 0.05, Supplementary Material: Table)。Cochran Q检验显示MR结果不存在异质性(Q_p < 0.05)。MR-Egger回归(p = 0.27)和MR-PRESSO分析(p = 0.13)均提示总体水平多效性不显著。这些发现用散点图来说明(图8A-C)。此外,留一分析表明,总体估计不受任何单个SNP的影响(图8D)。

4 讨论
精神疾病在现代社会仍然是一个普遍而重要的问题(Too et al., 2019)。世界卫生组织(WHO) 2017年的统计报告显示,全球约有3.22亿人患有抑郁症,其发病率呈逐年上升趋势。据报道,从2010年到2018年,美国成年MDD患者人数增加了12.9%,与此同时,与MDD相关的经济负担也增加了37.9% 。到2030年,抑郁症预计将成为全球疾病负担的主要贡献者。
MDD与心脑血管和代谢紊乱的风险升高有关,并且是痴呆、虚弱的危险因素。这些情况通常与时间衰老有关,这表明MDD患者可能表现出或更容易出现早衰表型。尽管有大量临床和流行病学证据支持这种关联,但其潜在机制仍不清楚。
近年来,衰老与抑郁之间的相互作用引起了极大的关注。从衰老科学的角度来看,MDD与生物衰老标志物异常之间的联系可以通过两个镜头来考察。首先,虽然一些研究表明,升高的炎症标志物,如CRP和IL-6,与MDD相关,但这些发现并非普遍存在。同样,其他衰老标志物,如端粒缩短,尽管有显著的横断面相关性,但并不能始终证明与MDD的关系。此外,如果这些异常是MDD的因果关系,那么预计老年人的发病率和患病率会激增,但流行病学研究并不支持这一含义。事实上,MDD的发病率和患病率高峰出现在青年期,并随着年龄的增长而下降。
另一种观点认为,生物衰老的生物标志物异常是继发于抑郁症的。此外,如果不及时解决,这些生物老化异常可能会随着时间的推移而积累,形成一个正反馈循环,进一步降低系统弹性,增加生物对压力源的脆弱性。这一过程被称为自适应内稳态(homeoestenosis)或自适应内稳态能力降低。在临床上,由于MDD中生物衰老异常的积累而导致的适应性内平衡能力的降低可能表现为年龄相关不良健康结果的风险增加,包括更高的多发病、虚弱和痴呆率,以及MDD特有的问题,如复发率和复发率增加,较差的治疗反应,以及更严重的抑郁症状和相关的残疾。从这个角度来看,生物衰老特征的异常是继发于MDD的,是导致MDD患者整个生命周期早衰现象型的因素,并与之机械关联。
在这项研究中,我们利用生物信息学和机器学习来研究MDD患者与健康对照组(ARG-DEGs)的衰老相关基因。我们确定了四个关键的ARG-DEGs: MMP9、IL7R、S100B和EGF。这些发现可以为进一步的动物实验或使用人类样本的研究提供基础。此外,我们还分析了MDD中关键DEGs之间的关系。通过对比,我们发现MMP9也是关键DEGs之一,相关结果可在补充资料中查看(图s2 - s4)。
MMP9是锌金属肽酶家族的分泌成员,主要由单核细胞和炎性巨噬细胞以及中性粒细胞和大多数癌细胞产生。研究表明MMP-9可能参与复杂的病理生理机制。在小鼠中,5-HT7受体的急性激活以依赖于MMP-9的方式导致抑郁样行为表型。此外,对抑郁症患者脑样本的尸检分析显示,海马区MMP-9酶活性升高。鉴于抑郁症与遗传因素高度相关(Kendall et al., 2021),我们研究了鉴定出的关键AGR-DEGs是否与抑郁症的遗传易感性有关。MR研究表明,MMP9可能与抑郁症的发生有关。然而,仍然需要在不同人群中进行额外的观察性研究、机制研究和随机对照研究来检验其潜在影响。IL7/IL7R系统在人类健康中发挥着重要作用。MDD通常与免疫系统调节异常和T细胞功能减弱有关。值得注意的是,在重度抑郁症患者中,血清IL-7水平(T细胞稳态的关键调节因子)的降低可能是导致抑郁相关T细胞功能障碍的一个因素。S100B在调节病理生理方面起着关键作用和MDD的组织病理学,正如许多研究所证明的那样。它主要存在于哺乳动物中枢和外周神经系统的神经胶质细胞中,在脑神经胶质细胞中发现了表达升高。S100B在细胞外环境中表现出双重神经营养作用。先前的研究提出,RAGE是S100B营养和毒性作用的信号受体。S100B在多种形态发生过程中的关键作用,如胶质细胞增殖和成熟、轴突生长和突触发育,可能通过MAPK通路和神经元中的RAGE激活介导,与我们的富集分析一致。这些功能表明,S100B与其他胶质细胞因子类似,通过调控神经元分化和星形胶质细胞增殖,参与中枢神经系统的发育和维持。值得注意的是,压力和抑郁可以减少S100B和RAGE的表达,这种影响可以通过抗抑郁治疗来减轻或预防。研究发现,在慢性、不可预测的应激后,脑脊液、海马和前额叶皮层以及应激怀孕大鼠的海马中的S100B水平下降。此外,血浆S100B水平在性别之间也存在差异,值得注意的是,这些水平在重度抑郁症患者中有所降低。这种减少可能与神经胶质细胞的病理改变有关。EGF因其参与神经元生长和突触可塑性而闻名。然而,EGF在重度抑郁症患者中的表达模式尚无定论。例如,一些研究表明,EGF水平升高可以作为青少年和青年患者情绪障碍的潜在生物标志物。相反,其他研究表明,血清EGF水平的降低有助于抑郁症的发病机制,尽管抑郁症的严重程度并不一定与EGF水平的改变相关(Sohan et al., 2023)。此外,Wu等(2019)发现MDD患者血浆EGF水平无显著差异。进一步调查MDD患者的血浆EGF水平是有必要的。
抑郁症的免疫假说可以追溯到20世纪90年代初,当时它首次出现为“抑郁症的巨噬细胞理论”,也被称为“抑郁症的细胞因子假说”。已有研究表明,免疫细胞参与了抑郁症的发展。识别功能失调的免疫细胞亚群可以帮助
未来在免疫功能障碍的抑郁症患者中进行免疫治疗试验。Daray等人(2024)指出,抑郁症与几种髓细胞和淋巴细胞类型的变化有关,包括白细胞、粒细胞、中性粒细胞、单细胞、T细胞亚型、NK细胞、B细胞等的平均绝对计数增加。但淋巴细胞、Th1和Th2细胞的相对百分比有所下降。研究表明,自体免疫细胞是衰老细胞群中最危险的细胞类型之一,它会加速实体器官的衰老,从而促进全身衰老。因此,靶向衰老免疫细胞已成为延缓衰老过程的关键策略(Yousefzadeh et al., 2021)。本研究通过ssGSEA方法探索了16种免疫细胞类型和13种免疫细胞功能的MDD患者外周血的免疫微环境,结果显示,各种T细胞亚型、巨噬细胞和中性粒细胞存在明显差异,细胞因子活化和II型IFN应答的功能差异。此外,我们获得的关键ARG-DEGs还与多种免疫细胞相关,提示这些基因可能通过免疫微环境在烟雾病患者中发挥促衰老作用。
免疫稳态是一个受到严格调控的过程,在这个过程中,促炎和抗炎系统之间的平衡对于触发适当的免疫反应至关重要。然而,随着年龄的增长,这种平衡逐渐被破坏。多项研究表明,在MDD的整个生命周期中,异常炎症水平与免疫反应变化之间存在关联。例如,一项研究表明,特定组的细胞因子在抑郁症患者中优先上调,包括IL-1β、IL-6、IL-10和TNF-α (Kohler et al., 2017)。另一项研究揭示了炎症与抑郁发作严重程度之间的关系,观察到尽管炎症标志物水平在这些发作消退后下降,但它们未能恢复到健康受试者通常发现的水平。此外,有充分证据表明,轻度炎症与重度抑郁症的不良治疗结果和不良健康后果有关。然而,进一步的研究对于揭示因果途径以及免疫细胞功能障碍和细胞因子失调之间复杂的相互作用至关重要。通过老年科学的视角,在MDD中观察到的许多生物学改变的概念框架代表了一种创新的方法。最初,这种关系和相互作用的确切性质。
衰老和抑郁之间的关系仍未得到解决。目前尚不确定单一生物衰老标志的异常是否与MDD的不同不良结果有关,或者它们是否与任何不利的MDD结果表现出更广泛的关联。此外,值得研究的是,高度老化标志是MDD独有的,还是在其他精神障碍中也很常见。这些调查值得进一步探索。
5. 局限性
本研究的结果来源于数据分析,需要进一步的生物学实验来支持和验证我们的结论。我们的主要目的是通过数据分析和建模来探讨衰老与MDD发病机制之间的关系。由于数据有限,不可避免地会降低模型的现实性和外部泛化能力。我们希望未来能有更多的研究数据来支持和优化我们的模型。本研究采用的方法主要涉及相关分析。因此,我们的结论是谨慎的:衰老与重度抑郁症之间存在复杂的关系。然而,这两个因素之间的因果关系尚不清楚:是衰老促进了MDD的发病机制,还是MDD患者因其病理而经历了早衰?可能需要广泛而深入的研究来阐明这些因素之间的确切关系。
6. 结论
综上所述,我们利用生物信息学和机器学习来评估ARGs与MDD之间的相关性,并建立了一个预测模型来识别MDD患者的敏感性。本研究对衰老与MDD的关系和生物学机制提供了新的见解,增强了我们对衰老在MDD发病机制中的作用的理解,并为未来的治疗策略和个性化医疗提供了新的途径和靶点。

