早!今天小编和大家分析一篇2025年3月发表在Journal of Animal Science and Biotechnology(IF:6.3)杂志的文章《Metabolomics, network pharmacology, and microbiome analyses uncover the mechanisms of the Chinese herbal formula for the improvement of meat quality in spent hens》。研究调查了淘汰蛋鸡产蛋后期,全身代谢紊乱、脂质代谢异常和抗氧化功能障碍等多种因素导致肉质下降。单一中草药的功效有限。将多种中草药结合并增强其协同作用,可以通过多种方式全面调节多个生理靶点,从而产生良好的治疗效果。因此,根据中兽医理论和老龄蛋鸡的生长发育具体情况,选择益母草(LJ)、丹参(SM)、女贞子(LL)和蒲公英(TM)作为中草药复方(CHF)。并且在之前的研究发现,日粮中的超细CHF可以提高老龄母鸡蛋黄的营养价值,但其对淘汰蛋鸡肉质的潜在有益影响尚不清楚。
亮点
因此,本研究重点研究CHF对淘汰蛋鸡胸肌品质性状和营养概况的影响。此外,还利用网络药理学、代谢组学和微生物组学策略探索了潜在机制,并通过体内分子实验进行了验证。这些发现将为改善淘汰蛋鸡肌肉的品质和营养价值提供理论依据。
背景
蛋鸡养殖行业中,由于产蛋后期产蛋性能和蛋品质下降,蛋鸡通常会被淘汰。全球每年约有50亿只淘汰蛋鸡被丢弃,其中中国占20亿只。因此,淘汰蛋鸡是除肉鸡外鸡肉产品的主要来源。胸肌是淘汰蛋鸡的主要经济产品之一,但其肉质、风味和营养价值相对较低,导致加工产品市场价值低,无法满足消费者需求。因此,制定经济可行的合理方法来提高淘汰蛋鸡的肉质是蛋鸡产业发展的关键环节。肉质评价通常包括理化特性和营养价值。目前,关于淘汰蛋鸡的研究主要集中在改善肌肉嫩度方面,而关于改善营养价值的信息较少。因此,应制定切实可行的策略来提高淘汰蛋鸡的肉质。
饲料添加剂在禽类营养中对改善胸肌营养价值和最大化其经济潜力起着至关重要的作用。中草药具有价格低廉、供应广泛、无毒性副作用等优点。中草药复方作为饲料添加剂,由于其有效的生物活性物质,在实现预防疾病、治疗和营养补充的目标方面具有协同作用。中草药的有效生物活性物质可以增强免疫力,促进消化吸收,调节动物的机体代谢。先前的报告表明,日粮中的中草药或其提取物可以提高老龄蛋鸡的产蛋性能、蛋品质和血浆激素水平。
淘汰蛋鸡产蛋后期,全身代谢紊乱、脂质代谢异常和抗氧化功能障碍等多种因素导致肉质下降。单一中草药的功效有限。将多种中草药结合并增强其协同作用,可以通过多种方式全面调节多个生理靶点,从而产生良好的治疗效果。因此,本研究根据中兽医理论和老龄蛋鸡的生长发育具体情况,选择益母草(LJ)、丹参(SM)、女贞子(LL)和蒲公英(TM)作为中草药复方(CHF)。我们之前的研究发现,日粮中的超细CHF可以提高老龄母鸡蛋黄的营养价值[9],但其对淘汰蛋鸡肉质的潜在有益影响尚不清楚。
网络药理学是一种研究CHF潜在机制和功能的系统技术,可以预测CHF的各种靶点和信号通路。肠道微生物群也调节肉质性状。因此,本研究重点研究CHF对淘汰蛋鸡胸肌品质性状和营养概况的影响。此外,还利用网络药理学、代谢组学和微生物组学策略探索了潜在机制,并通过体内分子实验进行了验证。这些发现将为改善淘汰蛋鸡肌肉的品质和营养价值提供理论依据。
研究结果
胸肌中的脂肪酸谱
PCA(图S1A)、OPLS-DA(图1A)和置换检验(图S1B)分析显示,CHF组和CON组胸肌的脂肪酸组成存在差异。火山图(图S1C)和热图(图1B)显示,日粮中添加CHF增加了15种差异代谢物,减少了9种差异代谢物。t检验分析结果(表2)显示,与CON组相比,日粮中添加CHF增加了胸肌中C15:0、C15:1n-5c、C16:1n-7c、C16:1n-7t、C17:1n-7c、C17:1n-7t、C18:2n-6、C18:3n-6、C20:2n-6、C20:3n-6、C20:3n-3、C22:0、C22:3n-3、C22:4n-6和C22:5n-6的水平。与CON组相比,CHF组日粮降低了C16:0、C18:0、C18:1n-9c、C18:1n-9t、C18:1n-7c、C20:0、C20:1n-9c、C20:1n-9t和C22:5n-3的水平。同时,日粮中添加CHF倾向于增加C14:0和C15:1n-5t的水平。CHF组中C19:1n9t和C19:1n-12t的水平相对于CON组呈下降趋势。日粮中添加CHF富集了五种差异脂肪酸代谢途径:不饱和脂肪酸的生物合成、亚油酸代谢、脂肪酸降解、脂肪酸延长和脂肪酸生物合成(图1C)。
胸肌中的氨基酸谱
尽管PCA得分图显示CHF组和CON组之间没有明显分离(图S1D),但OPLS-DA及其置换检验(图1D和图S1E)显示两组之间有明显分离。火山图(图S1F)和热图(图1E)显示,与CON组相比,CHF组仅有一种氨基酸增加和一种氨基酸减少。
CHF的网络药理学分析
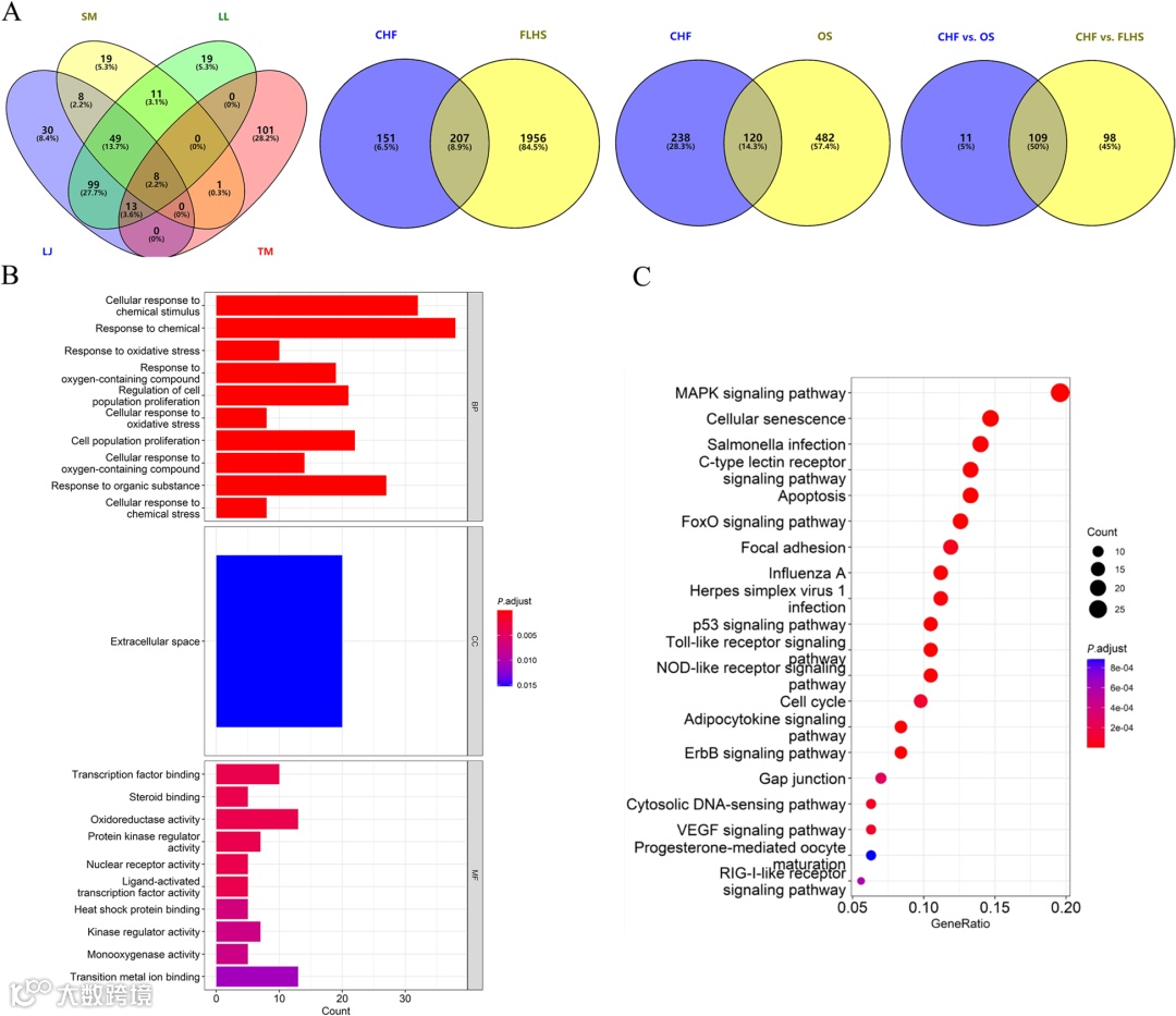
结果显示,从TCMSP数据库中检索到LJ、SM和LL的口服生物利用度≥30%且药物相似性≥0.18的化合物分别为8种、65种和13种。通过搜索BATMAN数据库(得分阈值≥20)确定了TM的化合物和潜在靶点。四种中草药的生物活性化合物包括丹参酮、新隐丹参酮、蒲公英甾醇、山奈酚、槲皮素、木犀草素等。去除重复的药物靶点后,共鉴定出358个药物靶点(图2A)。共有218个CHF的潜在靶点与FLHS或OS相关(图2A)。PPI(图S2)和Cytoscape(图3)分析显示,PPARA(PPARα)、PPARG(PPARγ)、PPARD、NFE2L2(Nrf2)、SOD1、HMOX1(HO-1)等可能是改善淘汰蛋鸡肉质的关键靶点。GO(图2B)和KEGG(图2C)结果显示,类固醇结合、细胞对氧化应激的反应、细胞对含氧化合物的反应、氧化还原酶活性、单加氧酶活性和脂肪细胞因子信号通路富集。
胸肌中的脂质代谢和抗氧化功能
胸肌中与脂质代谢相关的基因表达如图4A所示。与饲喂常规日粮的淘汰蛋鸡相比,CHF组日粮显著上调了PPARγ的表达,并倾向于上调SREBP1和CPT1A的表达。关于胸肌中的抗氧化功能(图4B和4C),添加CHF的淘汰蛋鸡具有更高的GPX水平和上调的HO-1表达。此外,与饲喂常规日粮的淘汰蛋鸡相比,CHF组日粮倾向于上调Nrf2、CAT、GPX1和SOD2的表达(图4C)。
盲肠微生物结构和群落
CHF组的微生物多样性,包括Chao1、Faith_pd、观察物种和Shannon指数,均高于CON组。尽管NMDS协调得分图表明CHF组盲肠内容物中的微生物群落与CON组没有明显分离,但PLS-DA结果显示两组的微生物群落存在差异。占微生物群超过98%的优势菌门是厚壁菌门、拟杆菌门、变形菌门、放线菌门、螺旋体门和协同菌门(图5A)。Kruskal-Wallis分析显示,与CON组相比,CHF组日粮增加了厚壁菌门的相对丰度,降低了拟杆菌门、螺旋体门和协同菌门的相对丰度(图5A)。CHF组的厚壁菌门/拟杆菌门(F/B)比率高于CON组。在属水平上,五种最丰富的属,包括拟杆菌属、乳杆菌属、考拉杆菌属、颤螺菌属和粪杆菌属,占盲肠内容物中属的30%以上(图5B)。CHF组日粮增加了瘤胃球菌科_瘤胃球菌属、粪球菌属、布劳特氏菌属、SMB53、梭菌科_梭菌属和弯曲菌属的相对丰度,但降低了密螺旋体属、YRC22、帕鲁迪杆菌属和芽孢杆菌属的相对丰度。同时,添加CHF的蛋鸡倾向于增加[真杆菌属]和消化链球菌科_梭菌属的相对丰度,并降低难辨梭菌属的相对丰度(图5B)。
不同盲肠微生物群的预测功能
线性判别分析(LDA)效应大小显示,CHF组富集了厚壁菌门。此外,CON组的拟杆菌门、螺旋体门和协同菌门的丰度相对较高(图6A)。在属水平上,魏斯氏菌属、梭菌属、SMB53、布劳特氏菌属、粪球菌属、瘤胃球菌属和弯曲菌属在CHF组中富集,而YRC22、帕鲁迪杆菌属、芽孢杆菌属和密螺旋体属在CON组中富集(图6A)。
通过PICRUST在水平3的预测(图6B)显示,CHF组日粮减少了与微生物预测代谢相关的通路:氰基氨基酸代谢、脂多糖生物合成、硫辛酸代谢、叶酸生物合成、泛醌和其他萜类醌生物合成(LDA > 2)。此外,CHF supplementation富集了与氨基糖和核苷酸糖代谢、甘油磷脂代谢、硝基甲苯降解、甘油酯代谢、丙氨酸/天冬氨酸/谷氨酸代谢、二恶英降解、错配修复、氨酰-tRNA生物合成、ABC转运蛋白、半胱氨酸和蛋氨酸代谢、赖氨酸生物合成、丙酮酸代谢、肽聚糖生物合成、RNA聚合酶、戊糖磷酸途径、光合作用和硫传递系统相关的微生物预测代谢通路。
肉质、脂肪酸和差异盲肠微生物群之间的相关性
如图7A所示,梭菌科_梭菌属与pH值呈正相关。此外,梭菌科_梭菌属与a*值呈负相关;粪球菌属、布劳特氏菌属和SMB53与b*值呈负相关。如图7B所示,拟杆菌门与C18:0、C18:1n-9c、C18:1n-9t、C20:1n-9c、C20:1n-9t、C22:5n-3和TI呈正相关;螺旋体门与C18:1n-9c、C18:1n-9t、C20:0、C20:1n-9c、C20:1n-9t和TI呈正相关;协同菌门与C18:1n9t呈正相关;密螺旋体属与C18:1n-9c、C18:1n-9t、C20:0、C20:1n-9c、C20:1n-9t和TI呈正相关;粪球菌属与n-6/n-3 PUFA呈正相关;布劳特氏菌属与C15:1n-5c和HH呈正相关;SMB53与C15:1n-5c、C15:1n-5t、C16:1n-7c、C16:1n-7t、C17:1n-7c和C17:1n-7t呈正相关;梭菌科_梭菌属与n-6/n-3 PUFA呈正相关;[真杆菌属]与C15:0、C15:1n-5c、C16:1n-7c、C16:1n-7t、C17:1n-7c、C18:2n-6、C18:3n-6、C20:3n-3、C22:0、C22:4n-6和n-6/n-3 PUFA呈正相关;YRC22与C15:1n-5c、C15:1n-5t、C16:1n-7t、C17:1n-7c和C22:4n-6呈负相关;弯曲菌属与C14:0、C15:0、C16:1n7c、C16:1n-7t、C17:1n-7t、C18:3n-6、C20:2n-6、C20:3n-6、C20:3n-3、C22:0、C22:3n-3、C22:4n-6、C22:5n-6、n-6 PUFA和n-6/n-3 PUFA呈正相关;帕鲁迪杆菌属与C16:0、C18:0、C18:1n-9c、C18:1n-7c、C18:1n-9t、C20:0、C20:1n9c、C20:1n-9t、C22:5n-3和TI呈正相关;芽孢杆菌属与C16:0、C18:0、C18:1n-9c、C18:1n-7c、C18:1n-9t、C20:0、C20:1n9c、C20:1n-9t、C22:5n-3和TI呈正相关。
研究小结日粮中添加1.0% CHF(0.30% LJ + 0.20% SM + 0.25% LL + 0.25% TM)可以改善淘汰蛋鸡胸肌的品质和营养价值。此外,CHF supplementation增强了胸肌的抗氧化功能和脂质代谢,并改善了淘汰蛋鸡的盲肠微生物群结构。研究将为进一步探索CHF作为饲料添加剂以确保更好的健康和提高淘汰蛋鸡肉的经济价值提供科学依据。

