今天和大家分享的是影响因子5.7发表在Biology direct杂志上的文章“Integrative genomics unveils basement membrane-related diagnostic markers and therapeutic targets in esophageal squamous cell carcinoma”,这篇文章通过生物信息学和单细胞测序方法,初步探讨基底膜在食管鳞状细胞癌中的作用和机制,发现了一些与免疫细胞和免疫功能显著相关的基底膜相关基因,如BGN、COL4A1、SPARC和LUM。以期为食管鳞状细胞癌的早期诊断和靶向治疗提供新的策略。
研究亮点:
1、基于单细胞测序和多组学分析,挖掘食管鳞状细胞癌(ESCC)中基底膜相关基因(BMRGs)的诊断价值,筛选出7个关键基因(BGN、LAMB3、SPARC、MMP1、LUM、COL4A1、NELL2)并构建诊断列线图。
2、探究BMRGs与肿瘤微环境免疫浸润的关联,发现其与巨噬细胞、T细胞等免疫细胞及免疫检查点基因的表达相关性,揭示ESCC免疫调控机制。
3、验证BGN基因在ESCC中的功能,证实其可通过影响上皮-间充质转化促进肿瘤增殖、迁移,并预测BGN高表达患者对多西他赛等化疗药物的敏感性,为靶向治疗提供新方向。
一、研究背景
ESCC是全球高发的消化道恶性肿瘤,尤其在中国发病率居高不下。由于早期症状不明显,诊断困难,多数患者确诊时已处于晚期,预后较差。肿瘤的侵袭与转移是影响预后的关键因素,其过程中常伴随基底膜(BM)的破坏。BM是细胞外基质的重要组成部分,其中的层粘连蛋白和IV型胶原蛋白等结构蛋白在肿瘤微环境中调节细胞粘附、极性和迁移。BMRGs的异常表达可能是肿瘤侵袭的重要标志物,但目前在ESCC中的研究较少。因此,本研究通过多组学数据分析,筛选与BM相关的诊断标志物,并探讨其在ESCC中的潜在机制。
二、研究目的:
研究旨在通过整合单细胞测序与多组学数据,筛选ESCC中BMRGs,构建诊断模型并验证其临床价值,同时探究BMRGs与肿瘤微环境免疫浸润及上皮-间充质转化的关联,以挖掘ESCC的诊断标志物与治疗靶点。
三、研究方法
1、数据获取
从GEO数据库获取4个微阵列数据集(GSE53625、GSE44021、GSE23400、GSE20347)和1个单细胞RNA测序(scRNA-seq)数据集(GSE188900),并从TCGA数据库获取81例ESCC样本的RNA表达谱数据。
2、单细胞数据分析
利用R包Seurat对scRNA-seq数据进行过滤、归一化和聚类,通过UMAP降维后注释细胞类型;使用AUCell和ssGSEA算法计算BM基因模块评分,借助Monocle进行细胞轨迹分析以预测分化状态。
3、BMRGs筛选与诊断模型构建
用limma包筛选ESCC与正常组织的差异表达基因(DEGs),结合222个已知BMRGs,通过LASSO、SVM-RFE和随机森林算法交叉筛选特征基因;基于7个关键基因(BGN、LAMB3等)构建诊断列线图,通过ROC曲线和AUC值验证诊断效能。
4、功能与通路分析
采用clusterProfiler进行GO和KEGG富集分析(矫正P<0.05),利用GSCALite和EMTome数据库分析BMRGs与癌症通路及上皮-间充质转化(EMT)的关联。
5、药物敏感性与免疫浸润分析
借助oncoPredict包计算药物敏感性评分,比较BMRGs高低表达组对多西他赛等化疗药物的反应差异;通过CIBERSORT和MCPcounter算法评估免疫细胞浸润,分析BMRGs与40个免疫检查点基因的相关性。
6、分子亚型与验证
使用ConsensusClusterPlus进行无监督共识聚类,将ESCC分为2个亚型,结合GSVA分析亚型间基因集富集差异;通过Western blot、CCK-8、Transwell等实验验证BGN基因对ESCC细胞增殖、迁移及化疗敏感性的影响。
四、研究结果
1、单细胞RNA测序数据的分析
对GSE188900单细胞数据聚类后,将ESCC细胞分为8种类型(如T细胞、成纤维细胞等)。通过AUCell和ssGSEA算法计算BM基因模块评分,发现ESCC细胞的BM评分显著高于正常细胞,其中成纤维细胞的BM评分最高,提示其在BM重塑中起关键作用。
Fig 1单细胞RNA-seq分析表明ESCC发生与BM之间存在显著相关性
2、机器学习筛选核心BMRGs并构建诊断模型
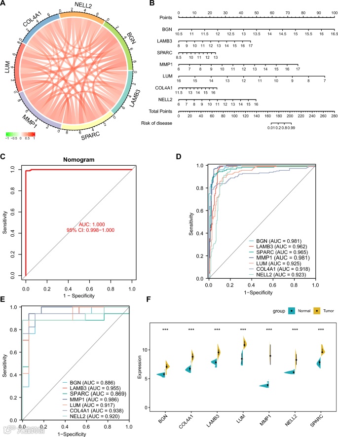
从TCGA和GEO数据集筛选出22个BM相关差异基因,经LASSO、RF和SVM-RFE算法交叉验证,最终确定7个核心基因(BGN、COL4A1、LAMB3、LUM、MMP1、NELL2、SPARC),其在ESCC中显著上调(GSE53625数据集),单个基因诊断AUC均>0.90(如BGN的AUC=0.981)。
基于7个核心基因构建的诊断列线图AUC达1.0,在GSE20347和GSE23400数据集验证中,AUC范围为0.859~0.986,显示高诊断效能。
Fig 2通过机器学习方法识别ESCC的BM相关诊断生物标志物
Fig 3诊断列线图模型的开发和验证
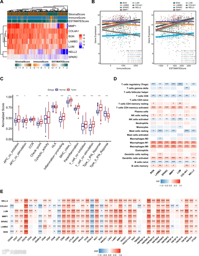
3、BMRGs与肿瘤微环境免疫浸润关联
BGN、MMP1等基因与免疫评分正相关,COL4A1等与免疫评分负相关;ESCC组织中11种免疫功能评分显著升高,提示免疫应答异常。
CIBERSORT分析显示,M0/M1巨噬细胞、CD4+记忆活化T细胞与BM基因表达正相关,而Tregs、CD8+T细胞呈负相关;BGN、MMP1与免疫检查点基因(如CD276、CTLA4)表达显著相关。
Fig 4 ESCC患者7个BM基因的肿瘤微环境特征和表达
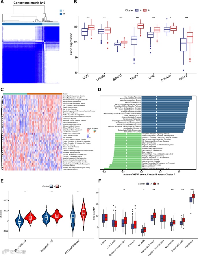
4、分子亚型与免疫表型
通过对ESCC患者的分子亚型分析,将患者分为亚型A和亚型B,亚型B的BM基因表达显著高于亚型A。GSVA分析显示,亚型B富集了细胞外基质解体、胶原代谢、角质形成细胞增殖等途径。免疫微环境评分分析表明,亚型B的免疫浸润和基质评分均显著升高,可能预示其更强的侵袭性。
Fig 5 ESCC中分子亚型的表征及其相关分子特征
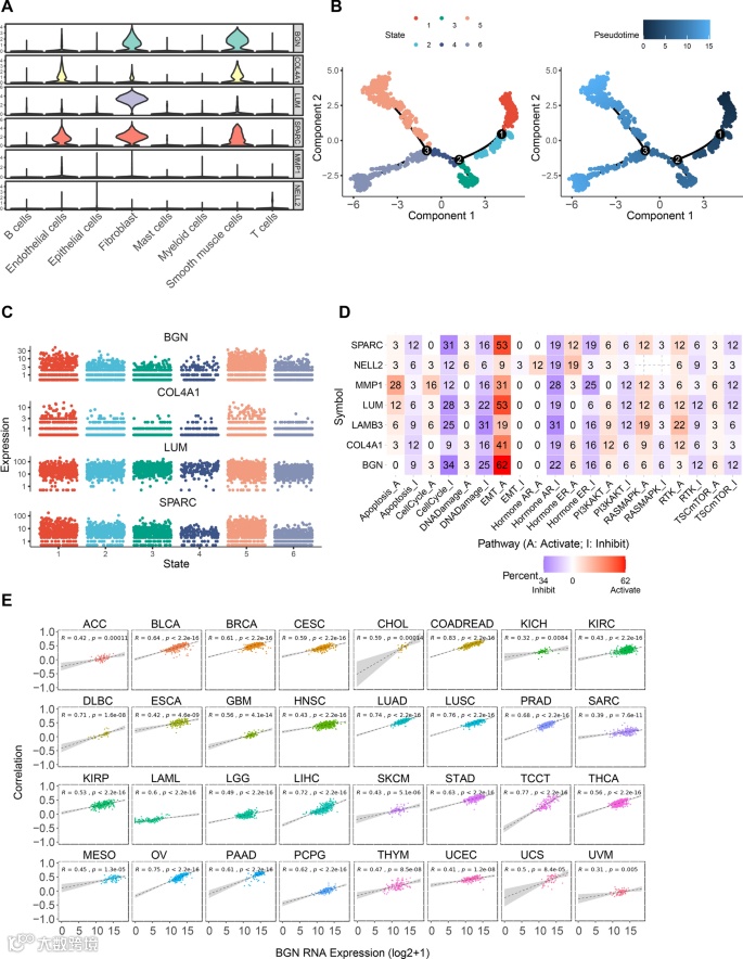
5、成纤维细胞中的基因表达与EMT通路活化
在成纤维细胞的伪时间分析中,BGN、COL4A1、SPARC和LUM基因在不同分化状态下呈现动态变化,揭示了这些基因在成纤维细胞分化与ESCC进展中的潜在作用。通过GSCALite平台的分析,发现BGN与EMT通路的激活显著相关,提示其在肿瘤进展中的重要作用。
Fig 6 ESCC中成纤维细胞的分子表征和功能分析
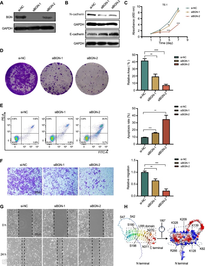
6、BGN功能验证揭示促癌机制
体外实验显示,敲低BGN可抑制TE-1细胞增殖、迁移和侵袭,促进细胞凋亡,并下调EMT标志物N-cadherin、上调E-cadherin。
药物敏感性分析表明,BGN高表达的ESCC细胞对多西他赛、紫杉醇等化疗药物更敏感,提示BGN可作为化疗敏感性预测标志物。
Fig 7 BGN敲低对食管鳞状细胞癌细胞表型的影响
Fig 8 BGN表达及其与ESCC药物敏感性的相关性
五、研究结论
本研究通过整合单细胞RNA测序和多组学数据分析,鉴定出7个与ESCC诊断和进展密切相关的BM相关基因(BGN、LAMB3、SPARC、MMP1、LUM、COL4A1和NELL2),并构建了具有高诊断效能的列线图模型。功能实验证实,BGN基因可通过调控上皮-间质转化(EMT)促进ESCC细胞的增殖、迁移和侵袭,且其表达水平与化疗药物敏感性显著相关。本研究为ESCC的早期诊断和个体化治疗提供了新的生物标志物和潜在治疗靶点。

