【卵巢癌+TCGA+GEO】生信王炸组合!稳拿一区6+!!!!!基于12种程序性细胞死,多组学挖掘卵巢癌特征,3P医学+多队列机器学习,这波直接冲SCI顶流。

题目:Multi‑omics identification of a novel signature for serous ovarian carcinoma in the context of 3P medicine and based on twelve programmed cell death patterns: a multi-cohort machine learning study
杂志:MolMed.
2025年影响因子/JCR分区:6.4/Q1
Highlights:
从12种程序性细胞死亡模式中系统筛选出14个基因构建细胞死亡指数(cell death index,CDI)模型,经多组学验证后证实其可作为独立预后因子精准预测SOC患者生存状态。
CDI模型能揭示肿瘤微环境细胞浸润特征、预测免疫及药物治疗反应,为SOC的靶向预防和个体化治疗提供可靠支撑。
一、背景
卵巢癌作为全球死亡率第三的恶性肿瘤,其中70%为浆液性卵巢癌(serous ovarian carcinoma,SOC),而占SOC 90%的高级别浆液性卵巢癌(HGSOC)因化疗耐药、高复发率导致10年死亡率达70%,现有治疗手段(肿瘤减灭术、铂类化疗等)常因严重副作用或耐药性失效,亟需精准预测模型提升治疗精度。预测性、预防性和个性化医学依赖生物标志物和预测模型,但SOC患者缺乏此类工具,需通过多组学分析挖掘诊断与预后标志物。程序性细胞死亡(programmed cell death,PCD)异常是癌细胞逃避死亡、促进恶性进展的关键机制,其相关通路失调可作为癌症治疗新靶点,激活PCD(如铁死亡、焦亡)已成为克服耐药性的潜在方向。此外,PCD通过释放细胞成分调节肿瘤微环境,与免疫活性和肿瘤进展密切相关,不同PCD类型间的串扰进一步影响肿瘤免疫微环境。因此,解析PCD相关基因在SOC中的表达模式及其与肿瘤进展、TME的关联,可为开发预后标志物和治疗靶点、填补现有预测模型空白、推动SOC精准医学干预提供理论依据。
二、主要研究结果
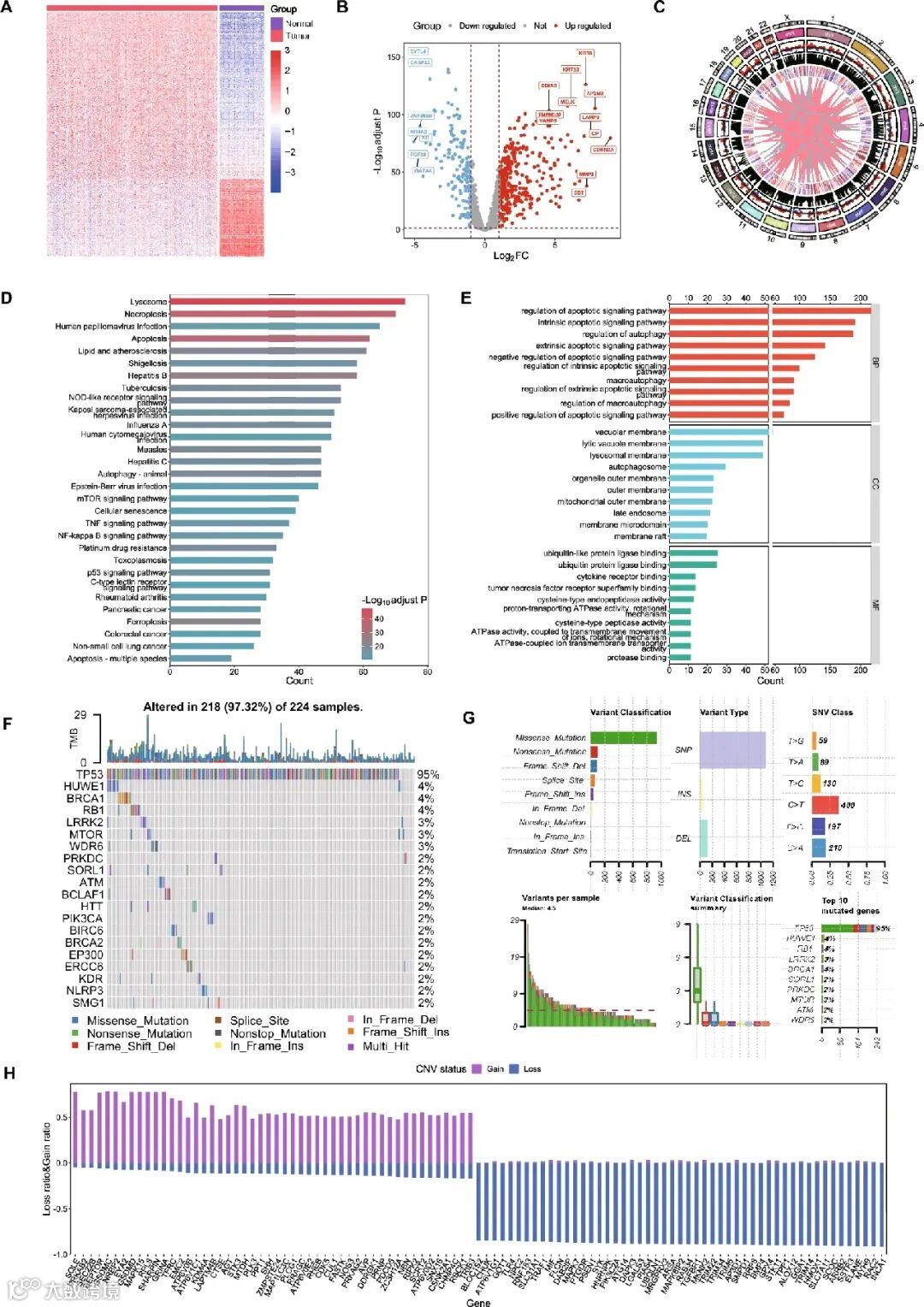
1.SOC患者PCD相关基因的差异表达分析
在TCGA-GTEx队列中鉴定出PCD相关的差异表达基因(DEGs)并进行功能分析。研究先观察到SOC组织中DEGs的变化情况,有526个上调基因和253个下调基因。同时分析了PCD相关DEGs的染色体位置、表达变化及相关性;KEGG富集分析显示,DEGs显著富集的通路主要与细胞死亡调控有关,GO分析也证实DEGs集中在凋亡信号通路调控等过程;进一步对PCD相关基因变异分析发现,97.32%的SOC患者存在突变,TP53突变频率最高,变异多为错义突变和单核苷酸多态性,且PCD相关基因常有拷贝数变化,可能助力癌细胞逃避PCD。
图1差异基因表达分析。A.SOC组织与正常组织中PCD相关DEGs的热图分析。B.PCD相关DEGs的火山图分析。标记点为部分显著DEGs。C.环形图展示PCD相关DEGs的染色体定位、倍数变化(FC)、表达水平及其显著相关性。D.DEGs的KEGG富集分析。E.DEGs的GO富集分析。F.TCGA-OV队列中突变频率最高的前20个PCD相关基因的Oncoplot图。G.TCGA-OV队列中PCD相关基因的体细胞突变总结。H.拷贝数变异最显著的前100个PCD相关基因
2.基于程序性细胞死亡(PCD)相关基因的预测模型构建与验证
研究通过Lasso回归和Cox分析进一步筛选PCD相关DEGs,构建预后基因模型以探究PCD对SOC患者预后的影响并筛选最佳生存相关基因。从272个高度生存相关基因中确定最佳惩罚系数(lambda.min=0.07488),按系数缩小基因范围后保留14个基因用于模型构建,经Pearson相关性分析、KM分析及Wilcoxon检验验证基因有效性后,按公式计算CDI。以TCGA队列作为训练集,按CDI中位数将患者分为高低组,小提琴图显示死亡组CDI显著高于生存组,热图表明CDI与患者生存状态显著相关(高CDI组死亡率更高),但与分期、分级和年龄无关,提示CDI可能是SOC预后的独立因素。从遗传学角度,堆叠条形图显示低CDI组中AHNAK突变率高于高CDI组,暗示低CDI组预后更好且免疫治疗效果可能更佳,最终成功构建与患者预后相关的CDI并初步验证了预测模型。
图2.SOC患者程序性细胞死亡(PCD)相关基因标志物的构建A.272个PCD基因的LASSO系数分布图。.基因标志物的交叉验证分析。C.小提琴图:显示细胞死亡指数(CDI)与生存状态的关系。D.TCGA-OV队列中临床特征与模型基因表达的热图分析。E.TCGA-OV队列中SOC患者高/低CDI组前20个高频突变基因的突变频率对比
2.CDI预后意义的内部训练与外部验证
研究利用TCGA-OV、GSE63885+GSE26193和GSE140082三个队列进行内部训练和外部验证。首先对比高低CDI组的生存状态差异,发现高CDI患者的总生存期(OS)显著低于低CDI患者,PCA结果也证实高低CDI患者间存在显著差异,表明CDI可能是良好的区分指标。接着通过KM分析描述患者CDI与生存率的关系,同样显示高CDI组患者总体OS更短,且相同OS时高CDI组生存率显著低于低CDI组。为便于临床应用,使用ROC分析验证预测模型的敏感性和特异性,在TCGA-OV和GSE26193+GSE63885中选取1至9年生存期验证模型预后表现,受样本随访时间限制,在GSE140082中选取1年和2年生存时间点验证,结果显示CDI在预测训练和验证队列生存方面表现最佳。此外,进一步选取GSE53963队列进行ROC分析,结果进一步表明模型具有良好的预测性能和可靠性。总之,这些结果表明CDI对SOC患者具有重要的预后意义。
图3.预测模型性能评估。A根据TCGA-OV、GSE63885+GSE26193和GSE140082队列中标准化CDI的生存状态和时间分布。虚线表示中位数的分界线。B基于TCGA-OV、GSE63885+GSE26193和GSE140082队列中CDI的主成分分析图。CTCGA-OV、GSE63885+GSE26193和GSE140082队列中低CDI组和高CDI组患者总生存期(OS)的Kaplan-Meier(KM)生存曲线。D该模型在TCGA-OV、GSE63885+GSE26193和GSE140082队列中的受试者工作特征(ROC)分析(仅显示3年、5年和7年生存率)
2.列线图生存模型的建立与评估
单变量Cox回归分析显示,CDI与SOC患者的OS显著相关;排除其他混杂因素后,多变量分析表明CDI是SOC的独立预后预测因子,且在GSE63885+GSE26193和GSE140082队列中结果与TCGA-OV队列一致。基于此,构建包含临床参数(年龄、分期和分级)和CDI的列线图,用于估计3年、6年和9年OS,冲积图展示了患者列线图评分、年龄、分期、分级和CDI评分之间的相互关系,校准曲线显示列线图预测的OS与观察到的OS一致,DCA表明列线图能准确预测OS且在临床实践中有效,优于其他临床因素,ROC分析进一步验证了列线图的准确性,结果从多个方面表明列线图模型对SOC患者OS预测具有良好的能力和可靠性,构建的预测模型可从指定链接获取。
图4.列线图模型的建立与性能评估。A TCGA-OV队列中临床病理特征和标准化CDI的单变量Cox风险回归分析。B TCGA-OV队列中临床病理特征和标准化CDI的多变量Cox风险回归分析。C预测SOC患者3年、6年和9年总生存期(OS)的列线图。D SOC患者的病理分级、临床分期、列线图分组及CDI分组之间的相互关系。ETCGA-OV队列中3年、6年和9年OS概率的校准曲线。F预测OS的决策曲线分析。G列线图在TCGA-OV、GSE63885+GSE26193和GSE140082队列中的ROC分析。
2.程序性细胞死亡基因模型的功能富集分析
通过火山图鉴定组间差异基因,经GO、GSEA、KEGG和Reactome分析显示,差异基因主要参与免疫及癌症相关通路,如适应性免疫应答、EMT、血管生成等,提示PCD基因异常表达可能参与肿瘤发展,癌症-免疫互作是该模型的潜在机制,需针对肿瘤微环境和免疫治疗开展相关研究。
图5.SOC高低CDI患者间PCD基因模型的功能富集分析。ASOC高低CDI患者的差异表达基因。B前20个聚类及其代表性富集术语的网络(每簇一个)。C差异表达基因的GSEA富集图。D上皮-间质转化、血管生成、炎症反应和凋亡的GSEA分析。ESOC高低CDI患者基因的KEGG分析。FSOC高低CDI患者基因的Reactome通路分析
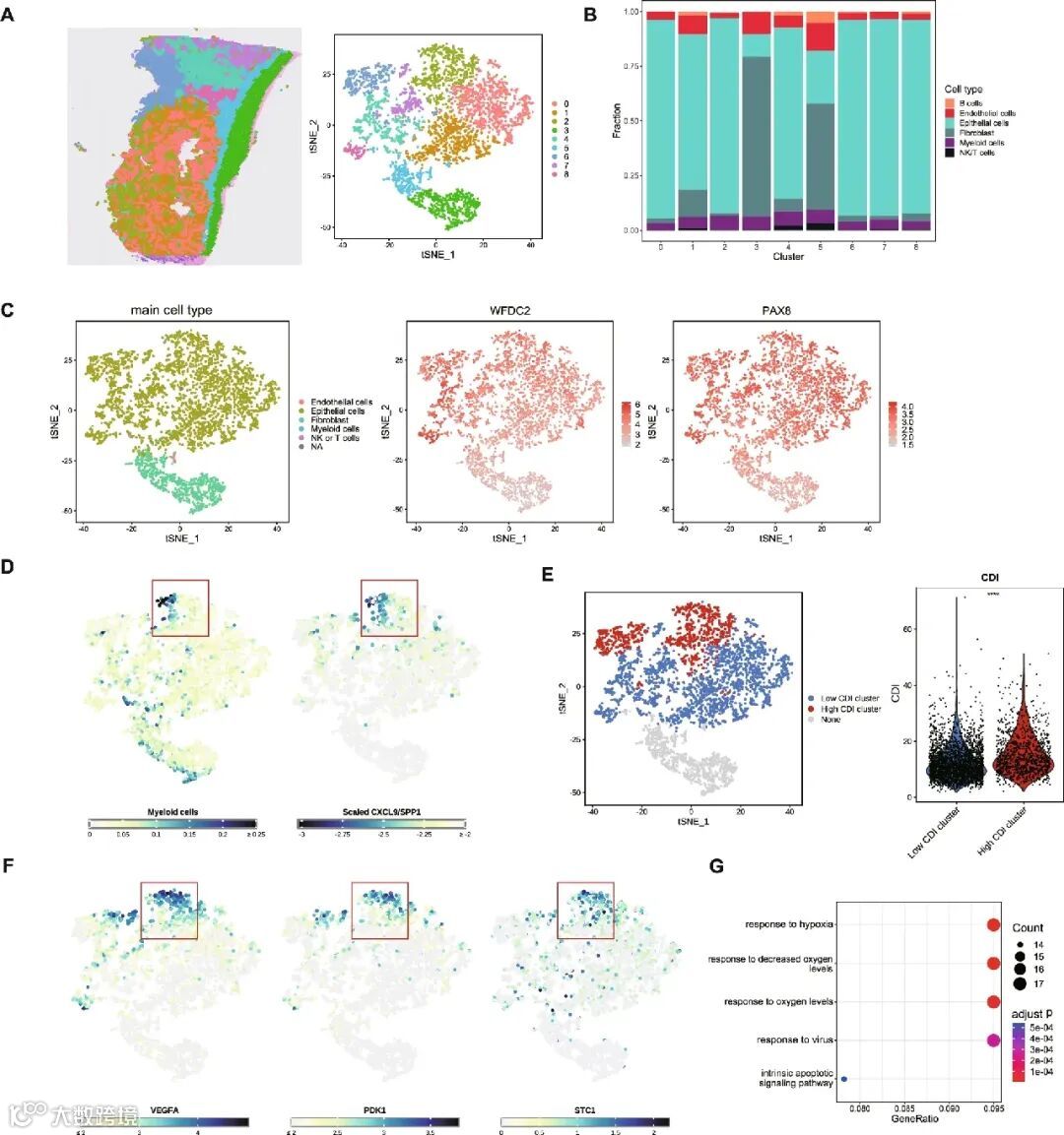
2.单细胞RNA测序显示高CDI的肿瘤细胞簇中存在强劲的肿瘤信号通路活性
研究分析了SOC患者的单细胞RNA转录组数据以探索其微环境和免疫状态,注释出NK/T细胞、B细胞等不同细胞簇并通过气泡图展示细胞类型标记基因表达,利用tSNE可视化肿瘤细胞及WFDC2和PAX8的表达水平,还基于CDI值将肿瘤细胞分为高低CDI簇。对比发现两簇中10种癌症相关通路激活剂差异显著,高CDI簇中EGFR、缺氧、MAPK等通路上调,这些通路参与OC的进展、侵袭等过程。通过GSEA发现高CDI簇细胞富集EMT和缺氧基因集,弦图显示高低CDI簇与肿瘤微环境中其他细胞的信号通路互作不同,高CDI肿瘤细胞在层粘连蛋白等信号通路中与内皮细胞、成纤维细胞信号关联更强,利于迁移转移和血管生成,在TIGIT通路中与NK/T细胞互作更显著,促进肿瘤免疫抑制。另一队列GSE213243的scRNA-seq分析获一致结果,高CDI组关联多种促癌通路,富集EMT等基因集,且溶酶体依赖性细胞死亡基因在两组肿瘤细胞中差异显著。
图6.单细胞转录组分析揭示CDI与恶性肿瘤细胞的关联。AGSE184880肿瘤样本中不同细胞类型的tSNE可视化。B细胞类型标记基因表达水平的气泡图。C肿瘤细胞及WFDC2和PAX8表达的tSNE可视化。D显示高低CDI肿瘤组及肿瘤细胞CDI值的tSNE图和小提琴图。E肿瘤细胞中癌症相关通路标准化得分的箱线图。F上皮-间质转化特征基因集和缺氧的GSEA分析。G高低CDI肿瘤组与其他细胞间信号通路的弦图。H层粘连蛋白、胶原蛋白和VEGF信号通路网络的热图和环形图。ITIGIT信号通路网络的热图和环形图。
2.基于程序性细胞死亡特征的肿瘤微环境解析
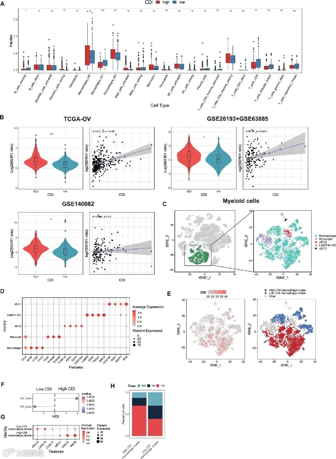
研究认为PCD可能通过肿瘤微环境(TME)影响癌症进展,因此利用预测模型对TME进行分析。通过CIBERSORT分析22种肿瘤免疫细胞浸润情况,发现三个数据集均显示高CDI组TME中M2巨噬细胞和中性粒细胞比例显著高于低CDI组,而M1巨噬细胞等在低CDI组更高,且高CDI组M2/M1比值更高并与CDI呈正相关。对单细胞RNA测序数据中髓系细胞分析表明,高CDI组M2巨噬细胞特征更显著,抗炎因子分泌增强,且高CDI髓系细胞多来自晚期患者,提示高CDI组TME以M2巨噬细胞浸润为主,低CDI组则以M1巨噬细胞浸润为特征。
图7.基于PCD特征的TME解析。A通过CIBERSORT预测的高低CDI组间22种免疫细胞比例的箱线图。BTCGA-OV、GSE63885+GSE26193和GSE140082队列中高低CDI组间对数均化的M2/M1巨噬细胞比值(M2/M1ratio)的小提琴图。CGSE184880队列中5例SOC患者髓系细胞的tSNE可视化。D髓系亚群标记基因表达的气泡图。E巨噬细胞CDI聚类组的tSNE可视化。F巨噬细胞M1和M2评分的GSEA结果棒棒糖图。G巨噬细胞高低CDI聚类间差异表达基因的气泡图。H柱状图显示高CDI聚类中的巨噬细胞更可能来源于晚期患者。
2.基于空间转录组学鉴定的CDI与恶性标志物的共定位
研究对10×Genomics的OC样本进行空间转录分析,病理学家标注后,基于细胞空间特征通过Leuven聚类将所有细胞分为9个簇,利用scRNA-seq数据反卷积确认簇的细胞组成,结合OC恶性标志物表达确定肿瘤细胞聚集区域。发现簇2区域存在与不良预后相关的巨噬细胞聚集,且高CDI与血管生成特征(VEGFA+/PDK1+/STC1+)共定位,对高CDI组高表达的前200个基因进行GO富集分析显示显著富集于缺氧反应,提示簇2可能是恶性肿瘤区域,CDI与肿瘤细胞恶性标志物的空间共定位可预测肿瘤免疫微环境和恶性区域。
图8.高CDI区域与肿瘤恶性区域的重叠。A一名SOC患者斑点簇的投影和tSNE可视化。B反卷积后细胞比例的柱状图。C每个斑点的主要细胞类型及SOC标记基因表达的tSNE可视化。D髓系细胞反卷积和标准化CS值的tSNE可视化。E显示以肿瘤细胞为主的聚类CDI组的tSNE图和小提琴图。F血管生成相关基因表达的tSNE可视化。G显示以肿瘤细胞为主的高CDI聚类中前200个上调基因的富集GO术语(n=5)气泡图。
2.突变图谱与肿瘤新抗原的鉴定
研究推测不同CDI评分的患者在肿瘤进展和免疫治疗反应中存在差异,分析发现低CDI组肿瘤突变负荷(TMB)和新抗原水平更高,KM分析显示CDI结合TMB能准确预测SOC患者预后(如低CDI+高TMB组OS显著长于高CDI+低TMB组),而TP53突变状态和新抗原单独无法可靠预测生存,基于PCD的模型在预测生存上比现有生物标志物更有效,在为相同TP53、新抗原和TMB状态患者选择个性化治疗中潜力巨大。
图9.突变图谱与肿瘤新抗原的鉴定。A高低CDI组间差异化体细胞突变特征的瀑布图。B、C展示两个亚组之间的突变和新抗原负荷。D、E和F使用KM生存分析对按CDI和突变负荷、TP53状态或新抗原负荷分层的SOC患者进行生存分析。NEO:新抗原负荷;H:高;L:低。*P<0.05,**P<0.01,***P<0.001
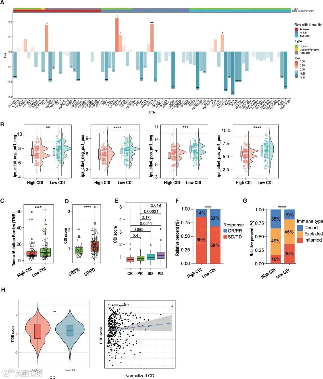
2.免疫治疗的益处
研究分析免疫检查点(IC)分子与CDI的关系,发现TCGA-OV队列中PD-L1、CTLA4等多数IC基因在低CDI组表达更高,提示低CDI组更可能对免疫检查点抑制剂(ICIs)有反应。免疫表型评分(IPS)显示低CDI组在接受CTLA4+/PD1−和CTLA4+/PD1+治疗时评分显著更高,对anti-CTLA4或联合治疗反应更好。IMvigor210队列中低CDI组TMB更高,且疾病稳定/进展(SD/PD)患者的CDI评分显著高于完全/部分缓解(CR/PR)患者。卡方检验发现低CDI组完全/部分缓解(CR/PR)比例更高,高CDI组疾病稳定/进展(SD/PD)比例更高,表明抗PD1抗体在低CDI组更有效。免疫表型分析显示高CDI组呈免疫荒漠特征,低CDI组以免疫炎症为主,TIDE评分与CDI值呈正相关,提示低CDI组不易发生肿瘤免疫逃逸,免疫治疗效果更好,且IFNG、PD-L1评分与CDI值负相关,排除评分、癌症相关成纤维细胞和M2样肿瘤相关巨噬细胞评分与CDI值正相关,表明基于PCD基因的模型在预测免疫治疗获益方面表现良好,低CDI患者更适合免疫治疗且生存结局更佳。
图10.免疫治疗获益评估。ATCGA-OV队列中免疫检查点基因与CDI值的相关性柱状图。B高低CDI组间ips_ctla4_neg_pd1_neg(CTLA4-/PD1−治疗)、ips_ctla4_neg_pd1_pos(CTLA4-/PD1+治疗)、ips_ctla4_pos_pd1_neg(CTLA4+/PD1−治疗)和ips_ctla4_pos_pd1_pos(CTLA4+/PD1+治疗)的免疫表型评分。CIMvigor210队列中高低CDI组的肿瘤突变负荷评分。DIMvigor210队列中完全缓解(CR)/部分缓解(PR)与疾病稳定(SD)/疾病进展(PD)患者的CDI评分差异。EIMvigor210队列中CR、PR、SD和PD患者的CDI评分变化。F IMvigor210队列中高低CDI组对免疫治疗的应答率差异。G基于免疫表型的亚组分析显示高低CDI组在免疫炎症型、免疫排斥型和免疫荒漠型亚型中的差异。HTCGA-OV队列中高低CDI组的TIDE评分。
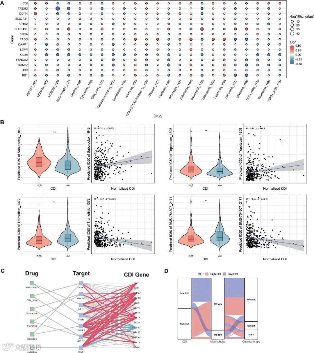
2.药物敏感性与化疗耐药性评估
研究聚焦癌症患者常用药物,通过确定20种代表性抗癌药物在SOC样本中的IC50值,探究PCD基因模型在药物敏感性评估和抗癌药物选择中的临床应用。其中,MEK抑制剂曲美替尼和双IGF-1R/InsR酪氨酸激酶抑制剂BMS-754807在高CDI组IC50值较低,而泛活性BCL-2蛋白家族拮抗剂Sabutoclax和拓扑异构酶I抑制剂拓扑替康在高CDI组IC50值较高,表明高CDI的SOC患者对前两种药物更敏感,可能是候选治疗药物,对后两种药物易产生耐药性。此外,14个模型基因与SOC经典治疗靶点存在相关性,冲积图显示低CDI组对化疗更敏感,该模型在识别药物敏感性方面具有良好的预测能力,可帮助患者选择更合理的药物治疗方案。
图11.药物敏感性与化疗耐药性评估。A展示药物、模型基因和CDI之间关系的气泡图。B在TCGA-OV队列中,比较高低CDI组间药物半最大抑制浓度(IC50)的小提琴图。C模型基因与SOC经典治疗靶点之间的相关性,红线和蓝线分别表示正相关和负相关,线条粗细代表相关程度,灰线表示P>0.05。DTCGA-OV队列中显示巨噬细胞、化疗与CDI之间关系的冲积图。
三、全文总结
基于14个程序性细胞死亡(PCD)相关基因构建的细胞死亡指数(CDI)模型,可精准预测浆液性卵巢癌(SOC)患者的肿瘤微环境、免疫治疗反应及药物敏感性,有望助力提升精准预防、精准诊断和精准治疗的诊疗效能。

