单基因也能发6+文章啦!公共数据库结合简单实验!看来看看吧。
早!今天小编和大家分析一篇25年2月发表在中科院一区ImmunotargetsTher. (IF:6.2)杂志的文章:生信结合实验表明单基因KIF18A作为一种重要的生物标志物与胰腺癌的预后和免疫相关。
Highlight:
胰腺癌被归类为消化道内的恶性肿瘤,其特点是5年生存率非常低,不到13%。驱动蛋白家族成员18A(KIF18A)是驱动蛋白8家族的一员,参与各种肿瘤的进展和转移。然而,它在胰腺癌(PAAD)中的作用仍不清楚。本研究首先分析了KIF18A在PAAD中的预后价值,再结合临床试验进行验证。最后鉴定出了与KIF18A相关的生物标志物与PAAD的预后以及免疫应答相关。
驱动蛋白家族成员18A(KIF18A)是驱动蛋白8家族的一员,参与各种肿瘤的进展和转移。然而,它在胰腺癌(PAAD)中的作用仍不清楚。从癌症基因组图谱(TCGA)和基因表达综合(GEO)数据库中获取了RNA测序数据集,并辅以相关的临床元数据。PAAD中KIF18A的蛋白表达水平来源于人蛋白图谱 (HPA)数据库。通过多因素Cox回归和Lasso回归分析确定KIF18A表达水平和预后相关基因的差异,构建预后风险模型。在免疫治疗队列和KIF18A表达队列中评估高低表达KIF18A组的肿瘤突变负荷(TMB)、微卫星(MSI)、免疫景观、突变景观和药物敏感性。最后,进行体外实验阐明KIF18A在调节PAAD 恶性行为中的分子功能。KIF18A在PAAD中高表达,与临床分期较差和预后不良密切相关。单细胞分析显示,KIF18A主要在肿瘤细胞的微管中表达,并参与 PAAD的有丝分裂和细胞周期。进一步分析显示,KIF18A的表达与TMB 、 MSI 和免疫细胞浸润密切相关。体外实验证实,KIF18A促进PAAD中粘附分子的增殖、迁移和表达,并抑制血管生成。此外,KIF18A的高表达与铁死亡和m6A基因表达呈正相关,其高表达由突变的KRAS和TP53驱动。
背景
胰腺癌被归类为消化道内的恶性肿瘤,其特点是5年生存率非常低,不到 13%。胰腺癌包括一系列病理亚型,例如胰腺癌(PAAD)、腺泡细胞癌和小腺体癌。值得注意的是,PAAD是主要形式,约占胰腺恶性肿瘤的 80-90%。尽管包括手术在内的治疗方法很多,但由于复发率高、药物缓解率低,PAAD的存活率仍然不理想。因此,探索PAAD相关标志物以及寻找药物和免疫治疗相关靶点对于PAAD的治疗尤为重要。
KIF18A是驱动蛋白-8马达蛋白家族的组成部分,其特征是能够利用ATP水解产生的能量沿微管向正端运输。KIF18A可调节纺锤体微管动力学和染色体振幅,在有丝分裂过程中及时完成染色体排列、维持基因组稳定性和成功完成有丝分裂中起关键作用。最近,一些报道暗示KIF18A会增加结直肠癌和肝细胞癌细胞的恶性行为。此外,KIF18A被确定为染色体不稳定肿瘤细胞的治疗靶点,而其在PAAD中的作用和机制仍不清楚。
在本研究中,在这项研究中,我们进行了全面的多组学分析,以描述KIF18A 的表达模式并评估其预后意义,以及其作为PAAD中免疫治疗反应和化疗耐药生物标志物的潜力。
研究结果
KIF18A 在 PAAD 细胞微管中的高表达
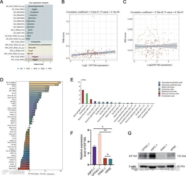
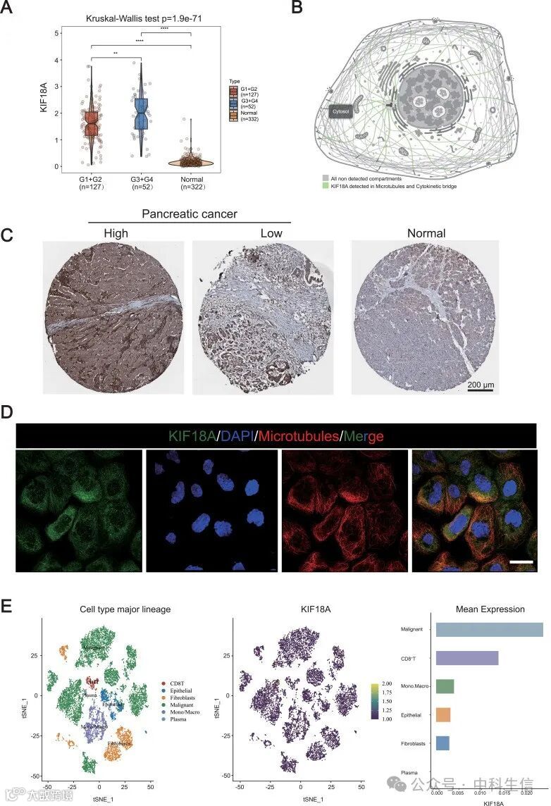
首先研究了KIF18A在不同年级阶段的表达。结果证实,与正常胰腺组织相比,KIF18A在肿瘤中的表达显着增强(图 1A)。此外,KIF18A在G3和G4期的表达显著高于G1和G2期(图1A)。为了进一步探讨 KIF18A与PAAD恶性进展的关系,基于HPA数据库探讨了KIF18A在细胞中的蛋白质定位。结果证实,KIF18A在A-431细胞的微管和细胞骨架桥中显著上调,表明它可能参与细胞骨架的形成及其对细胞形态的影响(图 1B)。为了进一步探索PAAD组织样本中KIF18A的表达,在HPA数据库中进行了探索。结果显示,KIF18A PAAD中的阳性率高于正常胰腺组织,主要分布在细胞质中(图 1C)。随后,进一步证实了KIF18A在细胞中的表达。与之前的结果一致,该研究发现KIF18A 在A-431细胞的微管中高度表达(图 1D)。接下来,我们从单细胞维度探讨了肿瘤组织中哪种细胞类型的KIF18A表达水平最高。研究结果证实,与肿瘤微环境中的其他细胞类型相比,KIF18A在肿瘤细胞中的表达水平最高(图 1E)。
KIF18A与PAAD的不良预后、TMB 和 MSI 呈正相关
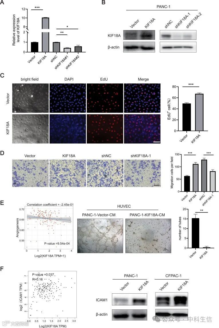
接下来,研究了各种数据库中KIF18A表达与预后之间的关系。研究结果表明,KIF18A与ICGC、TCGA、GSE78229、GSE62452和E_MTAB_6134的不良预后显著相关(图 2A)。为了进一步探讨PAAD中KIF18A表达与免疫治疗之间的关系,研究了KIF18A表达与TMB之间的关系,以及KIF18A表达与MSI之间的关系。结果显示,KIF18A与TMB呈高度正相关(相关系数 =3.22e-01;p 值=3.14e-05),KIF18A可作为预测PAAD免疫治疗的标志物(图 2B和C)。此外,基于癌细胞系百科全书(CCLE)数据库探讨了KIF18A在PAAD细胞系中的表达。研究结果证实,KIF18A在两种细胞系PA-TU-8988T和PA-TU-8902中显著过表达(图 2D)。还在正常胰腺组织中检测到KIF18A的单细胞表达,结果证实KIF18A在巨噬细胞中显著过表达,而在内皮细胞中几乎不表达(图 2E)。随后,使用qPCR和Western blotting检测KIF18A的 mRNA 和蛋白表达。结果显示,与胰导管上皮细胞系 HPNE 相比,CFPAC-1 和 ASPC-1 细胞中 KIF18A 的 mRNA 表达显著升高(图 2F),这与 KIF18A 的蛋白表达一致(图 3G)。
KIF18A 促进 PAAD 细胞的增殖和迁移并抑制其血管生成
进一步探讨KIF18A对PAAD细胞恶性行为的影响。验证了KIF18A在 CFPAC-1细胞中的过表达和敲低效率。结果证实,与载体组相比,KIF18A的过表达效率是对照组的10倍。在敲低序列中,序列1的敲低序列最显著,敲低效率为60%(图 3A和B)。因此,随后的研究选择序列1作为主要的敲低序列。EdU实验证实,KIF18A的过表达显着增加了EdU阳性细胞的比例,表明KIF18A 促进增殖(图 3C)。迁移实验证实,过表达KIF18A后,腔室下室中的PAAD细胞数量显着增加(p=0.0002),而敲低KIF18A后,穿透下室的细胞数量显着减少(p=0.0007)(图 3D)。接下来,我们探讨了PAAD中KIF18A表达与血管生成之间的关系。结果证实KIF18A与血管生成途径之间存在显著的负相关 (相关系数=-2.45e-01,p=9.54e-04)。血管生成实验还证实,用过表达 KIF18A 的条件培养基干预 HUVEC 后,试管数量显着减少(图 3E)。随后,进一步研究了KIF18A与粘附分子ICAM1表达之间的相关性。结果显示KIF18A和 ICAM1 的mRNA 表达呈显著正相关 (R=0.16,p=0.037),表明 KIF18A 增强了 PAAD 细胞的粘附,从而促进了其恶性行为。Western blotting 实验进一步证实了这一结果(图 3F)。
KIF18A高表达与免疫检查点、 m6A 和铁死亡基因呈正相关
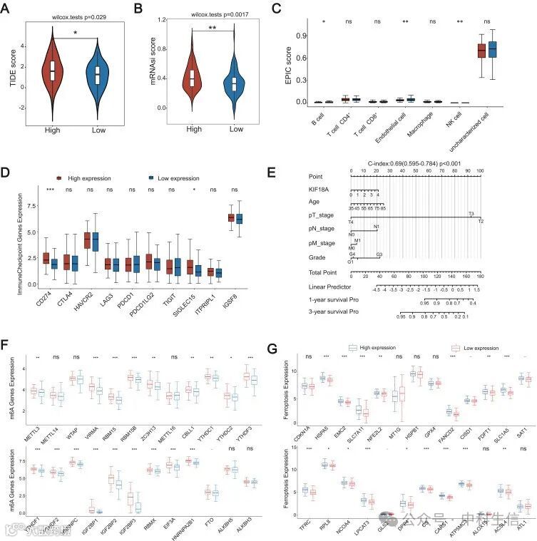
然后,研究了TIDE 、 mRNAsi评分和KIF18A表达之间的相关性。结果显示,KIF18A高表达的患者具有较高的TIDE评分和mRNAsi评分(图 4A 和 B)。此外,KIF18A 的高表达与B细胞、NK 细胞和内皮细胞中较低的EPIC评分呈正相关(图 4C),这与之前的结果一致(图 3E)。随后,我们发现KIF18A 高表达组的CD274和siglec15表达较高(图 4D)。包含PAAD患者 KIF18A 表达和临床特征的列线图如图4E所示。所有这些结果表明,KIF18A可能作为一种免疫生物标志物,可能用于指导个体化治疗。最后,研究KIF18A高表达组和低KIF18A表达组以及 KIF18A高表达组中 m6A 和铁死亡基因的表达。发现 KIF18A患者的高表达具有更高的 m6A 和铁死亡基因表达 (图 4F 和 G),这表明 KIF18A 通过 m6A 和铁死亡途径促进 PAAD 进展。
高表达KIF18A 与细胞有丝分裂和细胞周期密切相关
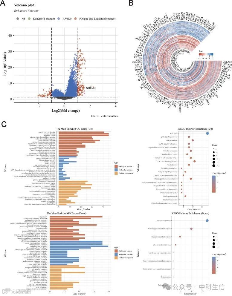
既往研究证实 KIF18A 可作为预后和免疫治疗的预测指标。接下来,我们根据KIF18A的表达将PAAD患者分为两组,并通过分析两组的差异基因表达模式来探索涉及KIF18A的信号通路。共筛选出237个差异表达基因 (log2FC > 1,P < 0.05),包括183个上调基因和54个下调基因(图 5A 和 B)。GO富集分析显示,上调基因主要富集于有丝分裂途径、微管结合和浓缩染色体。KEGG 富集分析显示,上调基因主要富集于细胞周期、p53 信号通路和卵母细胞减数分裂 (图 5C)。
PAAD预后模型的构建
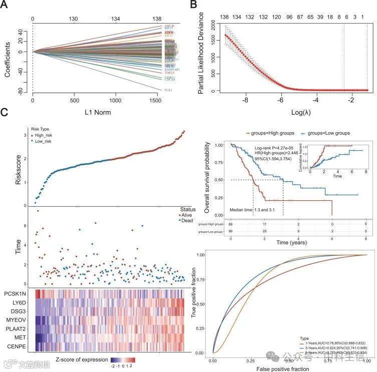
随后,我们对KIF18A高表达组和低表达组之间的差异表达基因(DEGs) 进行了预后分析。研究结果表明,157例 DEGs与预后相关,并已被纳入预后模型。为了更全面地识别有价值的预后基因,我们纳入了至少两种算法中重叠的基因以供进一步分析。不同 lambda 值和系数图的模型拟合分别显示在 6A 和 6B 中。在进行单变量Cox分析后,我们发现7个基因中有15个显着影响预后(图 6C)。然后,我们进行LASSO和多变量Cox回归分析,以改进从这11个基因中选择最佳预后特征。在 LASSO 分析之后,根据最小部分似然偏差确定了7个主要候选 DEGs——PCSK1N、LY6D、DSG3、MYEOV、PLAAT2、MET 和 CENPE。该分析得出的风险评分公式为:风险评分=0.0968×CENPE+0.1989×MET+0.0163×PLAAT2+0.0537×MYEOV+0.0219×DSG3+0.0903×LY6D+(−0.0049)× PCSK1N。利用这个公式,我们计算了每位患者的风险评分,根据中位风险评分将他们分为低风险组和高风险组。这些结果显示,高危组和低危组之间的总生存期(OS)存在显著的统计学差异,表明我们的预后特征的有效性。此外,在 1 、 3 和 5 年使用 ROC 分析评估模型的预测准确性,曲线下面积(AUC)值分别为 0.76 、 0.824 和 0.783。这详细说明了该模型在指导免疫治疗方面的潜在有效性。
TP53 和 KRAS 突变促进 KIF18A 的表达
接下来,我们研究了 KIF18A 上调背后的驱动因素。TP53 和 KRAS 突变是 PAAD 发生发展的重要驱动因素。结果证实,与野生型 TP53 和 KRAS 组相比,TP53 和 KRAS 突变后 PAAD 组织中 KIF18A 的表达显著上调,证实了 KIF18A 可能由 TP53 或 KRAS 驱动。生存分析显示,TP53 突变和 KRAS 突变的 PAAD 患者的预后显著差于野生型 TP53 和 KRAS 组(图7A和B)。根据 GDSC 数据库的结果,我们发现 KIF18A 表达主要与顺铂、吉西他滨和紫杉醇呈负相关(图7C)。

