今天小编要和大家分享的这篇文章是2025年7月发表在《Journal of Translational Medicine》(IF:7.5)期刊上的文章《Abnormal metabolic activation of CD8+ T cells correlates with poor prognosis in acute myeloid leukemia》。这篇文章有什么亮点呢,一起跟着小编来看一下叭~
亮点:该研究的亮点在于揭示了急性髓性白血病(AML)中CD8+ T细胞代谢异常与疾病进展之间的密切关系。特别是在AML早期阶段,代谢激活导致T细胞功能衰竭,进而影响临床预后。研究表明,氧化磷酸化(OXPHOS)途径在AML早期的激活与快速白血病进展相关,突显了代谢异常对肿瘤微环境的关键作用。此外,代谢干预策略作为一种新兴治疗方向,尽管临床应用仍面临挑战,却为AML治疗提供了创新的思路。这与癌细胞代谢的重编程、代谢途径调控密切相关,标志着代谢在癌症治疗中的潜力。。
PS:如果有朋友有相关需求,可以联系小编,小编团队的专业人员能根据您对影响因子的要求,设计创新思路、定制生信分析哦~个性化定制&专属服务!
Highlights
1、MHC半合致配对在白血病细胞和T细胞之间延缓了AML的进展
2、半合致小鼠脾脏CD8+T细胞表现出增强的激活作用,增强GVL效应
3、半合致小鼠组CD8+T细胞表现出增强的细胞因子生成和细胞毒性
4、半合致组保持健康样T细胞状态,反映出一种缓慢进展的模式
5、CD8+T细胞在早期阶段的代谢激活推动了侵袭性白血病的进展
6、CD8+T细胞的代谢状态异常升高与AML预后不良相关
背景介绍
急性髓性白血病(AML)是一种严重的造血系统恶性肿瘤,异基因造血干细胞移植(allo-HSCT)是有效的治疗方法。近年来,半合致造血干细胞移植(haplo-SCT)在高风险AML患者中表现出较低的复发率,提示其具有较强的移植物抗白血病(GVL)效应。尽管研究发现T细胞通过与白血病细胞的MHC分子配对增强免疫反应,但其分子机制仍不明。
免疫逃逸是AML复发的主要原因。尽管免疫检查点抑制剂在一定程度上改善了T细胞活性,但AML的肿瘤微环境(TME)仍然较为复杂。AML患者的TME表现出免疫衰竭和衰老特征,影响治疗反应和预后。由于临床复杂性,AML进展与免疫功能障碍之间的因果关系难以明确。T细胞的代谢在免疫反应中至关重要,初始T细胞依赖于氧化磷酸化和脂肪酸氧化,激活后则转向有氧糖酵解。肿瘤细胞通过消耗葡萄糖和产生乳酸限制T细胞功能。AML患者的T细胞通常表现出较低的糖酵解活性,尤其是移植后复发的患者。此外,IDH1突变的AML会改变CD8+ T细胞的代谢过程,与不良预后相关。
主要研究结果
(一)MHC半合致配对在白血病细胞和T细胞之间延缓了AML的进展
本研究建立了一个非照射的AML-ETO白血病小鼠模型,通过将人源化AML-ETO融合基因转入BALB/c小鼠。在该模型中,通过将白血病细胞(H-2d)移植到BALB/c小鼠(H-2d)中,生成了一个MHC匹配组,而半合致造血干细胞移植组则是将白血病细胞(H-2d)移植到CB6F1(H-2b/d)小鼠中(移植剂量 = 5 × 105)(图1A)。这个AML移植模型提供了一个平台,可以观察不同阶段AML进展过程中免疫细胞的变化,而不受移植物抗宿主病(GVHD)影响。
通过监测移植后AML细胞(GFP)的动态,我们观察到在半合致小鼠中,白血病进展延缓的主要原因是白血病细胞在外周血(1–5% GFP⁺)中可检测的时间延长(图1B)。此外,白血病细胞从1%–5%扩展到超过50%的时间间隔,在MHC匹配组(第10–13天)和半合致匹配组(第17–21天)之间相当。因此,分析早期阶段(外周血中1–5% GFP⁺)的免疫环境,可能为理解在半合致小鼠中观察到的增强GVL效应提供重要线索。因此,我们在早期阶段收集了外周血和脾脏中的CD4⁺和CD8⁺ T细胞,并进行了RNA测序以定义免疫特征(图1A)。外周血和脾脏免疫细胞群体的流式细胞术分析表明,尽管在白血病进展的早期阶段外周血中的肿瘤负担(TB)相似,但在MHC匹配组中,AML肿瘤细胞的脾脏浸润显著高于半合致匹配组。脾脏中的免疫细胞组成也显示出显著差异,半合致匹配组中CD3+CD4+ T细胞、CD3+CD8+ T细胞和CD3+−CD4+9b NK细胞的比例增加(图1C-D)。这一观察结果与生存分析一致,生存分析显示,半合致匹配组中的AML进展呈缓慢模式,而MHC匹配组则表现出更具攻击性的疾病进展。
总体而言,外周血和脾脏中免疫细胞亚群的变化表明,MHC差异导致不同移植模型中免疫谱和AML进展模式的差异。具体来说,MHC匹配组表现出快速、攻击性的疾病进展,而半合致造血干细胞移植组则表现出缓慢的进展模式,并显著延长了生存期。
(二)半合致小鼠脾脏CD8+T细胞表现出增强的激活作用,增强GVL效应
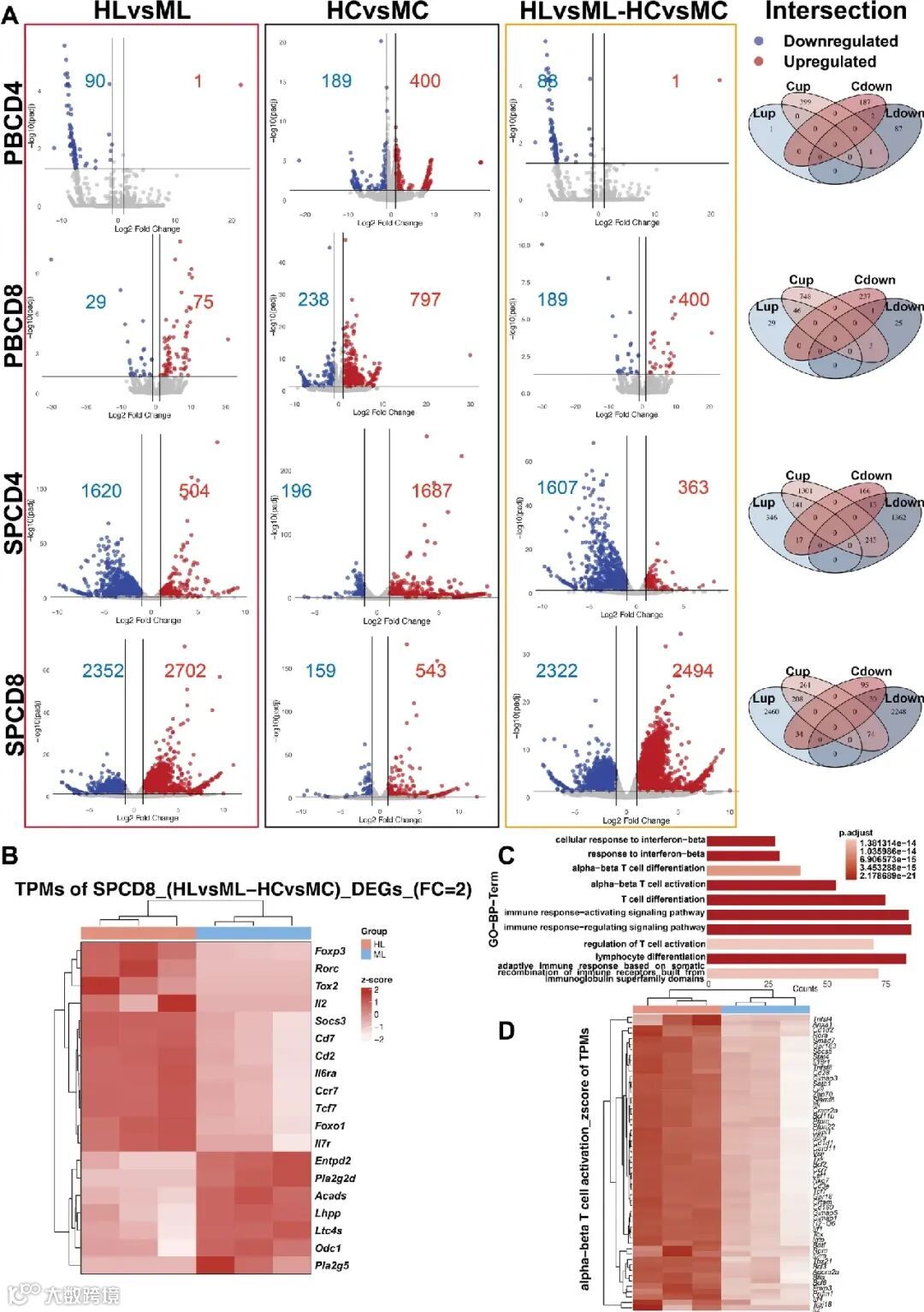
通过监测AML细胞和免疫细胞群体在外周血(PB)和脾脏(SP)中的动态,我们观察到免疫细胞组成和白血病细胞分布存在显著差异(图1C-D),表明循环和淋巴组织之间的免疫反应存在不同。因此,我们在AML早期阶段(当外周血中的GFP细胞达到1–5%时)收集了半合致和MHC匹配组的外周血和脾脏中的CD4+和CD8+ T细胞,并进行了RNA测序分析(图1A)。作为基线免疫谱的对照,来自健康BALB/c和CB6F1小鼠的外周血和脾脏中的CD4+和CD8+ T细胞也被分选并进行了RNA测序。为了研究MHC配型对差异性GVL效应的贡献,我们在半合致白血病(HL)组与MHC匹配白血病(ML)组之间,以及在半合致对照(HC)组与MHC匹配对照(MC)组之间进行了外周血和脾脏CD4+和CD8+ T细胞的差异分析。Log2FoldChange>1且调整后的p值 <0.05的基因被认为是差异表达基因(DEGs)。结果显示,DEGs_PBCD4+ HLvsML和DEGs_PBCD8+ HLvsML中的差异基因数量显著低于DEGs_SPCD4+ HLvsML和DEGs_SPCD8+ HLvsML(图2A),表明脾脏中免疫谱的变化比外周血更为明显。
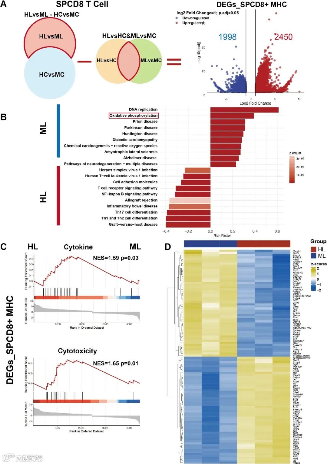
为了消除小鼠品系免疫背景差异所带来的潜在混杂因素,排除了在HLvsML组和HCvsMC组中均表现出一致趋势的交集DEGs。剩余的基因(DEGs_HLvsML-HCvsMC)被用于进一步分析。展示DEGs交集的Venn图如图2A所示。最终结果表明,DEGs_SPCD8+ HLvsML-HCvsMC表现出最显著的差异,其中2494个基因上调,2322个基因下调。当应用更严格的阈值(Log2FoldChange > 2和调整后的p值 < 0.05)时,鉴定出1500个上调基因和882个下调基因。这些发现表明,与外周血T细胞相比,脾脏T细胞,特别是CD8+ T细胞,表现出更多的差异基因表达和更显著的免疫表型变化。
图2B展示了与T细胞功能相关的关键基因的热图,包括Cd2、Cd7、Il2、Socs3、Foxp3、Tox2、Rorc、Tcf7、Ccr7、Il7r、Foxo1和Il6ra,以及在ML组中显著上调的其他基因(DEGs_SPCD8+ HLvsML-HCvsMC)。对DEGs_SPCD8+ HLvsML-HCvsMC中上调基因的Gene Ontology(GO)生物过程分析显示,在与T细胞分化、激活和免疫反应调节相关的通路中显著富集(图2C)。这些发现,除了免疫细胞比例的变化外,进一步阐明了半合致组中增强的GVL效应。值得注意的是,与MHC匹配白血病小鼠相比,半合致白血病小鼠中与T细胞激活相关的基因显著上调(图2D)。总之,在移植后AML进展的早期阶段,观察到脾脏CD8+ T细胞的显著变化。这些变化表现为分化和功能通路的激活,为半合致组中更强的GVL效应提供了解释。
(三)半合致小鼠组CD8+ T细胞表现出增强的细胞因子生成和细胞毒性
由AML肿瘤细胞引发的病理状态导致免疫谱的差异表达。为了排除仅由MHC匹配和半合致白血病小鼠之间AML进展差异驱动的DEGs所造成的潜在干扰,并聚焦于AML条件下由MHC分子差异引起的DEGs,我们从DEGs_SPCD8+ HLvsML-HCvsMC中移除了DEGs_SPCD8+ HLvsHC和DEGs_SPCD8+ MLvsMC之间的重叠基因。这样得到的最终DEGs列表为DEGs_SPCD8+ HLvsML-HCvsMC-[(HLvsHC)∩(MLvsMC)](DEGs_SPCD8+ MHC),其中包括2450个上调基因和1998个下调基因(图3A)。对DEGs_SPCD8+ MHC的KEGG分析显示,半合致组中与细胞黏附分子、T细胞分化和炎症相关的通路上调(图3B)。
为了进一步研究在半合致小鼠组中观察到的增强GVL效应,我们分析了与CD8+ T细胞细胞因子和细胞毒性相关的基因集。对DEGs_SPCD8+ MHC进行了GSEA(图3C)。结果显示,HL组中与细胞因子生成和细胞毒性相关的基因集显著富集,提示与ML组相比,T细胞激活和效应功能更为增强。为了进一步表征这些差异,生成了一个热图,展示了前50个显著DEGs_SPCD8+ MHC的标准化TPM值,清晰地区分了HL组和ML组的转录谱(图3D)。值得注意的是,参与细胞毒性(如Tgtp1、Tgtp2、Gbp3、Art2b)和细胞因子生成(如Irf1、Tnfaip8l1、Lta、Igtp)的关键DEGs表现出亚组特异性的表达模式,在HL组中显著上调,进一步支持了它们增强的功能潜力。总之,通过聚焦于AML进展过程中由MHC分子差异引起的DEGs(DEGs_SPCD8+ MHC),我们发现半合致组的CD8+ T细胞表现出增强的细胞因子生成和细胞毒性特征,为观察到的更强GVL效应提供了进一步的见解。
(四)半合致组保持健康样T细胞状态,反映出一种缓慢进展的模式
由于临床环境的复杂性,区分免疫变化与白血病进展之间的因果关系具有挑战性。本研究的MHC匹配和半合致白血病小鼠模型为研究这一关系提供了理想的平台,因为在不同的MHC兼容条件下,相同类型的肿瘤展现出不同的进展模式。为了探索这些差异,对HL组和HC组(HLvsHC)以及ML组和MC组(MLvsMC)中PB和SP的CD4+和CD8+ T细胞进行了差异分析。选择DEGs的标准为Log2FoldChange>1和调整后的p值 <0.05。结果显示,与健康组相比,缓慢进展的半合致组CD4+和CD8+ T细胞表现出极少的DEGs,提示免疫状态得以保存。相比之下,侵袭性MHC匹配组相较健康组显示出更多的DEGs,这一差异在CD8+ T细胞中比CD4+ T细胞更为显著,表明免疫细胞状态的变化更为显著(图4A)。
值得注意的是,侵袭性组中上调的DEGs的KEGG分析显示,无论是在PB还是SP,CD8+ T细胞都富集于与代谢相关的通路。这表明,在AML进展的早期阶段,侵袭性组中的CD8+ T细胞表现出异常高的代谢活性。富集的KEGG通路包括柠檬酸循环、氧化磷酸化、氨基酸生物合成、类固醇生物合成、碳代谢和叶酸转运及代谢(图4B)。在缓慢进展组的DEGs的KEGG分析中未发现统计学上显著的结果。此外,针对MLvsHL和MLvsMC的比较也进行了GSEA分析。结果显示,与MHC匹配组相比,半合致组的CD8+ T细胞表现出更强的细胞因子生成和细胞毒性特征。此外,尽管未观察到统计学显著差异,但MC组的CD8+ T细胞相较于ML组的CD8+ T细胞表现出更强的功能性趋势(图4C)。这些结果表明,在相同肿瘤类型的条件下,缓慢进展的MHC-半合致组的免疫细胞状态类似于健康T细胞。相比之下,侵袭性MHC匹配白血病小鼠中的CD8+ T细胞表现出异常激活的代谢,未能增强T细胞功能,反而导致了其功能失调。
(五)CD8+ T细胞在早期阶段的代谢激活推动了侵袭性白血病的进展
鉴于在AML早期阶段,MHC匹配组中出现了异常的代谢激活这一令人惊讶的结果,我们进一步研究了特定代谢通路如何调节T细胞在白血病进展过程中的功能。为了更深入地了解T细胞的动态变化,我们还收集了MHC匹配白血病小鼠AML晚期阶段的SP CD8+ T细胞(PB GFP >50%,ML_late),并进行了RNA-seq分析。我们对CD8+ T细胞在MLvsMC、MLvsHL和MLvsML_late组之间进行了GSEA分析。结果显示,无论是与MC组、HL组还是ML_late组进行比较,ML组中PB和SP的CD8+ T细胞均表现出增强的代谢激活(p值阈值 =0.05)。在ML组中,上调的代谢通路包括碳代谢、氨基酸生物合成、糖酵解/葡萄糖异生和氧化磷酸化(OXPHOS)。ML组和ML_late组之间的DEGs和KEGG分析结果显示在图5A中。值得注意的是,OXPHOS通路在ML组的多个KEGG和GSEA比较中持续富集(图3B、4B、5A),提示它可能作为侵袭性白血病进展初期免疫状态变化的核心早期预警特征。
GSEA分析显示,尽管在AML晚期阶段(ML_late)与MC组之间的代谢激活仍然持续存在(图S1D),但这种激活并未促进T细胞的激活,因为在侵袭性白血病进展的早期和晚期阶段,细胞因子或细胞毒性相关通路没有显著变化(图4C和图S2A)。有趣的是,ML组与ML_late组之间的GSEA分析揭示,ML_late组显示出与T细胞激活(细胞因子生产、细胞毒性)和耗竭(PD-1/PD-L1检查点信号传导)相关的富集通路(图5B-C)。此外,与ML组和MC组相比,ML_late组的T细胞耗竭标记物显著上调(图5D)。
为了进一步研究ML组中代谢基因的激活是否是侵袭性白血病早期阶段的特异性标志,我们从PB_MLvsMC和SP_MLvsMC GSEA分析中提取了代谢通路中的核心基因。这些基因被定义为MAGs,总共识别出了268个基因。GSEA分析显示,与ML_late、MC或HL组相比,MAG268在ML组中显著富集(图5E-F),这表明代谢激活可能作为AML进展的早期预警标志。
此外,我们将MAG268与之前识别的DEGs_SPCD8+ MHC基因列表(图3A)交集,以识别在ML组的CD8+ T细胞中特异性上调的基因,无论这些基因是否受到MHC兼容性或白血病进展的影响。此分析得出了128个MAGs。MAG128的KEGG分析显示,OXPHOS是最显著富集的通路(图5G-H)。MAG128的表达模式,特别是其中53个与OXPHOS相关的基因,分别显示在图S2B和S2C中。此外,大多数OXPHOS通路中的基因在ML组中相比于ML_late、MC和HL组表现出较高的表达水平。参与活性氧(ROS)清除的基因,如Sod2、Gpx1和Prdx1在ML组中显著上调(图5I),表明在侵袭性白血病的早期阶段,氧化应激积累的发生。值得注意的是,ML组中特异性上调的OXPHOS相关基因并未增强T细胞激活(图4C),反而促进了T细胞的快速耗竭和白血病进展(图5C-D)。
综上所述,PB和SP CD8+ T细胞中明显的代谢异常是侵袭性白血病模型(ML)早期阶段的特异性标志,无论是与正常小鼠(MC)、低进展性半合致白血病模型(HL)还是侵袭性白血病模型晚期(ML_late)进行比较。这种代谢激活并未促进CD8+ T细胞的功能,反而抑制了它们的功能,进一步导致了T细胞的耗竭。代谢激活,特别是OXPHOS过度激活的潜在机制及其在CD8+ T细胞耗竭中的作用,值得进一步探索。
(六)CD8+ T细胞的代谢状态异常升高与AML预后不良相关
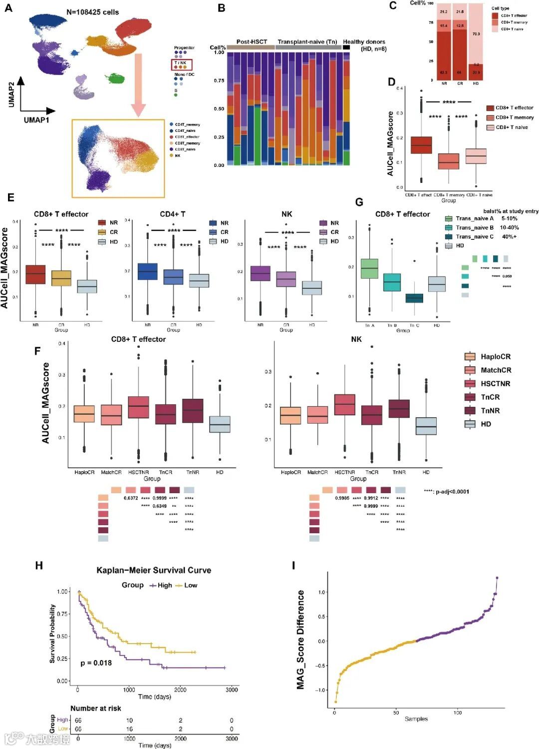
为了进一步验证MAGs的临床相关性,我们利用公共数据库探讨了代谢差异与AML预后之间的关系。在CD8+ T细胞中发现的代谢异常升高,与侵袭性AML进展相关的结果,在公共单细胞RNA测序(scRNA-seq)数据(GSE223844)中得到了进一步确认。我们分析了来自具有不同临床结果的AML患者的骨髓单核细胞(BMMCs)的scRNA-seq数据,这些患者被分为完全缓解(CR)或无反应(NR)组,并包括健康供体(HD)的BMMCs作为对照(图6A)。总共分析了108,425个细胞。不同HSCT背景的AML样本和HD样本中细胞类型的分布如图6B所示。CD8+ T细胞亚群的比较显示,HD组中以初始CD8+ T细胞为主,而AML样本则显著增加了CD8+ T效应细胞(图6C)。使用AUCell包,我们基于MAG128基因集计算了每个细胞的AUCell_MAG分数。在所有样本中,CD8+ T效应细胞的AUCell_MAG分数显著高于CD8+ T初始细胞和记忆细胞(图6D)。进一步分析AML预后亚组(CR、NR)和HD中CD8+ T效应细胞的AUCell_MAG分数,结果显示AML患者的分数显著高于HD,其中NR患者的分数高于CR患者。这些结果证实了CD8+ T效应细胞中超代谢状态与AML进展和不良预后的密切关联。值得注意的是,CD4+ T细胞和NK细胞中也观察到了类似的模式(图6E)。为了排除HSCT背景和移植类型的潜在干扰效应,我们进一步比较了按治疗历史分类的亚组中CD8+ T效应细胞的AUCell_MAG分数:HaploCR、MatchCR、HSCTNR、Transplant-naïve(Tn)CR、TnNR和HD。无论HSCT背景如何,不良预后亚组中的CD8+ T效应细胞始终表现出较高的AUCell_MAG分数。NK细胞也显示出类似的趋势(图6F),进一步加强了代谢激活增强与AML不良结果之间的联系。
在AML小鼠模型中,CD8+ T细胞的超代谢状态主要出现在侵袭性AML(ML)的早期阶段,而在半合致组的CD8+ T细胞则表现出与正常T细胞相似的特征(HL)。在HaploCR和MatchCR亚组中观察到的可比AUCell_MAG分数可能归因于肿瘤负荷的差异。为了进一步探讨肿瘤负荷与CD8+ T效应细胞代谢状态之间的关系,我们分析了TnNR样本,这些样本显示了AUCell_MAG分数的升高,没有移植背景的干扰。根据骨髓AML爆发细胞的百分比,这些样本被分为三组:A组(5-10%)、B组(10-40%)和C组(40%以上)。结果显示,低肿瘤负荷样本中的CD8+ T效应细胞表现出显著的超代谢特征,随着AML的进展,AUCell_MAG分数逐渐降低(图6G)。进一步使用TCGA数据验证了MAG激活与不良预后的相关性。将MAG_scores高于中位数的样本归为高组,低于中位数的样本归为低组。生存分析显示,高MAG_score组的生存期明显较差(p值=0.018)(图6H)。MAG_scores的分布和热图如图6I所示。综上所述,这些结果证实了CD8+ T效应细胞中代谢状态异常升高与不良预后密切相关。此外,MAGs可能作为精确AML风险分层的潜在预后标志。
总结
本研究探讨了AML中CD8+ T细胞代谢异常与疾病进展之间的关系。研究发现,在AML早期阶段,CD8+ T细胞表现出异常的代谢激活,这种代谢异常导致了T细胞功能的衰竭,进而与较差的临床预后相关。特别地,MHC半合匹配组的小鼠CD8+ T细胞保持与健康对照相似的代谢特征,促进了AML的缓慢进展,而MHC匹配组的CD8+ T细胞则表现出代谢激活并导致功能衰竭。研究还发现,OXPHOS在AML早期阶段被激活,这一过程与T细胞衰竭以及白血病的快速进展密切相关。
通过分析不同白血病亚型的TME,研究表明代谢异常对AML的侵袭性进展起到了重要作用,并提供了MAG评分系统作为AML预后预测工具。该研究突出了T细胞代谢状态作为潜在的预测生物标志物,尤其是在AML的早期阶段。这些发现为AML治疗提供了新的思路,尤其是代谢干预策略,虽然在临床应用中仍面临挑战。

