纯生信发文章思路没头绪?今天分享的这篇文章并没有使用自测序数据,全部数据均来源于公共数据库!两个来自GEO的单细胞测序数据,一个来自Synapse数据库的数据,这3个公开数据集,2个用于分析,1个用于验证,同时结合一系列生信分析方法发表在NC上,思路值得借鉴。
研究背景:
人类内源性逆转录病毒构成了人类基因组的重要组成部分,并在基因调控和疾病过程中发挥着复杂的作用。然而,特定逆转录病毒位点的表达模式及其与疾病的关联仍不清楚。这项研究考察了免疫细胞中这些逆转录病毒元件的表达及调控机制。
数据来源:
研究使用的基因组分析数据均来自公开数据集,包括GEO数据库的GSE196830(含981名健康供体的PBMC单细胞测序数据)、GSE157477(克罗恩病患者单细胞数据)以及Synapse数据库的syn50209110(PBMC单细胞测序数据,用于验证)(找公共单细胞数据集不能再局限于GEO数据库,积极探索并利用Synapse数据库,有望为研究带来新的突破与进展)。
研究思路:
本研究首先利用981名健康供体的PBMC单细胞数据,构建HERV分析流程;然后,结合表观遗传数据,发现细胞类型特异性HERV受表观遗传状态调控;通过eQTL分析探究HERV表达与顺式区域内SNPs的关联。最后,整合GWAS数据,通过SMR分析HERV与自身免疫疾病的关系,并对特定关联(HERV和克罗恩病)进行了验证。
研究亮点:
1、构建“注释整合-联合参考基因组-唯一比对筛选”的HERV单细胞定量体系,有效解决HERVs重复序列分析误差问题,方法经验证可靠,为单细胞HERV研究提供技术范式。
2、首次在大规模数据中证实PBMC中HERV表达独立于邻近基因,且细胞类型特异性HERV表达由表观遗传状态驱动(如富集于活性染色质区域),填补领域空白。
3、通过多维度分析建立HERV与自身免疫病的遗传关联,挖掘出如LTR2B_dup15-chr6调控RNASET2影响克罗恩病的潜在机制,为疾病诊疗提供新靶点方向。
研究结果1-HERVs在PBMC中的表达独立于基因
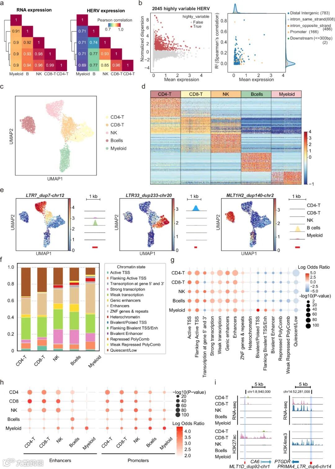
为探究内源性逆转录病毒(HumanEndogenousRetroviruses,HERVs)在免疫细胞中的表达模式,采用了OneK1K单细胞RNA测序数据集。该数据集包含981名20-90岁健康供体的外周血单个核细胞(PeripheralBloodMononuclearCells,PBMCs),共计120万个单细胞。分析流程如下:1.首先,从UCSCTableBrowser(基于GRCh38/hg38基因组组装版本)获取HERVs注释信息,并将其与GENCODE的蛋白编码基因注释进行整合。这种保守的筛选策略确保分析仅聚焦于具有潜在自主调控活性的HERV元件。2.随后,使用CellRanger17,通过“mkref”函数构建包含筛选后HERV注释与蛋白编码基因的联合参考基因组。3.最后,利用该联合参考基因组,采用严格的唯一比对标准,对每个单细胞的基因及HERV表达水平进行定量分析(图1a)。基于经典的基因表达模式,识别并注释了9种不同的免疫细胞群体,分别为:CD4+T细胞、CD8+T细胞、B细胞、自然杀伤细胞(NaturalKillerCells,NK细胞)、髓系细胞(MyeloidCells)、浆细胞(PlasmaCells)、γδT细胞(gdT细胞)、巨核细胞(Megakaryocytes,Mega细胞)以及造血干细胞(HematopoieticStemCells,HSC细胞)(详见“方法”部分;图1b)。针对HERVs高度重复的特性,接着对CellRanger17进行参数配置,使其仅保留唯一比对的测序读段(图1c)。这一步骤有效降低了重复序列计数误差及其他与重复元件相关的分析干扰。经过滤去除多比对读段后,仅剩下3个和4个唯一比对读段,这一结果验证了的方法在处理重复元件方面的有效性(图1d)。这种在基因座水平对HERV表达进行定量的方法,克服了现有方法的关键局限性。该方法已在类似研究中得到验证,进一步证明了其可靠性与适用性。
图1:PBMC的单细胞RNA测序分析及HERV定量
图2:HERV的全面特征分析
研究结果2-细胞类型特异性的表观遗传状态塑造了不同的HERV图谱
图3:细胞类型特异性HERV表达的特征及遗传状态。
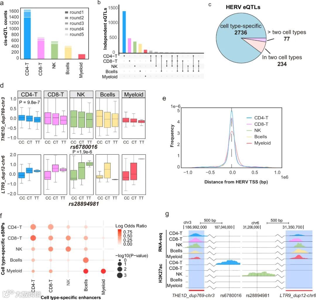
研究结果3-表观遗传状态决定了细胞类型特异性的HERV顺式-eQTLs
在OneK1K队列的原始研究中,研究者已证实遗传变异可通过细胞类型依赖性方式影响基因表达。基于这一发现,推测HERV的表达可能同样存在细胞类型特异性的表达数量性状位点(expressionQuantitativeTraitLoci,eQTLs)。采用TensorQTL工具,在不同细胞类型中分析了HERV表达与HERV上下游1Mb顺式区域内单核苷酸多态性(SingleNucleotidePolymorphisms,SNPs)之间的关联。分析结果显示,在5种免疫细胞类型中共鉴定出3463个条件独立的顺式eQTLs(图4a),涉及1805个HERV(以下简称eHERVs)和2888个SNP(以下简称eSNPs)。发现表明,HERVeQTLs以细胞类型特异性为主:在3463个eQTLs中,2736个(占79%)为单一细胞类型所特有,且大多数在CD4+T细胞中被鉴定(图4b、c)。例如,THE1D_dup769-chr3与rs6780016的显著eQTL效应仅在CD4+T细胞中检测到;而LTR9_dup12-chr6与rs28894981的eQTL效应则仅存在于自然杀伤(NK)细胞中(图4d)。进一步探究了这些细胞类型特异性eHERVs是否呈现细胞类型特异性表达。为明确eSNPs如何调控eHERVs的表达,分析了eSNPs位点与其对应eHERVs的相对距离。尽管将顺式调控基因组范围设定为1Mb,但发现大多数eSNPs位于目标eHERVs转录起始位点(TranscriptionStartSites,TSSs)约200kb范围内(图4e)。值得注意的是,SNPs在细胞类型特异性增强子中富集程度更高(图4f)。例如,eSNPrs6780016位于CD4+T细胞特异性增强子区域,且处于目标eHERV(THE1D_dup769-chr3)下游53kb处。尽管THE1D_dup769-chr3在所有5种细胞类型中均有表达,但rs6780016与THE1D_dup769-chr3之间的显著eQTL效应仅在CD4+T细胞中检测到(图4g)。这些结果提示,细胞类型特异性的HERV顺式eQTLs可能由不同细胞类型的独特表观遗传状态所驱动。
图4:免疫细胞中HERV的细胞类型特异性eQTLs及其遗传状态
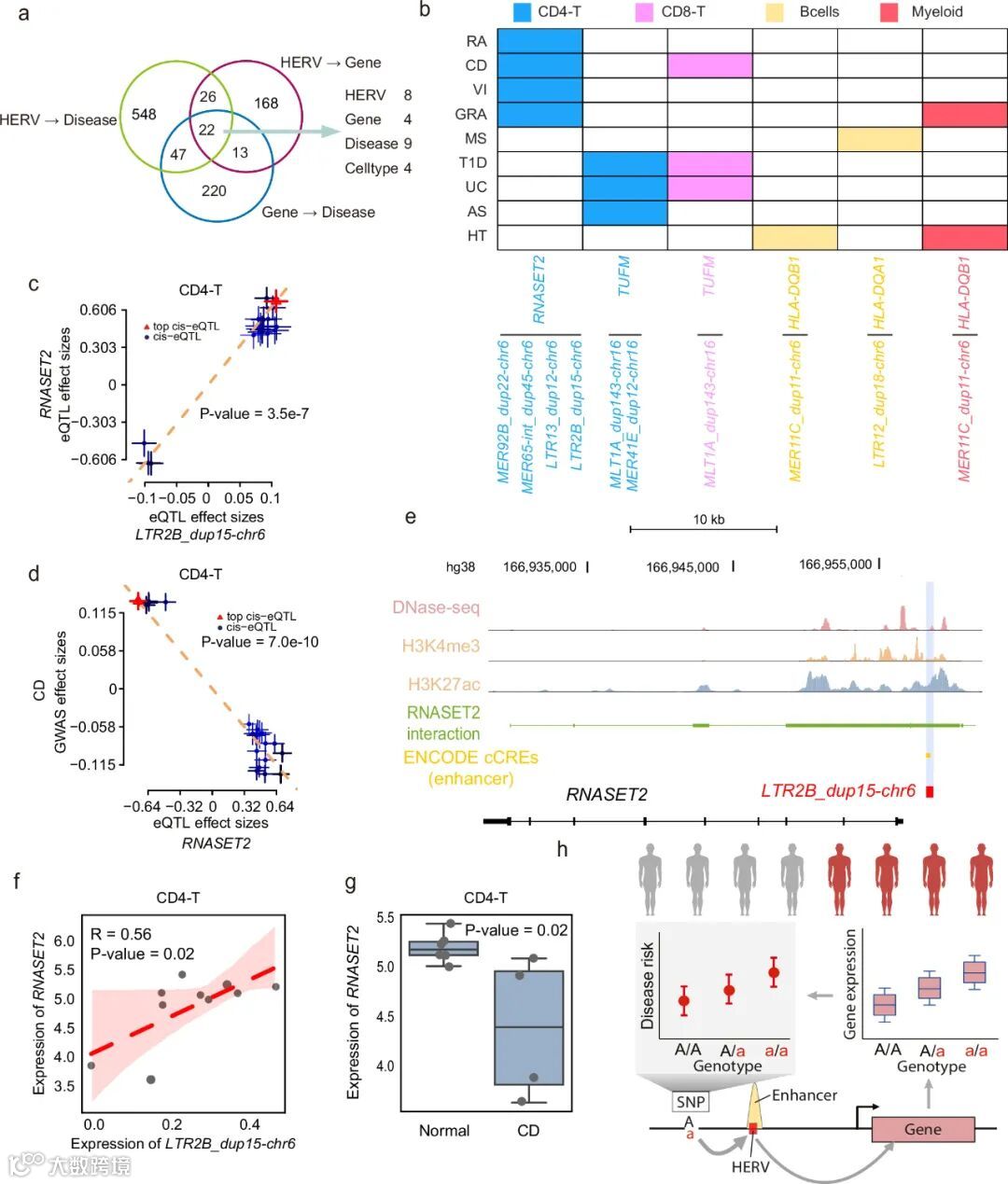
研究结果4-HERV与自身免疫性疾病高度相关
图5:HERV在免疫相关疾病中的多效性关联
研究结果5-HERV可能调节自身免疫性疾病相关基因
通过整合HERV-基因、HERV-疾病及基因-疾病关联的SMR结果,鉴定出同时与特定HERV相关疾病显著关联的HERV调控基因(图6a),涉及9种自身免疫性疾病、4种细胞类型、8个HERV和4个基因(图6b),这提示这些基因与特定疾病的关联可能由相应的HERV介导。发现LTR2B_dup15-chr6在CD4+T细胞中可调控RNASET2基因(图6c),且SMR分析显示,LTR2B_dup15-chr6(图5e)与RNASET2(图6d)均与克罗恩病存在遗传关联;RNASET2基因编码内切核糖核酸酶RNaseT2,该酶在抵抗外源病原体中发挥关键作用,已有研究表明RNASET2的多态性与克罗恩病严重程度密切相关,且可能成为克罗恩病的诊断和治疗靶点,我们的数据提示HERV元件LTR2B_dup15-chr6或许介导了RNASET2与克罗恩病之间的关联。接下来,探究了LTR2B_dup15-chr6与RNASET2的表观遗传调控机制,整合了ENCODE数据库中CD4+T细胞的H3K27ac、H3K4me3染色质免疫共沉淀测序(ChIP-seq)及DNase-seq数据,发现在LTR2B_dup15-chr6基因座处存在显著的增强子信号,该基因座位于RNASET2上游1kb处(图6e),此外,GeneHancer数据库也记录了该增强子与RNASET2之间的相互作用(图6e),这些数据表明LTR2B_dup15-chr6在调控RNASET2表达中发挥关键作用。在克罗恩病患者与健康供体的单细胞RNA测序数据(GSE157477)中进一步分析了LTR2B_dup15-chr6与RNASET2的表达模式,结果正如预期所示:RNASET2的表达与LTR2B_dup15-chr6的表达显著相关(图6f),且二者在克罗恩病患者中均显著下调,且这种下调特异性发生在CD4+T细胞中(图6g)。综上,研究结果揭示了HERVs在疾病相关基因调控中的潜在作用,这可能是疾病进展(尤其是自身免疫性疾病进展)的关键因素(图6h)。
图6:HERVs与疾病相关基因表达之间的多效性关联及调控
研究结果:
在本研究中,作者开发了一套针对单细胞RNA测序数据的HERV分析流程,并分析了981份公开的PBMC样本(OneK1K,GSE196830)中的HERV表达模式。作者在PBMC中鉴定出41,460个表达的HERV元件,并观察到HERV的细胞类型特异性表达。利用基因型数据,作者进一步研究了调控HERV表达的遗传变异,鉴定出2888个单核苷酸多态性和1805个相应的HERV作为eQTL,其中大多数具有细胞类型特异性。此外,通过整合疾病相关的GWAS数据,作者发现免疫细胞中HERV表达失调可能与各种免疫相关疾病相关,尤其是自身免疫性疾病。作者进一步阐明了HERV与疾病关联的潜在机制之一,即HERV可能影响自身免疫性疾病相关基因的表达。总而言之,作者的研究结果表明,细胞类型特异性HERV是免疫相关疾病遗传效应的重要调控因子,尤其是在自身免疫性疾病中。

