宝子们!前列腺癌研究又有大动作啦!抗雄激素治疗本是对付前列腺癌的“王牌武器”,可癌细胞却像开了挂似的学会了耐药,让医生们直挠头。最近发现一个叫铁死亡的“狠角色”,有望成为打破僵局的关键,可它和前列腺癌耐药基因的关系一直是笔“糊涂账”!
今天带大家解锁2025年发表在《Journal of Translational Medicine》(IF=6.1)上的重磅研究《抗雄激素抵抗相关基因特征作为预后标志物并通过抑制PLK1增强恩杂鲁胺在前列腺癌中的疗效》。科学家们从GEO数据库里扒出304个耐药相关基因,又靠TCGA数据层层筛选,最终锁定LMNB1、SSPO、PLK1这三个 “黄金搭档”。最绝的是,他们发现抑制PLK1能让恩杂鲁胺药效“开挂”,还能联手诱导铁死亡狂虐癌细胞!这波操作简直是给耐药前列腺癌来了套“组合拳”,快来一起围观这场抗癌界的“神仙配合”吧~
题目:抗雄激素抵抗相关基因特征可作为预后标志物,并通过抑制PLK1增强前列腺癌中恩杂鲁胺的疗效
杂志:Journal of Translational Medicine
影响因子:6.1
Highlights
1.从抗雄激素耐药前列腺癌细胞中鉴定出304个差异基因,经筛选构建含LMNB1、SSPO和PLK1的三基因预后模型,可精准分层患者复发风险并预测免疫治疗响应。
2.发现PLK1抑制剂GSK461364与恩杂鲁胺联用能协同诱导铁死亡,通过下调SLC7A11促进ROS蓄积和铁离子过载,在体内外显著增强抗肿瘤效应。
3.揭示高危患者具免疫检查点高表达、M2巨噬细胞浸润等免疫抑制特征,且TP53突变率升高,阐明抗雄激素耐药与肿瘤免疫微环境的密切关联。
1.背景介绍
前列腺癌(PCa)是男性中第二大最常见的恶性肿瘤,也是全球癌症相关死亡的第六大常见原因。雄激素剥夺疗法(ADT)仍然是局部进展或转移性PCa患者的标准治疗方法。虽然第二代抗雄激素药物(包括恩杂鲁胺(Enz)和阿比特龙)可诱导初始反应,但大多数肿瘤最终会进展为转移性去势抵抗性前列腺癌(mCRPC)。复发是通过再激活或绕过雄激素受体(AR)信号传导引起的,这些机制主要由差异基因表达驱动。因此,鉴定抗雄激素耐药相关的差异表达基因(DEGs)至关重要。此外,评估这些DEGs对预后和药物敏感性的影响对于确定减轻耐药性和优化治疗结果的潜在靶点至关重要。尽管对PCa进展中的耐药相关基因进行了大量研究,但抗雄激素耐药相关DEG(ARRDEG)在预测预后和临床病理特征中的作用仍不清楚。
肿瘤免疫微环境(TIME)在影响肿瘤生长方面起着关键作用,因为该微环境中的免疫细胞有助于免疫逃逸。肿瘤细胞利用免疫检查点来促进不受控制的生长。因此,免疫检查点抑制剂(ICI),例如靶向CTLA-4和PD-1的单克隆抗体,已被开发用于恢复免疫细胞功能并增加抗肿瘤活性。最近的研究表明,TIME显着影响抗雄激素耐药。因此,阐明抗雄激素耐药与PCa免疫反应之间的关系对于优化治疗策略至关重要。
基因组学和生物信息学的进步提高了分析大规模临床数据的方法的精度,超过了传统的体外方法或动物实验。目前的研究采用高通量基因组学和蛋白质组学来描述抗雄激素耐药的分子特征。因此,通过基因组和生物信息学分析整合多个ARRDEG并评估它们在PCa中的预后和免疫治疗意义既可行又必要。
在这项研究中,通过分析GEO数据库中PCa细胞系的转录组数据,然后进行聚类和功能富集分析来鉴定ARRDEG。我们进一步将这些ARRDEG与癌症基因组图谱(TCGA)数据库中的PCa预后相关基因相结合,以开发稳健的预后模型和相应的列线图。此外,还评估了PCa中ARRDEG表达、免疫浸润水平和免疫检查点水平之间的关联。我们的结果揭示了参与抗雄激素耐药的关键基因,并用于构建基因特征,该基因特征可作为预后生物标志物并指导PCa患者的个性化治疗。
2.方法和结果
2.1 抗雄激素耐药相关差异表达基因(ARRDEG)的鉴定和功能注释
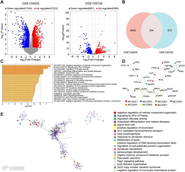
我们通过“limma” R软件包评估了来自恩杂鲁胺耐药(GSE104935)和恩杂鲁胺/阿比特龙双重耐药(GSE109708)GEO数据集样本的mRNA表达谱,以鉴定抗雄激素治疗耐药与敏感前列腺癌细胞之间的差异表达基因(DEGs)。通过设定p<0.05且| 倍数变化 |≥1.5 的阈值,我们在恩杂鲁胺相关数据集和恩杂鲁胺/阿比特龙双重耐药相关数据集中,分别鉴定出耐药与敏感样本间的2847个和1277个差异表达基因。共提取304个共同的抗雄激素抵抗差异表达基因(ARRDEGs)用于进一步研究。
随后,我们进行了基因本体论(GO)和京都基因与基因组百科全书(KEGG)通路富集分析,以评估ARRDEGs的潜在功能。研究结果表明,差异表达基因在与肿瘤进展相关的生物学过程中显著富集,例如 “细胞成分组织的负调控”“Rho GTPase信号传导” 和 “激酶活性调节”。这些通路与癌细胞侵袭和转移密切相关,表明ARRDEGs可能在前列腺癌的恶性进展中起关键作用。
图1.抗雄激素抵抗差异表达基因(ARRDEGs)的鉴定与功能富集分析。
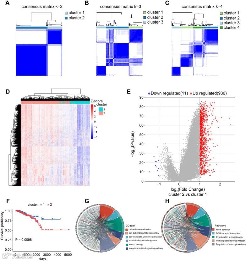
2.2 ARRDEGs的聚类分析揭示两种具有不同基线特征和生存结局的前列腺癌亚型
为进一步探究ARRDEGs在前列腺癌中的临床意义,我们通过“ConsensusClusterPlus” R包进行无监督共识聚类分析。根据累积分布函数(CDF)图和delta面积值,确定最佳聚类数为k=2。该方法将TCGA数据库中的498例前列腺癌样本分为两种不同亚型。通过“limma”包进行差异表达分析,发现两亚型间存在941个差异表达基因(差异倍数= 1.5,p=0.05)。Kaplan-Meier分析显示,亚型1患者的无复发生存期(RFS)显著长于亚型2患者,提示这些亚型可能具有不同的预后结局。对这些差异基因进行GO功能和KEGG通路富集分析,结果显示其在“细胞-基质黏附”“整合素介导的信号通路”“阿米巴样细胞迁移”和“细胞外基质-受体相互作用”等通路中显著富集。这些通路与癌细胞侵袭和转移密切相关,表明ARRDEGs可能通过调控细胞黏附、迁移及肿瘤微环境来促进前列腺癌进展。
图2.ARRDEGs的聚类分析揭示两种具有不同基线特征和生存结局的前列腺癌亚型。
2.3基于ARRDEGs的预后模型构建与验证
我们利用TCGA数据库进行单变量Cox回归分析,以筛选与前列腺癌患者无复发生存期(RFS)相关的ARRDEGs。在304个ARRDEGs中,32个基因与前列腺癌预后显著相关。随后应用LASSO算法进一步筛选这些基因,最终确定3个核心ARRDEGs:LMNB1、SSPO和PLK1。基于其表达水平构建风险评分模型,公式如下:风险评分 = (0.02181362 × LMNB1 表达量) + (0.17958708 × SSPO 表达量) + (0.25686309 × PLK1 表达量)。
多变量Cox回归分析证实,该风险评分与T分期、N分期、年龄、PSA水平及Gleason评分联合时,与前列腺癌患者RFS显著相关,并确认风险评分是前列腺癌的独立预后指标。为评估模型准确性,我们绘制校准曲线,结果显示预测RFS值与实际观察值高度吻合,验证了模型的稳健预测能力。将TCGA数据集随机分为训练集和测试集,以中位风险评分作为阈值将患者分为高风险组和低风险组。Kaplan-Meier生存分析显示,低风险组患者的RFS显著长于高风险组。受试者工作特征(ROC)曲线分析显示,训练集预测1年、3年和5年生存率的AUC值分别为0.94、0.78和0.71,表明模型具有较强的预测效能。测试集分析结果与训练集一致,进一步验证了模型的预后价值。
这些结果表明,整合LMNB1、SSPO和PLK1表达量的风险评分模型可作为前列腺癌患者可靠且特异的预后工具。值得注意的是,PLK1是细胞周期调控和肿瘤增殖的关键因子,这可能解释了其作为模型核心因子的原因。
图3.基于ARRDEGs的预后模型构建与验证。
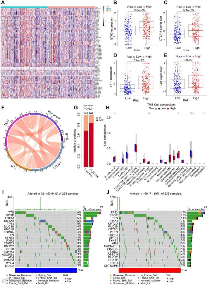
2.4高危与低危前列腺癌患者的免疫微环境景观与肿瘤突变负荷(TMB)分析
我们随后评估了风险评分与常见免疫检查点表达水平的相关性。热图展示了不同风险组中免疫检查点的表达分布。值得注意的是,高危组中B7H3、CTLA-4、B7-1和TIGIT的表达水平显著升高,表明其肿瘤微环境具有更强的免疫抑制性。KEGG通路分析进一步支持了这些发现。我们利用IMvigor210数据集评估了ARRDEGs预测免疫检查点抑制剂(ICI)响应的效能——该数据集是接受抗PD-L1治疗的膀胱癌队列,已被广泛用作探索多种癌症免疫治疗相关特征的基准。结果显示,低危组中对免疫治疗产生响应的患者比例显著高于高危组,突显了ARRDEGs作为多种恶性肿瘤中ICI敏感性潜在生物标志物的价值。
此外,通过CIBERSORT分析22种肿瘤浸润免疫细胞类型发现,高危组中幼稚B细胞、调节性T细胞(Tregs)和M2型巨噬细胞的浸润增加,而低危组中CD4记忆T细胞和静息肥大细胞的比例更高。免疫细胞组成的这些差异可能是风险组间免疫治疗响应差异的潜在机制。
最后,我们评估了TMB并鉴定了前列腺癌患者中前20个TMB相关基因。高危组中TP53突变发生率增加,而低危组中TTN和SPOP突变更为常见。这些发现突显了ARRDEGs、TMB和肿瘤免疫微环境之间的密切关联,表明这些因素共同影响前列腺癌的进展和治疗结局。
图4.高危与低危前列腺癌患者的免疫微环境景观与肿瘤突变负荷(TMB)分析。
2.5将PLK1鉴定为恩杂鲁胺耐药的关键因子
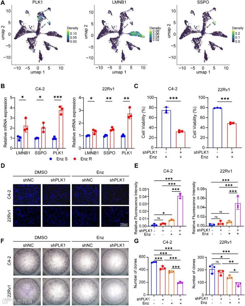
为进一步研究关键ARRDEGs(LMNB1、SSPO和PLK1)在恩杂鲁胺耐药组织中不同细胞类型的表达情况,我们利用了恩杂鲁胺耐药前列腺癌组织的单细胞RNA测序数据(GSE213667)。数据标准化后,采用统一流形近似与投影(UMAP)进行降维,并使用“SingleR”函数进行细胞注释。分析揭示了八种不同的细胞类型,分别注释为T细胞、B细胞、巨噬细胞、上皮细胞、成纤维细胞、内皮细胞、中性粒细胞和循环基底细胞。进一步的差异表达分析显示了LMNB1、SSPO和PLK1在这些细胞类型中的表达模式。结果显示,PLK1在上皮细胞、内皮细胞、T细胞和循环基底细胞中高表达,而LMNB1主要在中性粒细胞中表达,SSPO主要在循环基底细胞中表达。这种差异表达分布表明这些成分可能在免疫细胞浸润中发挥不同作用,尽管需要进一步实验来阐明其潜在机制。
然而,由于本研究主要来自抗雄激素耐药细胞系的mRNA表达谱,我们的主要关注点是这三个基因在细胞内的表达。因此,我们接下来验证了这些基因在恩杂鲁胺耐药细胞系中的 mRNA表达差异。结果显示PLK1显著上调,表明PLK1可能在介导恩杂鲁胺耐药中发挥更重要的作用。随后,我们使用慢病毒载体构建了PLK1敲低的前列腺癌细胞系。细胞毒性测定和死细胞染色实验表明,PLK1 敲低显著增强了恩杂鲁胺的细胞毒性作用。此外,恩杂鲁胺对细胞增殖的抑制作用也显著增强。这些发现共同表明,PLK1是恩杂鲁胺耐药的关键介导因子。
图5.将PLK1鉴定为恩杂鲁胺耐药的关键因子。
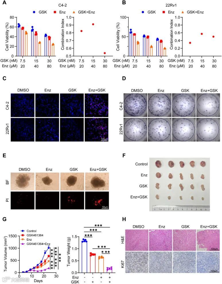
2.6GSK461364与恩杂鲁胺的协同抗肿瘤效应
鉴于PLK1在恩杂鲁胺耐药中的关键作用,我们旨在筛选一种安全、可靠且高效的PLK1抑制剂,以探索其在前列腺癌治疗及增强恩杂鲁胺敏感性中的潜力。GSK461364是一种特异性PLK1抑制剂,已在多种实体瘤中证实具有安全性和有效性,且有研究表明其可与不同抗癌药物产生协同作用。考虑到PLK1在前列腺癌抗雄激素耐药和预后中的核心作用,我们假设抑制PLK1可能增强恩杂鲁胺在耐药前列腺癌细胞中的疗效。实验结果显示,GSK461364与恩杂鲁胺联合使用可显著降低前列腺癌细胞活力。通过Calcusyn软件计算的联合指数(CI)表明两种药物间存在协同作用(CI<1)。碘化丙啶(PI)染色进一步证实了这种协同效应——添加GSK461364后,恩杂鲁胺诱导的细胞死亡显著增加。在集落形成实验中,GSK461364不仅抑制前列腺癌细胞生长,还增强了恩杂鲁胺的细胞毒作用。在源自P10P53双敲除小鼠的类器官模型中,联合治疗导致类器官显著萎缩和崩解,红色荧光强度增加可佐证这一点。
利用皮下异种移植小鼠模型进行的体内实验显示,GSK461364与恩杂鲁胺联合使用相比单一药物可产生更显著的肿瘤抑制效果。苏木精 - 伊红(H&E)染色显示,联合治疗组肿瘤坏死面积更大,同时细胞增殖标志物Ki67阳性增殖细胞的比例显著降低。综上所述,我们的数据表明 GSK461364与恩杂鲁胺联合使用是一种高效的治疗策略,这些发现突显了该联合疗法的优越疗效。
图6.GSK461364与恩杂鲁胺的协同抗肿瘤效应。
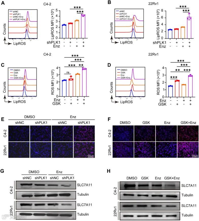
2.7 PLK1抑制与恩杂鲁胺治疗协同降低SLC7A11水平并增强铁死亡
近期研究表明,PLK1可通过铁死亡通路调控食管鳞状细胞癌的化疗敏感性。此外,已有研究证实恩杂鲁胺可通过抑制谷胱甘肽(GSH)生成并促进脂质过氧化来诱导铁死亡。我们假设PLK1抑制与恩杂鲁胺治疗的协同增敏作用可能通过促进铁死亡介导。为探究这一假设,我们评估了PLK1抑制与恩杂鲁胺联合治疗诱导的活性氧(ROS)和脂质过氧化水平变化。与单一治疗相比,联合治疗显著升高了ROS和脂质过氧化水平。与此一致的是,使用GSK461364联合恩杂鲁胺对PLK1进行药理抑制也观察到上述指标升高。进一步实验表明,在恩杂鲁胺处理的前列腺癌细胞中,PLK1沉默和药理抑制均会增加细胞内铁池。这些结果证实,靶向PLK1与恩杂鲁胺协同诱导铁死亡,从而增强肿瘤细胞杀伤。
作为谷胱甘肽合成的半胱氨酸关键来源,胱氨酸/谷氨酸转运蛋白SLC7A11已被报道在铁死亡中发挥关键作用。近期研究还提示SLC7A11与恩杂鲁胺的作用机制密切相关。我们推测SLC7A11可能是PLK1和恩杂鲁胺的重要下游靶点。为验证这一假设,我们评估了SLC7A11的蛋白表达水平,发现与对照组和单一治疗组相比,靶向PLK1联合恩杂鲁胺显著降低了SLC7A11水平。这些数据表明,靶向PLK1与恩杂鲁胺协同促进铁死亡的机制可能通过降低SLC7A11表达来介导。
图7 PLK1抑制与恩杂鲁胺治疗协同降低SLC7A11水平并增强铁死亡。
3.研究小结
本研究建立了一种基于三个 ARRDEGs(LMNB1、SSPO和PLK1)的新型预后标志物,该标志物与肿瘤免疫微环境特征显著相关,可能在预测前列腺癌患者免疫治疗疗效方面具有潜在应用价值。在精准医学背景下,这种基于ARRDEG的标志物为指导前列腺癌临床决策提供了有价值的工具,尤其是在选择可能从化疗、靶向治疗或免疫治疗中获益的患者方面。然而,本研究存在若干局限性。大规模、多中心、前瞻性临床试验对于确认该标志物在不同患者群体中的预测意义至关重要。还需要进一步的实验研究来阐明LMNB1、SSPO和PLK1促进前列腺癌进展并影响肿瘤免疫微环境的确切机制。关于将该标志物与免疫治疗策略结合的潜力研究,可能会为前列腺癌个性化治疗开辟新途径。

