华蟾素注射液(HCSI)作为源于中华大蟾蜍皮肤提取物的中药制剂,在骨肉瘤治疗中展现出潜在价值。发表于《Chinese Medicine》(2025年,影响因子5.7)的研究通过整合代谢组学、网络药理学与生物信息学方法,系统揭示了HCSI抗骨肉瘤的分子机制,为骨肉瘤的靶向治疗及中药抗肿瘤研究提供了新视角。
Highlights
l核心靶点鉴定:筛选出HMGCR作为HCSI抗骨肉瘤的关键靶点,其通过BCYRN1-miR-27a-3p-HMGCR轴调控脂质代谢。
l作用机制:HCSI通过下调HMGCR表达,降低细胞内胆固醇水平,诱导骨肉瘤细胞凋亡,且涉及免疫微环境调节。
l临床潜力:HMGCR在骨肉瘤组织中高表达,与不良预后相关,为骨肉瘤的诊断和治疗提供了潜在靶点。
背景介绍
骨肉瘤是最常见的原发性骨恶性肿瘤,主要发生于青少年和老年人,目前治疗以新辅助化疗、手术切除和辅助化疗为主,但肺转移患者5年生存率仅20-30%。代谢重编程是癌症的重要特征,其中脂质代谢异常在肿瘤进展中起关键作用。HCSI已被批准用于临床肿瘤治疗,其活性成分包括华蟾毒精、蟾毒灵等,前期研究显示其可通过调控代谢抑制肝癌等肿瘤进展,但抗骨肉瘤的具体机制尚未明确。本研究整合多组学技术,旨在挖掘HCSI抗骨肉瘤的核心靶点及通路。
研究的图形摘要
主要研究结果
1.代谢组学揭示脂质代谢异常
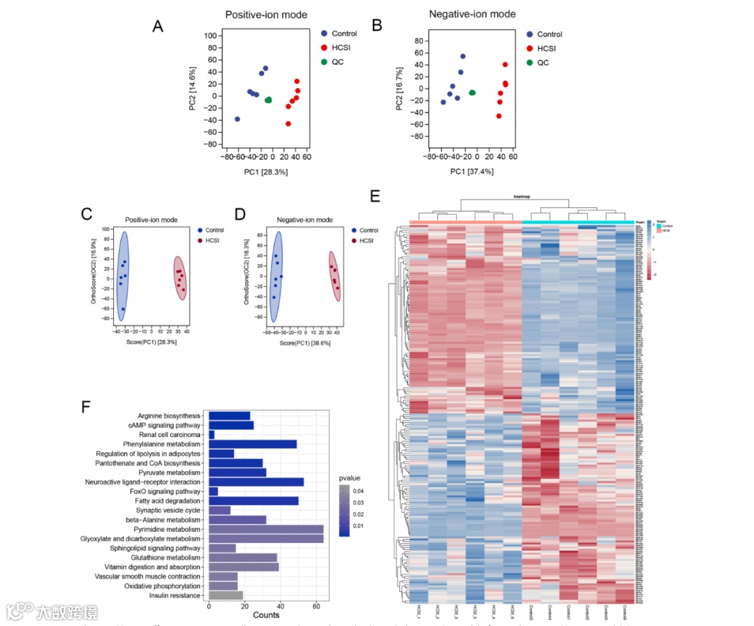
采用非靶向代谢组学分析HCSI处理后的SAOS2细胞,正离子模式下对照组、HCSI组和QC组的PCA模型显示QC样本密集分布,数据质量良好(图1A);负离子模式下的PCA模型同样显示各组分离趋势及QC样本稳定性(图1B)。正离子模式下对照组与HCSI处理组的OPLS-DA得分散点图(图1C)和负离子模式下的OPLS-DA得分散点图(图1D)显示,两者R2Y和Q2值均较高(正离子模式R2Y=0.996、Q2=0.929;负离子模式R2Y=0.995、Q2=0.963),提示HCSI处理导致显著代谢差异。正负离子模式下差异代谢物的层次聚类热图共鉴定出289个差异代谢物(图1E);差异代谢物的富集代谢通路气泡图显示脂肪酸降解、脂肪细胞脂解调控等脂质代谢通路显著受影响,关键代谢物包括鞘氨醇、棕榈酸等(图1F)。
图1 HCSI可能通过调控脂质代谢影响骨肉瘤细胞进展
2.网络药理学筛选关键靶点
从HERB等数据库获取HCSI的27个活性成分,GSE16088和GSE16091数据集的标准化箱线图显示数据标准化效果良好(图2A);44个差异表达基因及交集靶点的热图(图2B)和差异基因的火山图(图2C,红色代表上调基因,绿色代表下调基因)直观呈现基因表达变化。通过Venn分析获得HCSI、脂质代谢与骨肉瘤的44个交集基因(图2D);“药物-活性成分-靶点”网络图中,圆形节点代表活性成分,菱形节点代表靶点,V形节点代表药物,展示了多成分-多靶点的作用模式(图2E)。
图2 基于脂质代谢的HCS抗骨肉瘤靶点鉴定
3.ceRNA网络构建与核心靶点筛选
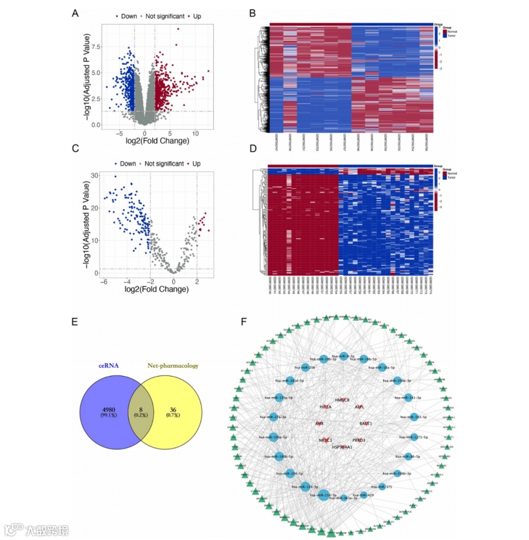
分析GEO数据集获得差异lncRNA和miRNA,GSE225588数据集中差异lncRNA的火山图显示519个上调、474个下调(图3A);993个差异lncRNA的热图(图3B)展示其表达模式。GSE65071数据集中差异miRNA的火山图显示13个上调、136个下调(图3C);149个差异miRNA的热图(图3D)呈现其表达特征。ceRNA与网络药理学交集mRNA的Venn图获得8个基因(图3E);“lncRNAs-miRNAs-mRNAs”ceRNA网络图中,三角形节点代表lncRNAs,圆形节点代表miRNAs,V形节点代表mRNAs,节点大小与RNA的度值相关(图3F)。
图3 骨肉瘤中lncRNA和miRNA的差异表达
4.机器学习算法筛选核心靶点
LASSO逻辑回归算法的系数和正则化图(图4A)、随机森林算法的准确率曲线(筛选出6个相关特征,图4B)及SVM-RFE算法的五折交叉验证准确率和误差率曲线(最大准确率=0.97,最小RMSE=0.0299,图4C)共同筛选核心基因。3种机器学习算法交集靶点的Venn图获得HMGCR、BACE1和HIF1A(图4D);这3个靶点在GSE16088和GSE16091数据集中的表达箱线图显示均在骨肉瘤组织中高表达(图4E-G)。
图4 通过机器学习鉴定HCS的核心靶点
5.调控轴鉴定与分子对接验证
HCSI处理后SAOS2和U2OS细胞中HMGCR、HIF-1A和BACE1的qRT-PCR分析结果显示仅HMGCR表达显著下调(图5A);基于TARGETOS数据集的HMGCRmRNA表达的Kaplan-Meier总生存曲线显示高表达患者生存率更低(p=0.0287,图5B)。lncRNAs-miRNAs-HMGCR网络(图5C)、HCSI处理后SAOS2和U2OS细胞中miR-27a-3p和miR-206的qRT-PCR分析(图5D)及10个lncRNA的表达变化(BCYRN1表达显著降低,图5E)共同确定BCYRN1-miR-27a-3p-HMGCR轴。10种化合物与HMGCR的分子对接结果可视化中,绿色部分代表HMGCR蛋白,红色部分代表化合物,黄色虚线为氢键相互作用,蓝色部分为参与氢键的氨基酸残基,结合能均低于-7kJ・mol⁻¹(图7)。
图5 lncRNA-miRNA-mRNA轴的构建
图7 分子对接验证
6.免疫浸润与功能验证
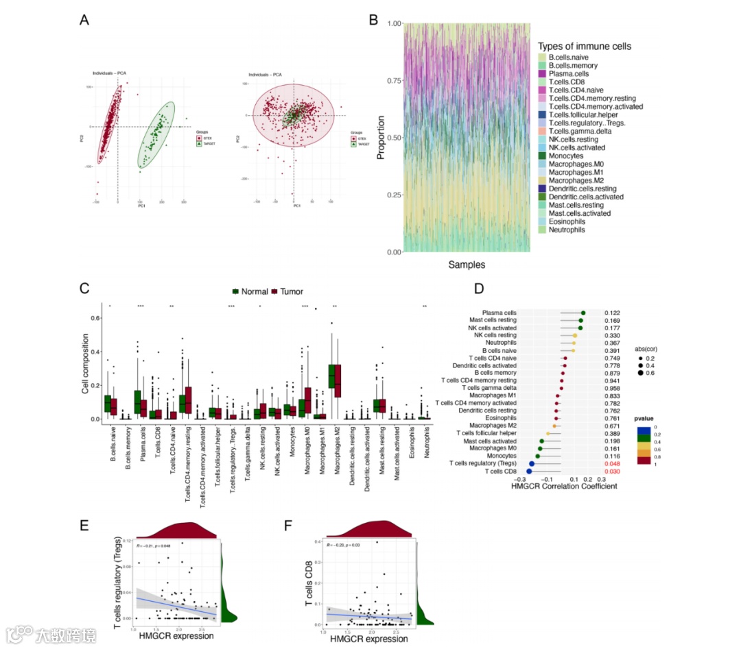
消除GTEX和TCGA数据库间批次效应的结果(图6A);484个样本中22种免疫细胞浸润的堆叠柱状图(图6B)展示免疫细胞分布。正常组与骨肉瘤组22种免疫细胞浸润水平的箱线图显示naiveB细胞、M2巨噬细胞等在骨肉瘤中浸润增加(图6C)。HMGCR表达与22种免疫细胞的相关性棒棒糖图(图6D)及与Tregs、CD8⁺T细胞的相关性散点图(P<0.05,图6E-F)显示其负相关关系。体外实验中,CCK-8法检测不同浓度HCSI对U2OS、SAOS2、MG-63和143B细胞活力的影响,筛选出合适干预浓度(图8A);HCSI诱导U2OS和SAOS2细胞凋亡的流式细胞结果(图8B-C)、伤口愈合实验检测其对细胞迁移的抑制作用(图8D-E)及Westernblot检测Bcl-2和Bax表达(HCSI降低Bcl-2、升高Bax,图8F)均验证其抗肿瘤作用。
图6 免疫细胞浸润分析
图8 HCSI在体外抑制骨肉瘤细胞的增殖和迁移
7.脂质代谢调控机制验证
BODIPY493/503染色观察U2OS和SAOS2细胞内中性脂质含量,显示HCSI处理后脂质滴增加(图9A-B)。qRT-PCR检测SCD1、SREBF1等脂质代谢相关基因的mRNA表达,显示HCSI显著下调其表达(图9C);Westernblot检测SCD1、SREBF1和HMGCR的蛋白水平,均被HCSI抑制(图9D-E)。HMGCR与SCD1、HMGCS1mRNA表达的Spearman相关性分析显示显著关联(r=0.54、0.53,p<0.01,图9F);HCSI处理后细胞内胆固醇水平测定显示含量降低(图9G);DCFH-DA染色观察细胞内ROS水平,显示HCSI处理后ROS增加(图9H-I)。
图9 HCSI调控骨肉瘤细胞的脂质代谢
8.联合用药机制验证
HCSI和辛伐他汀处理后细胞胆固醇水平测定显示联合处理降低更显著(图10A);qRT-PCR检测mRNA、miRNA和lncRNA表达变化(图10B-D)及Westernblot检测蛋白表达(图10E-F)呈现联合用药效应。流式细胞检测细胞凋亡率显示联合处理凋亡增加(图10G-H);Western blot 检测Bcl-2和Bax表达显示联合处理促进凋亡(图10I-J)。
图10 HCSI 通过调控HMGCR抑制骨肉瘤细胞进展
研究小结
本研究首次明确HMGCR是HCSI抗骨肉瘤的关键靶点,HCSI通过调控BCYRN1-miR-27a-3p-HMGCR轴,下调HMGCR表达以减少胆固醇合成,诱导骨肉瘤细胞凋亡,且涉及免疫微环境调节。HMGCR在骨肉瘤中高表达且与不良预后相关,为骨肉瘤的诊断和治疗提供了新靶点。
方法学亮点:整合代谢组学、网络药理学与生物信息学,结合机器学习算法和多数据库验证,系统解析了HCSI通过脂质代谢调控抗骨肉瘤的分子机制,为中药复方的机制研究提供了多组学整合的研究范式。

